XB-ART-53653
eNeuro
2017 Jan 01;42:. doi: 10.1523/ENEURO.0073-17.2017.
Show Gene links
Show Anatomy links
Mechanosensory Stimulation Evokes Acute Concussion-Like Behavior by Activating GIRKs Coupled to Muscarinic Receptors in a Simple Vertebrate.
Li WC, Zhu XY, Ritson E.
???displayArticle.abstract???
Most vertebrates show concussion responses when their heads are hit suddenly by heavy objects. Previous studies have focused on the direct physical injuries to the neural tissue caused by the concussive blow. We study a similar behavior in a simple vertebrate, the Xenopus laevis tadpole. We find that concussion-like behavior can be reliably induced by the mechanosensory stimulation of the head skin without direct physical impacts on the brain. Head skin stimulation activates a cholinergic pathway which then opens G protein-coupled inward-rectifying potassium channels (GIRKs) via postsynaptic M2 muscarinic receptors to inhibit brainstem neurons critical for the initiation and maintenance of swimming for up to minutes and can explain many features commonly observed immediately after concussion. We propose that some acute symptoms of concussion in vertebrates can be explained by the opening of GIRKs following mechanosensory stimulation to the head.
???displayArticle.pubmedLink??? 28462392
???displayArticle.pmcLink??? PMC5409982
???displayArticle.link??? eNeuro
???displayArticle.grants??? [+]
Species referenced: Xenopus laevis
Genes referenced: asprv1 dtl
???displayArticle.disOnts??? spinocerebellar ataxia 1
???attribute.lit??? ???displayArticles.show???
|
|
Graphical Abstract |
|
|
Figure 1. KO responses in free-swimming and restrained tadpoles. A, KO responses videoed in a dish (left) with swimming speeds plotted against post-clash swimming lengths (right, 18 responses in six tadpoles, p < 0.01, two-tailed Pearson correlation). Post-clash swimming lasts for 0.33 ± 0.02 s (0.21â0.63 s). Tracing shows the tadpole swimming track. B, Simulating head-on clashes in a physically restrained tadpole (left) and the distribution of post-tap swimming lengths. Gray represents single taps (half-cycle sinewave at 20 Hz) and black represents multiple taps (five sinewave cycles at 20 Hz). |
|
|
Figure 2. Responses of dINs to head taps. A, A slow tap at 0.125 Hz ends swimming (motor nerve, m.n.) and evokes a mixture of EPSPs and IPSPs (arrow heads in inset) in a dIN on the right side of the hindbrain (r.dIN). B, A fast tap at 2.5 Hz briefly excites another dIN in the right side hindbrain (*) then stops swimming with delayed, prolonged inhibition in the RMP and decreased Rinp (test steps: −100 pA). C, D, RMPs and Rinp in control (unfilled columns) and at the trough period of inhibition after taps. While slow taps at 0.125–0.25 Hz decrease RMPs in 8 dINs (from −52.2 ± 1.9 to −54.4 ± 1.9 mV, gray) without changing the Rinp, fast taps at 2.5–10 Hz in 6 dINs decrease RMPs from −52.6 ± 0.7 to −59.1 ± 2 mV with a reduction in the Rinp by 29.6 ± 8.5% (black, *p < 0.05, paired t test or related sample Wilcoxon signed rank test). Dashed lines indicate RMP in A, B. Inset on the top shows experimental setup. |
|
|
Figure 3. KO responses evoked by electrical skin stimulation. A, Increasing skin stimulation (arrow, five pulses at 30 Hz) intensity shortens swimming in one tadpole. B, Summary of poststimulation swimming lengths at different stimulation current intensities, capped below 320 µA, as shown in A. Swimming thresholds at rest (Thr.) are 2â14 µA. C, Three stimuli at 40 Hz (arrow, 55 µA) evokes a KO response in one tadpole without evoking any skin impulse, while a single stimulus (80 µA) evokes a skin impulse (arrowhead) without shortening swimming. Insets are stretched from time around stimulation. D, Paired comparison of poststimulation swimming lengths as in C showing their dependence on the number of stimuli (n = 29 pairs from four tadpoles, p < 0.001, related samples Wilcoxon signed rank test). A single stimulus always evokes a skin impulse. E, Experimental setup for the direct stimulation of the trigeminal ganglion (tg). A dorsal view of the CNS and some swimming myotomes are shown (fb, forebrain; mb, midbrain; hb, hindbrain; nll, lateral line nerve; stim., stimulation electrode; oc, otic capsule; sc, spinal cord; m, myotome). Dashed lines indicated severed nerves and oc. F, KO responses evoked by stimulating the tg directly after removing nlls (p < 0.01 in each of five tadpoles, two-tailed independent sample t test). G, Bath application of SR95531, a GABAAR antagonist, does not affect the KO response in a tadpole. KO stimuli (arrow) consist of five pulses at 30 Hz. H, Summary of SR95531 experiments in six tadpoles (p > 0.05, related samples Friedmanâs two-way ANOVA by ranks). I, KO sites mapped with electrical skin stimuli (10 at 30 Hz). Each site has been applied KO stimuli for more than five times intercalated with trials without KO stimuli. Filled circles indicate KO stimuli shortened swimming (p < 0.05, paired t test or related samples Wilcoxon signed rank test) and empty circles indicate KO stimuli have no effect. |
|
|
Figure 4. Properties of KO inhibition and their relation with the longitudinal location of neurons. A, KO inhibition in a dIN 468 µm from mid/hindbrain border following electrical skin stimulation (five pulses at 30 Hz, arrow). B, KO inhibition after 10 electrical skin stimuli (25 Hz, arrow) in a dIN 670 µm from mid/hindbrain border. Dashed lines indicate RMP in A, B. C, A dIN filled with neurobiotin in the hindbrain (hb, lateral view). Fb, forebrain; mb, midbrain; p, pineal eye. Black dashed lines outline the central nervous system. White dashed line marks the border between mb and hb (0 in E). D, Photo of the cell in C (white rectangle). Arrow head marks a short ascending axon. E, The distribution of somata (circles) and axons (lines) of 13 neurons with >100% peak conductance increases during KO. Dashed vertical line marks the position of obex. F, Longitudinal location of neurons plotted against their peak conductance increases during KO (48 dINs, 25 non-dINs, p < 0.001, two-tailed Spearman rank correlation coefficient 0.58). G, KO inhibition amplitudes plotted against conductance increases (p < 0.0001, correlation coefficient 0.834). In E–G, red symbols represent dINs; black symbols represent non-dINs. Hollow symbols are from tap experiments and solid ones from electrical skin stimulation. H, Increasing the number of electrical skin stimuli (numerals above bars) while maintaining the stimulation strengths and frequencies induces larger rises in the membrane conductance in 10 dINs. The recordings from one dIN are shown in insets. |
|
|
Figure 5. KO inhibition induced by electrical head skin stimulation (arrows) is mediated by GIRKs. A, A voltage-clamp recording shows the slow outward KO current and its onset (inset, *) after KO stimulation (five pulses at 30 Hz). A voltage ramp rising from −100 to 0 mV is applied at the peak of the current. Membrane potential is held at −60 mV at rest. B, I-V data points averaged from five recordings during the voltage ramp in A for estimating the reversal of the currents and their rectification. C, Effects of microperfusing 50 µM Ba2+ on KO inhibition in a dIN. D, Summary of blockade of peak conductance rises by 50–100 µM Ba2+ during KO in two dINs and six non-dINs (paired t tests). E, Microperfusing 3 µM Tertiapin-Q (T-Q) weakened the peak conductance increase during KO in one dIN and five non-dINs (paired t tests). F, One dIN recording with a pipette solution containing 10 µM GRK2i at the beginning (control) and after 28 min of equilibration. G, GRK2i weakened the peak conductance increase during KO inhibition (n = 8, paired t test). H, Summary of peak membrane conductance increase during KO in control and after BAPTA equilibration (n = 8, related samples Wilcoxon signed rank test, p = 0.33). *, significance at p < 0.05 and ** at p < 0.01 in D, E, G. Dashed lines indicate RMP or clamping current at −60 mV in A, C, F. |
|
|
Figure 6. The pharmacological blockade of KO responses and KO inhibition. A, KO responses induced by KO stimulation (arrow, five pulses at 30 Hz) applied every 100 s. Swimming (m.n.) is evoked by dimming an LED. Gray bar indicates time of the application of 10 µM methoctramine (methoc., 100 s). B, Example KO responses before (1), shortly after methoc. application (2), and recovery (3). C, KO responses are blocked 200 s after methoc. application (p < 0.01, n = 9 tadpoles, related samples Wilcoxon signed rank test) but without recovery 25 min after wash. D, KO inhibition following skin stimulation (arrows, five at 30Hz) in a dIN is reduced by the microperfused 10 µM methoc. Swimming is initiated by dimming an LED light. E, Conductance increases during KO inhibition are weakened by methoc. (n = 6, p < 0.05, related samples Wilcoxon signed rank test). F, Summary of post-KO swimming lengths measured at 0, 200, and 2500 s from the application of different antagonists (numerals in brackets indicate number of tadpoles tested, related samples Wilcoxon signed rank tests). Atropine (10–50 µM) is a nonselective muscarinic receptor blocker. PD102807 (0.5 µM) is a selective M4 muscarinic receptor blocker. CGP54626 (10 µM) is a GABAB receptor blocker and LY341495 (10 nM) blocks mGluR II and III. *p < 0.05 and **p < 0.01 in C, E, F. |
|
|
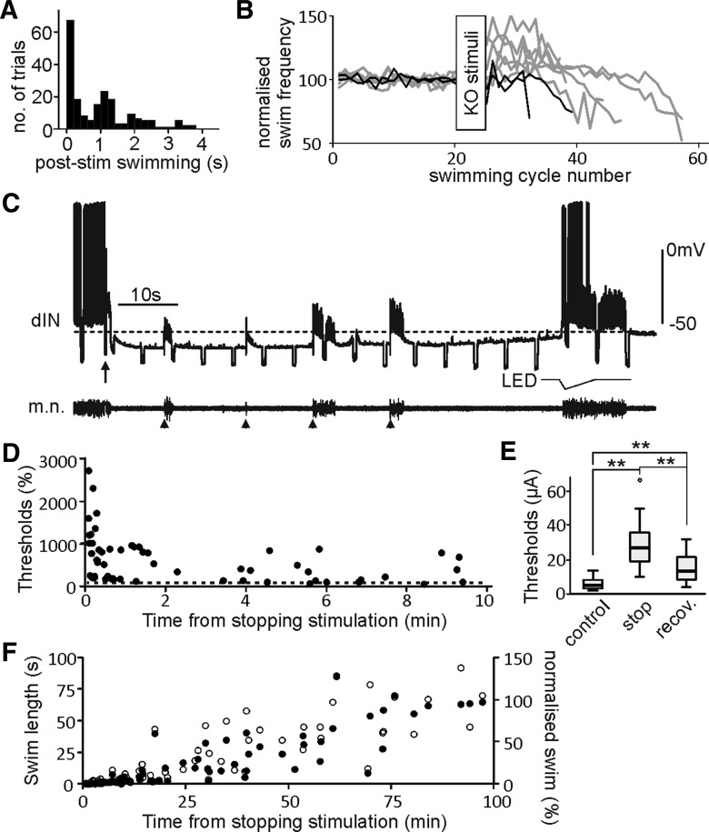
Figure 7. Swimming activity after KO stimulation. A, Distribution of swimming lengths after KO stimulation (range: 0–3.81 s, n = 197 trials). Trials are chosen from 20 tadpoles where membrane conductance during KO has increased by >100% (50/197 without swimming preceding KO). B, Normalized swimming frequency before and after KO stimuli. Gray traces are six trials with frequency increases (p < 0.05, t test, 10 post-KO swimming cycles compared with control). C, Motor responses following KO stimulation (arrow). Four single stimuli (arrow heads, 220 µA) are applied to evoke swimming during KO inhibition. Note failures in dIN spiking. D, Swimming thresholds (normalized to control, dashed line) tested with single skin stimulation after KO. E, Swimming thresholds are higher after KO stimulation and their recovery >5 min later (n = 10 sites in six tadpoles, p < 0.001, related samples Friedman’s two-way ANOVA by ranks). F, Lengths of swimming evoked by single suprathreshold skin stimulation after KO stimulation (filled circles). Empty circles show the same normalized data (secondary axis). |
|
|
Figure 8. Locating neurons responsible for KO responses. A, A dIN recording after KO stimulation (arrow, 10 pulses at 30 Hz). Gray bar marks the Rinp-testing period. B, dIN firing reliability decreases after KO stimulation (**p < 0.001, n = 19 trials from 10 tadpoles, related sample Wilcoxon signed rank test). C, KO responses persist with lesions at forebrain and midbrain border (fb/mb). D, KO responses persist in three out of six tadpoles with lesions at the midbrain and hindbrain border (mb/hb). E, KO responses persist in three out of six tadpoles with lesions at the rostral edge of trigeminal nerve entry to hindbrain. Diagrams below bar charts in CâE show lesion locations (dashed lines outline removed brain). Each line connects averaged swimming lengths from more than five trials in control and with KO stimuli (5 at 30 Hz and 320 µA). Empty symbols show tadpoles where KO persists after lesions and filled symbols represent tadpoles with KO responses abolished by the lesion (independent samples t test or median test, p < 0.05 in each tadpole). F, Swimming of a tadpole with KO responses abolished by the lesion at the rostral edge of the trigeminal nerve entry to the hindbrain. Arrow indicates time of electrical skin stimuli. Swimming is initiated by a single electrical stimulus to the head skin. G, Diagrammatic summary of the KO pathway (dorsal view) mediating the loss of motor responses. Stimulating the head skin excites the peripherals of rapid-transient detectors (red) located in the trigeminal ganglion, which in turn activate the unidentified cholinergic interneurons (green with dashed processes) in the brainstem. The cholinergic cells inhibit the rostral dINs (blue) by opening the GIRKs coupled to M2 muscarinic cholinergic receptors. The non-dINs (black) then lose the excitatory inputs from dINs and tadpole motor responses are suppressed. For abbreviations, see Figure 3E. |
|
|
References [+] :
Adams,
Diffuse brain damage of immediate impact type. Its relationship to 'primary brain-stem damage' in head injury.
1977, Pubmed
Adams, Diffuse brain damage of immediate impact type. Its relationship to 'primary brain-stem damage' in head injury. 1977, Pubmed
Blennow, The neuropathology and neurobiology of traumatic brain injury. 2012, Pubmed
Boothby, The stopping response of Xenopus laevis embryos: pharmacology and intracellular physiology of rhythmic spinal neurones and hindbrain neurones. 1992, Pubmed , Xenbase
Boothby, The stopping response of Xenopus laevis embryos: behaviour, development and physiology. 1992, Pubmed , Xenbase
BORNSTEIN, Presence and action of acetylcholine in experimental brain trauma. 1946, Pubmed
Buhl, The role of a trigeminal sensory nucleus in the initiation of locomotion. 2012, Pubmed , Xenbase
Chapman, Modulation of a spinal locomotor network by metabotropic glutamate receptors. 2007, Pubmed , Xenbase
Chen, Constitutively active G-protein-gated inwardly rectifying K+ channels in dendrites of hippocampal CA1 pyramidal neurons. 2005, Pubmed
Denny-Brown, Experimental cerebral concussion. 1940, Pubmed
Dutar, Pharmacological characterization of an unusual mGluR-evoked neuronal hyperpolarization mediated by activation of GIRK channels. 1999, Pubmed
FOLTZ, The role of the reticular formation in the coma of head injury. 1956, Pubmed
Gasparini, Associative pairing enhances action potential back-propagation in radial oblique branches of CA1 pyramidal neurons. 2007, Pubmed
GEORGE, A CHOLINERGIC MECHANISM IN THE BRAINSTEM RETICULAR FORMATION: INDUCTION OF PARADOXICAL SLEEP. 1964, Pubmed
Giza, The Neurometabolic Cascade of Concussion. 2001, Pubmed
Hayes, The anatomy of two functional types of mechanoreceptive 'free' nerve-ending in the head skin of Xenopus embryos. 1983, Pubmed , Xenbase
Hayes, Activation of pontine cholinergic sites implicated in unconsciousness following cerebral concussion in the cat. 1984, Pubmed
Hotson, A calcium-activated hyperpolarization follows repetitive firing in hippocampal neurons. 1980, Pubmed
Hutchison, Head Trauma in Mixed Martial Arts. 2014, Pubmed
Jin, Mechanisms of inward-rectifier K+ channel inhibition by tertiapin-Q. 1999, Pubmed , Xenbase
Jones, Paradoxical sleep and its chemical/structural substrates in the brain. 1991, Pubmed
Kanjhan, Tertiapin-Q blocks recombinant and native large conductance K+ channels in a use-dependent manner. 2005, Pubmed , Xenbase
Katayama, Behavioral evidence for a cholinoceptive pontine inhibitory area: descending control of spinal motor output and sensory input. 1984, Pubmed
Katayama, Massive increases in extracellular potassium and the indiscriminate release of glutamate following concussive brain injury. 1990, Pubmed
Kobeissy, Animal Models for Concussion: Molecular and Cognitive Assessments—Relevance to Sport and Military Concussions 2015, Pubmed
Lambert, Brainstem control of activity and responsiveness in resting frog tadpoles: tonic inhibition. 2004, Pubmed , Xenbase
Leclerc, Recommendations for grading of concussion in athletes. 2001, Pubmed
Li, The control of locomotor frequency by excitation and inhibition. 2012, Pubmed , Xenbase
Li, Glutamate and acetylcholine corelease at developing synapses. 2004, Pubmed , Xenbase
Li, A direct comparison of whole cell patch and sharp electrodes by simultaneous recording from single spinal neurons in frog tadpoles. 2004, Pubmed , Xenbase
Li, The neuronal targets for GABAergic reticulospinal inhibition that stops swimming in hatchling frog tadpoles. 2003, Pubmed , Xenbase
Li, Persistent responses to brief stimuli: feedback excitation among brainstem neurons. 2006, Pubmed , Xenbase
Li, Selective Gating of Neuronal Activity by Intrinsic Properties in Distinct Motor Rhythms. 2015, Pubmed , Xenbase
Li, Behavioral observation of Xenopus tadpole swimming for neuroscience labs. 2014, Pubmed , Xenbase
Li, Locomotor rhythm maintenance: electrical coupling among premotor excitatory interneurons in the brainstem and spinal cord of young Xenopus tadpoles. 2009, Pubmed , Xenbase
López, Choline acetyltransferase immunoreactivity in the developing brain of Xenopus laevis. 2002, Pubmed , Xenbase
Lüscher, Emerging roles for G protein-gated inwardly rectifying potassium (GIRK) channels in health and disease. 2010, Pubmed
Lyeth, Effects of anticholinergic treatment on transient behavioral suppression and physiological responses following concussive brain injury to the rat. 1988, Pubmed
Mayevsky, Repetitive patterns of metabolic changes during cortical spreading depression of the awake rat. 1974, Pubmed
McCormick, Acetylcholine induces burst firing in thalamic reticular neurones by activating a potassium conductance. , Pubmed
McCrory, Consensus Statement on Concussion in Sport: the 3rd International Conference on Concussion in Sport held in Zurich, November 2008. 2009, Pubmed
Mitler, Cataplectic-like behavior in cats after micro-injections of carbachol in pontine reticular formation. 1974, Pubmed
Morris, Mechanosensitive ion channels. 1990, Pubmed
Moult, Fast silencing reveals a lost role for reciprocal inhibition in locomotion. 2013, Pubmed , Xenbase
Newberry, Comparison of the action of baclofen with gamma-aminobutyric acid on rat hippocampal pyramidal cells in vitro. 1985, Pubmed
Nilsson, Changes in cortical extracellular levels of energy-related metabolites and amino acids following concussive brain injury in rats. 1990, Pubmed
Nilsson, Exerimental head injury in the rat. Part 2: Regional brain energy metabolism in concussive trauma. 1977, Pubmed
Nilsson, Epileptic seizure activity in the acute phase following cortical impact trauma in rat. 1994, Pubmed
Ommaya, Cerebral concussion and traumatic unconsciousness. Correlation of experimental and clinical observations of blunt head injuries. 1974, Pubmed
OMMAYA, EXPERIMENTAL CONCUSSION; A FIRST REPORT. 1964, Pubmed
Parker, Electrogenic pump and a Ca(2+)- dependent K+ conductance contribute to a posttetanic hyperpolarization in lamprey sensory neurons. 1996, Pubmed
Parkinson, Concussion: comparison of humans and rats. 1978, Pubmed
Perrins, Sensory activation and role of inhibitory reticulospinal neurons that stop swimming in hatchling frog tadpoles. 2002, Pubmed , Xenbase
Povlishock, Axonal change in minor head injury. 1983, Pubmed
Povlishock, Traumatically induced axonal damage without concomitant change in focally related neuronal somata and dendrites. 1986, Pubmed
Pulver, Spike integration and cellular memory in a rhythmic network from Na+/K+ pump current dynamics. 2010, Pubmed
Roberts, How neurons generate behavior in a hatchling amphibian tadpole: an outline. 2010, Pubmed , Xenbase
Roberts, Anatomy, physiology and behavioural rôle of sensory nerve endings in the cement gland of embryonic xenopus. 1975, Pubmed , Xenbase
RUGE, The use of cholinergic blocking agents in the treatment of cranio-cerebral injuries. 1954, Pubmed
Sachs, Mechanical transduction by membrane ion channels: a mini review. , Pubmed
SACHS, Acetylcholine and serotonin in the spinal fluid. 1957, Pubmed
Saija, The effect of concussive head injury on central cholinergic neurons. 1988, Pubmed
Shaw, The neurophysiology of concussion. 2002, Pubmed
Shetter, The pathophysiology of concussion: a review. 1979, Pubmed
Shiromani, Acetylcholine and the regulation of REM sleep: basic mechanisms and clinical implications for affective illness and narcolepsy. 1987, Pubmed
Sholomenko, Avian locomotion activated by brainstem infusion of neurotransmitter agonists and antagonists. II. gamma-Aminobutyric acid. 1991, Pubmed
Sirota, Stimulation of the mesencephalic locomotor region elicits controlled swimming in semi-intact lampreys. 2000, Pubmed
Smetana, Muscarinic receptor activation elicits sustained, recurring depolarizations in reticulospinal neurons. 2007, Pubmed
Smetana, A parallel cholinergic brainstem pathway for enhancing locomotor drive. 2010, Pubmed
Soffe, Defining the excitatory neurons that drive the locomotor rhythm in a simple vertebrate: insights into the origin of reticulospinal control. 2009, Pubmed , Xenbase
Sugaya, Neuronal and glial activity during spreading depression in cerebral cortex of cat. 1975, Pubmed
Takahashi, Changes in extracellular potassium concentration in cortex and brain stem during the acute phase of experimental closed head injury. 1981, Pubmed
TOWER, Acetylcholine and neuronal activity in craniocerebral trauma. 1948, Pubmed
Trotter, ON CERTAIN MINOR INJURIES OF THE BRAIN: Being the Annual Oration, Medical Society of London. 1924, Pubmed
Velasco, Carbachol "push--pull" perfusion in the reticular formation: effect on the contiguous multiple-unit activity and other sleep--waking parameters in cats. 1981, Pubmed
WARD, Atropine in the treatment of closed head injury. 1950, Pubmed
Wickman, Structure, G protein activation, and functional relevance of the cardiac G protein-gated K+ channel, IKACh. 1999, Pubmed
Zhang, Short-term memory of motor network performance via activity-dependent potentiation of Na+/K+ pump function. 2012, Pubmed , Xenbase
Zhang, Traumatic brain injury using mouse models. 2014, Pubmed
