XB-ART-53633
Dev Biol
2017 Jun 01;4261:69-83. doi: 10.1016/j.ydbio.2017.04.004.
Show Gene links
Show Anatomy links
Frizzled 3 acts upstream of Alcam during embryonic eye development.
Seigfried FA, Cizelsky W, Pfister AS, Dietmann P, Walther P, Kühl M, Kühl SJ.
???displayArticle.abstract???
Formation of a functional eye during vertebrate embryogenesis requires different processes such as cell differentiation, cell migration, cell-cell interactions as well as intracellular signalling processes. It was previously shown that the non-canonical Wnt receptor Frizzled 3 (Fzd3) is required for proper eye formation, however, the underlying mechanism is poorly understood. Here we demonstrate that loss of Fzd3 induces severe malformations of the developing eye and that this defect is phenocopied by loss of the activated leukocyte cell adhesion molecule (Alcam). Promoter analysis revealed the presence of a Fzd3 responsive element within the alcam promoter, which is responsible for alcam expression during anterior neural development. In-depth analysis identified the jun N-terminal protein kinase 1 (JNK1) and the transcription factor paired box 2 (Pax2) to be important for the activation of alcam expression. Altogether our study reveals that alcam is activated through non-canonical Wnt signalling during embryonic eye development in Xenopus laevis and shows that this pathway plays a similar role in different tissues.
???displayArticle.pubmedLink??? 28427856
???displayArticle.link??? Dev Biol
Species referenced: Xenopus laevis
Genes referenced: alcam arr3 atf2 celf1 cryba1 dnai1 fzd3 jun mapk8 ncl nog otx2 pax2 pax6 pou4f1 prox1 rax rho sox3 vsx1
???displayArticle.antibodies??? Alcam Ab1
???displayArticle.morpholinos??? alcam MO1 fzd3 MO1 pax2 MO2
???attribute.lit??? ???displayArticles.show???
|
|
Fig. 1. Fzd3 loss of function results in an abnormal eye development. A. Spatial expression pattern of fzd3. Fzd3 transcripts are found in the neural tube (black arrowheads), migrating neural crest cells (white arrows) and the developing eye (white arrowheads) at indicated stages. B. Loss of Fzd3 led to smaller and deformed eyes on the injected side (white arrows) in comparison to the un-injected or Control MO injected side. Furthermore, Fzd3 inhibition resulted in disturbed retinal pigmented epithelium (RPE, red arrows). Representative embryos are shown. Scale bar (sections): 100 µm. C. Quantitative representation of the data shown in B. Note, that also the data from Fig. 5B are incorporated into the statistics. D. Detailed views of Fzd3 MO and Control MO injected eyes. Dashed red lines indicate measured eye areas. Red lines indicate the eye fissure angle (°fis.) measured. Quantitative representations of eye area and eye fissure angle (°fis.) measurements are given. E. Cross sections of Fzd3-depleted embryos after WMISH using marker genes against different retinal cell types. Loss of Fzd3 led to disorganized retinal cell layers including an invagination of the photoreceptor layer into inner retina layers (black arrows) and the formation of rosette-like structures by ectopic photoreceptor cells (red arrowheads). The ratios of Fzd3 MO injected embryos showing retinal lamination defects versus all investigated embryos are indicated. Scale bar: 100 µm. F. Lens specific markers celf1 and cryba1 are shown by WMISH. Marker gene expression was unaffected upon Fzd3 depletion although some lenses were smaller (the ratios of Fzd3 MO injected embryos showing smaller lenses versus all investigated embryos are indicated). Scale bar: 100 µm. Abbreviations: GCL, ganglion cell layer; INL, inner nuclear cell layer; n, number of independent experiments; N, total number of analyzed embryos; ONL, outer nuclear cell layer; st, stage. Error bars indicate standard error of the mean (s.e.m.). **** pâ¤0.0001. p values were calculated by non-parametric MannâWhitney rank sum test. |
|
|
Fig. 2. Alcam deficiency results in abnormal eye development. A. The spatial expression pattern of alcam by WMISH shows alcam expression in the developing eye (white arrowheads) and the neural tube (black arrowheads) at indicated stages. At stage 42, alcam RNA was predominantly found in the ganglion cell layer (lower left panel), the lens epithelium (LE) and the cornea epithelium (CE) as shown by WMISH. Antibody staining demonstrated that the Alcam protein is mainly localized in the ciliary marginal zone (CMZ) and inner synaptic and nuclear layer of the retina (lower right panel). B. Loss of Alcam led to smaller and deformed eyes on the injected side (white arrows) in comparison to the un-injected side or Control MO injected embryos. Furthermore, Alcam depletion results in a disorganized retinal lamination as well as absent RPE (red arrows). Representative embryos are shown. Scale bar (sections): 100 µm. C. Quantitative representation of the data shown in B. Loss of Alcam led to disturbed eye morphology in a MO-dose dependent manner. Co-injection of alcam RNA significantly rescued the Alcam MO-induced eye phenotype. D. Detailed views of Control MO and Alcam MO injected embryos. Dashed red lines indicate measured eye areas. Red lines indicate the eye fissure angle (°fis.) measured. Quantitative representations of eye area and eye fissure angle (°fis.) measurements are given. E. Cross sections of Alcam-depleted embryos after WMISH. In contrast to the un-injected side, loss of Alcam led to a disorganization of the retinal cell layers due to ectopic formation of rosette-like structures of photoreceptor cells (red arrowheads). The ratios of Alcam MO injected embryos showing retinal lamination defects versus all investigated embryos are indicated in each marker gene picture respectively. Scale bar: 100 µm. F. Lens specific markers celf1 and cryba1 are shown by WMISH. Marker gene expression was unaffected upon Alcam depletion although some lenses were smaller (the ratios of Alcam MO injected embryos showing smaller lenses versus all investigated embryos are indicated). Scale bar: 100 µm. Abbreviations: CE, cornea epithelium; CMZ, ciliary marginal zone; GCL, ganglion cell layer; INL, inner nuclear layer; inj., injected; ISL, inner synaptic layer; LE, lens epithelium; n, number of independent experiments; N, total number of analyzed embryos; ONL, outer nuclear layer; RPE, retinal pigmented epithelium; st, stage. Error bars indicate standard error of the mean (s.e.m.). ** pâ¤0.01, *** pâ¤0.001, **** pâ¤0.0001. p values were calculated by non-parametric MannâWhitney rank sum test. |
|
|
Fig. 3. Loss of Fzd3 as well as Alcam leads to defects in retinal lamination and cell adhesion. Transmission electron microscopy of Control MO (A-C, upper rows), Fzd3 MO (A, lower row), Alcam MO (B, lower row) and Pax2 MO (C, lower row) injected Xenopus eyes at stage 42. Specific cells are highlighted by dotted circles. Overview: Overviews of the eyes including the location of close-ups in the retinal pigmented epithelial layer (a), photoreceptor cell layer (b), nuclear layer (c) and ganglion cell layer (d). Scale bar: 100 µm. Retinal pigmented epithelial layer (a): Fzd3, Alcam or Pax2 deficient eyes show thicker RPE layers. Photoreceptor cell layer (b): In Control MO injected embryos, the photoreceptor cell layer mainly includes photoreceptor cells, which are embedded in the retinal-pigmented epithelium (RPE). RPE cells contain melanin granuli (mg), photoreceptors specific membrane stacks (ms). Selected photoreceptor cells are highlighted by dotted circles. Upon Fzd3, Alcam or Pax2 depletion, intercellular spaces (ICS) are increased leading to detachment of photoreceptors (red arrowhead). Nuclear layer (c): The natural nuclear cell layer (NCL) of Control MO injected eyes is characterized by retina-specific cell nuclei such as nuclei of bipolar (BC), amacrine (AC) and photoreceptor cells (PRN). In contrast, the NCL of Fzd3, Alcam and Pax2 morphants was disorganized by the formation of rosette-like structures characterized by membrane stacks (ms) indicating ectopic photoreceptor cells. Moreover, Fzd3 and Alcam MO injection leads to an increase of intercellular spaces (ICS), an indication for cell adhesion defects. Ganglion cell layer (d): Ganglions are normally differentiated in Control, Fzd3, Alcam or Pax2 MO injected retinas. Scale bar: 5000 nm. Abbreviations: AC, amacrine cell; BC, bipolar cell; ICS, intercellular space; NF, neuronal fiber; RPE, retinal pigmented epithelium; mg, melanin granula; ms, membrane stacks; PRN, photoreceptor nucleus. Number of embryos analyzed by TEM: Control MO, 9; Fzd3 MO, 4; Alcam MO, 4; Pax2 MO, 4. |
|
|
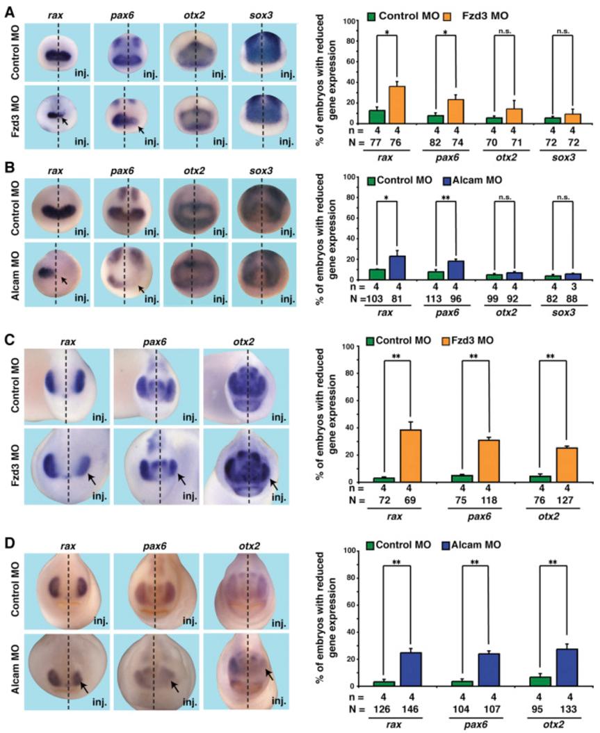
Fig. 4. Eye marker gene expression upon Fzd3 and Alcam deficiency. After depletion of Fzd3 (A) or Alcam (B), rax and pax6 expression in the eye field was slightly but significantly reduced at stage 13 compared to Control MO injected sides as shown by WMISH. In contrast, otx2 and sox3 were unaffected upon Alcam or Fzd3 MO injection. At stage 23, expression of rax, pax6, and otx2 in the eye region was reduced after loss of either Fzd3 (C) or Alcam (D) in comparison to Control MO injected embryos. Quantitative representations are given. Abbreviations: inj., injected; n, number of independent experiments; N, total number of analyzed embryos; n.s., not significant. Error bars indicate standard error of the mean (s.e.m.). * pâ¤0.05, ** pâ¤0.01. p values were calculated by a non-parametric MannâWhitney rank sum test. |
|
|
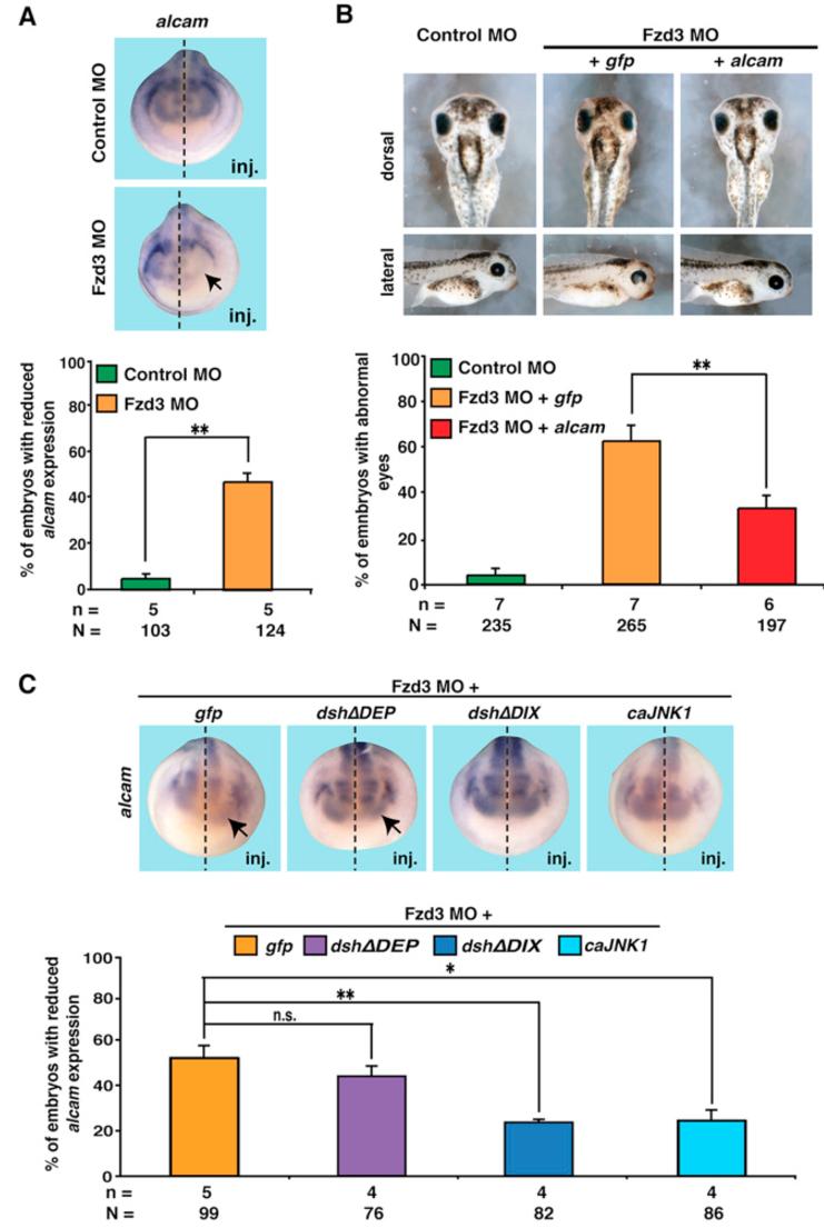
Fig. 5. Fzd3 regulates alcam expression during eye development through JNK1. A. After injection of Fzd3 MO, alcam expression in the eye region was significantly reduced on the injected side of the embryo (black arrow) at stage 21 as shown by WMISH. A quantitative representation is given. B. The eye phenotype upon loss of Fzd3 could be reverted by co-injection of alcam RNA. A quantitative representation is given. C. Loss of Fzd3 led to a downregulation of alcam expression in the eye anlage at stage 20 (black arrow). Co-injection of dshδDEP mRNA could not rescue the phenotype (black arrow), whereas co-injection of dshδDIX or caJNK1 mRNA could significantly restore the alcam expression upon Fzd3 depletion. Abbreviations: inj., injected; n, number of independent experiments; N, total number of analyzed embryos; n.s., not significant. Error bars indicate the standard error of the mean (s.e.m.); n.s., not significant pâ¥0.05, * pâ¤0.05, ** pâ¤0.01. p values were calculated by a non-parametric Mann-Whitney rank sum test. |
|
|
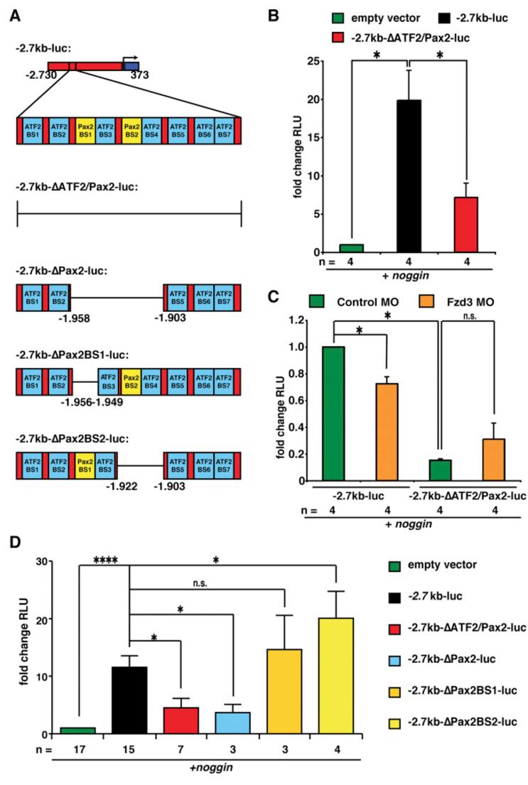
Fig. 6. One Pax2 binding site is sufficient to activatealcampromoter activity in neural animal caps. A. A schematic drawing of different deletion constructs of the alcam promoter region. In the native promoter region, seven ATF2 binding sites (blue) and two Pax2 binding sites (yellow) were found. The different regulatory alcam promoter regions were cloned in front of the luciferase reporter gene. See Fig. S4 for more details. B. Promoter activity of different alcam promoter constructs in neuralized animal caps by co-injection of 600 pg noggin mRNA. C. Loss of Fzd3 led to a reduction of the promoter activity of â2.7kb-luc, whereas â2.7kb-âATF2/Pax2-luc was not sensitive to a reduction of Fzd3. D. Promoter activity of different promoter constructs as illustrated in A. in neuralized animal caps. Alcam promoter activity was lost in the absence of both Pax2 binding sites (blue bar). Alcam promoter activity was rescued by the presence of at least one Pax2 binding site (yellow bars). Abbreviations: n, number of independent experiment; n.s., not significant; RLU, relative light units. Error bars indicate standard error of the mean (s.e.m.); * pâ¤0.05. p values were calculated by a non-parametric MannâWhitney rank sum test. |
|
|
Fig. 7. Loss of Pax2 phenocopies loss of Alcam and Fzd3. A. Loss of Pax2 led to smaller and deformed eyes on the injected side (white arrows) in comparison to the un-injected or Control MO side. Pax2 inhibition resulted in a disturbed retinal pigmented epithelium (RPE, red arrows). Representative embryos are shown. Scale bar (sections): 100 µm. B. Quantitative representation of the data shown in A is given. C. Detailed views of Control MO and Pax2 MO injected embryos. Dashed red lines indicate measured eye areas. Red lines indicate the eye fissure angles (°fis.) measured. Quantitative representation of eye area and eye fissure angle (°fis.) measurements are demonstrated. D. Transversal vibratome sections of Pax2 depleted embryos after WMISH with markers for different retinal cell types. Loss of Pax2 led to disorganized retinal cell layers by the formation of rosette-like structures by ectopic photoreceptor cells (red arrowheads). Ratios of Fzd3 MO injected embryos showing retinal lamination defects versus all investigated embryos are indicated in marker gene pictures respectively. Scale bar: 100 µm. E. Lens specific markers celf1 and cryba1 are shown by WMISH. Marker gene expression was unaffected upon Fzd3 depletion although some lenses were smaller (the ratios of Fzd3 MO injected embryos showing smaller lenses versus all investigated embryos are indicated). Scale bar: 100 µm. Abbreviations: GCL, ganglion cell layer; INL, inner nuclear cell layer; n, number of independent experiments; N, total number of analyzed embryos; ONL, outer nuclear cell layer. Error bars indicate standard error of the mean (s.e.m.); ** pâ¤0.01, *** pâ¤0.001. p values were calculated by a non-parametric MannâWhitney rank sum test. |
|
|
Fig. 8. Fzd3 and Pax2 are upstream ofalcam. A. After injection of Pax2 MO, alcam expression was reduced on the injected side of the embryo at stage 21 (black arrow). A quantitative representation is given. B. After injection of Fzd3 MO, pax2 expression was mildly, but significantly reduced on the injected side of the embryo at stage 21 (black arrow). C. Schematic drawing. Fzd3 regulates alcam expression via the β-catenin independent Wnt/JNK pathway and Pax2. Abbreviations: n, number of independent experiment; N, total number of analyzed embryos. Error bars indicate standard error of the mean (s.e.m.); ** pâ¤0.01. p values were calculated by a non-parametric MannâWhitney rank sum test. |
|
|
Fig. S1. gfp fluorescence of neural tissue in Xenopus laevis. GFP fluorescence of Xenopus laevis embryos at stage 13, 20, and 23, respectively, after injection of gfp mRNA as well as antisense morpholino oligonucleotide into one of the animal dorsal blastomeres at 8-cell stage. |
|
|
Fig. S2. Lens cells are not affected upon loss of Fzd3, Alcam or Pax2. Transmission electron microscopy was used to examine lens and inner retina layers upon Fzd3 (A), Alcam (B) and Pax2 (C) depletion at embryonic stage 42, respectively. Specific cells are highlighted by dotted circles. Overview: A. Overview of the eyes including the location of close-ups in the anterior lens (a), posterior lens (b) and the ganglion cell layer (c). Scale bar: 100 µm. Specific cells are highlighted by dotted circles. Anterior und posterior lens (a, b): Neither the anterior, nor the posterior parts of the lens show a phenotype upon Fzd3, Alcam or Pax2 depletion. Scale bar: 5000 nm. Abbreviations: LE, lens epithelium; LFC, lens fiber cell. Number of embryos analyzed by TEM: Control MO, 9; Fzd3 MO, 4; Alcam MO, 4; Pax2 MO, 4. |
|
|
Fig. S3. Eye vesicle formation is disturbed following Fzd3, Alcam or Pax2 depletion. A. Transversal sections of Control MO and Fzd3 MO injected embryos stained with rax by WMISH at stage 23/24. The optic vesicle is smaller in the Fzd3 MO injected side (black arrow) of the embryo when compared to un-injected side or Control MO injected embryos. B. Transversal sections of Control MO and Alcam MO injected embryos stained with rax by WMISH at stage 23/24. The optic vesicle is smaller in the Alcam MO injected side (black arrow) of the embryo when compared to un-injected side or Control MO injected embryos. Note that the rax expression intensity is reduced at the Alcam MO injected side. C. Transversal sections of Control MO and Pax2 MO injected embryos stained with rax by WMISH at stage 23/24. The optic vesicle is smaller in the Pax2 MO injected side (black arrow) of the embryo when compared to the un-injected side or to Control MO injected embryos. Abbreviation: inj., injected. |
|
|
Fig. S4. Sequence of the alcam regulatory region and deletion constructs. A. â2.7kb regulatory promoter region (red) and 5â²UTR region (blue) of alcam. AP1/ATF2 binding sites are indicated by blue boxes, Pax2 binding sites by yellow boxes. B.-E. Different deletion constructs are shown as insets of the alcam regulatory region. AP1/ATF2 binding sites are indicated by blue boxes, Pax2 binding sites by yellow boxes, deletion sites by black strokes. B. â2.7kb-âATF2/Pax2-luc promoter construct lacking a 265 bp long region containing seven AP1/ATF2 binding sites and two Pax2 sites. C. â2.7kb-âPax2-luc promoter construct lacking 55 bp that contains both Pax2 binding sites and ATF2 binding sites 3 and 4. D. â2.7kb-âPax2BS1-luc promoter construct lacking 6 bp, covering the Pax2 binding site 1. E. â2.7kb-âPax2BS2-luc promoter construct lacking a 20 bp long region, containing the Pax2 binding site 2 as well as the ATF2 binding site 4. |
