Click here to close Hello! We notice that you are using Internet Explorer, which is not supported by Xenbase and may cause the site to display incorrectly. We suggest using a current version of Chrome, FireFox, or Safari.
XB-ART-53611
J Cell Sci 2017 May 15;13010:1809-1821. doi: 10.1242/jcs.195891.
Show Gene links Show Anatomy links

The MgcRacGAP SxIP motif tethers Centralspindlin to microtubule plus ends in Xenopus laevis.

Breznau EB, Murt M, Blasius TL, Verhey KJ, Miller AL.


???displayArticle.abstract???
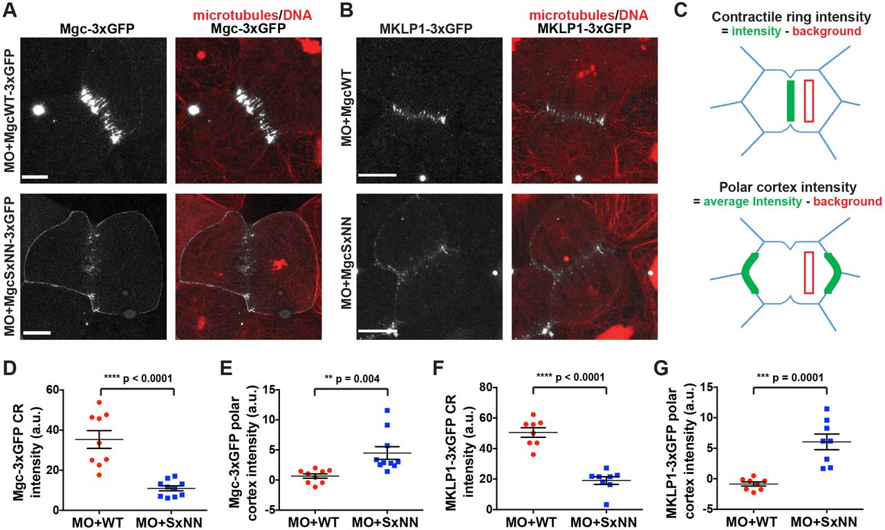
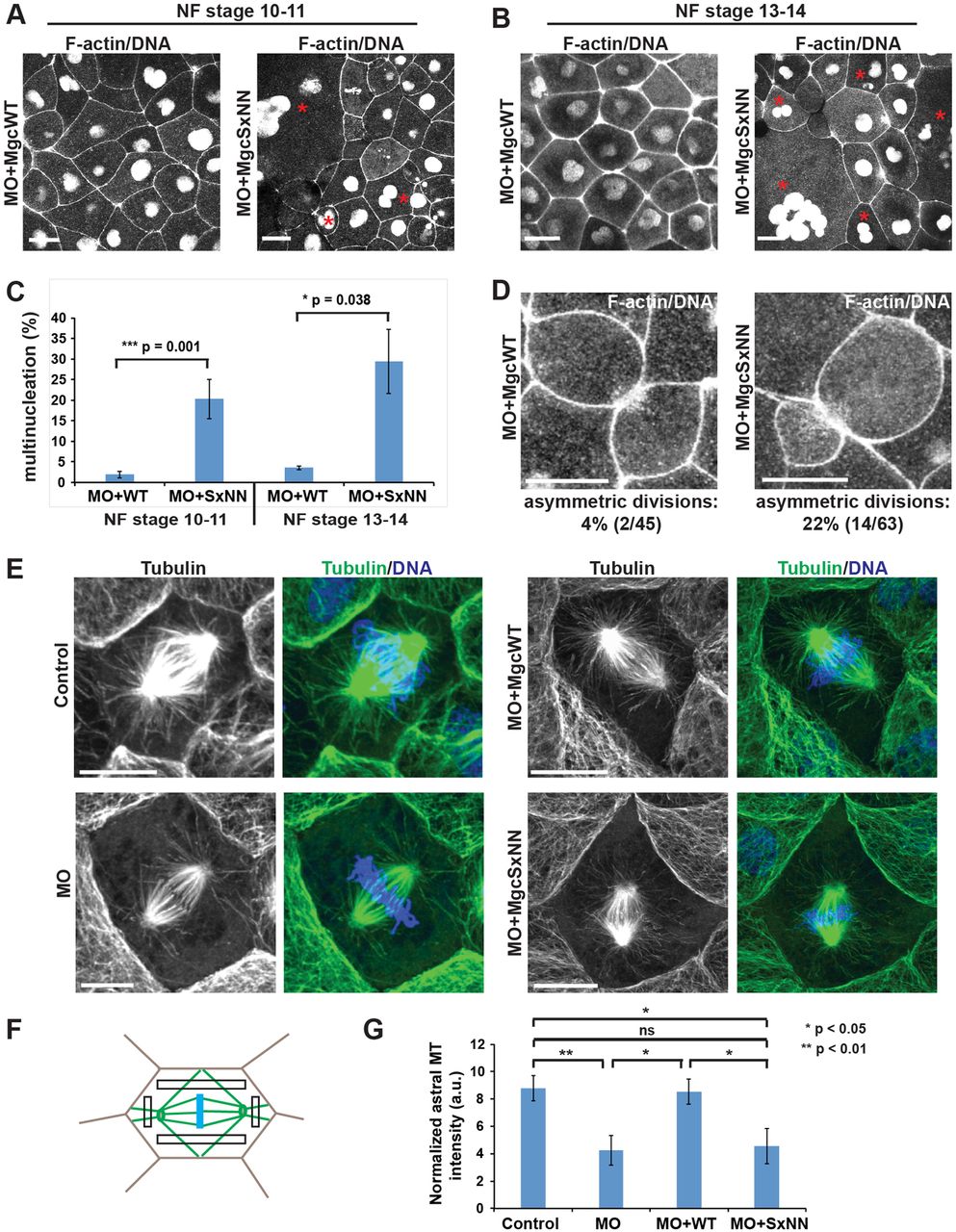
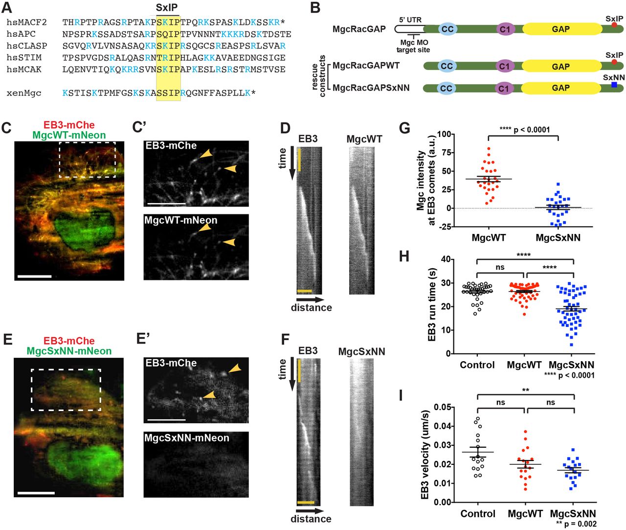
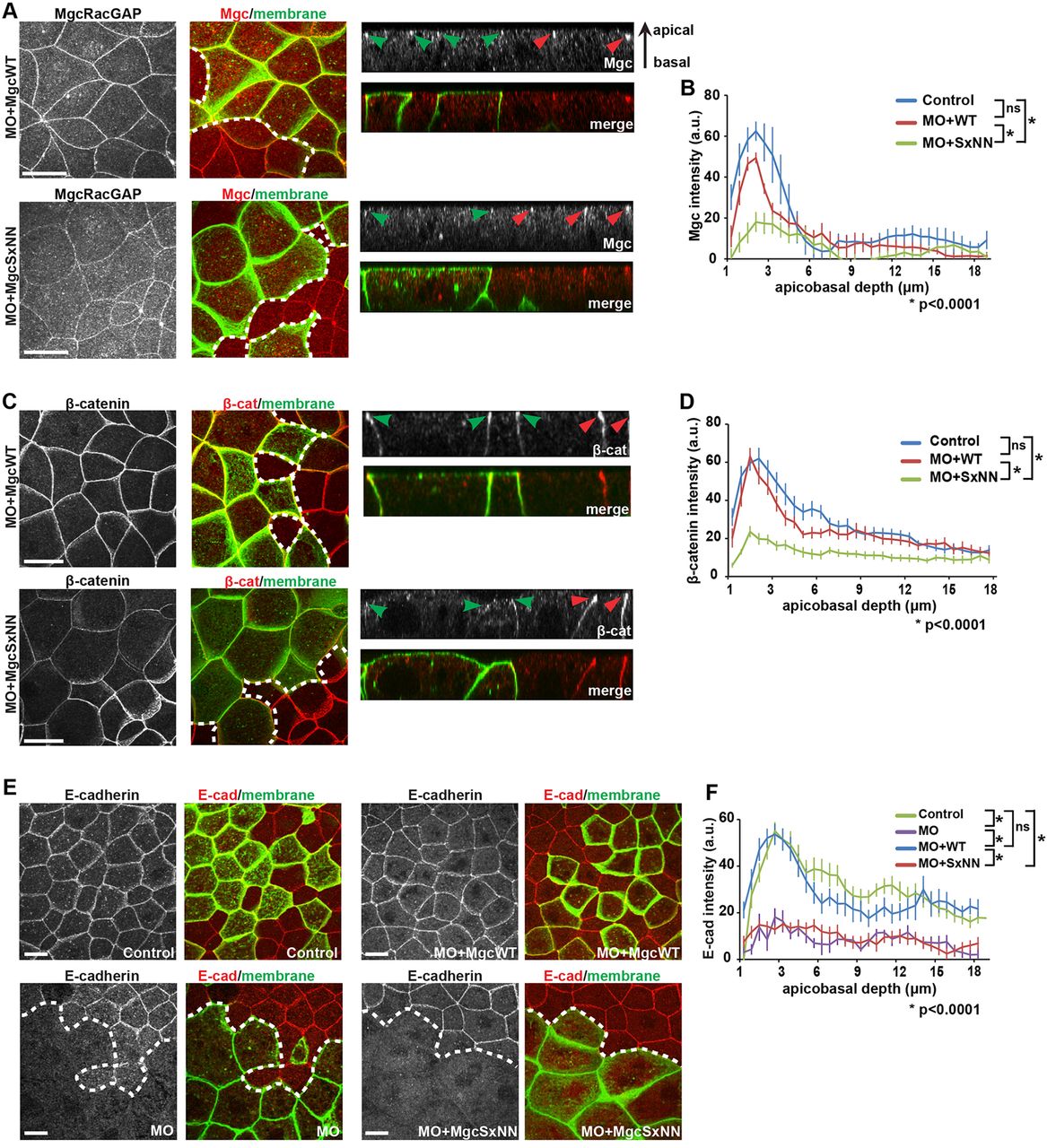
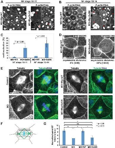
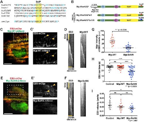
Centralspindlin, a complex of the kinesin-6-family member MKLP1 and MgcRacGAP (also known as Kif23 and Racgap1, respectively), is required for cytokinesis and cell-cell junctions. During anaphase, Centralspindlin accumulates at overlapping central spindle microtubules and directs contractile ring formation by recruiting the GEF Ect2 to the cell equator to activate RhoA. We found that MgcRacGAP localized to the plus ends of equatorial astral microtubules during cytokinesis in Xenopus laevis embryos. How MgcRacGAP is stabilized at microtubule plus ends is unknown. We identified an SxIP motif in X. laevis MgcRacGAP that is conserved with other proteins that bind to EB1 (also known as Mapre1), a microtubule plus-end tracking protein. Mutation of the SxIP motif in MgcRacGAP resulted in loss of MgcRacGAP tracking with EB3 (also known as Mapre3) on growing microtubule plus ends, abnormal astral microtubule organization, redistribution of MgcRacGAP from the contractile ring to the polar cell cortex, and mislocalization of RhoA and its downstream targets, which together contributed to severe cytokinesis defects. Furthermore, mutation of the MgcRacGAP SxIP motif perturbed adherens junctions. We propose that the MgcRacGAP SxIP motif is functionally important both for its role in regulating adherens junction structure during interphase and for regulating Rho GTPase activity during cytokinesis.

???displayArticle.pubmedLink??? 28389580
???displayArticle.pmcLink??? PMC5450188
???displayArticle.link??? J Cell Sci
???displayArticle.grants??? [+]

Species referenced: Xenopus laevis
Genes referenced: ctnnb1 ect2 efnb3 kif23 mapre1 mapre3 racgap1 rho.2 rhoa


???attribute.lit??? ???displayArticles.show???
References [+] :
Akhmanova, Microtubule +TIPs at a glance. 2010, Pubmed