|
Fig. 1.
Heterochronic genes are expressed during Xenopus metamorphosis. (A) Xenopus laevis Nieuwkoop-Faber (NF) stages at pre-metamorphosis (st.50), pro-metamorphosis (st.54â57) and climax of metamorphosis (st.58â66). Bar, 1 cm. (B-G) RT-qPCR from spinal cords isolated during metamorphosis for (B) miR-125 (lin-4 orthologue), (C) let-7a, (D) lin28b, (E) trim71 (lin-41 orthologue), (F) thrβA and (G) klf9. RNA levels were normalized to 5S (B, C) and eef1αâ1 (D-G) and compared to st.50 (average ±SEM, n=2â5 independent experiments). * p<0.05, ** p<0.01, t-test against hypothetical value =1 (no change compared to st.50). (H) Western blot analysis for Lin28a in brain samples. Tubulin was used as loading control. (I-N) in situ hybridization for lin28a in (I,J) spinal cord cryosections of st.50 animals using (I) sense (s) or (J) antisense (as) probes and (K-N) limbs at st.52 and st.54 using (K,L) sense (s) or (M,N) antisense (as) probes. Bar, 50 µm.
|
|
Fig. 2.
Overexpression of Lin28a delays metamorphosis. (A) Construct used to generate transgenic animals. (B) Experimental design to test the effect of Lin28 overexpression on metamorphosis. Red arrows indicate time of HS and blue arrows the time points of RNA isolation. (C) Metamorphosis progress (stages) of F1 non-transgenic siblings (control) and transgenic animals (lin28a+) without or with HS from day 0 to day 18 (red bar) starting at st.50. *significant difference between lin28a+; HS and the other three conditions simultaneously with no significant difference for the other comparisons (ANOVA plus Tukey´s multiple comparison for each day). (D-G) Representative images of animals at day 35 from the experiment depicted in panel C. (H-J) RT-qPCR for (H) nestin, (I) doublecortin (dcx) and (J) myelin basic protein (mbp) of brain samples isolated at different time points from control and lin28a+ animals that received HS (average ±SEM, n=3 independent experiments). *p<0.05, Two-way ANOVA plus Sidak´s multiple comparisons test .
|
|
Fig. 3.
Overexpression of Lin28a improves digit regeneration after amputation. (A) Experimental design. Red arrows indicate time of HS. The number of digits (asterisks) was evaluated at day 60 in (B) transgenic animals without HS (lin28a+), (C) control animals with HS (control; HS) and (D) transgenic animals with HS (lin28a+; HS). (E) The results were quantified and summarized. **p<0.01, ***p<0.001 ANOVA plus Bonferroni´s multiple comparisons. |
|
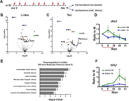
Fig. 4.
Lin28 functions upstream or in parallel to the thyroid hormone. (A-C) Control and lin28a+ animals received HS starting at (A) st.54, (B) st.56 or (C) st.57â60. Red bar indicates days of HS treatment. ANOVA plus Tukey´s multiple comparison for each day (A). *significant difference between lin28a+; HS and the other conditions simultaneously with no significant difference for the other comparisons. t-test for each day (B,C). **p<0.01, ***p<0.001. (D and E) RT-qPCR for (D) thrβA and (E) klf9 from brain samples isolated from control and lin28a+ animals with HS from day 0 to day 18 starting at stage 50. Expression was normalized to eef1αâ1 and compared to day 0 (average ±SEM, n=3 independent experiments). *p<0.05, ***p<0.001, Two-way ANOVA plus Sidak´s multiple comparisons test. (F) St.52 control and lin28a+ animals were HS for two days and incubated without or with 2 nM T3 from day 1 to day 3. Brain RNA and RT-qPCR was performed for klf9. Expression was normalized to eef1αâ1 (average ±SEM, n=4 independent experiments). **p<0.01, ***p<0.001, Two-way ANOVA plus Sidak´s multiple comparisons test for animals treated or non-treated with T3 .
|
|
Fig. 5.
Exogenous TH rescues the effects of Lin28a during metamorphosis. (A) Experimental design. Red arrows indicate time of HS. Representative images of animals incubated with (B, F) buffer, (C, G) 2 nM T3; (D, H) 2 nM T4 or (E, I) 8 nM T4. Panels F-I show a magnification of panels B-E (black arrows indicate the emergence of forelimbs and red arrows indicate the gills). Bar, 1 cm. (J) Percentage of animals showing emergence of forelimbs (st.58 or higher) at day 32 and day 37 compared to the total number of live animals for each condition (numbers above bars). Plot corresponds to 3 independent experiments. |
|
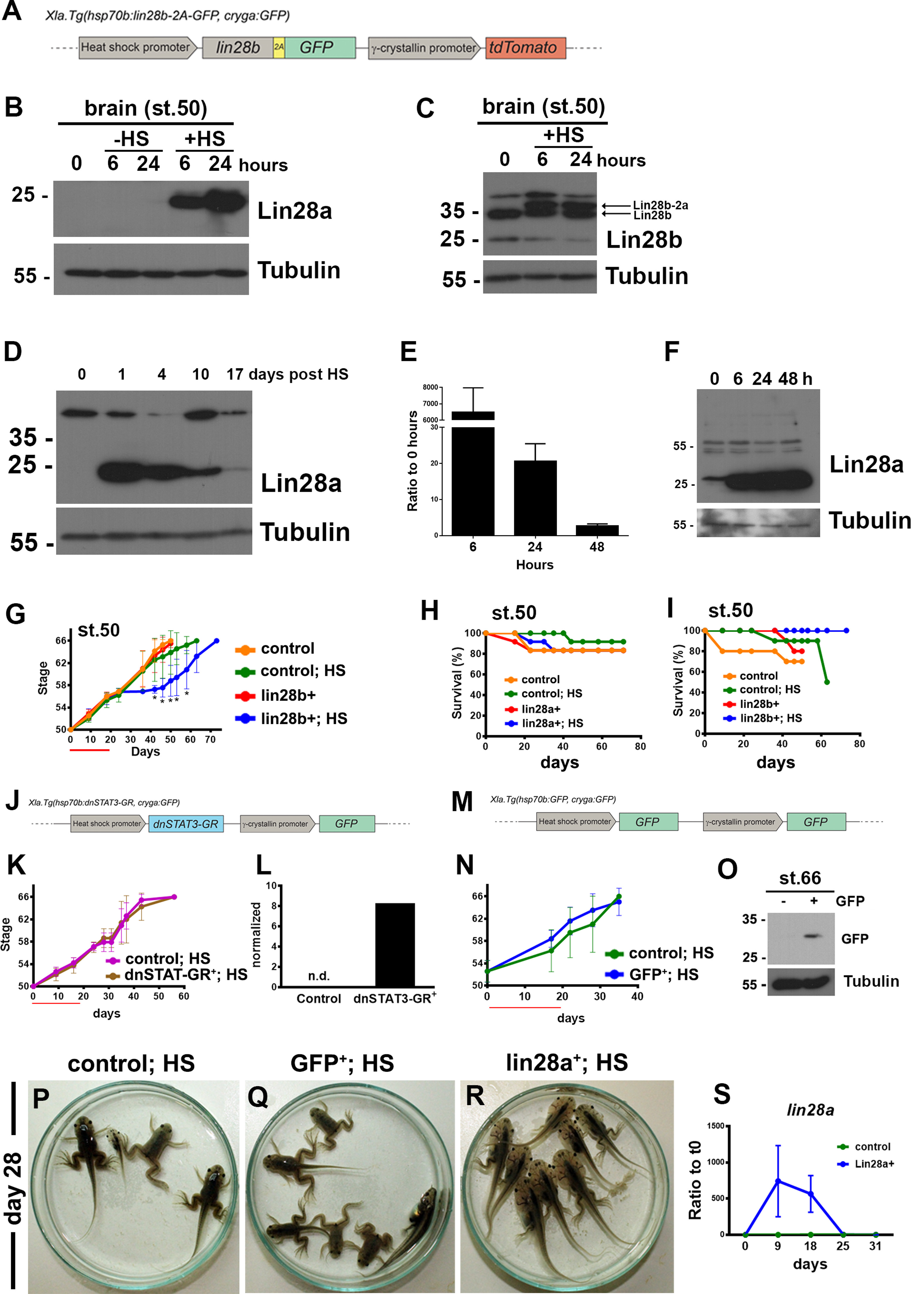
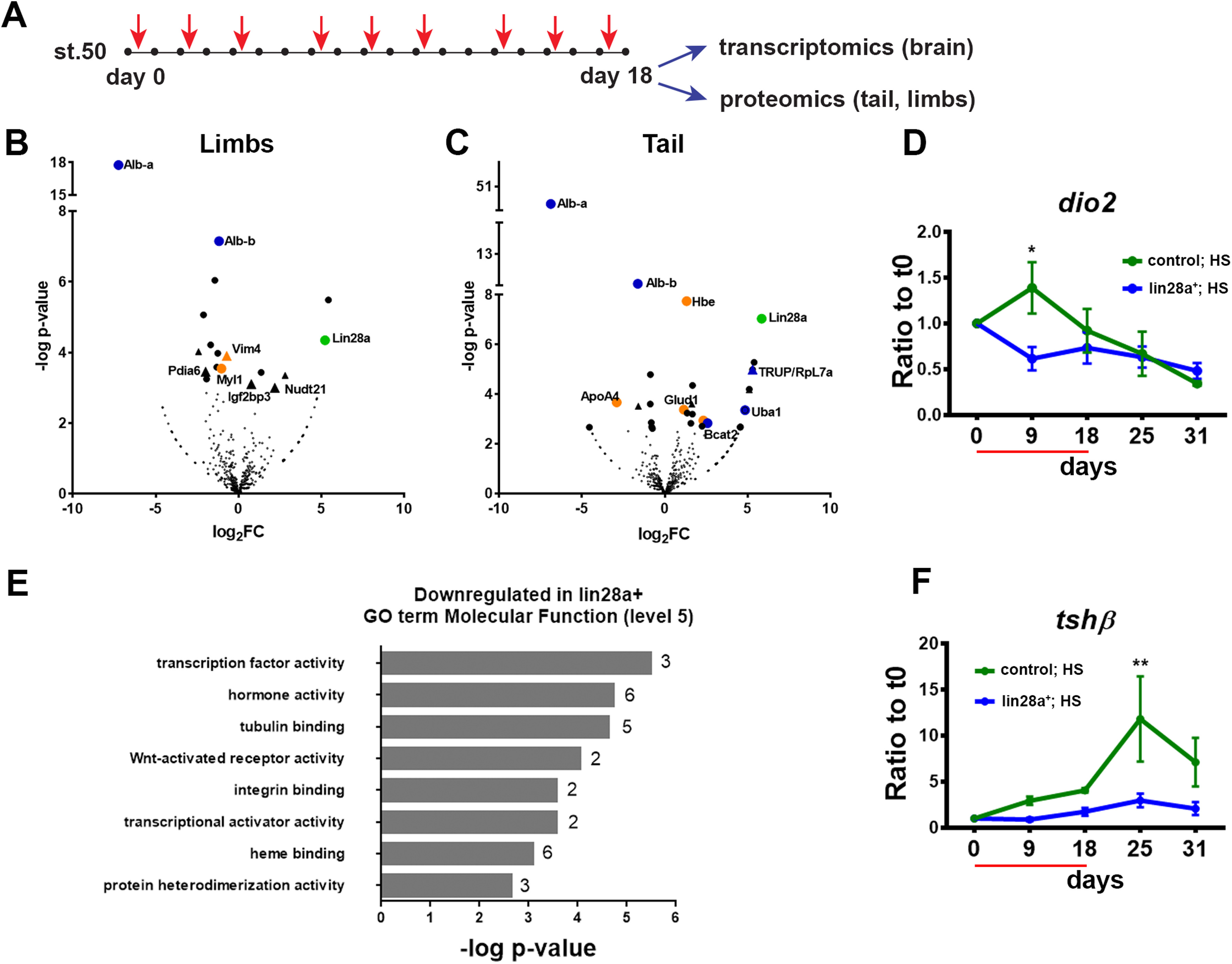
Fig. 6.
Lin28a overexpression changes the expression levels of components of the pituitary-thyroid gland axis. (A) Diagram of the experimental design for the proteomic and transcriptomic analyses. Red arrows indicate time of HS. (B and C) Volcano plots (-log10 p-value versus log2 Fold-change (FC)) for the comparison between lin28a+; HS versus control; HS for proteins found in (B) limbs and (C) tail. Proteins with differential expression (p-value <0.05 and False Discovery Rate (FDR) <0.05) are colored. Blue: components of TH transport or signaling. Orange: proteins known to be regulated during metamorphosis or by TH. Triangles: proteins whose mRNAs are known to be bound to Lin28 in CLIP-seq experiments. (D) RT-qPCR for dio2 from brain samples isolated from control and lin28a+ animals with HS. Expression was normalized to eef1a-1 and to day 0 (average ±SEM, n=3 independent experiments). *p<0.05, Two-way ANOVA plus Sidak´s multiple comparisons test. (E) Enriched categories of downregulated genes by Lin28a overexpression in Molecular Function. The number of genes in each category is indicated. (F) RT-qPCR for tshβ from brain samples isolated from control and lin28a+ animals with heat-shock. Expression was normalized to eef1αâ1 and to day 0 (average ±SEM, n=3 independent experiments). *p<0.05, Two-way ANOVA plus Sidak´s multiple comparisons test.
|
|
Fig. 7.
Lin28 regulates TH function. Summary of the pituitary-thyroid gland axis indicating all the components that were up-regulated (in green) or downregulated (in red) after Lin28a overexpression. |
|
Fig. S1.
Supplementary material. Alignment of vertebrate Trim71 (Lin41 orthologues). Protein sequence alignment of the putative Xenopus laevis Trim71 (identified in this work) with mouse (NP_001035968.1), human (NP_001034200.1) and Xenopus tropicalis Trim71 (XP_002937892.1, isoform X3) sequences. |
|
Fig. S2.
Supplementary material. Expression of heterochronic genes during metamorphosis. (A-F) RT-qPCR from brain tissue during metamorphosis for (A) miR-125 (lin-4 orthologue), (B) let-7a, (C) lin28b, (D) trim71 (lin41 orthologue) and the TH target genes (E) thrβA and (F) klf9. RNA levels were normalized to 5S (A, B) and eef1αâ1 (C-F) and compared to levels at st.50 (average ±SEM, n=2â5 independent experiments). *p<0.05, **p<0.01, ***p<0.001, t-test against hypothetical value =1 (no change compared to st.50). (G) Western blot analysis for Lin28a in spinal cord samples. Tubulin was used as loading control. (H, I) Western blot for Lin28b of (H) spinal cord and (I) brain samples at different stages. Upper arrow shows the full length Lin28b and lower arrow shows a putative splicing isoform. Tubulin was used as loading control. (J-M) In situ hybridization for lin28b in spinal cord and brain sections of st.50 animals using sense (s-) or antisense (as-) probes. Bar, 50 µm. (N,O) RT-qPCR from intestine during metamorphosis for (N) lin28b and (O) thrβA. RNA levels were normalized to eef1αâ1 and compared to levels at st.50 (average ±SEM, n=2â3 independent experiments).
|
|
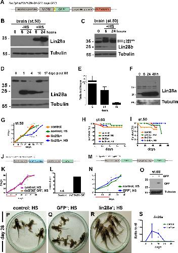
Fig. S3.
Supplementary material. Characterization of the overexpression of Lin28a, Lin28b and controls. (A) Construct used to generate lin28b transgenic animals. Heat shock promoter drives the expression of a transcript lin28b-2A-gfp that after translation is cleaved into protein Lin28b-2A and GFP. γ-crystallin promoter drives the expression of tdTomato. (B) Western blot for Lin28a of brain samples from st.50 lin28a+ animals without (-HS) or with heat-shock (+HS). A single heat-shock was done and samples were isolated at 6 and 24 h after the heat-shock. Control samples were isolated before the heat-shock (time 0 h). Tubulin was used as loading control. (C) Western blot for Lin28b of brain samples from st.50 lin28b+ animals with heat-shock (+HS). A single heat-shock was done and samples were isolated at 6 and 24 h after the heat-shock. Control samples were isolated before the heat-shock (time 0 h). Tubulin was used as loading control. Upper arrow shows the specific induction of Lin28b-2A after the heat-shock. Lower arrow shows the endogenous Lin28b. (D) Western blot for Lin28a of brain samples from st.56 lin28a+ animals with heat-shock (+HS). A single heat-shock was done and samples were isolated before the HS (day 0) and 1, 4, 10 and 17 days post HS. Tubulin was used as loading control. Lin28a is the lower band, which is specifically upregulated with the HS compared to a non-specific upper band. (E) RT-qPCR for lin28a from brain samples isolated from stage 50 lin28a+ animals before the HS (0 h) and after 6, 24 and 48 h after the HS. Expression was normalized to eef1αâ1 and compared to 0 h. (F) Western blot for Lin28a of tail samples isolated from stage 50 lin28a+ animals before the HS (0 h) and after 6, 24 and 48 h after the HS. Tubulin was used as loading control. (G) Effect of Lin28b on metamorphosis progression. Control and lin28b+ F1 animals were heat-shocked starting at st.50. Red bar indicates days of heat-shock treatment. Stages were determined according to morphology. ANOVA plus Tukey´s multiple comparison for each day. *significant difference between lin28a+; HS and the other conditions simultaneously with no significant difference for the other comparisons. (H-I) Survival was determined during the overexpression experiments for (H) Lin28a and (I) Lin28b. (J) Construct used to generate transgenic animals that overexpress a dominant negative form a STAT3 construct (dnSTAT3) fused to the glucocorticoid receptor (GR). Heat shock promoter drives the expression of dnSTAT3-GR and γ-crystallin promoter drives the expression of GFP. (K) Metamorphosis was evaluated according to morphology in F1 control and dnSTAT3-GR+ animals that received heat-shock from day 0 to day 18 (red bar). No significant difference was found between control and dnSTAT3-GR animals (t-test for each day). (L) RT-qPCR for gr of control and dnSTAT3+ animals. A single heat-shock was done to st.66 animals after experiment shown in panel H and RNA from brain was isolated at 18 h after the heat-shock. Expression was normalized to eef1α-1. No expression of gr was detected in control animals (n.d). (M) Construct used to generate transgenic animals that overexpress GFP. Heat shock promoter drives the expression of GFP and γ-crystallin promoter drives the expression of GFP. (N) Metamorphosis was evaluated according to morphology in F0 control and GFP+ animals that received heat-shock from day 0 to day 18 (red bar). No significant difference was found between control and GFP+ animals (t-test for each day). (O) Western blot for GFP of control (-) and GFP+(+) animals. A single heat-shock was done to st.66 animals after experiment shown in panel K and protein from brain was isolated at 18 h after the heat-shock. Tubulin was used as loading control. (P-R) Representative images of animals at day 28, starting heat-shock treatment at day 0 (st.50). Lin28a+; HS animals (R) were included in this experiment to confirm the effect of heat-shock. (S) RT-qPCR for lin28a from brain samples isolated from control and lin28a+ animals with HS from day 0 to day 18 starting at stage 50. Expression was normalized to eef1αâ1 and compared to day 0 (average ±SEM, n=3 independent experiments).
|
|
Fig. S4.
Supplementary material. Effect of Lin28 overexpression on metamorphosis progression, survival and intracellular signaling. (A-C) Effect of Lin28b on metamorphosis progression. Control and lin28b+ F1 animals were heat-shocked starting at (A) st.54, (B) st.56 or (C) st.60â62. Red bar indicates days of heat-shock treatment. Stages were determined according to morphology. ANOVA plus Tukey´s multiple comparison for each day (A,B). *significant difference between lin28a+; HS and the other conditions simultaneously with no significant difference for the other comparisons. t-test for each day (C). (D-I) Survival was determined during the overexpression experiments for (D-F) Lin28a and (G-I) Lin28b. (J-L) Effect of Lin28a overexpression on metamorphosis progression. Control and lin28a+ F1 animals started the experiment at stage 50. Animals were heat-shocked for one week starting at (J) day 0 (stage 50) or at (K) day 14 (stage 56) or heat-shocked for two weeks starting at (L) day 7 (stage 52â53). Red bar indicates days of heat-shock treatment. Stages were determined according to morphology. t-test for each day. * p<0.05, **p<0.01, ***p<0.001. (M) St.52 control and lin28a+ animals were heat-shocked for two days and incubated with buffer (-) or with 2 nM T3 (T3) from day 1 to day 3. RNA from brain was isolated at day 3 and RT-qPCR was performed for thrβA. Expression was normalized to eef1α-1 (average ±SEM, n=4 independent experiments). *p<0.05, Two way ANOVA plus Sidak´s multiple comparisons test, between buffer (-) and buffer with T3 (T3). T3 induces thrβA only in control animals. (N) The fold-change induction of thrβA and klf9 by T3 (ratio of +T3 to âT3) in lin28a+ animals was compared to control animals (ratio lin28a+ to control) in each experiment (n =4, each experiment was colored with green, blue, black and pink). Ratio of 1 (red line) means that the induction in lin28a+ animals was identical to the induction in control animals. Although in two experiments (pink and blue) the induction in lin28a+ animals was lower compared to control animals, no statistically significant difference was found when all experiments were considered (average ±SEM, t-test student comparison to hypothetical value =1). |
|
Fig. S5.
Supplementary material. Effect of Lin28a overexpression on proteins levels and enrichment of gene ontology categories. (A,B) Volcano plots (-log10 p-value versus log2 Fold-change (FC)) for the comparison between control animals without heat-shock versus control animals with heat-shock of proteins found in (A) limbs and (B) tail. Proteins with differential expression (p-value <0.05 and False Discovery Rate (FDR) <0.05) are colored. Heat-shock proteins 70 and 47 are colored in green in limbs. (C) Enriched categories of upregulated genes by Lin28 overexpression in Molecular Function. The number of genes in each category is indicated in the bar. |