Click here to close
Hello! We notice that you are using Internet Explorer, which is not supported by Xenbase and may cause the site to display incorrectly.
We suggest using a current version of Chrome,
FireFox, or Safari.
???displayArticle.abstract???
During vertebrate evolution, whole genome duplications resulted in a number of duplicated genes, some of which eventually changed their expression patterns and/or levels via alteration of cis-regulatory sequences. However, the initial process involved in such cis-regulatory changes remains unclear. Therefore, we investigated this process by analyzing the duplicated hand1 genes of Xenopus laevis (hand1.L and hand1.S), which were generated by allotetraploidization 17-18 million years ago, and compared these with their single ortholog in the ancestral-type diploid species X. tropicalis. A dN/dS analysis indicated that hand1.L and hand1.S are still under purifying selection, and thus, their products appear to retain ancestral functional properties. RNA-seq and in situ hybridization analyses revealed that hand1.L and hand1.S have similar expression patterns to each other and to X. tropicalis hand1, but the hand1.S expression level was much lower than the hand1.L expression level in the primordial heart. A comparative sequence analysis, luciferase reporter analysis, ChIP-PCR analysis, and transgenic reporter analysis showed that a single nucleotide substitution in the hand1.S promoter was responsible for the reduced expression in the heart. These findings demonstrated that a small change in the promoter sequence can trigger diversification of duplicated gene expression prior to diversification of their encoded protein functions in a young duplicated genome.
Fig. 1.
(A) Synteny conservation analysis of hand1. These genes were identified in the Xenopus laevis genome assembly X. laevis (v9.1) and X. tropicalis (v9). Arrows indicate the orientation of transcription. Only part of the chromosome around the hand loci is shown. (B) A phylogenetic tree analysis of hand1 gene products. This tree was constructed using the neighbor-joining method. Numbers indicate the ratios of non-synonymous to synonymous divergence (dN/dS) between X. tropicalis and X. laevis homeologs. (C) Amino acid alignments of the Hand1 family. The bHLH DNA-binding domains are indicated by the magenta boxes.
Fig. 2.
Developmental expression of hand1.L and hand1.S in Xenopus laevis. (AâK) The whole embryos showing expression at stages 15 (A and F), 17 (B and G), 19 (C and H), and 35/36 (D and I), and their high-magnification images (E and J). Cross-section showing heart at stage 35/36 (K). White arrowhead: epidermal cells; white arrow: anteriorventral portion; gray arrowhead: heart; black arrowhead: branchial arches. (L) RT-PCR analysis of hand1.L and hand1.S. The amplification efficiency of each primer pair was confirmed using genomic DNA from J-strain (5 ng, 1 ng, and 0.2 ng, respectively). RT-PCR was performed with cDNA from the heart tubes. Eukaryotic translation elongation factor 1 alpha 1/EF-1 alpha (eef1a.S) was used as internal control.
Fig. 3.
RNA-seq analysis of developing embryos and adult tissues. Expression of hand1 homeologs in developing embryos (A) and in adult tissues (B).
Fig. 4.
Expression of hand1 in Xenopus tropicalis. Expression at stage 28 at low (A) and high (B) magnification. White arrowhead: epidermal cells; gray arrowhead: heart; black arrowhead: branchial arches.
Fig. 5.
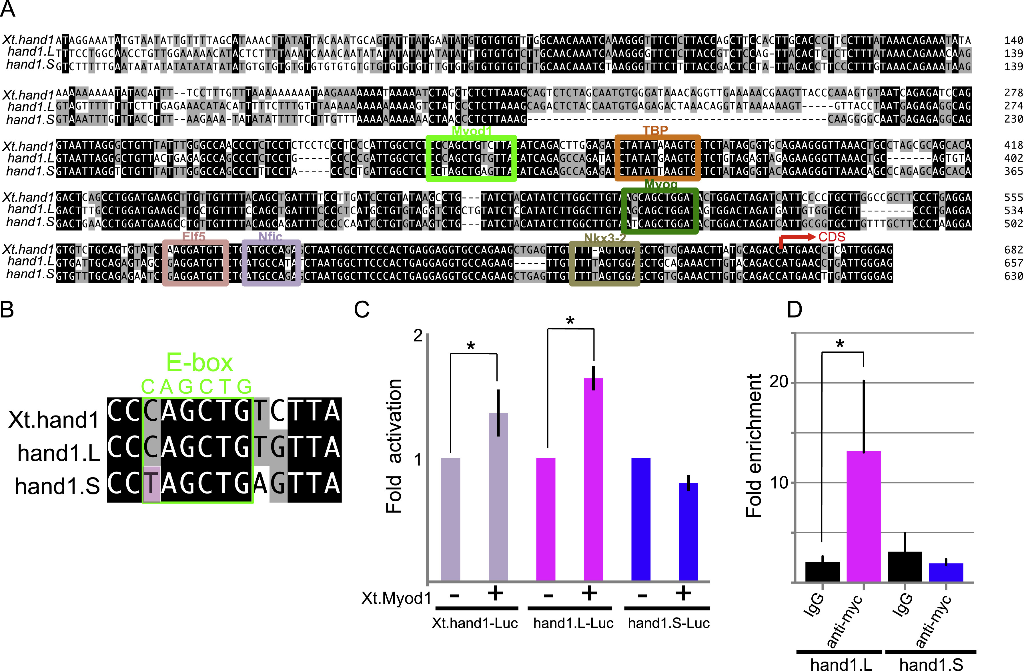
Divergence of enhancer activity between hand1.L and hand.S promoters. (A-B) Alignment of the hand1 promoter element (CNE) and potential transcription factor-binding motifs (A) and higher magnification image of potential Myod1-binding motifs. (C) Transcriptional activation of the hand1.L promoter by Myod1. Firefly luciferase activity was measured and normalized to Renilla luciferase using the dual luciferase assay kit. Luciferase data are expressed as fold activation relative to the empty expression vector. Error bars indicate ±SD, and an asterisk indicates p-value (P<0.05, n=3, two-tailed Student's T-test). (C) Myod1 protein enriched on hand1.L promoter compared with hand1.S promoter. Error bars indicate ±SD, and an asterisk indicates p-value (P<0.05, determined by one-way ANOVA with Tukey's multiple comparison test).
Fig. 6.
Transgenic reporter analysis of the hand1.L and hand1.S promoters. Green fluorescent protein (GFP) expression pattern driven by hand1 promoters. The reporter constructs are shown on the left, and higher magnification images and cross-section of the heart are shown in the middle. A thymidine in hand1.S putative Myod1-binding site was substituted into cytosine. E-box was indicated by the green boxes. Gray arrowhead: heart; white arrowhead: branchial arches; white arrows: pronephric duct.
Supplementary materialSupplementary Fig 1. Target sequences of hand1 for in situ hybridization and RT-PCR. The aligned nucleotide sequences of hand1. L and hand1.S. The coding sequences are indicated by the light blue boxes, and the target sequences for L and S are indicated by the dotted purple line and dotted blue line, respectively (A). Arrows indicate the location of RT-PCR primers (B).
Supplementary materialSupplementary Fig 2. (A-B) The whole embryos showing expression at stages 35/36 and their high-magnification images. (C) The aligned nucleotide sequences of hand1. L and hand1. S and the target sequences for hand1. S-UTR probe are indicated by the dotted blue lines. White arrowhead: epidermal cells; Gray arrowhead: heart; black arrowhead: branchial arches. We used the following sequences for cloning of hand1. S-UTR, taccgtcgacctcGATTGTTCTATTTGCCCTTGGG, atccactagttctagTACTGAATACAATTCTGGCTC. Primer linker sequences are shown in lowercase letters.