|
Fig. 1. RNA-seq libraries for transcriptome analysis of early β-catenin targets. (A) Diagram showing the early β-cateninâdependent gene network on the dorsal side and the zygotic Wnt8 signal that arises later on the ventral side. The embryonic manipulations that were subjected to RNA-seq in the present study are indicated in red. (B) For RNA-seq, embryos were injected with β-catenin MO, Wnt8, Siamois, or Cerberus mRNA, treated with LiCl, or cut into dorsal and ventral halves at stage 8. All embryos were harvested at stage 10.5 for RNA extraction and RNA-seq. Some embryos were also analyzed at blastula stage 9. (CâG) Phenotypes of embryos subjected to manipulations in this study. Note that β-CatMOâinjected embryos lacked all traces of a dorsal axis whereas Wnt8, Siamois mRNA microinjected, and LiCl-treated embryos were all radially dorsalized. Cerberus mRNAâmicroinjected embryos lacked endomesoderm and consisted mostly of anterior neural tissue and cement gland. Ventral half-embryos lacked dorsal axes whereas dorsal half-embryos developed a complete axis. (Magnification: 8Ã.) (H) Scatter plot comparing the log2 of fold change (FC) in RPKM upon β-catenin knockdown with that of dorsal halves/ventral halves. Shown here are 40,157 transcripts; red dots indicate transcripts decreased by β-catenin MO (by at least 1.4-fold in average of three experiments) and enriched in dorsal halves compared with ventral halves (by at least 1.5-fold in average of five experiments). Full datasets are provided in Dataset S1. Cer, Cerberus; D, dorsal half; St., stage; V, ventral half. |
|
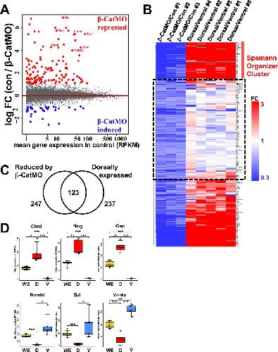
Fig. S1. Transcriptome analysis of β-CatMOâinjected embryos and dorsal and ventral halves. (A) MA-plot comparing gene expression between uninjected control and β-catenin MOâinjected embryos including 16,729 transcripts. The average (three independent experiments) log2 fold change (FC) in expression of transcripts in control (con) embryos over β-CatMOâinjected embryos (con/β-CatMO) is plotted on the ordinate; the average mean gene expression (in RPKM) in control embryos is represented on the abscissa. Red indicates β-CatMOârepressed transcripts (1.4-fold minimum decrease); blue indicates β-CatMOâinduced transcripts (1.4-fold increased); gray dots indicate all other transcripts. Note that β-CatMO represses more genes than it activates, which is consistent with the widespread role of β-catenin as a transcriptional coactivator. (B) Heat map showing all transcripts that were repressed 1.4-fold by β-catenin MO in three independent pairs of libraries, and the dorsal to ventral (D/V) FC in five independent dorsal and ventral half libraries bisected at midblastula stage 8 and allowed to regenerate for 5 h until gastrula. Rows indicate FC of transcripts as indicated in the scale bar at the right of the panel. The various conditions are indicated at the top of the columns. Hierarchical clustering of rows clustered classical Spemann organizer genes on the top region. Genes within the dashed line box were repressed by β-CatMO but not enriched in the dorsal half; these were removed from our early β-catenin signature because they represent genes that require β-catenin independently of the maternal dorsal signal. (C) Venn diagram illustrating overlap of genes between β-CatMOâinhibited genes and dorsally enriched genes. Of 247 genes reduced by β-catenin MO and 237 genes enriched in dorsal side, 123 genes overlapped and defined our early dorsal β-catenin signature. In these stringent conditions, which require results above a certain threshold in all three independent experiments, some β-cateninâregulated genes may miss the cutoff. The complete stage 10.5 RPKM data are presented in Dataset S1, and, from this dataset, any genes that narrowly missed the cutoff can be retrieved. (D) Box plots of RPKMs of whole embryo (WE) and dorsal (D) and ventral (V) halves in five independent RNA-seq experiments. Note that, as expected, Chrd, Nog, and Gsc were significantly enriched in regenerating dorsal halves and that Bambi, Szl, and Ventx were enriched in ventral halves, which supports the quantitative nature of the RNA-seq analyses. |
|
Fig. 2. The early dorsal β-catenin gene signature. (A) Genes were categorized as follows: secreted factors, transcriptional factors and regulators, transmembrane protein and receptors, enzymes/kinases, and others and unknowns. Human gene symbols and full names are shown (2), except when Xenopus-specific names exist. Because the subtetraploid X. laevis has long and short homologs for many genes, duplicate names have been removed from this list. For unknown genes, the gene IDs from the JGI9 X. laevis genome are indicated. (B) Venn diagram showing that the early β-catenin gene signature is distinct from the late zygotic Wnt signature (3), with only three genes in common. |
|
Fig. 3. The early β-catenin signature contains previously undescribed dorsal transcripts. (AâI) Box plots indicate dorsal and ventral gene expression levels (in RPKM) in five independent regenerating half-embryo experiments. These genes have either not been previously characterized or have been only superficially investigated. Box plots illustrate the reproducibility of replicate experiments. Each dot represents the expression in RPKM of the corresponding gene in a distinct experiment. Genes above the whisker are considered outliers according to the interquartile range (IQR) calculated for each box plot. The difference between dorsal and ventral expression was statistically significant for all nine genes, with all genes surpassing the 95% confidence interval mark at a minimum. The β-CatMO RPKMs (β) were similar to those of ventral halves. Statistical significance was determined through two-tailed pairwise P values. Significant differences in expression values (RPKM) are indicated as *â¤0.05, **â¤0.01, and ***â¤0.005. (J) In situ hybridization validating that unknown Loc100170590 is indeed expressed in Spemann organizer mesoderm at gastrula. White arrowhead indicates the dorsal blastopore lip. (Magnification: 16Ã.) (K) At tailbud stage 24, Loc1001170590 is expressed in eye, central nervous system, somites, and proctodeum. (Magnification: 14Ã.) D, dorsal; St., stage; V, ventral. |
|
Fig. S2. qRT-PCR validation and sequence homology of LOC100170590. (A) β-cateninâdependent regulation and D-V enrichment of LOC100170590 was validated by qRT-PCR analysis. β-CatMO decreased LOC100170590 mRNA levels compared with uninjected WT controls (WT), and expression in dorsal half-embryos (D half) was significantly higher than in ventral half-embryos (V half). (B) Amino acid sequence comparison between Xenopus laevis Loc100170590 and Latimeria chalumnae XP_005988953.1 (a coelacanth fish) revealed a 27% degree of identity. The coelacanth gene has been annotated as possible Dapper homolog-like 2, but XlLoc100170590 lacks critical Dapper-like features, such as a PDZ domain and a leucine zipper. The sequence alignment was generated by using Clustal Omega (www.ebi.ac.uk/Tools/msa/clustalo/) followed by BoxShade (embnet.vital-it.ch/software/BOX_form.html). Black and gray shaded boxes indicate identical and similar amino acid residues, respectively. There were no significant homologies with mammalian genomes. |
|
Fig. S3. Weighted Gene Coexpression Network Analysis (WGCNA) of stage 10.5 libraries. WGCNA unsupervised hierarchical clustering identified a distinct cluster (brown cluster, red arrow) that contained 106 of the 123 genes that compose the early β-catenin signature. Hierarchical clustering of marbling score-related genes and visualization of gene modules was performed. The colored bars are directly consistent with the module (color) for the clusters of genes. |
|
Fig. 4. Correlation of the early dorsal β-catenin gene signature with Wnt8, LiCl, Siamois-induced genes, and Cerberus-repressed genes. (A) Heat map showing the fold change of early β-catenin signature genes in three β-catenin MO and five dorsal halves with respect to control and ventral half-embryo libraries, respectively. Fold changes (FC) over controls were used as inputs, and unsupervised hierarchical clustering of columns and rows was performed. Note that hierarchical clustering of rows identified most classic known Spemann organizer genes on the top of the heat map. (B) Heat map displaying regulation of genes composing the early β-catenin signature by Wnt8 mRNA, LiCl, and Siamois or Cerberus mRNAs. (C) Correlation matrix of β-CatMOâ, Wnt8-, Cerberus-, and Siamois-injected embryos and LiCl-treated embryos with the early dorsal β-catenin signature. Correlation scores were calculated as Pearson correlation coefficients (PCCs) and were color-coded as shown in the scale bar on the bottom of the panel. Note that the β-CatMO (in blue) anticorrelates with all conditions except Cerberus mRNA-injected embryos. These results show that the early β-catenin signature obtained via RNA-seq is reproducible and readily identifies dorsalizing and ventralizing conditions. (DâG) Gene Set Enrichment Analysis (GSEA) showed that the early β-catenin gene set was significantly enriched at the top of the Wnt8-, LiCl-, and Siamois-induced gene rankings, and at the bottom of the Cerberus-induced ranking. Cer, Cerberus; con, control; D1/2, dorsal half; Sia, Siamois; V1/2, ventral half. |
|
Fig. S4. The expression of the 123-gene early dorsal β-catenin signature examined via principal component analysis (PCA) to analyze dimensionality in six experimental conditions: Cerberus/control (Cer/con), β-catenin morpholino/control (β-CatMO/con), Siamois/control (Sia/con), lithium chloride/control (LiCl/con), dorsal/ventral regenerating halves (Dor/Ven), and Wnt8/control (Wnt/con). Each axis represents a principal component (PC), with the first one having the most variation. PCA analysis confirmed the reproducibility of the early β-catenin signature by clustering replicate conditions together and distinguishing ventralizing (β-catenin depletion) and dorsalizing treatments. The Cerberus mRNA-injected condition was located between the β-CatMO and the rest of the sequenced conditions due to its ability to inhibit both Nodal and BMP target genes. |
|
Fig. 5. The Cerberus gene signature identifies early dorsal β-catenin genes that require endomesodermal induction. (A) MA-plot comparing gene expression of 16,729 mRNAs between control and Cerberus mRNA-injected embryos. The average log2 fold change in expression of transcripts in Cerberus mRNA-injected embryos over control embryos is plotted on the y axis; the average gene expression in RPKM of uninjected control embryos is on the x axis. This MA-plot confirms the proper normalization of the RNA-seq data because the horizontal nature of the line across the zero baseline shows that there is no systematic bias. (B) Cerberus overexpression greatly inhibits Xbra, xSox17β, and xWnt8 mRNA expression when examined by in situ hybridization. (Magnification: 10Ã.) (C) Heat map showing how gene signatures repressed or induced by Cerberus mRNA were differentially regulated by various dorsalizing or ventralizing conditions. Note that a large block of Spemann organizer genes strongly activated in D/V regenerating half-embryos (in red, top of the heat map) are repressed by Cerberus-mediated endomesodermal inhibition. (DâG) GSEA analysis of the Cerberus-repressed gene set. Approximately 16,000 transcripts were ranked according to β-CatMO, D/V expression, and Wnt8 and Siamois mRNA induction and were examined for the ranking of Cerberus-repressed genes (vertical lines). Cer, Cerberus; con, control; Ctrl, control; D/V, dorsal/ventral ratio; Sia, Siamois. |
|
Fig. 6. Comparison of the expression of the early dorsal β-catenin gene signature at blastula and gastrula stages. (A) Heat map showing that the majority of the early dorsal β-catenin gene signature had higher expression levels (in red) in WT control (Cont.) embryos at stage 10.5 rather than at blastula stage 9. RPKMs of the genes constituting the early β-catenin signature genes at blastula stage 9 or gastrula stage 10.5 (results from five and six sequenced libraries, respectively) were normalized by row. (B) The majority of genes in the early β-catenin signature were unaffected by β-CatMO at stage 9; the effect of β-catenin MO becomes evident at stage 10.5. (C) Heat map comparing RPKM levels of the early dorsal β-catenin signature in 46 libraries at blastula and gastrula stages. Only a minority of the β-catenin signature were inhibited by β-CatMO or activated by Wnt-like signals at blastula stage 9. RPKM values of all libraries were allowed to cluster automatically according to rows. The cluster delimited by a box at the top indicates transcripts that are capable of being induced or repressed by dorsalizing or ventralizing treatments at blastula stage 9. A list of these genes is provided in Dataset S8 and includes many known early Wnt targets, such as Siamois, Xnr3, Xnr5, Xnr6, Noggin, and ADMP. The scale bar at the bottom indicates normalized RPKM values. In conclusion, most genes in the early β-catenin signature become sensitive to β-catenin depletion only at gastrula stage, presumably indicating the requirement of the endodermal and mesodermal germ layer induction for Spemann organizer development. Cer, Cerberus; Cont, control; St., stage. |
|
dact4 (dishevelled binding antagonist of beta catenin 4) in X. laevis embryo, assayed via in situ hybridization, NF stage 10.5, midsagittal section, dorsal lip (arrow) left. |
|
dact4 (dishevelled binding antagonist of beta caten in 4)gene expression in Xenopus laevis embryo, assayed via in situ hybridization, NF stage 24, lateral view, anterior left, dorsal up. |