|
Fig. 1.
sall1 and sall4 are expressed throughout early neural development. Whole-mount RNA in situ hybridization for sall1 (A-D) and sall4 (E-H) transcripts during neurulation, stages 13 (A, E), 15 (B, F), 17 (C, G) and 19 (D, H); dorsal view, anterior up. Arrows and arrowheads indicate domains referenced in the text. Expression of sall1 and sall4 at earlier stages is shown in Supplementary Fig. 1.
|
|
Fig. 2.
Neural patterning and differentiation are disrupted in sall morphants. Splice-blocking sall1 and sall4 morpholinos induce changes in neural marker gene expression, as assayed by whole-mount RNA in situ hybridization at stages 16 (A-T) and 23 (U-Y) using markers otx2, krox20, and hoxb9 in combination (A-E), pax3 (F-J), pax6 (K-O), sox2 (P-T), and tubb2b (U-Y); dorsal view, anterior up. Asterisks in images indicate injected side; arrows indicate partial loss of expression; arrowheads indicate posterior shifts in expression. Quantification (E, J, O, T, and Y) shows the percentage of embryos with symmetrical (white bars) or asymmetrical (grey bars) neural gene expression. These graphs include data from splice-blocking and translation-blocking morpholino experiments; see Supplementary Fig. 2 for translation-blocking morpholino images. n >30 embryos per condition; **, p<0.01, *** p<0.001 by pairwise chi-squared test. Expression of hoxb9 in morphants at earlier stages is shown in Supplementary Fig. 3. |
|
Fig. 3.
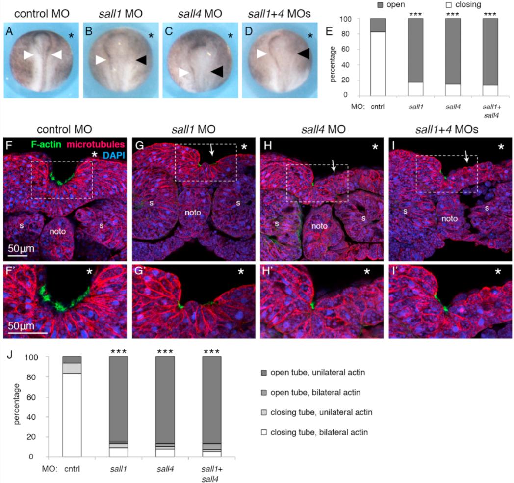
Neural tube morphogenesis is disrupted in sall morphants. (AâD) Stage 16 embryos after unilateral injection of morpholino(s); dorsal view, anterior up. Asterisks in images indicate injected side; white arrowheads indicate normal neural fold formation; black arrowheads indicate failed neural fold formation. Quantification (E) shows the percentage of embryos with closing (white bars) or open (grey bars) neural tubes. n >500 embryos per condition; *** p<0.001 by pairwise chi-squared test. (F-Iâ²) Confocal microscopy of transverse sections of morphants; dorsal is up. Sections were taken from the anterior third of embryos, where primary neurulation is most easily observed. F-actin (phalloidin, green), microtubules (anti-DM1α antibody, red), nuclei (DAPI, blue). Asterisks in images indicate injected side; white arrows indicate loss of actin accumulation. Fâ²-Iâ² show higher magnification views of boxed regions in F-I. Scale bars =50 µm. s= somite, noto = notochord. Splice-blocking sall1 and sall4 morpholinos were used here (see Supplementary Fig. 7 for results with translation-blocking morpholinos). (J) Quantification, showing percentage of embryos with closing (lighter bars) or open (darker bars) neural tubes, further classified by actin laterality (see key). Graph includes data from splice-blocking and translation-blocking morpholino experiments. n >45 embryos per experimental condition; *** p<0.001 by pairwise chi-squared test.
|
|
Fig. 4.
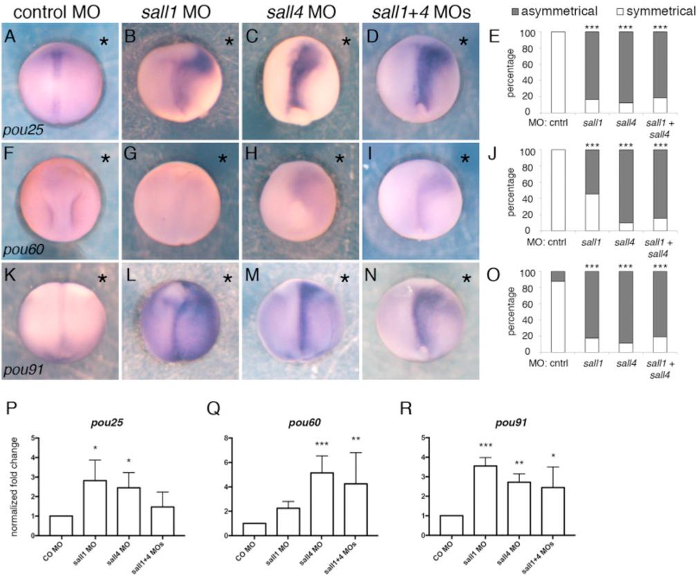
pou5f3 family gene expression is derepressed in sall morphants. Splice-blocking sall1 and sall4 morpholinos cause an increase in pou5f3 family gene expression, as assayed by whole-mount RNA in situ hybridization at stages 16 for pou25 (A-E), pou60 (F-J), and pou91 (K-O); dorsal view, anterior up. Asterisks in images indicate injected side. Quantification (E, J, and O) shows the percentage of embryos with symmetrical (white bars) or asymmetrical (grey bars) pou5f3 expression; n >16 embryos per condition, *** p<0.001 by pairwise chi-squared test. Quantitative RT-PCR data for bilaterally-injected sall morphants is shown in P-R; * p<0.05, ** p<0.01, *** p<0.001 by Tukey's Honestly Significantly Different test on data from 4 biological replicates.
|
|
Fig. 5.
Neural patterning and differentiation are disrupted upon pou5f3 overexpression. Injection of individual pou5f3 mRNAs causes changes in neural marker gene expression, as assayed by whole-mount RNA in situ hybridization at stages 16 (A-T) and 23 (U-Y) using markers otx2, krox20, and hoxb9 in combination (A-D), pax3 (F-I), pax6 (K-N), sox2 (p-S), and tubb2b (U-X); dorsal view, anterior up. Asterisks in images indicate injected side; arrows indicate partial loss of expression; arrowheads indicate posterior shifts in expression. Quantification (E, J, O, T, and Y) shows the percentage of embryos with symmetrical (white bars) or asymmetrical (grey bars) neural gene expression. n >30 embryos per experimental condition; **, p<0.01, *** p<0.001 by pairwise chi-squared test.
|
|
Fig. 6.
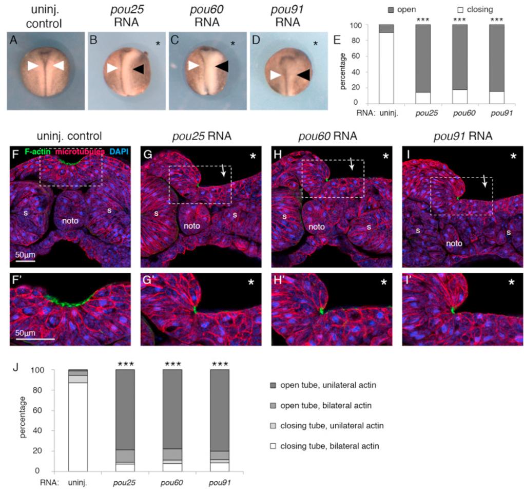
Neural tube morphogenesis is disrupted upon pou5f3 overexpression. (AâD) Stage 16 embryos after unilateral injection of mRNA; dorsal view, anterior up. Asterisks in images indicate injected side; white arrowheads indicate normal forming neural fold; black arrowheads indicate failed neural fold formation. Quantification (E) shows the percentage of embryos with closing (white bars) or open (grey bars) neural tubes. n >300 embryos per experimental condition; *** p<0.001 by pairwise chi-squared test.
(F-Iâ²) Confocal microscopy after transverse sectioning and staining of pou5f3-overexpressing embryos; dorsal is up. Sections were taken from the anterior third of embryos, where primary neurulation is most easily observed. F-actin (phalloidin, green), microtubules (anti-DM1α antibody, red), nuclei (DAPI, blue). Asterisks in images indicate injected side; white arrows indicate loss of actin accumulation. Fâ²-Iâ² show higher magnification views of F-I. Scale bars =50 µm. s= somite, noto = notochord. Quantification (J) shows the percentage of embryos with closing (lighter bars) or open (darker bars) neural tubes, further classified by actin laterality (see key). n >55 embryos per experimental condition; *** p<0.001 by pairwise chi-squared test. |
|
Supplementary Figure 1 â sall1 and sall4 are expressed broadly during gastrulation
Whole-mount RNA in situ hybridization for sall1 (A-D) and sall4 (E-H) transcripts just before and during gastrulation, stages 19 (A, E), 10 (B, F), 11 (C, G) and 12 (D, H); vegetal view, dorsal up (A-B, E-F) or dorsal view, anterior up (C-D, G-H). Arrowheads indicate the dorsal blastopore lip. Expression of sall1 and sall4 at later stages is shown in Figure 1.
|
|
Supplementary Figure 2 â Neural patterning and morphogenesis are disrupted by translation-blocking sall morpholinos
Translation-blocking morpholinos induce changes in neural marker gene expression, as assayed by whole-mount RNA in situ hybridization at stages 16 (A-L) and 23 (M-O) using markers otx2, krox20, and hoxB9 in combination (A-C), pax3 (D-F), pax6 (G-I), sox2 (J-L), and tubb2b (M-O); dorsal view, anterior up. Asterisks in images indicate injected side; arrows indicate partial loss of expression; arrowheads indicate posterior shifts in expression. Compare to Figure 2, splice-blocking morpholinos; see Figure 2 for quantification of neural marker phenotypes in all sall morphants.
|
|
Supplementary Figure 3 â Posterior neural marker gene expression is reduced at early stages in sall morphants
Splice-blocking sall1 and sall4 morpholinos induce partial loss of posterior neural marker gene expression, as assayed by whole-mount RNA in situ hybridization at stage 13 using markers hoxb9 (A-D) and hoxd10 (E-H); dorsal view, anterior up. Splice-blocking sall1 and sall4 morpholinos were injected unilaterally into the embryos shown here. Representative images are shown. Asterisks in images indicate injected side; arrows indicate partial loss of expression. Expression of hoxb9 in sall morphants at later stages is shown in Figure 2 and Supplementary Figure 2.
|
|
Supplementary Figure 4 â Neural crest marker gene expression, but not epidermal gene expression, is reduced in sall morphants
sall1 and sall4 morpholinos do not affect epidermal markers (A-H) but do induce changes in neural crest marker gene expression (I-L), as assayed by whole-mount RNA in situ hybridization at stage 16; dorsal view, anterior up. Splice-blocking sall1 and sall4 morpholinos were injected unilaterally into the embryos shown here. Representative images are shown for epidermal keratin (epi ker, A-D), gata2 (E-H), and snai2 (I-L). Asterisks in images indicate injected side; arrows indicate partial loss of expression; arrowheads indicate posterior shifts in expression. Values in the lower right of each panel indicate the number of embryos with the depicted expression pattern. Expression of snai2 in sall morphants at earlier stages is shown in Supplementary Figure 5.
|
|
Supplementary Figure 5 â Neural crest marker gene expression is reduced at early stages in sall morphants
Splice-blocking sall1 and sall4 morpholinos induce partial loss of neural crest marker gene expression, as assayed by whole-mount RNA in situ hybridization at stage 13 using markers pax3 (A-D) and snai2 (E-H); dorsal view, anterior up. Splice-blocking sall1 and sall4 morpholinos were injected unilaterally into the embryos shown here. Representative images are shown. Asterisks in images indicate injected side; arrows indicate partial loss of expression. Expression of snai2 in sall morphants at later stages is shown in Supplementary Figure 4.
|
|
Supplementary Figure 6 â Severe and persistent neural tube closure defects in sall morphants
(A-D) Stage 16 embryos after bilateral injection of morpholino(s); dorsal view, anterior up. Asterisks in images indicate injected side; white arrowheads indicate normal forming neural fold; black arrowheads indicate failed neural fold formation. Quantification (E) shows the percentage of embryos with closing (white bars) or open (grey bars) neural tubes. This represents total combined data including splice-blocking and translation-blocking morpholino experiments. n > 40 embryos per experimental condition; *** p < 0.001 by pairwise chi-squared test.
(F-I) Stage 23 embryos after unilateral injection of morpholino(s); dorsal view, anterior up. Asterisks in images indicate injected side. Quantification (J) shows the percentage of embryos with closing (white bars) or open (grey bars) neural tubes. This represents total combined data including splice-blocking and translation-blocking morpholino experiments. n > 15 embryos per experimental condition; *** p < 0.001 by pairwise chi-squared test.
Related to Figure 3 A-E.
|
|
Supplementary Figure 7 â Apical actin accumulation is disrupted by translation-blocking morpholinos
Confocal microscopy after transverse sectioning and staining of morphants; dorsal is up. Sections were taken from the anterior third of embryos, where primary neurulation is most easily observed. F-actin (phalloidin, green), microtubules (anti-DM1α antibody, red), nuclei (DAPI, blue). Asterisks in images indicate injected side; white arrows indicate loss of actin accumulation. Aâ-Câ show higher magnification views of A-C. Scale bars = 50μm. s = somite, noto = notochord. Compare to Figure 3 F-Iâ, splice-blocking morpholinos; see Figure 3 J for quantification of phenotypes in all sall morphants.
|
|
Supplementary Figure 8 â shrm3 expression is not lost in sall morphants
Neither splice-blocking (A-D) nor translation-blocking (E-H) sall1 o sall4 morpholinos induce total loss of shrm3 expression, as assayed by whole-mount RNA in situ hybridization at stage 16; dorsal view, anterior up. Splice-blocking sall1 and sall4 morpholinos were injected unilaterally into the embryos shown here. Representative images are shown. Asterisks in images indicate injected side.
|
|
Supplementary Figure 9 â Rab11-GFP is not expressed at the apical membrane in sall morphant neural plate cells
Splice-blocking sall1 and sall4 morpholinos induce loss of apical Rab11-GFP (green) expressed from bilaterally injected rab11-gfp mRNA, as assayed by confocal microscopy after transverse sectioning and DAPI (blue) staining of morphants; dorsal is up. Splice-blocking sall1 and sall4 morpholinos were injected unilaterally into the embryos shown here. Representative images are shown. Asterisks in images indicate injected side; white arrows indicate partial loss of Rab11-GFP expression. Scale bars = 50μm.
|
|
Supplementary Figure 10 – Wnt/PCP component expression is not significantly changed in sall morphants
Quantitative RT-PCR on bilaterally-injected sall morphants; no changes compared to the control were significant (p < 0.05) by Tukey’s Honestly Significantly Different test on data from 4 biological replicates.
|
|
Supplementary Figure 11 â neural crest marker gene expression, but not epidermal gene expression, is reduced upon pou5f3 overexpression
Whole-mount RNA in situ hybridization for epidermal (A-H) and neural crest (I-L) marker gene expression at stage 16; dorsal view, anterior up. Individual mRNAs for pou5f3 family members were injected unilaterally into the embryos shown here. Representative images are shown for epidermal keratin (epi ker, A-D), gata2 (E-H), and snai2 (I-L). Asterisks in images indicate injected side; arrows indicate partial loss of expression; arrowheads indicate posterior shifts in expression. Values in the lower right of each panel indicate the number of embryos with the depicted expression pattern.
|
|
Supplementary Figure 11 â neural crest marker gene expression, but not epidermal gene expression, is reduced upon pou5f3 overexpression
Whole-mount RNA in situ hybridization for epidermal (A-H) and neural crest (I-L) marker gene expression at stage 16; dorsal view, anterior up. Individual mRNAs for pou5f3 family members were injected unilaterally into the embryos shown here. Representative images are shown for epidermal keratin (epi ker, A-D), gata2 (E-H), and snai2 (I-L). Asterisks in images indicate injected side; arrows indicate partial loss of expression; arrowheads indicate posterior shifts in expression. Values in the lower right of each panel indicate the number of embryos with the depicted expression pattern.
|