Click here to close Hello! We notice that you are using Internet Explorer, which is not supported by Xenbase and may cause the site to display incorrectly. We suggest using a current version of Chrome, FireFox, or Safari.
XB-ART-53580
Elife 2017 Mar 21;6. doi: 10.7554/eLife.23361.
Show Gene links Show Anatomy links

A chloroplast retrograde signal, 3'-phosphoadenosine 5'-phosphate, acts as a secondary messenger in abscisic acid signaling in stomatal closure and germination.

Pornsiriwong W, Estavillo GM, Chan KX, Tee EE, Ganguly D, Crisp PA, Phua SY, Zhao C, Qiu J, Park J, Yong MT, Nisar N, Yadav AK, Schwessinger B, Rathjen J, Cazzonelli CI, Wilson PB, Gilliham M, Chen ZH, Pogson BJ.


???displayArticle.abstract???
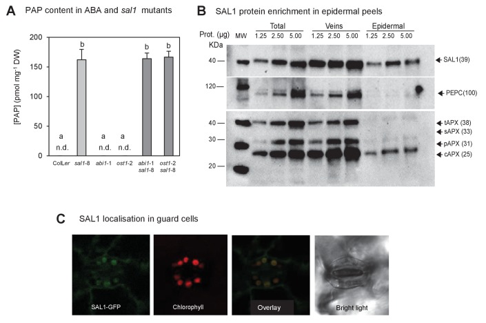
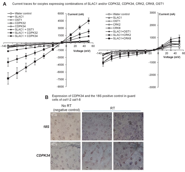
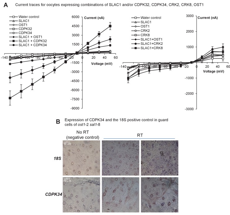
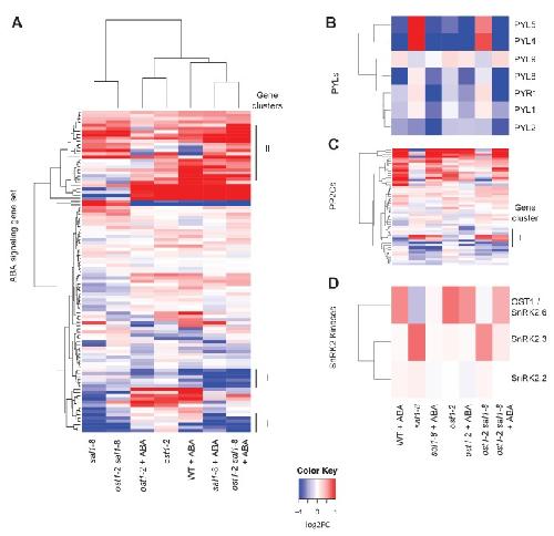
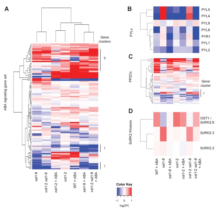
Organelle-nuclear retrograde signaling regulates gene expression, but its roles in specialized cells and integration with hormonal signaling remain enigmatic. Here we show that the SAL1-PAP (3'-phosphoadenosine 5'- phosphate) retrograde pathway interacts with abscisic acid (ABA) signaling to regulate stomatal closure and seed germination in Arabidopsis. Genetically or exogenously manipulating PAP bypasses the canonical signaling components ABA Insensitive 1 (ABI1) and Open Stomata 1 (OST1); priming an alternative pathway that restores ABA-responsive gene expression, ROS bursts, ion channel function, stomatal closure and drought tolerance in ost1-2. PAP also inhibits wild type and abi1-1 seed germination by enhancing ABA sensitivity. PAP-XRN signaling interacts with ABA, ROS and Ca2+; up-regulating multiple ABA signaling components, including lowly-expressed Calcium Dependent Protein Kinases (CDPKs) capable of activating the anion channel SLAC1. Thus, PAP exhibits many secondary messenger attributes and exemplifies how retrograde signals can have broader roles in hormone signaling, allowing chloroplasts to fine-tune physiological responses.

???displayArticle.pubmedLink??? 28323614
???displayArticle.pmcLink??? PMC5406205
???displayArticle.link??? Elife
???displayArticle.grants??? [+]

Species referenced: Xenopus
Genes referenced: aadat abi1 adm kyat1 rpn1 sall1 shroom1 xrn2


???attribute.lit??? ???displayArticles.show???
References [+] :
Abe, Arabidopsis AtMYC2 (bHLH) and AtMYB2 (MYB) function as transcriptional activators in abscisic acid signaling. 2003, Pubmed