XB-ART-53574
Sci Rep
2017 Mar 22;7:45058. doi: 10.1038/srep45058.
Show Gene links
Show Anatomy links
Actomyosin-generated tension on cadherin is similar between dividing and non-dividing epithelial cells in early Xenopus laevis embryos.
Herbomel G, Hatte G, Roul J, Padilla-Parra S, Tassan JP, Tramier M.
???displayArticle.abstract???
Epithelia represent a unique situation where polarized cells must maintain sufficiently strong cell-cell contacts to guarantee the epithelial integrity indispensable for barrier functions. Nevertheless, epithelia must also keep sufficient plasticity which is crucial during development and morphogenesis. Adherens junctions and mechanical forces produced by the actomyosin cytoskeleton are major players for epithelial integrity maintenance and plasticity regulations. To understand how the epithelium is able to meet such a challenge, it is indispensable to determine how cellular junctions and mechanical forces acting at adherens junctions are regulated. Here, we investigate the tensile forces acting on adherens junctions via cadherin during cell division in the Xenopus embryos epithelium. Using the recently developed E-cadherin FRET tension sensor and a fastFLIM prototype microscope, we were able to measure mechanical forces applied on cadherin at cell-cell junctions. We have shown that the Xenopus epithelium is under tension, approximately 3 pN which remains stable, indicating that tensile forces acting on cadherin at the adherens junction are at equilibrium. Unexpectedly, mechanical tension across cadherin was similar between dividing and non-dividing epithelial cells.
???displayArticle.pubmedLink??? 28327558
???displayArticle.pmcLink??? PMC5361196
???displayArticle.link??? Sci Rep
Species referenced: Xenopus laevis
Genes referenced: actb cdh1 ctnna1 ctnnb1 ctnnd1 gpi
???displayArticle.antibodies??? Cdh3 Ab1 Ctnna1 Ab4 Ctnnb1 Ab2 Ctnnd1 Ab3 Fluro-phalloidin Ab GFP Ab17 GFP Ab19
???displayArticle.morpholinos??? ctnna1 MO1
???attribute.lit??? ???displayArticles.show???
|
|
Figure 1: Relation between FRET, fluorescence lifetime, and force applied to the EcadTSMod biosensor. Schematic representation of the EcadTSMod biosensor. In absence of tension (top) the TSMod is not elongated, the distance between the two fluorescent proteins is the shortest, meaning that the FRET is maximum. As the relation between the FRET and donor fluorescence lifetime is inverse, in absence of tension, the donor fluorescence lifetime is low. In presence of force (bottom) the TSMod is elongated, the distance between fluorescent proteins increases, the FRET decreases and the donor fluorescence lifetime increases. |
|
|
Figure 2: E-cadherin tension sensor displays a FRET decrease in living Xenopus embryo compared to tail less E-cadherin. (a) Schematic representations of the different constructions used, showing binding regions of p120 catenin, β-catenin and indirect binding of α-catenin and actin, and their respective localization in epithelial cells of Xenopus laevis blastula (fluorescence), each field of view is composed of about 15 to 20 cells at this stage of development. The fluorescence lifetime images are presented for all constructions (fluorescence lifetime). (b) Boxplot representative of the mean fluorescence lifetime per field obtained over all acquisitions for the various constructs. Number of acquisition Nacqâ=â48, 105 and 44, number of independent experiment Nexpâ=â10, 14, 6 and number of embryos Nembâ=â22, 55, 15, for respectively EcadTI, EcadTSMod and EcadTL. For each comparison, the p value is indicated. In the box plot, bold bars correspond to median value, whiskers to the value 1.5x away from the 1st and 3rd quartiles, and the dots to outliers. |
|
|
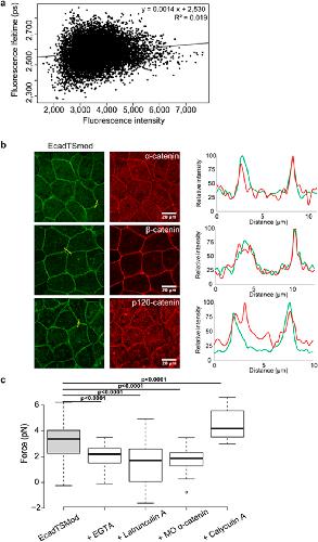
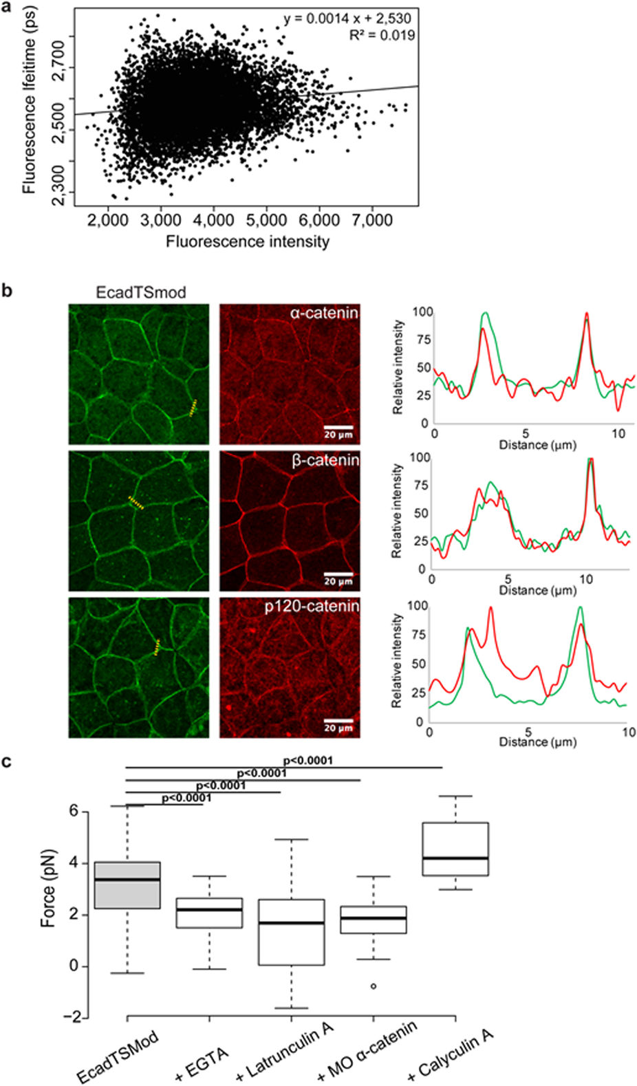
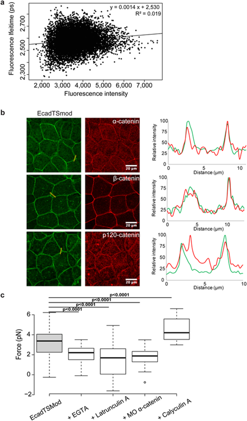
Figure 3: EcadTSMod biosensor is integrated into the adherens junction and responds to several treatments. (a) Scatter plot of the fluorescence lifetime vs fluorescence intensity for each pixel of a representative acquisition. Equation of the linear regression is specified in the top right corner. (b) Indirect immunofluorescences of EcadTSMod detected with anti-GFP antibody (green) and α, β and p120 catenins (red) in Xenopus laevis blastula overexpressing the EcadTSMod protein. Linescan were made on the indicated dotted line, and the normalized fluorescence intensity is shown for both channel (green for EcadTSMod and red for catenins) in the corresponding graph. Scale bar, 20âμm. (c) Boxplot of mean forces applied on EcadTSMod in untreated embryos or embryos treated with EGTA, latrunculin A, morpholino against α-catenin (MO αâcatenin) and Calyculin A, with respectively 105, 32, 37, 44 and 29 independent fields (respective number of experiments: 14, 2, 2, 2 and 3; respective number of embryos: 55, 16, 19, 22 and 15). For each comparison, the p value is indicated. In the box plot, bold bars correspond to median value, whiskers to the value 1.5x away from the 1st and 3rd quartiles, and the dot to outlier. |
|
|
Figure 4: Spatio-temporal analysis of E-cadherin biosensor in the Xenopus embryo. (a) Temporal acquisition of EcadTSMod, EcadTL and EcadTI in Xenopus blastula. Fluorescence images are presented in the upper row; the lower row corresponds to fluorescence lifetime images. For each construct, 3 time points are presented 1, 7 and 14âminutes. A kymograph of the whole temporal acquisition is represented in the right part, the corresponding XY coordinates are shown by the red dotted line in fluorescence images. (b) Mean fluorescence lifetimes and standard deviations of all XY coordinates over the time series for EcadTI (purple), EcadTSMod (cyan) and EcadTL (green). Values represent the meanâ±âSD. |
|
|
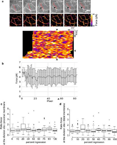
Figure 5: Forces applied to EcadTSMod are stable during epithelial cell division. (a) Spatio-temporal acquisition of EcadTSMod fluorescence images and the corresponding force images at different time points. On fluorescence images, the black arrowheads point to the division site and the red dotted lines indicate the cell-cell contact presented as a kymograph below. The temporal resolution is 1 image every 20âseconds. The vertical arrowheads on the kymograph indicate the site of division while the horizontal one marks the starting time of contraction. The length of the kymograph varies over time due to the stretching of the membrane during the division. (b) Mean forces and standard deviations of all XY coordinates over the time series for EcadTSMod in dividing Xenopus embryo epithelial cells, the arrowhead indicates the site of division. Values represent the meanâ±âSD. (c,d) Ratio of the force measured at the dividing site and on the proximal membrane (c) or on a distal membrane on a non-dividing cell (d), during the progress of cell division. The force is measured at the same time point at the dividing site and in a region in the proximal or distal membrane. The corresponding percentage of progress of division is calculated by measuring the distance of the two dividing point. The graph shows the results obtained for 44 division sites (which represents 7 independent experiments, 18 embryos and 27 cells). In the box plot, bold bars correspond to median value, whiskers to the value 1.5x away from the 1st and 3rd quartiles, and the dots to outliers. |
|
|
Fig. S1: Localization and fluorescence lifetime of CcadTSMod biosensor. a. Schematic representation of CcadTSMod construct (left) and its localization in living Xenopus blastula (middle) with the corresponding fluorescence lifetime image (right). b. Boxplot of EcadTSMod and CcadTSMod mean fluorescence lifetimes calcuted with respectively 105 and 134 independent acquisitions (representing for CcadTSMod: 15 independent experiments and 41 embryos). |
|
|
Fig. S2: CcadTSMod is integrated and responsive to various stimuli. a. Representative scatter plot of the fluorescence lifetime vs fluorescence intensity for each pixel of an acquisition. Equation of the linear regression is specified in the top right corner. The average equation for the 14 independent experiment is with a R2 = 0.0163. b. Boxplot of the mean fluorescence lifetime of CcadTSMod in untreated embryos and after EGTA, latrunculin A, morpholino against α-catenin or Calyculin A treatment, with respective number of acquisitions N= 134, 27, 45, 65 and 41 (respective number of experiments: 15, 3, 4, 4 and 2; respective number of embryos: 41, 9, 16, 21 and 20). For each comparison, the p value is indicated. Dots correspond to outliers. |
|
|
Fig. S3: The fluorescence lifetime can be directly converted into a force value. a. graphical representation of the linear relation between fluorescence lifetime and force, obtained as described in supplementary material. Equation of the linear regression presented was used to convert fluorescence lifetime into force. b. EcadTSMod fluorescence image in living Xenopus embryo (left) and the corresponding fluorescence lifetime image (center) and force image (right). |
|
|
Fig. S4: Actin cytoskeleton is disrupted by latrunculin A treatment. Xenopus laevis embryos were treated with 5 μM latrunculin A during 20 minutes (latrunculin A) or not (H2O). Embryo were fixed and actin filaments were labelled using Alexa Fluor 568 phalloidin. |
|
|
Fig. S5: α-catenin is depleted after injection of morpholino against α-catenin. Embryos were microinjected with either a Morpholino against α-catenin or a control Morpholino together with GFP-GPI mRNA. GFP-GPI which labels plasma membrane, is used as a tracer. When embryos reached developmental stage 10, they were fixed in TCA 2% and processed for indirect immunofluorescence to detect α-catenin (red) and GFP-GPI (green) was detected by indirect immunofluorescence using anti-GFP antibody. |
|
|
Fig. S6: Spatio-temporal analysis of CcadTSMod biosensor in the Xenopus embryo. a. Temporal acquisition of CcadTSMod in living Xenopus embryo at blastula. Fluorescence images are presented on the upper row, the lower row correspond to the measured fluorescence lifetime images. A kymograph of the whole temporal acquisition is represented in the right part, the corresponding XY coordinates are shown by the red dotted line in fluorescence images. b. CcadTSMod mean fluorescence lifetimes and standard deviations of al XY coordinates over the time series. Values represent the mean ï± SD. |
|
|
Fig. S7: Fluorescence lifetime of EcadTL and EcadTI is stable during cell division. Representative spatio-temporal acquisition of EcadTL (a) and EcadTI (b) fluorescence images and the corresponding fluorescence lifetime images at different time points. On fluorescence images, the black arrowheads point to the division site and the red dotted lines indicate the cell-cell contact presented as a kymograph below. The temporal resolution is 1 image every minute. The vertical arrowheads on the kymograph indicate the site of division while the horizontal one marks the starting time of ingression. The length of the kymograph varies over time due to the stretching of the membrane during the division. The images are representative of 7 and 8 junctions respectively for EcadTL and EcadTI. c. Mean fluorescence lifetime and standard deviations of all XY coordinates over the time series for EcadTL (green) and EcadTI (purple) in dividing Xenopus embryo epithelial cells. The pixel axis is centered on the division site. Values represent the mean ï± SD. |
|
|
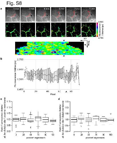
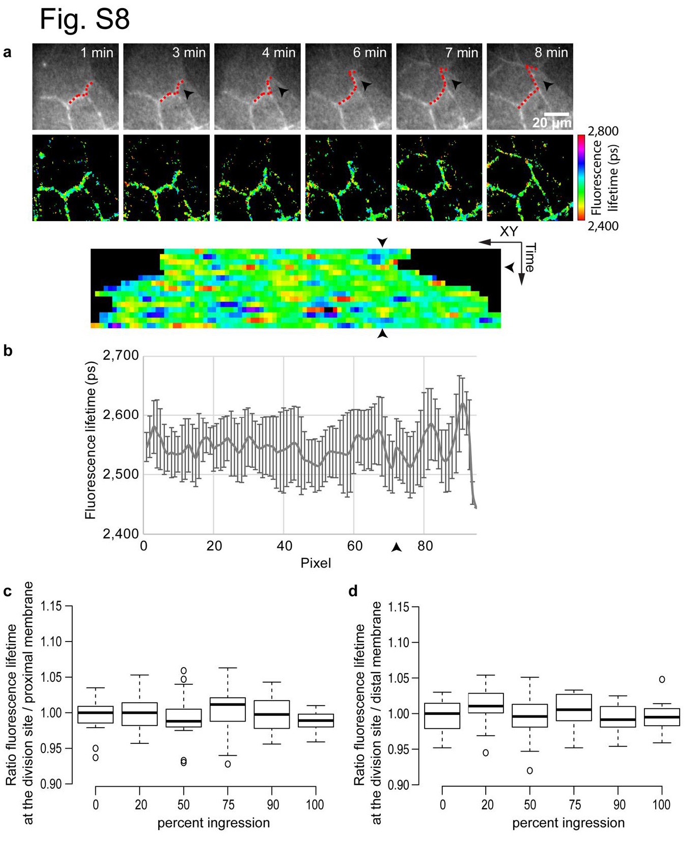
Fig. S8: Forces applied to CcadTSMod are stable during epithelial cell division. a. Spatio-temporal acquisition of CcadTSMod fluorescence images and the corresponding fluorescence lifetime images at different time points during cell division. On fluorescence images, the black arrowhead points to the division site and the red dotted line indicates the cell-cell contact presented as a kymograph below. The temporal resolution is 1 image every minute. The vertical arrowheads on the kymograph indicate the site of division while the horizontal one marks the starting time of ingression. The length of the kymograph varies over time due to the stretching of the membrane during the division. b. Mean fluorescence lifetime and standard deviations of all XY coordinates over the time series for CcadTSMod in dividing Xenopus embryo epithelial cells. Values represent the mean ï± SD. c and d. Ratio of the fluorescence lifetime measured at the dividing site and on the proximal membrane (c) or on a distal membrane on a non-dividing cell (d), during the progress of cell division. The fluorescence lifetime is measured at the same time point at the dividing site and in a region in the proximal or distal membrane, the corresponding percentage of progress of division is calculated by measuring the distance of the two dividing point. The graph shows the results obtained for 16 division sites (which represents 7 independent experiments, 10 embryos and 11 cells). Dots corresponds to outliers. |
|
|
Figure 1. Relation between FRET, fluorescence lifetime, and force applied to the EcadTSMod biosensor.Schematic representation of the EcadTSMod biosensor. In absence of tension (top) the TSMod is not elongated, the distance between the two fluorescent proteins is the shortest, meaning that the FRET is maximum. As the relation between the FRET and donor fluorescence lifetime is inverse, in absence of tension, the donor fluorescence lifetime is low. In presence of force (bottom) the TSMod is elongated, the distance between fluorescent proteins increases, the FRET decreases and the donor fluorescence lifetime increases. |
|
|
Figure 2. E-cadherin tension sensor displays a FRET decrease in living Xenopus embryo compared to tail less E-cadherin.(a) Schematic representations of the different constructions used, showing binding regions of p120 catenin, β-catenin and indirect binding of α-catenin and actin, and their respective localization in epithelial cells of Xenopus laevis blastula (fluorescence), each field of view is composed of about 15 to 20 cells at this stage of development. The fluorescence lifetime images are presented for all constructions (fluorescence lifetime). (b) Boxplot representative of the mean fluorescence lifetime per field obtained over all acquisitions for the various constructs. Number of acquisition Nacqâ=â48, 105 and 44, number of independent experiment Nexpâ=â10, 14, 6 and number of embryos Nembâ=â22, 55, 15, for respectively EcadTI, EcadTSMod and EcadTL. For each comparison, the p value is indicated. In the box plot, bold bars correspond to median value, whiskers to the value 1.5x away from the 1st and 3rd quartiles, and the dots to outliers. |
|
|
Figure 3. EcadTSMod biosensor is integrated into the adherens junction and responds to several treatments.(a) Scatter plot of the fluorescence lifetime vs fluorescence intensity for each pixel of a representative acquisition. Equation of the linear regression is specified in the top right corner. (b) Indirect immunofluorescences of EcadTSMod detected with anti-GFP antibody (green) and α, β and p120 catenins (red) in Xenopus laevis blastula overexpressing the EcadTSMod protein. Linescan were made on the indicated dotted line, and the normalized fluorescence intensity is shown for both channel (green for EcadTSMod and red for catenins) in the corresponding graph. Scale bar, 20âμm. (c) Boxplot of mean forces applied on EcadTSMod in untreated embryos or embryos treated with EGTA, latrunculin A, morpholino against α-catenin (MO αâcatenin) and Calyculin A, with respectively 105, 32, 37, 44 and 29 independent fields (respective number of experiments: 14, 2, 2, 2 and 3; respective number of embryos: 55, 16, 19, 22 and 15). For each comparison, the p value is indicated. In the box plot, bold bars correspond to median value, whiskers to the value 1.5x away from the 1st and 3rd quartiles, and the dot to outlier. |
|
|
Figure 4. Spatio-temporal analysis of E-cadherin biosensor in the Xenopus embryo.(a) Temporal acquisition of EcadTSMod, EcadTL and EcadTI in Xenopus blastula. Fluorescence images are presented in the upper row; the lower row corresponds to fluorescence lifetime images. For each construct, 3 time points are presented 1, 7 and 14âminutes. A kymograph of the whole temporal acquisition is represented in the right part, the corresponding XY coordinates are shown by the red dotted line in fluorescence images. (b) Mean fluorescence lifetimes and standard deviations of all XY coordinates over the time series for EcadTI (purple), EcadTSMod (cyan) and EcadTL (green). Values represent the meanâ±âSD. |
|
|
Figure 5. Forces applied to EcadTSMod are stable during epithelial cell division.(a) Spatio-temporal acquisition of EcadTSMod fluorescence images and the corresponding force images at different time points. On fluorescence images, the black arrowheads point to the division site and the red dotted lines indicate the cell-cell contact presented as a kymograph below. The temporal resolution is 1 image every 20âseconds. The vertical arrowheads on the kymograph indicate the site of division while the horizontal one marks the starting time of contraction. The length of the kymograph varies over time due to the stretching of the membrane during the division. (b) Mean forces and standard deviations of all XY coordinates over the time series for EcadTSMod in dividing Xenopus embryo epithelial cells, the arrowhead indicates the site of division. Values represent the meanâ±âSD. (c,d) Ratio of the force measured at the dividing site and on the proximal membrane (c) or on a distal membrane on a non-dividing cell (d), during the progress of cell division. The force is measured at the same time point at the dividing site and in a region in the proximal or distal membrane. The corresponding percentage of progress of division is calculated by measuring the distance of the two dividing point. The graph shows the results obtained for 44 division sites (which represents 7 independent experiments, 18 embryos and 27 cells). In the box plot, bold bars correspond to median value, whiskers to the value 1.5x away from the 1st and 3rd quartiles, and the dots to outliers. |
References [+] :
Barry,
α-catenin cytomechanics--role in cadherin-dependent adhesion and mechanotransduction.
2014, Pubmed
Barry, α-catenin cytomechanics--role in cadherin-dependent adhesion and mechanotransduction. 2014, Pubmed
Bazellières, Control of cell-cell forces and collective cell dynamics by the intercellular adhesome. 2015, Pubmed
Borghi, E-cadherin is under constitutive actomyosin-generated tension that is increased at cell-cell contacts upon externally applied stretch. 2012, Pubmed
Cai, Mechanical feedback through E-cadherin promotes direction sensing during collective cell migration. 2014, Pubmed
Chartrain, Cell-cycle dependent localization of MELK and its new partner RACK1 in epithelial versus mesenchyme-like cells in Xenopus embryo. 2013, Pubmed , Xenbase
Conway, Fluid shear stress on endothelial cells modulates mechanical tension across VE-cadherin and PECAM-1. 2013, Pubmed
Filas, A potential role for differential contractility in early brain development and evolution. 2012, Pubmed , Xenbase
Founounou, Septins regulate the contractility of the actomyosin ring to enable adherens junction remodeling during cytokinesis of epithelial cells. 2013, Pubmed
Gayrard, FRET-based Molecular Tension Microscopy. 2016, Pubmed
Ginsberg, Expression of a novel cadherin (EP-cadherin) in unfertilized eggs and early Xenopus embryos. 1991, Pubmed , Xenbase
Grashoff, Measuring mechanical tension across vinculin reveals regulation of focal adhesion dynamics. 2010, Pubmed
Guillot, Adhesion disengagement uncouples intrinsic and extrinsic forces to drive cytokinesis in epithelial tissues. 2013, Pubmed
Hara, Cell Boundary Elongation by Non-autonomous Contractility in Cell Oscillation. 2016, Pubmed
Hatte, Epithelial cell division in the Xenopus laevis embryo during gastrulation. 2014, Pubmed , Xenbase
Heisenberg, Forces in tissue morphogenesis and patterning. 2013, Pubmed
Herszterg, A multicellular view of cytokinesis in epithelial tissue. 2014, Pubmed
Herszterg, Interplay between the dividing cell and its neighbors regulates adherens junction formation during cytokinesis in epithelial tissue. 2013, Pubmed
Higashi, Maintenance of the Epithelial Barrier and Remodeling of Cell-Cell Junctions during Cytokinesis. 2016, Pubmed , Xenbase
Ladoux, Strength dependence of cadherin-mediated adhesions. 2010, Pubmed
Le Bras, Epithelial cell division - multiplying without losing touch. 2014, Pubmed
Leckband, Cadherin adhesion and mechanotransduction. 2014, Pubmed
Lecuit, E-cadherin junctions as active mechanical integrators in tissue dynamics. 2015, Pubmed
le Duc, Vinculin potentiates E-cadherin mechanosensing and is recruited to actin-anchored sites within adherens junctions in a myosin II-dependent manner. 2010, Pubmed
Leray, Spatio-Temporal Quantification of FRET in living cells by fast time-domain FLIM: a comparative study of non-fitting methods [corrected]. 2013, Pubmed
Liu, Mechanical tugging force regulates the size of cell-cell junctions. 2010, Pubmed
Morais-de-Sá, Adherens junctions determine the apical position of the midbody during follicular epithelial cell division. 2013, Pubmed
Müller, Xenopus cadherins: the maternal pool comprises distinguishable members of the family. 1994, Pubmed , Xenbase
Nandadasa, Regulation of classical cadherin membrane expression and F-actin assembly by alpha-catenins, during Xenopus embryogenesis. 2012, Pubmed , Xenbase
Ninomiya, Cadherin-dependent differential cell adhesion in Xenopus causes cell sorting in vitro but not in the embryo. 2012, Pubmed , Xenbase
Paris, Changes in the polyadenylation of specific stable RNA during the early development of Xenopus laevis. 1988, Pubmed , Xenbase
Tabdili, Cadherin-dependent mechanotransduction depends on ligand identity but not affinity. 2012, Pubmed
Thomas, α-Catenin and vinculin cooperate to promote high E-cadherin-based adhesion strength. 2013, Pubmed
Truong Quang, Principles of E-cadherin supramolecular organization in vivo. 2013, Pubmed
Weber, A mechanoresponsive cadherin-keratin complex directs polarized protrusive behavior and collective cell migration. 2012, Pubmed , Xenbase
