Click here to close
Hello! We notice that you are using Internet Explorer, which is not supported by Xenbase and may cause the site to display incorrectly.
We suggest using a current version of Chrome,
FireFox, or Safari.
???displayArticle.abstract???
Persistent sodium currents (INaP) are common in neuronal circuitries and have been implicated in several diseases, such as amyotrophic lateral sclerosis (ALS) and epilepsy. However, the role of INaP in the regulation of specific behaviors is still poorly understood. In this study we have characterized INaP and investigated its role in the swimming and struggling behavior of Xenopus tadpoles. INaP was identified in three groups of neurons, namely, sensory Rohon-Beard neurons (RB neurons), descending interneurons (dINs), and non-dINs (neurons rhythmically active in swimming). All groups of neurons expressed INaP, but the currents differed in decay time constants, amplitudes, and the membrane potential at which INaP peaked. Low concentrations (1 µM) of the INaP blocker riluzole blocked INaP ~30% and decreased the excitability of the three neuron groups without affecting spike amplitudes or cellular input resistances. Riluzole reduced the number of rebound spikes in dINs and depressed repetitive firing in RB neurons and non-dINs. At the behavior level, riluzole at 1 µM shortened fictive swimming episodes. It also reduced the number of action potentials neurons fired on each struggling cycle. The results show that INaP may play important modulatory roles in motor behaviors.NEW & NOTEWORTHY We have characterized persistent sodium currents in three groups of spinal neurons and their role in shaping spiking activity in the Xenopus tadpole. We then attempted to evaluate the role of persistent sodium currents in regulating tadpole swimming and struggling motor outputs by using low concentrations of the persistent sodium current antagonist riluzole.
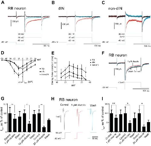
Fig. 1. Measurements of INaT and INaP in spinal neurons. A: voltage ramp in an RB neuron reveals INaP. B: current-voltage (I-V) curve of INaP in RB neurons measured from the ramp currents (n = 8). C: sodium currents in an RB neuron evoked by a voltage step to −10 mV. The thick gray curve shows the double-exponential fitting of the decay of the currents. D: I-V curves of INaT in RB neurons, dINs, and non-dINs. E: decay time constants of the INaT at steps to different voltages in the 3 neuron groups. F: single-exponential fitting (thick gray curve) of the slowly decaying currents. Dotted line indicates estimation of INaP at the peak of combined sodium currents. G: ratios of INaP to INaT in RB neurons, dINs, and non-dINs. H: current densities for INaT and INaP in RB neurons, dINs, and non-dINs. **P < 0.01.
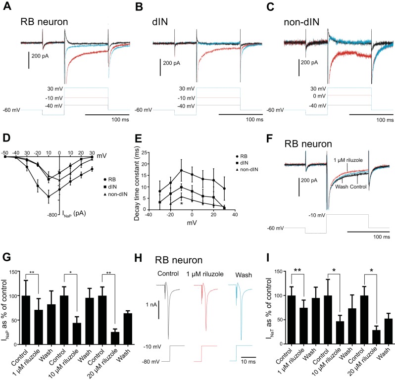
Fig. 2. Properties of INaP in the 3 neuron groups and the effect of riluzole. A–C: sodium currents in an RB neuron (A), a dIN (B), and a non-dIN (C) in response to voltage step to −40 (black traces), −10, or 0 mV (red traces showing the maximal INaP) and to 30 mV (blue traces). D: averaged I-V curves for the INaP in RB neurons, dINs, and non-dINs. E: decay time constants of INaP at steps to different membrane potentials in RB neurons, dINs, and non-dINs. F: effect of 1 µM riluzole on INaP in an RB neuron. G: blocking effects of 1, 10, and 20 µM riluzole on INaP. H: effect of 1 µM riluzole on INaT in an RB neuron. I: effect of 1, 10, and 20 µM on INaT. *P < 0.05; **P < 0.01.
Fig. 3. Effects of riluzole on firing properties of the 3 different neuron groups. A1: effect of 1 µM riluzole on the rebound firing in a dIN. A2: bar chart summarizing the reduction of rebound spikes in dINs (n = 6). A3: subthreshold depolarization and firing at threshold level in a dIN in control (left), 1 µM riluzole (**P < 0.01; middle), and wash (right). B1: effect of riluzole on an RB neuron with slow, repetitive firing. B2: bar chart showing the reduction of spikes by riluzole (n = 3). B3: subthreshold depolarization and firing at threshold level in an RB neuron in control (left), 1 µM riluzole (middle), and wash (right). C1: effect of riluzole on the repetitive spiking in a non-dIN. C2: reduction of number of spikes by riluzole (n = 9). C3: subthreshold depolarization and firing at threshold in a non-dIN in control (left), 1 µM riluzole (middle), and wash (right). D: effect of riluzole on the spike thresholds in RB neurons (n = 6), dINs (n = 4), and non-dINs (n = 5). *P < 0.05; **P < 0.01; ***P < 0.001. E: lack of effects of riluzole on spike amplitudes in RB neurons, dINs, and non-dINs. F: lack of effects of riluzole on input resistances in RB neurons, dINs, and non-dINs.
Fig. 4. Effects of 1 µM riluzole on fictive swimming and struggling. A: motor nerve (m.n.) recordings during swimming evoked by light dimming in control, 1 µM riluzole, and after washout. B: reduction of the swimming episode duration by 1 µM riluzole (n = 5; *P < 0.05). C: effects of riluzole on the number of spikes on each struggling cycle. Dashed gray lines indicate periods of repetitive skin stimulation at the rostral trunk (40 pulses at 30 Hz), used to evoke fictive struggling. l.m.n., motor nerve recording from left side; l.aIN, ascending interneuron recording from left side. D: riluzole does not affect the firing reliability of neurons in swimming (% of cycles with spiking). E: riluzole reduces the number of spikes per struggling cycle (*P < 0.05). F: struggling frequencies are not affected by riluzole.
Astman,
Persistent sodium current in layer 5 neocortical neurons is primarily generated in the proximal axon.
2006, Pubmed
Astman,
Persistent sodium current in layer 5 neocortical neurons is primarily generated in the proximal axon.
2006,
Pubmed Bean,
The action potential in mammalian central neurons.
2007,
Pubmed Bellingham,
Pre- and postsynaptic mechanisms underlying inhibition of hypoglossal motor neuron excitability by riluzole.
2013,
Pubmed Bellingham,
A review of the neural mechanisms of action and clinical efficiency of riluzole in treating amyotrophic lateral sclerosis: what have we learned in the last decade?
2011,
Pubmed Benedetti,
INaP selective inhibition reverts precocious inter- and motorneurons hyperexcitability in the Sod1-G93R zebrafish ALS model.
2016,
Pubmed Berkowitz,
Roles for multifunctional and specialized spinal interneurons during motor pattern generation in tadpoles, zebrafish larvae, and turtles.
2010,
Pubmed
,
Xenbase Bouhadfane,
Sodium-mediated plateau potentials in lumbar motoneurons of neonatal rats.
2013,
Pubmed Brocard,
Cleavage of Na(+) channels by calpain increases persistent Na(+) current and promotes spasticity after spinal cord injury.
2016,
Pubmed Brocard,
Emergence of intrinsic bursting in trigeminal sensory neurons parallels the acquisition of mastication in weanling rats.
2006,
Pubmed Caballero-Hernandez,
The 'Omics' of Amyotrophic Lateral Sclerosis.
2016,
Pubmed Cao,
Modulation of recombinant and native neuronal SK channels by the neuroprotective drug riluzole.
2002,
Pubmed Catterall,
International Union of Pharmacology. XLVII. Nomenclature and structure-function relationships of voltage-gated sodium channels.
2005,
Pubmed Crill,
Persistent sodium current in mammalian central neurons.
1996,
Pubmed Dai,
Tetrodotoxin-, dihydropyridine-, and riluzole-resistant persistent inward current: novel sodium channels in rodent spinal neurons.
2011,
Pubmed Dale,
Kinetic characterization of the voltage-gated currents possessed by Xenopus embryo spinal neurons.
1995,
Pubmed
,
Xenbase Del Negro,
Sodium and calcium current-mediated pacemaker neurons and respiratory rhythm generation.
2005,
Pubmed Del Negro,
Persistent sodium current, membrane properties and bursting behavior of pre-bötzinger complex inspiratory neurons in vitro.
2002,
Pubmed Devlin,
Human iPSC-derived motoneurons harbouring TARDBP or C9ORF72 ALS mutations are dysfunctional despite maintaining viability.
2015,
Pubmed Dib-Hajj,
The Na(V)1.7 sodium channel: from molecule to man.
2013,
Pubmed Grillner,
The intrinsic operation of the networks that make us locomote.
2015,
Pubmed Grillner,
Measured motion: searching for simplicity in spinal locomotor networks.
2009,
Pubmed Heckman,
Persistent inward currents in spinal motoneurons and their influence on human motoneuron firing patterns.
2008,
Pubmed Hounsgaard,
Calcium spikes and calcium plateaux evoked by differential polarization in dendrites of turtle motoneurones in vitro.
1993,
Pubmed Hu,
Intracellular QX-314 causes depression of membrane potential oscillations in lamprey spinal neurons during fictive locomotion.
2002,
Pubmed Huang,
Effects of the neuroprotective agent riluzole on the high voltage-activated calcium channels of rat dorsal root ganglion neurons.
1997,
Pubmed Jamieson,
Responses of young Xenopus laevis tadpoles to light dimming: possible roles for the pineal eye.
2000,
Pubmed
,
Xenbase Jenkins,
The evidence for symptomatic treatments in amyotrophic lateral sclerosis.
2014,
Pubmed Kiehn,
Decoding the organization of spinal circuits that control locomotion.
2016,
Pubmed Koizumi,
Persistent Na+ and K+-dominated leak currents contribute to respiratory rhythm generation in the pre-Bötzinger complex in vitro.
2008,
Pubmed Kuo,
Essential role of the persistent sodium current in spike initiation during slowly rising inputs in mouse spinal neurones.
2006,
Pubmed Lee,
Influence of voltage-sensitive dendritic conductances on bistable firing and effective synaptic current in cat spinal motoneurons in vivo.
1996,
Pubmed Lee,
Adjustable amplification of synaptic input in the dendrites of spinal motoneurons in vivo.
2000,
Pubmed Li,
Generation of locomotion rhythms without inhibition in vertebrates: the search for pacemaker neurons.
2011,
Pubmed
,
Xenbase Li,
Specific brainstem neurons switch each other into pacemaker mode to drive movement by activating NMDA receptors.
2010,
Pubmed
,
Xenbase Li,
Dorsal spinal interneurons forming a primitive, cutaneous sensory pathway.
2004,
Pubmed
,
Xenbase Li,
Reconfiguration of a vertebrate motor network: specific neuron recruitment and context-dependent synaptic plasticity.
2007,
Pubmed
,
Xenbase Li,
Persistent responses to brief stimuli: feedback excitation among brainstem neurons.
2006,
Pubmed
,
Xenbase Li,
Selective Gating of Neuronal Activity by Intrinsic Properties in Distinct Motor Rhythms.
2015,
Pubmed
,
Xenbase Li,
The control of locomotor frequency by excitation and inhibition.
2012,
Pubmed
,
Xenbase Li,
Axon and dendrite geography predict the specificity of synaptic connections in a functioning spinal cord network.
2007,
Pubmed
,
Xenbase Li,
Locomotor rhythm maintenance: electrical coupling among premotor excitatory interneurons in the brainstem and spinal cord of young Xenopus tadpoles.
2009,
Pubmed
,
Xenbase Miles,
Mechanisms underlying the early phase of spike frequency adaptation in mouse spinal motoneurones.
2005,
Pubmed Mohammadi,
Interaction of the neuroprotective drug riluzole with GABA(A) and glycine receptor channels.
2001,
Pubmed Moult,
Fast silencing reveals a lost role for reciprocal inhibition in locomotion.
2013,
Pubmed
,
Xenbase Osorio,
Persistent Nav1.6 current at axon initial segments tunes spike timing of cerebellar granule cells.
2010,
Pubmed Pace,
Role of persistent sodium current in mouse preBötzinger Complex neurons and respiratory rhythm generation.
2007,
Pubmed Quinlan,
Altered postnatal maturation of electrical properties in spinal motoneurons in a mouse model of amyotrophic lateral sclerosis.
2011,
Pubmed Roberts,
A functional scaffold of CNS neurons for the vertebrates: the developing Xenopus laevis spinal cord.
2012,
Pubmed
,
Xenbase Roberts,
Origin of excitatory drive to a spinal locomotor network.
2008,
Pubmed
,
Xenbase Roberts,
How neurons generate behavior in a hatchling amphibian tadpole: an outline.
2010,
Pubmed
,
Xenbase Sautois,
Role of type-specific neuron properties in a spinal cord motor network.
2007,
Pubmed Sillar,
A neuronal mechanism for sensory gating during locomotion in a vertebrate.
1988,
Pubmed
,
Xenbase Soffe,
Defining the excitatory neurons that drive the locomotor rhythm in a simple vertebrate: insights into the origin of reticulospinal control.
2009,
Pubmed
,
Xenbase Tazerart,
Contribution of persistent sodium current to locomotor pattern generation in neonatal rats.
2007,
Pubmed Tazerart,
The persistent sodium current generates pacemaker activities in the central pattern generator for locomotion and regulates the locomotor rhythm.
2008,
Pubmed Theiss,
Persistent inward currents in rat ventral horn neurones.
2007,
Pubmed Tong,
Pacemaker and plateau potentials shape output of a developing locomotor network.
2012,
Pubmed Urbani,
Riluzole inhibits the persistent sodium current in mammalian CNS neurons.
2000,
Pubmed Waxman,
Regulating excitability of peripheral afferents: emerging ion channel targets.
2014,
Pubmed Winlove,
The firing patterns of spinal neurons: in situ patch-clamp recordings reveal a key role for potassium currents.
2012,
Pubmed
,
Xenbase Zhong,
Persistent sodium currents participate in fictive locomotion generation in neonatal mouse spinal cord.
2007,
Pubmed Ziskind-Conhaim,
Persistent sodium current contributes to induced voltage oscillations in locomotor-related hb9 interneurons in the mouse spinal cord.
2008,
Pubmed