Click here to close
Hello! We notice that you are using Internet Explorer, which is not supported by Xenbase and may cause the site to display incorrectly.
We suggest using a current version of Chrome,
FireFox, or Safari.
PLoS Genet
2011 Jun 01;76:e1002080. doi: 10.1371/journal.pgen.1002080.
Show Gene links
Show Anatomy links
DNA ligase III promotes alternative nonhomologous end-joining during chromosomal translocation formation.
Simsek D, Brunet E, Wong SY, Katyal S, Gao Y, McKinnon PJ, Lou J, Zhang L, Li J, Rebar EJ, Gregory PD, Holmes MC, Jasin M.
???displayArticle.abstract???
Nonhomologous end-joining (NHEJ) is the primary DNA repair pathway thought to underlie chromosomal translocations and other genomic rearrangements in somatic cells. The canonical NHEJ pathway, including DNA ligase IV (Lig4), suppresses genomic instability and chromosomal translocations, leading to the notion that a poorly defined, alternative NHEJ (alt-NHEJ) pathway generates these rearrangements. Here, we investigate the DNA ligase requirement of chromosomal translocation formation in mouse cells. Mammals have two other DNA ligases, Lig1 and Lig3, in addition to Lig4. As deletion of Lig3 results in cellular lethality due to its requirement in mitochondria, we used recently developed cell lines deficient in nuclear Lig3 but rescued for mitochondrial DNA ligase activity. Further, zinc finger endonucleases were used to generate DNA breaks at endogenous loci to induce translocations. Unlike with Lig4 deficiency, which causes an increase in translocation frequency, translocations are reduced in frequency in the absence of Lig3. Residual translocations in Lig3-deficient cells do not show a bias toward use of pre-existing microhomology at the breakpoint junctions, unlike either wild-type or Lig4-deficient cells, consistent with the notion that alt-NHEJ is impaired with Lig3 loss. By contrast, Lig1 depletion in otherwise wild-type cells does not reduce translocations or affect microhomology use. However, translocations are further reduced in Lig3-deficient cells upon Lig1 knockdown, suggesting the existence of two alt-NHEJ pathways, one that is biased toward microhomology use and requires Lig3 and a back-up pathway which does not depend on microhomology and utilizes Lig1.
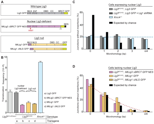
Figure 1. Lig3-deficient mouse cells have fewer chromosomal translocations and reduced microhomology at junctions.(A) DNA ligases expressed from transgenes in Lig3KO/KO cells. Wild-type Lig3 is expressed in control cells. Nuclear Lig3-deficient cells express mitochondria-restricted Lig3 (MtLig3-ΔBRCT-GFP-NES), while Lig3 null cells express mitochondria-targeted Lig1 (MtLig1 or MtLig1-ΔNLS). All transgenes are GFP tagged. MLS, mitochondrial leader sequence from Lig3 for mitochondrial localization; ZnF, zinc finger domain; BRCT, BRCA1 C-terminal related domain; DBD, DNA-binding domain; CC, catalytic core; *M88T, mutation of the Lig3 nuclear translation initiation site which disrupts translation of a nuclear-specific form of Lig3; NES, nuclear export signal derived from MAPKK to exclude Lig3 from the nucleus; ΔNLS, deletion of Lig1 nuclear localization signal (amino acids 135 to 147) to decrease nuclear localization of Lig1; ΔBRCT, deletion of theLig3 BRCT domain (amino acids 934 to 1009); GFP, green fluorescent protein. Triangles denote position of deletions of the indicated domains. A color scheme is used throughout the figures to assist in tracking various ligase forms (gray, wild-type Lig3; purple, mitochondria-only Lig3; orange, Lig1 forms). (B) Translocations are reduced in cell lines without nuclear Lig3. By contrast, translocations increase in cells deficient for Lig4–XRCC4 complex. (C) Microhomology length distributions for der(6) breakpoint junctions are similar for control cells, cells depleted for Lig1, and cells deficient for Lig4–XRCC4, and differ from that expected by the chance presence of microhomology. Only junctions with simple deletions (i.e., without an insertion) are included. The probability that a junction will have X nucleotides of microhomology by chance assumes an unbiased base composition and is calculated as previously described [9]. The transgenes present in the Lig3KO/KO cells are indicated in italics. (D) Microhomology length distributions in cells without nuclear Lig3 are shifted to a distribution similar to that expected by chance.
Figure 2. Induction of chromosomal translocations at endogenous mouse loci.(A) DSBs are induced at cleavage sites for the zinc finger nucleases (ZFNs) ZFNRosa26 and ZFNH3f3b on chromosomes 6 and 11, respectively. Joining of DNA ends from 2 different chromosomes can lead to the translocations generating derivative chromosomes der(6) and der(11). Sequences surrounding the DSBs generated by the ZFNs, together with sequences of the resultant translocation chromosomes, are shown. The latter assumes fill-in of the 5′ overhangs and no loss of sequence information from the DNA ends. (B) Nested PCR is used to identify translocation breakpoint junctions for der(6) and der(11), as shown, which is dependent on expression of both ZFNRosa26 and ZFNH3f3b.
Figure 3. Deletion lengths for der(6) breakpoint junctions.Deletion lengths for the indicated genotypes do not differ significantly from each other. Each value represents the combined deletion from both ends of an individual junction. The median deletion length for each genotype is indicated by a bar on the graph and the value is given below the graph.
Figure 4. Lig1, but not Lig4, is a backup DNA ligase for translocation formation.Lig1 depletion results in reduced translocation frequency in nuclear Lig3-deficient cells (Lig3KO/KO; MtLig3 ΔBRCT GFP NES), but not in control cells expressing wild-type Lig3 (Lig3KO/KO; Lig3 GFP). By contrast, Lig4 depletion increases translocations significantly in wild-type cells but not nuclear Lig3-deficient cells. Lig1 and Lig4 lentiviral shRNA knockdown are similar in both nuclear Lig3-deficient cells and cells expressing wild-type Lig3. scr, shRNA with a scrambled sequence.
Figure 5. Analysis of Lig3 domain requirements in translocation formation.(A) Deletion of the Lig3 BRCT domain has no effect on translocation frequency, while deletion of the Lig3 ZnF domain reduces translocations. Triangles denote the deletions of the indicated domains. ΔZnF, deletion of Lig3 amino acids 89 to 258 including the ZnF itself and additional sequences which corresponds to a previously described Lig3 ΔZnF mutant [37], [38]; ΔBRCT, deletion of Lig3 amino acids 934 to 1009. (B) Microhomology length distributions in translocation junctions are similar in cells expressing wild-type Lig3 and those expressing either ZnF or BRCT deletions of Lig3. (C) Large, complex insertions are more frequent in cells expressing Lig3 deleted for the ZnF domain. The summary “All Genotypes – Lig3 ΔZnF” denotes all junctions analyzed except those from Lig3KO/KO; Lig3 ΔZnF cells. P values are calculated relative to this group with a Fisher's exact test.
Figure 6. Model for the role of the three mammalian DNA ligases in chromosomal translocation formation in mouse cells.Upon DSB formation on two chromosomes (blue and red lines), Lig4 promotes intrachromosomal joining to maintain genomic integrity and suppresses translocations. Translocations are formed by Lig3, preferentially at short microhomologies (green lines). DNA end resection, which is likely suppressed by Lig4, forms single-stranded DNA to expose microhomologies which can anneal. In the absence of Lig3, Lig1 can form translocations independent of pre-existing microhomology. However, microhomology can also be generated by polymerase (Pol) activity at a DNA end.
Audebert,
Involvement of poly(ADP-ribose) polymerase-1 and XRCC1/DNA ligase III in an alternative route for DNA double-strand breaks rejoining.
2004, Pubmed
Audebert,
Involvement of poly(ADP-ribose) polymerase-1 and XRCC1/DNA ligase III in an alternative route for DNA double-strand breaks rejoining.
2004,
Pubmed Bennardo,
Alternative-NHEJ is a mechanistically distinct pathway of mammalian chromosome break repair.
2008,
Pubmed Boboila,
Alternative end-joining catalyzes robust IgH locus deletions and translocations in the combined absence of ligase 4 and Ku70.
2010,
Pubmed Brunet,
Chromosomal translocations induced at specified loci in human stem cells.
2009,
Pubmed Caldecott,
An interaction between the mammalian DNA repair protein XRCC1 and DNA ligase III.
1994,
Pubmed
,
Xenbase Corneo,
Rag mutations reveal robust alternative end joining.
2007,
Pubmed Cotner-Gohara,
Two DNA-binding and nick recognition modules in human DNA ligase III.
2008,
Pubmed
,
Xenbase Delacôte,
An xrcc4 defect or Wortmannin stimulates homologous recombination specifically induced by double-strand breaks in mammalian cells.
2002,
Pubmed Difilippantonio,
Evidence for replicative repair of DNA double-strand breaks leading to oncogenic translocation and gene amplification.
2002,
Pubmed Dinkelmann,
Multiple functions of MRN in end-joining pathways during isotype class switching.
2009,
Pubmed Ellenberger,
Eukaryotic DNA ligases: structural and functional insights.
2008,
Pubmed Fattah,
Ku regulates the non-homologous end joining pathway choice of DNA double-strand break repair in human somatic cells.
2010,
Pubmed Gao,
DNA ligase III is critical for mtDNA integrity but not Xrcc1-mediated nuclear DNA repair.
2011,
Pubmed
,
Xenbase Goldberg,
Distinct factors control histone variant H3.3 localization at specific genomic regions.
2010,
Pubmed Guirouilh-Barbat,
Defects in XRCC4 and KU80 differentially affect the joining of distal nonhomologous ends.
2007,
Pubmed Guirouilh-Barbat,
Impact of the KU80 pathway on NHEJ-induced genome rearrangements in mammalian cells.
2004,
Pubmed Henderson,
A comparison of the activity, sequence specificity, and CRM1-dependence of different nuclear export signals.
2000,
Pubmed Hockemeyer,
Efficient targeting of expressed and silent genes in human ESCs and iPSCs using zinc-finger nucleases.
2009,
Pubmed Jeggo,
Identification of genes involved in repair of DNA double-strand breaks in mammalian cells.
1998,
Pubmed Lee-Theilen,
CtIP promotes microhomology-mediated alternative end joining during class-switch recombination.
2011,
Pubmed Leppard,
Physical and functional interaction between DNA ligase IIIalpha and poly(ADP-Ribose) polymerase 1 in DNA single-strand break repair.
2003,
Pubmed
,
Xenbase Liang,
Ku80-deficient cells exhibit excess degradation of extrachromosomal DNA.
1996,
Pubmed Lieber,
The mechanism of double-strand DNA break repair by the nonhomologous DNA end-joining pathway.
2010,
Pubmed Lieber,
SnapShot: Nonhomologous DNA end joining (NHEJ).
2010,
Pubmed Lieber,
Mechanism and regulation of human non-homologous DNA end-joining.
2003,
Pubmed Mani,
Triggers for genomic rearrangements: insights into genomic, cellular and environmental influences.
2010,
Pubmed Mortusewicz,
Differential recruitment of DNA Ligase I and III to DNA repair sites.
2006,
Pubmed
,
Xenbase Nash,
XRCC1 protein interacts with one of two distinct forms of DNA ligase III.
1997,
Pubmed Puebla-Osorio,
Early embryonic lethality due to targeted inactivation of DNA ligase III.
2006,
Pubmed
,
Xenbase Rass,
Role of Mre11 in chromosomal nonhomologous end joining in mammalian cells.
2009,
Pubmed Simsek,
Alternative end-joining is suppressed by the canonical NHEJ component Xrcc4-ligase IV during chromosomal translocation formation.
2010,
Pubmed Simsek,
Crucial role for DNA ligase III in mitochondria but not in Xrcc1-dependent repair.
2011,
Pubmed
,
Xenbase Stephens,
Complex landscapes of somatic rearrangement in human breast cancer genomes.
2009,
Pubmed Taylor,
The DNA ligase III zinc finger stimulates binding to DNA secondary structure and promotes end joining.
2000,
Pubmed
,
Xenbase Urnov,
Genome editing with engineered zinc finger nucleases.
2010,
Pubmed Urnov,
Highly efficient endogenous human gene correction using designed zinc-finger nucleases.
2005,
Pubmed Wang,
DNA ligase III as a candidate component of backup pathways of nonhomologous end joining.
2005,
Pubmed Wang,
PARP-1 and Ku compete for repair of DNA double strand breaks by distinct NHEJ pathways.
2006,
Pubmed Weinstock,
A model of oncogenic rearrangements: differences between chromosomal translocation mechanisms and simple double-strand break repair.
2006,
Pubmed Weinstock,
Formation of NHEJ-derived reciprocal chromosomal translocations does not require Ku70.
2007,
Pubmed Xie,
Role of mammalian Mre11 in classical and alternative nonhomologous end joining.
2009,
Pubmed Yan,
IgH class switching and translocations use a robust non-classical end-joining pathway.
2007,
Pubmed Zhang,
An essential role for CtIP in chromosomal translocation formation through an alternative end-joining pathway.
2011,
Pubmed Zhu,
Unrepaired DNA breaks in p53-deficient cells lead to oncogenic gene amplification subsequent to translocations.
2002,
Pubmed