XB-ART-53488
J Gen Physiol
2014 Jun 01;1436:761-82. doi: 10.1085/jgp.201411166.
Show Gene links
Show Anatomy links
Signal transmission within the P2X2 trimeric receptor.
Keceli B, Kubo Y.
???displayArticle.abstract???
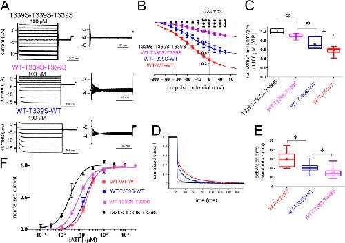
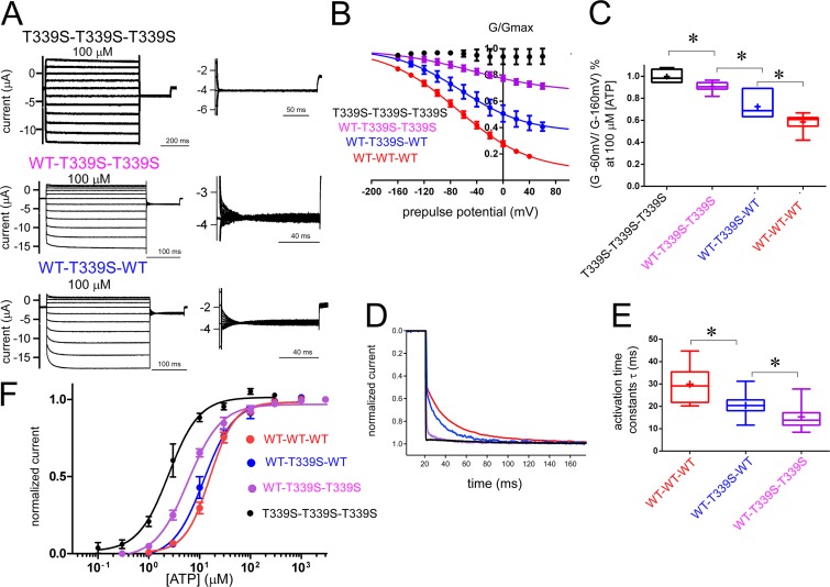
P2X2 receptor channel, a homotrimer activated by the binding of extracellular adenosine triphosphate (ATP) to three intersubunit ATP-binding sites (each located ∼50 Å from the ion permeation pore), also shows voltage-dependent activation upon hyperpolarization. Here, we used tandem trimeric constructs (TTCs) harboring critical mutations at the ATP-binding, linker, and pore regions to investigate how the ATP activation signal is transmitted within the trimer and how signals generated by ATP and hyperpolarization converge. Analysis of voltage- and [ATP]-dependent gating in these TTCs showed that: (a) Voltage- and [ATP]-dependent gating of P2X2 requires binding of at least two ATP molecules. (b) D315A mutation in the β-14 strand of the linker region connecting the ATP-binding domains to the pore-forming helices induces two different gating modes; this requires the presence of the D315A mutation in at least two subunits. (c) The T339S mutation in the pore domains of all three subunits abolishes the voltage dependence of P2X2 gating in saturating [ATP], making P2X2 equally active at all membrane potentials. Increasing the number of T339S mutations in the TTC results in gradual changes in the voltage dependence of gating from that of the wild-type channel, suggesting equal and independent contributions of the subunits at the pore level. (d) Voltage- and [ATP]-dependent gating in TTCs differs depending on the location of one D315A relative to one K308A that blocks the ATP binding and downstream signal transmission. (e) Voltage- and [ATP]-dependent gating does not depend on where one T339S is located relative to K308A (or D315A). Our results suggest that each intersubunit ATP-binding signal is directly transmitted on the same subunit to the level of D315 via the domain that contributes K308 to the β-14 strand. The signal subsequently spreads equally to all three subunits at the level of the pore, resulting in symmetric and independent contributions of the three subunits to pore opening.
???displayArticle.pubmedLink??? 24863932
???displayArticle.pmcLink??? PMC4035740
???displayArticle.link??? J Gen Physiol
Species referenced: Xenopus laevis
Genes referenced: p2rx2 p2rx4 psmd6
???attribute.lit??? ???displayArticles.show???
References [+] :
Arnold,
The SWISS-MODEL workspace: a web-based environment for protein structure homology modelling.
2006, Pubmed
Arnold, The SWISS-MODEL workspace: a web-based environment for protein structure homology modelling. 2006, Pubmed
Bordoli, Protein structure homology modeling using SWISS-MODEL workspace. 2009, Pubmed
Brake, New structural motif for ligand-gated ion channels defined by an ionotropic ATP receptor. 1994, Pubmed , Xenbase
Browne, P2X receptor channels show threefold symmetry in ionic charge selectivity and unitary conductance. 2011, Pubmed
Burnstock, Non-synaptic transmission at autonomic neuroeffector junctions. 2008, Pubmed
Burnstock, Physiology and pathophysiology of purinergic neurotransmission. 2007, Pubmed
Burnstock, Purine and pyrimidine receptors. 2007, Pubmed
Cao, Thr339-to-serine substitution in rat P2X2 receptor second transmembrane domain causes constitutive opening and indicates a gating role for Lys308. 2007, Pubmed
Changeux, On the cooperativity of biological membranes. 1967, Pubmed
Colquhoun, Fast events in single-channel currents activated by acetylcholine and its analogues at the frog muscle end-plate. 1985, Pubmed
Ding, Single channel properties of P2X2 purinoceptors. 1999, Pubmed , Xenbase
Ennion, The role of positively charged amino acids in ATP recognition by human P2X1 receptors. 2000, Pubmed
Fujiwara, Density-dependent changes of the pore properties of the P2X2 receptor channel. 2004, Pubmed , Xenbase
Fujiwara, Voltage- and [ATP]-dependent gating of the P2X(2) ATP receptor channel. 2009, Pubmed , Xenbase
Grosman, Kinetic, mechanistic, and structural aspects of unliganded gating of acetylcholine receptor channels: a single-channel study of second transmembrane segment 12' mutants. 2000, Pubmed
Hattori, Molecular mechanism of ATP binding and ion channel activation in P2X receptors. 2012, Pubmed
Heymann, Inter- and intrasubunit interactions between transmembrane helices in the open state of P2X receptor channels. 2013, Pubmed
Horovitz, Strategy for analysing the co-operativity of intramolecular interactions in peptides and proteins. 1990, Pubmed
Hurst, Potassium channel assembly from concatenated subunits: effects of proline substitutions in S4 segments. 1995, Pubmed , Xenbase
Inoue, ATP receptors in pain sensation: Involvement of spinal microglia and P2X(4) receptors. 2005, Pubmed
Jiang, Identification of amino acid residues contributing to the ATP-binding site of a purinergic P2X receptor. 2000, Pubmed
Jindrichova, Functional relevance of aromatic residues in the first transmembrane domain of P2X receptors. 2009, Pubmed
Kawate, Crystal structure of the ATP-gated P2X(4) ion channel in the closed state. 2009, Pubmed
Keceli, Functional and structural identification of amino acid residues of the P2X2 receptor channel critical for the voltage- and [ATP]-dependent gating. 2009, Pubmed , Xenbase
Khakh, Molecular physiology of P2X receptors and ATP signalling at synapses. 2001, Pubmed
Khakh, International union of pharmacology. XXIV. Current status of the nomenclature and properties of P2X receptors and their subunits. 2001, Pubmed
Kiefer, The SWISS-MODEL Repository and associated resources. 2009, Pubmed
Kubo, Dynamic aspects of functional regulation of the ATP receptor channel P2X2. 2009, Pubmed , Xenbase
Li, Pore-opening mechanism in trimeric P2X receptor channels. 2010, Pubmed
McCormack, Tandem linkage of Shaker K+ channel subunits does not ensure the stoichiometry of expressed channels. 1992, Pubmed , Xenbase
Miyazawa, Nicotinic acetylcholine receptor at 4.6 A resolution: transverse tunnels in the channel wall. 1999, Pubmed
Miyazawa, Structure and gating mechanism of the acetylcholine receptor pore. 2003, Pubmed
Nagaya, An intersubunit zinc binding site in rat P2X2 receptors. 2005, Pubmed , Xenbase
Nicke, Monomeric and dimeric byproducts are the principal functional elements of higher order P2X1 concatamers. 2003, Pubmed , Xenbase
North, Molecular physiology of P2X receptors. 2002, Pubmed
Nour-Eldin, USER cloning and USER fusion: the ideal cloning techniques for small and big laboratories. 2010, Pubmed
Stelmashenko, Activation of trimeric P2X2 receptors by fewer than three ATP molecules. 2012, Pubmed
Stoop, Contribution of individual subunits to the multimeric P2X(2) receptor: estimates based on methanethiosulfonate block at T336C. 1999, Pubmed , Xenbase
Unwin, Activation of the nicotinic acetylcholine receptor involves a switch in conformation of the alpha subunits. 2002, Pubmed
Unwin, Gating movement of acetylcholine receptor caught by plunge-freezing. 2012, Pubmed
Valera, A new class of ligand-gated ion channel defined by P2x receptor for extracellular ATP. 1994, Pubmed , Xenbase
Venkatachalan, Structural link between γ-aminobutyric acid type A (GABAA) receptor agonist binding site and inner β-sheet governs channel activation and allosteric drug modulation. 2012, Pubmed , Xenbase
Zandany, Direct analysis of cooperativity in multisubunit allosteric proteins. 2008, Pubmed
Zhou, Two mechanisms for inward rectification of current flow through the purinoceptor P2X2 class of ATP-gated channels. 1998, Pubmed , Xenbase
