XB-ART-53487
PLoS Genet
2014 Jun 26;106:e1004422. doi: 10.1371/journal.pgen.1004422.
Show Gene links
Show Anatomy links
Hecate/Grip2a acts to reorganize the cytoskeleton in the symmetry-breaking event of embryonic axis induction.
Ge X, Grotjahn D, Welch E, Lyman-Gingerich J, Holguin C, Dimitrova E, Abrams EW, Gupta T, Marlow FL, Yabe T, Adler A, Mullins MC, Pelegri F.
???displayArticle.abstract???
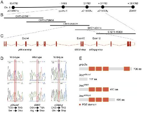
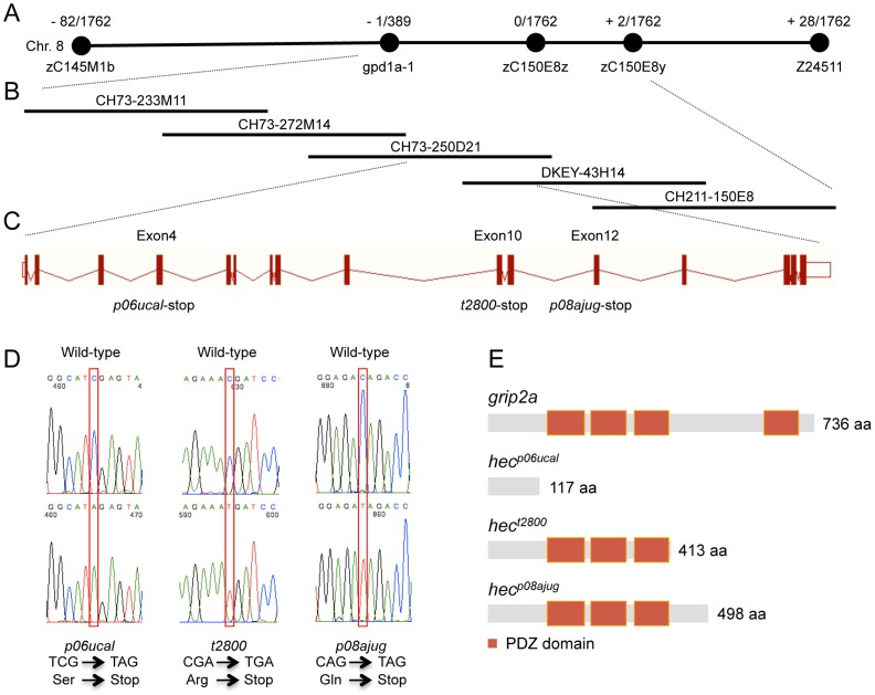
Maternal homozygosity for three independent mutant hecate alleles results in embryos with reduced expression of dorsal organizer genes and defects in the formation of dorsoanterior structures. A positional cloning approach identified all hecate mutations as stop codons affecting the same gene, revealing that hecate encodes the Glutamate receptor interacting protein 2a (Grip2a), a protein containing multiple PDZ domains known to interact with membrane-associated factors including components of the Wnt signaling pathway. We find that grip2a mRNA is localized to the vegetal pole of the oocyte and early embryo, and that during egg activation this mRNA shifts to an off-center vegetal position corresponding to the previously proposed teleost cortical rotation. hecate mutants show defects in the alignment and bundling of microtubules at the vegetal cortex, which result in defects in the asymmetric movement of wnt8a mRNA as well as anchoring of the kinesin-associated cargo adaptor Syntabulin. We also find that, although short-range shifts in vegetal signals are affected in hecate mutant embryos, these mutants exhibit normal long-range, animally directed translocation of cortically injected dorsal beads that occurs in lateral regions of the yolk cortex. Furthermore, we show that such animally-directed movement along the lateral cortex is not restricted to a single arc corresponding to the prospective dorsal region, but occur in multiple meridional arcs even in opposite regions of the embryo. Together, our results reveal a role for Grip2a function in the reorganization and bundling of microtubules at the vegetal cortex to mediate a symmetry-breaking short-range shift corresponding to the teleost cortical rotation. The slight asymmetry achieved by this directed process is subsequently amplified by a general cortical animally-directed transport mechanism that is neither dependent on hecate function nor restricted to the prospective dorsal axis.
???displayArticle.pubmedLink??? 24967891
???displayArticle.pmcLink??? PMC4072529
???displayArticle.link??? PLoS Genet
???displayArticle.grants??? [+]
5F32GM77835 NIGMS NIH HHS , R01 GM056326 NIGMS NIH HHS , R01GM56326 NIGMS NIH HHS , R01 GM065303 NIGMS NIH HHS , T32-GM007133 NIGMS NIH HHS , T32 GM007133 NIGMS NIH HHS , R01GM065303 NIGMS NIH HHS , T32-HD007516 NICHD NIH HHS , R01HD050901 NICHD NIH HHS , F32 GM077835 NIGMS NIH HHS , T32 HD007516 NICHD NIH HHS , R01 HD050901 NICHD NIH HHS
Species referenced: Xenopus
Genes referenced: dazl ddx4 dnai1 gsc pgc sybu wnt8a
???attribute.lit??? ???displayArticles.show???
References [+] :
Ataman,
Nuclear trafficking of Drosophila Frizzled-2 during synapse development requires the PDZ protein dGRIP.
2006, Pubmed
Ataman, Nuclear trafficking of Drosophila Frizzled-2 during synapse development requires the PDZ protein dGRIP. 2006, Pubmed
Bard, Glutamate receptor dynamics and protein interaction: lessons from the NMDA receptor. 2011, Pubmed
Bellipanni, Essential and opposing roles of zebrafish beta-catenins in the formation of dorsal axial structures and neurectoderm. 2006, Pubmed
Bontems, Bucky ball organizes germ plasm assembly in zebrafish. 2009, Pubmed
Braat, Characterization of zebrafish primordial germ cells: morphology and early distribution of vasa RNA. 1999, Pubmed
Cai, Syntabulin-kinesin-1 family member 5B-mediated axonal transport contributes to activity-dependent presynaptic assembly. 2007, Pubmed
Cai, Syntabulin-mediated anterograde transport of mitochondria along neuronal processes. 2005, Pubmed
Carney, Genetic analysis of fin development in zebrafish identifies furin and hemicentin1 as potential novel fraser syndrome disease genes. 2010, Pubmed
Cha, Wnt5a and Wnt11 interact in a maternal Dkk1-regulated fashion to activate both canonical and non-canonical signaling in Xenopus axis formation. 2008, Pubmed , Xenbase
Cha, Wnt11/5a complex formation caused by tyrosine sulfation increases canonical signaling activity. 2009, Pubmed , Xenbase
Chan, fatvg encodes a new localized RNA that uses a 25-nucleotide element (FVLE1) to localize to the vegetal cortex of Xenopus oocytes. 1999, Pubmed , Xenbase
Chan, The maternally localized RNA fatvg is required for cortical rotation and germ cell formation. 2007, Pubmed , Xenbase
Christoffels, Fugu genome analysis provides evidence for a whole-genome duplication early during the evolution of ray-finned fishes. 2004, Pubmed
Cox, A Balbiani body and the fusome mediate mitochondrial inheritance during Drosophila oogenesis. 2003, Pubmed , Xenbase
Cuykendall, Vegetally localized Xenopus trim36 regulates cortical rotation and dorsal axis formation. 2009, Pubmed , Xenbase
De Brabander, Taxol induces the assembly of free microtubules in living cells and blocks the organizing capacity of the centrosomes and kinetochores. 1981, Pubmed
De Robertis, Dorsal-ventral patterning and neural induction in Xenopus embryos. 2004, Pubmed , Xenbase
Dong, Characterization of the glutamate receptor-interacting proteins GRIP1 and GRIP2. 1999, Pubmed
Donovan, Cortical granule exocytosis is coupled with membrane retrieval in the egg of Brachydanio. 1986, Pubmed
Dosch, Maternal control of vertebrate development before the midblastula transition: mutants from the zebrafish I. 2004, Pubmed
Elinson, A transient array of parallel microtubules in frog eggs: potential tracks for a cytoplasmic rotation that specifies the dorso-ventral axis. 1988, Pubmed , Xenbase
Eno, Gradual recruitment and selective clearing generate germ plasm aggregates in the zebrafish embryo. 2013, Pubmed
Fagni, Identification and functional roles of metabotropic glutamate receptor-interacting proteins. 2004, Pubmed
Fink, DomainDraw: a macromolecular feature drawing program. 2007, Pubmed
Fuentes, Ooplasmic segregation in the zebrafish zygote and early embryo: pattern of ooplasmic movements and transport pathways. 2010, Pubmed
Furukawa, Structure and function of glutamate receptor amino terminal domains. 2012, Pubmed
Gazave, Posterior elongation in the annelid Platynereis dumerilii involves stem cells molecularly related to primordial germ cells. 2013, Pubmed
Gordon, Wnt signaling: multiple pathways, multiple receptors, and multiple transcription factors. 2006, Pubmed
Gupta, Microtubule actin crosslinking factor 1 regulates the Balbiani body and animal-vegetal polarity of the zebrafish oocyte. 2010, Pubmed , Xenbase
Hashimoto, Localized maternal factors are required for zebrafish germ cell formation. 2004, Pubmed
Houliston, Patterns of microtubule polymerization relating to cortical rotation in Xenopus laevis eggs. 1991, Pubmed , Xenbase
Houston, Cortical rotation and messenger RNA localization in Xenopus axis formation. 2012, Pubmed , Xenbase
Ivarsson, Plasticity of PDZ domains in ligand recognition and signaling. 2012, Pubmed
Jesuthasan, Dynamic microtubules and specification of the zebrafish embryonic axis. 1997, Pubmed
Joly, The ventral and posterior expression of the zebrafish homeobox gene eve1 is perturbed in dorsalized and mutant embryos. 1993, Pubmed , Xenbase
Kaneshiro, The mRNA coding for Xenopus glutamate receptor interacting protein 2 (XGRIP2) is maternally transcribed, transported through the late pathway and localized to the germ plasm. 2007, Pubmed , Xenbase
Kelly, Maternally controlled (beta)-catenin-mediated signaling is required for organizer formation in the zebrafish. 2000, Pubmed
Kimmel, Stages of embryonic development of the zebrafish. 1995, Pubmed , Xenbase
Kirilenko, The efficiency of Xenopus primordial germ cell migration depends on the germplasm mRNA encoding the PDZ domain protein Grip2. 2008, Pubmed , Xenbase
Kishimoto, The molecular nature of zebrafish swirl: BMP2 function is essential during early dorsoventral patterning. 1997, Pubmed
Knaut, Zebrafish vasa RNA but not its protein is a component of the germ plasm and segregates asymmetrically before germline specification. 2000, Pubmed
Korkut, Trans-synaptic transmission of vesicular Wnt signals through Evi/Wntless. 2009, Pubmed
Kume, Galphas family G proteins activate IP(3)-Ca(2+) signaling via gbetagamma and transduce ventralizing signals in Xenopus. 2000, Pubmed , Xenbase
Larabell, Establishment of the dorso-ventral axis in Xenopus embryos is presaged by early asymmetries in beta-catenin that are modulated by the Wnt signaling pathway. 1997, Pubmed , Xenbase
Lee, PDZ domains and their binding partners: structure, specificity, and modification. 2010, Pubmed
Lehmann, The maternal gene nanos has a central role in posterior pattern formation of the Drosophila embryo. 1991, Pubmed
Lekven, Zebrafish wnt8 encodes two wnt8 proteins on a bicistronic transcript and is required for mesoderm and neurectoderm patterning. 2001, Pubmed
Lu, Identification and mechanism of regulation of the zebrafish dorsal determinant. 2011, Pubmed
Lyman Gingerich, Analysis of axis induction mutant embryos reveals morphogenetic events associated with zebrafish yolk extension formation. 2006, Pubmed
Lyman Gingerich, hecate, a zebrafish maternal effect gene, affects dorsal organizer induction and intracellular calcium transient frequency. 2005, Pubmed
Maegawa, Maternal mRNA localization of zebrafish DAZ-like gene. 1999, Pubmed , Xenbase
Marchler-Bauer, CD-Search: protein domain annotations on the fly. 2004, Pubmed
Marlow, Bucky ball functions in Balbiani body assembly and animal-vegetal polarity in the oocyte and follicle cell layer in zebrafish. 2008, Pubmed
Marrari, Local inhibition of cortical rotation in Xenopus eggs by an anti-KRP antibody. 2000, Pubmed , Xenbase
Marrari, Complementary roles for dynein and kinesins in the Xenopus egg cortical rotation. 2004, Pubmed , Xenbase
Mei, hnRNP I is required to generate the Ca2+ signal that causes egg activation in zebrafish. 2009, Pubmed
Mei, Maternal Dead-End1 is required for vegetal cortical microtubule assembly during Xenopus axis specification. 2013, Pubmed , Xenbase
Miller, Establishment of the dorsal-ventral axis in Xenopus embryos coincides with the dorsal enrichment of dishevelled that is dependent on cortical rotation. 1999, Pubmed , Xenbase
Mizuno, Removal of vegetal yolk causes dorsal deficencies and impairs dorsal-inducing ability of the yolk cell in zebrafish. 1999, Pubmed
Mohler, Dominant maternal-effect mutations of Drosophila melanogaster causing the production of double-abdomen embryos. 1986, Pubmed
Nojima, Syntabulin, a motor protein linker, controls dorsal determination. 2010, Pubmed
Nojima, Genetic evidence for involvement of maternally derived Wnt canonical signaling in dorsal determination in zebrafish. 2004, Pubmed
Ober, Signals from the yolk cell induce mesoderm, neuroectoderm, the trunk organizer, and the notochord in zebrafish. 1999, Pubmed
Olsen, A vasa-like gene in zebrafish identifies putative primordial germ cells. 1997, Pubmed
Pelegri, A mutation in the zebrafish maternal-effect gene nebel affects furrow formation and vasa RNA localization. , Pubmed , Xenbase
Pelegri, Maternal factors in zebrafish development. 2003, Pubmed
Pelegri, Function of zebrafish beta-catenin and TCF-3 in dorsoventral patterning. 1998, Pubmed
Pelegri, Genetic screens for mutations affecting adult traits and parental-effect genes. 2011, Pubmed
Pelegri, Identification of recessive maternal-effect mutations in the zebrafish using a gynogenesis-based method. 2004, Pubmed
Pelegri, A gynogenesis-based screen for maternal-effect genes in the zebrafish, Danio rerio. 1999, Pubmed
Pepling, Mouse oocytes within germ cell cysts and primordial follicles contain a Balbiani body. 2007, Pubmed
Petersen, Wnt signaling and the polarity of the primary body axis. 2009, Pubmed
Rebscher, Vasa unveils a common origin of germ cells and of somatic stem cells from the posterior growth zone in the polychaete Platynereis dumerilii. 2007, Pubmed
Rowning, Microtubule-mediated transport of organelles and localization of beta-catenin to the future dorsal side of Xenopus eggs. 1997, Pubmed , Xenbase
Saneyoshi, The Wnt/calcium pathway activates NF-AT and promotes ventral cell fate in Xenopus embryos. 2002, Pubmed , Xenbase
Schroeder, Organization and regulation of cortical microtubules during the first cell cycle of Xenopus eggs. 1992, Pubmed , Xenbase
Schulte-Merker, The zebrafish organizer requires chordino. 1997, Pubmed , Xenbase
Schulte-Merker, Expression of zebrafish goosecoid and no tail gene products in wild-type and mutant no tail embryos. 1994, Pubmed , Xenbase
Selman, Stages of oocyte development in the zebrafish, Brachydanio rerio. 1993, Pubmed
Sémon, Reciprocal gene loss between Tetraodon and zebrafish after whole genome duplication in their ancestor. 2007, Pubmed
Setou, Glutamate-receptor-interacting protein GRIP1 directly steers kinesin to dendrites. 2002, Pubmed
Solnica-Krezel, Microtubule arrays of the zebrafish yolk cell: organization and function during epiboly. 1994, Pubmed
St Johnston, The origin of pattern and polarity in the Drosophila embryo. 1992, Pubmed
Su, Syntabulin is a microtubule-associated protein implicated in syntaxin transport in neurons. 2004, Pubmed
Sugiura, PDZ adaptors: their regulation of epithelial transporters and involvement in human diseases. 2011, Pubmed
Swan, Complex interaction of Drosophila GRIP PDZ domains and Echinoid during muscle morphogenesis. 2006, Pubmed
Swan, A glutamate receptor-interacting protein homolog organizes muscle guidance in Drosophila. 2004, Pubmed
Takamiya, A direct functional link between the multi-PDZ domain protein GRIP1 and the Fraser syndrome protein Fras1. 2004, Pubmed
Tao, Maternal wnt11 activates the canonical wnt signaling pathway required for axis formation in Xenopus embryos. 2005, Pubmed , Xenbase
Tarbashevich, XGRIP2.1 is encoded by a vegetally localizing, maternal mRNA and functions in germ cell development and anteroposterior PGC positioning in Xenopus laevis. 2007, Pubmed , Xenbase
Theusch, Separate pathways of RNA recruitment lead to the compartmentalization of the zebrafish germ plasm. 2006, Pubmed
Thisse, Structure of the zebrafish snail1 gene and its expression in wild-type, spadetail and no tail mutant embryos. 1993, Pubmed
Tran, Dynamic microtubules at the vegetal cortex predict the embryonic axis in zebrafish. 2012, Pubmed
Wagner, Maternal control of development at the midblastula transition and beyond: mutants from the zebrafish II. 2004, Pubmed
Wang, nanos function is essential for development and regeneration of planarian germ cells. 2007, Pubmed
Weaver, GBP binds kinesin light chain and translocates during cortical rotation in Xenopus eggs. 2003, Pubmed , Xenbase
Westfall, Wnt-5/pipetail functions in vertebrate axis formation as a negative regulator of Wnt/beta-catenin activity. 2003, Pubmed
Westfall, Requirement for intracellular calcium modulation in zebrafish dorsal-ventral patterning. 2003, Pubmed
Wu, Chemokine GPCR signaling inhibits β-catenin during zebrafish axis formation. 2012, Pubmed
Yoon, Zebrafish vasa homologue RNA is localized to the cleavage planes of 2- and 4-cell-stage embryos and is expressed in the primordial germ cells. 1997, Pubmed
