Click here to close
Hello! We notice that you are using Internet Explorer, which is not supported by Xenbase and may cause the site to display incorrectly.
We suggest using a current version of Chrome,
FireFox, or Safari.
Nucleic Acids Res
2006 Jan 01;3412:3523-32. doi: 10.1093/nar/gkl492.
Show Gene links
Show Anatomy links
Differential recruitment of DNA Ligase I and III to DNA repair sites.
Mortusewicz O, Rothbauer U, Cardoso MC, Leonhardt H.
???displayArticle.abstract???
DNA ligation is an essential step in DNA replication, repair and recombination. Mammalian cells contain three DNA Ligases that are not interchangeable although they use the same catalytic reaction mechanism. To compare the recruitment of the three eukaryotic DNA Ligases to repair sites in vivo we introduced DNA lesions in human cells by laser microirradiation. Time lapse microscopy of fluorescently tagged proteins showed that DNA Ligase III accumulated at microirradiated sites before DNA Ligase I, whereas we could detect only a faint accumulation of DNA Ligase IV. Recruitment of DNA Ligase I and III to repair sites was cell cycle independent. Mutational analysis and binding studies revealed that DNA Ligase I was recruited to DNA repair sites by interaction with PCNA while DNA Ligase III was recruited via its BRCT domain mediated interaction with XRCC1. Selective recruitment of specialized DNA Ligases may have evolved to accommodate the particular requirements of different repair pathways and may thus enhance efficiency of DNA repair.
Figure 1. Immunochemical detection of DNA repair intermediates after laser microirradiation. Widefield fluorescence images of HeLa cells are shown. Cells were fixed â¼5 min after laser microirradiation. Arrows mark sites of irradiation. (A) Laser microirradiation with 405 nm results in local generation of DSBs and SSBs detected by antibodies against γ-H2AX and PAR, respectively. Accumulation of endogenous PCNA can be observed at these sites. (B) Both, DNA Ligase I and III accumulate at sites of DNA damage and colocalize with PCNA. (C) XRCC1 and PCNA accumulate at laser-induced DNA damage sites. Scale bars, 5 μm.
Figure 2. Schematic outline of the structure of DNA Ligase I and III and of fusion proteins used in this study. The catalytic core (highlighted in grey shading) is highly similar in both Ligases. The relative position of the conserved lysine residue (K) in the catalytic center is indicated.
Figure 3. Recruitment kinetics of DNA Ligase I and III at DNA damage sites in living cells. Live cell imaging of microirradiated HeLa cells coexpressing various combinations of GFP- and RFP-tagged DNA Ligase I, DNA Ligase III, PCNA and XRCC1. For determination of the recruitment kinetics the relative fluorescence intensity at the irradiated spot was calculated and plotted as a function of time. The displayed curves were generated after integrating data from at least eight independent experiments. Error bars represent the SD. (A and B) Accumulation of DNA Ligase III at DNA repair sites precedes accumulation of DNA Ligase I (Supplementary Fig3video1). (C and D) Accumulation of RFP-PCNA can be observed as early as 2 s after irradiation, while DNA Ligase I accumulates with a delay of ∼30–60 s (Supplementary Fig3video2). (E and F) Immediate and fast recruitment of GFP-XRCC1 and DNA Ligase III to DNA damage sites (Supplementary Fig3video3). Scale bars, 5 μm. The table in (G) summarizes the kinetic parameters of PCNA, DNA Ligase I, XRCC1 and DNA Ligase III recruitment. Mean values of at least eight different cells are shown.
Figure 4. Release kinetics of DNA Ligase I and III at DNA repair sites. Microirradiated HeLa cells were followed up several hours with a time interval of 5 min. Maximum projections of 10–12 z-Stacks were collected and the fluorescence intensities at the irradiated sites calculated and plotted as a function of time.
Figure 5. Recruitment of DNA Ligase I to DNA damage sites is mediated by PCNA. Recruitment kinetics were determined as described in Figure 3. (A) Live cell imaging of a microirradiated HeLa cell coexpressing GFP-DNA Ligase I ΔPBD and RFP-Ligase I. Deletion of the PBD in GFP-DNA Ligase I ΔPBD almost completely abolishes recruitment to sites of DNA damage, whereas RFP-Ligase I accumulates at these sites as seen in Figure 3 (arrow). (C) A HeLa cell coexpressing DNA Ligase I PBD-GFP and RFP-Ligase I shows accumulation of both, RFP-Ligase I and DNA Ligase I PBD-GFP, at sites of microirradiation (arrows). Times after microirradiation are indicated. Scale bars, 5 μm. (B and D) Recruitment kinetics of fluorescence-tagged proteins at microirradiated sites. (E) Coimmunoprecipitations were performed in 293T cells coexpressing different combinations of RFP and GFP fusion constructs. For interaction mapping the same deletion constructs as in A–D were used. Immunoprecipitations were performed with an antibody against GFP. Precipitated fusion proteins were then detected with specific antibodies against RFP and GFP on western blots. RFP-PCNA coprecipitated with GFP-Ligase I but not with GFP-Ligase III (left panel). RFP-PCNA was also coprecipitated with Ligase I PBD-GFP but not with GFP-Ligase I ΔPBD (right panel).
Figure 6. Recruitment kinetics of the PCNA interacting proteins DNA Ligase I and FEN-1 are similar. The structure of the fusion proteins is depicted in Figure 2. (A) Live cell imaging of a microirradiated HeLa cell coexpressing GFP-FEN-1 and RFP-Ligase I. Both FEN-1 and DNA Ligase I accumulate at DNA repair sites (arrow) with similar kinetics. Times after microirradiation are indicated. Scale bars, 5 μm. (B) Recruitment kinetics of fluorescence-tagged proteins at microirradiated sites.
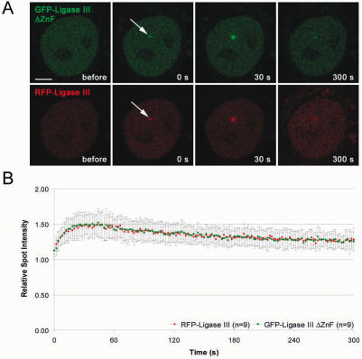
Figure 7. Deletion of the ZnF motif does not abolish recruitment of DNA Ligase III. Recruitment kinetics were determined as described in Figure 3. (A) Live cell imaging of a microirradiated HeLa cell coexpressing GFP-DNA Ligase III ΔZnF and RFP-Ligase III which accumulate at DNA repair sites (arrow). Times after microirradiation are indicated. Scale bars, 5 μm. (B) Recruitment kinetics of GFP-DNA Ligase III ΔZnF and RFP-Ligase III at microirradiated sites.
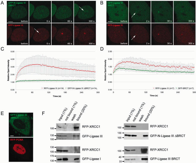
Figure 8. Recruitment of DNA Ligase III to DNA damage sites is mediated by XRCC1. Recruitment kinetics were determined as described in Figure 3. (A) Live cell imaging of a microirradiated HeLa cell coexpressing GFP-N-DNA Ligase III ΔBRCT, containing an additional SV40 NLS and RFP-Ligase III. Deletion of the BRCT domain in GFP-N-DNA Ligase III ΔBRCT abolishes recruitment to sites of DNA damage, whereas RFP-Ligase III accumulates at these sites as seen in Figure 3 (arrow). (B) A HeLa cell coexpressing GFP-Ligase III BRCT and RFP-Ligase III which both accumulate at sites of microirradiation (arrows). Times after microirradiation are indicated. Scale bars, 5 μm. (C and D) Recruitment kinetics of fluorescence-tagged proteins at microirradiated sites. (E) Deletion of the BRCT domain results in cytoplasmic localization of the fusion protein. (F) Coimmunoprecipitations were performed with 293T cells coexpressing RFP-XRCC1 and GFP-Ligase I or GFP-Ligase III, respectively. For interaction mapping the same deletion constructs as in A–D were used. Immunoprecipitations were performed with an antibody against GFP. Precipitated fusion proteins were then detected with specific antibodies against RFP and GFP on western blots. RFP-XRCC1 was coprecipitated with GFP-Ligase III but not with GFP-Ligase I (left panel). RFP-XRCC1 was also coprecipitated with GFP-Ligase III ΔBRCT but not with GFP-N-Ligase III ΔBRCT (right panel).
Figure 9. Model for selective targeting of DNA Ligase I and III to DNA replication and different repair pathways. All DNA Ligases use the same catalytic mechanism and show high sequence similarity in the catalytic core (grey shading). The active site lysine residue (K) in the center of the catalytic domain is directly involved in the ligation reaction. However, DNA Ligases have non-overlapping functions in DNA repair and replication and are not interchangeable. We could show that DNA Ligase I and III are targeted to different repair pathways through their regulatory PBD and BRCT domains which mediate interaction with PCNA and XRCC1, respectively. This selective recruitment of specialized DNA Ligases may accommodate the specific requirements of different repair pathways and thereby enhance repair efficiency.
Barnes,
Targeted disruption of the gene encoding DNA ligase IV leads to lethality in embryonic mice.
, Pubmed
Barnes,
Targeted disruption of the gene encoding DNA ligase IV leads to lethality in embryonic mice.
,
Pubmed Beernink,
Specificity of protein interactions mediated by BRCT domains of the XRCC1 DNA repair protein.
2005,
Pubmed Bekker-Jensen,
Spatial organization of the mammalian genome surveillance machinery in response to DNA strand breaks.
2006,
Pubmed Caldecott,
An interaction between the mammalian DNA repair protein XRCC1 and DNA ligase III.
1994,
Pubmed
,
Xenbase Campbell,
A monomeric red fluorescent protein.
2002,
Pubmed Cappelli,
Involvement of XRCC1 and DNA ligase III gene products in DNA base excision repair.
1997,
Pubmed
,
Xenbase Cardoso,
Mapping and use of a sequence that targets DNA ligase I to sites of DNA replication in vivo.
1997,
Pubmed Critchlow,
Mammalian DNA double-strand break repair protein XRCC4 interacts with DNA ligase IV.
1997,
Pubmed Dimitriadis,
Thermodynamics of human DNA ligase I trimerization and association with DNA polymerase beta.
1998,
Pubmed Dulic,
BRCT domain interactions in the heterodimeric DNA repair protein XRCC1-DNA ligase III.
2001,
Pubmed Fan,
XRCC1 co-localizes and physically interacts with PCNA.
2004,
Pubmed Frank,
Stimulation of eukaryotic flap endonuclease-1 activities by proliferating cell nuclear antigen (PCNA) is independent of its in vitro interaction via a consensus PCNA binding region.
2001,
Pubmed Frank,
Late embryonic lethality and impaired V(D)J recombination in mice lacking DNA ligase IV.
1998,
Pubmed Friedberg,
DNA damage and repair.
2003,
Pubmed Gary,
Proliferating cell nuclear antigen facilitates excision in long-patch base excision repair.
1999,
Pubmed Goetz,
Reduced repair of DNA double-strand breaks by homologous recombination in a DNA ligase I-deficient human cell line.
2005,
Pubmed Grawunder,
Activity of DNA ligase IV stimulated by complex formation with XRCC4 protein in mammalian cells.
1997,
Pubmed Hoeijmakers,
Genome maintenance mechanisms for preventing cancer.
2001,
Pubmed Kulczyk,
Solution structure and DNA binding of the zinc-finger domain from DNA ligase IIIalpha.
2004,
Pubmed Lan,
In situ analysis of repair processes for oxidative DNA damage in mammalian cells.
2004,
Pubmed Leonhardt,
Dynamics of DNA replication factories in living cells.
2000,
Pubmed Levin,
Interaction between PCNA and DNA ligase I is critical for joining of Okazaki fragments and long-patch base-excision repair.
,
Pubmed Lévy,
XRCC1 is phosphorylated by DNA-dependent protein kinase in response to DNA damage.
2006,
Pubmed Mackenney,
Specific function of DNA ligase I in simian virus 40 DNA replication by human cell-free extracts is mediated by the amino-terminal non-catalytic domain.
1997,
Pubmed
,
Xenbase Mackey,
DNA ligase III is recruited to DNA strand breaks by a zinc finger motif homologous to that of poly(ADP-ribose) polymerase. Identification of two functionally distinct DNA binding regions within DNA ligase III.
1999,
Pubmed
,
Xenbase Martin,
ATP-dependent DNA ligases.
2002,
Pubmed Matsumoto,
Reconstitution of proliferating cell nuclear antigen-dependent repair of apurinic/apyrimidinic sites with purified human proteins.
1999,
Pubmed Montecucco,
The N-terminal domain of human DNA ligase I contains the nuclear localization signal and directs the enzyme to sites of DNA replication.
1995,
Pubmed Mortusewicz,
Recruitment of DNA methyltransferase I to DNA repair sites.
2005,
Pubmed Petrini,
DNA ligase I mediates essential functions in mammalian cells.
1995,
Pubmed
,
Xenbase Prigent,
Aberrant DNA repair and DNA replication due to an inherited enzymatic defect in human DNA ligase I.
1994,
Pubmed Rodgers,
Transient association of Ku with nuclear substrates characterized using fluorescence photobleaching.
2002,
Pubmed Sporbert,
DNA polymerase clamp shows little turnover at established replication sites but sequential de novo assembly at adjacent origin clusters.
2002,
Pubmed Sporbert,
PCNA acts as a stationary loading platform for transiently interacting Okazaki fragment maturation proteins.
2005,
Pubmed Taylor,
Role of the DNA ligase III zinc finger in polynucleotide binding and ligation.
1998,
Pubmed
,
Xenbase Taylor,
Role of a BRCT domain in the interaction of DNA ligase III-alpha with the DNA repair protein XRCC1.
1998,
Pubmed Timson,
DNA ligases in the repair and replication of DNA.
2000,
Pubmed
,
Xenbase Tom,
Mechanism whereby proliferating cell nuclear antigen stimulates flap endonuclease 1.
2000,
Pubmed Wang,
DNA ligase III as a candidate component of backup pathways of nonhomologous end joining.
2005,
Pubmed Wei,
Molecular cloning and expression of human cDNAs encoding a novel DNA ligase IV and DNA ligase III, an enzyme active in DNA repair and recombination.
1995,
Pubmed
,
Xenbase