Click here to close
Hello! We notice that you are using Internet Explorer, which is not supported by Xenbase and may cause the site to display incorrectly.
We suggest using a current version of Chrome,
FireFox, or Safari.
???displayArticle.abstract???
DNA nonhomologous end-joining (NHEJ) and homologous recombination are two distinct pathways of DNA double-strand break repair in mammalian cells. Biochemical and genetic studies showed that DNA ends can also be joined via microhomology-mediated end joining (MHEJ), especially when proteins responsible for NHEJ, such as Ku, are reduced or absent. While it has been known that Ku-dependent NHEJ requires DNA ligase IV, it is unclear which DNA ligase(s) is required for Ku-independent MHEJ. In this study, we used a cell-free assay to determine the roles of DNA ligases I, III and IV in MHEJ and NHEJ. We found that siRNA mediated down-regulation of DNA ligase I or ligase III in human HTD114 cells led to impaired end joining that was mediated by 2-, 3- or 10-bp microhomology. In addition, nuclear extract from human fibroblasts harboring a mutation in DNA ligase I displayed reduced MHEJ activity. Furthermore, treatment of HTD114 nuclear extracts with an antibody against DNA ligase I or III also significantly reduced MHEJ. These data indicate that DNA ligases I and III are required in MHEJ. DNA ligase IV, on the contrary, is not required in MHEJ but facilitates Ku-dependent NHEJ. Therefore, MHEJ and NHEJ require different DNA ligases.
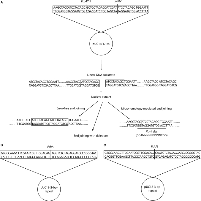
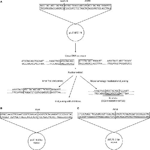
Figure 1. DNA substrates of end-joining assays. (A) The plasmid pUC18PD1/4 was digested with Eco47III and EcoRV, resulting in a blunt-ended linear molecule with a 10-bp direct repeat (ATCCTACAGC) at each end. Deletion of one 10-bp repeat in joined DNA will produce an XcmI restriction site. This particular restriction site can not be created by other joining reactions. (B) The plasmids pUC18-2-bp-repeat and pUC18-3-bp-repeat were digested with PshAI, resulting in blunt-ended linear molecules with a 2-bp (AG) or 3-bp (CAG), respectively, direct repeat at each end.
Figure 2. Down-regulation of DNA ligase I leads to reduced MHEJ activity. HTD114 cells were transfected with siRNA oligonucleotides against DNA ligase I (siRNA 121249). Forty-eight hours after transfection, total RNA and nuclear extracts were prepared. RNA samples were reverse transcribed to cDNA, followed by real time-PCR, repeated three times for each RNA sample, to determine the expression level of ligase I (A). Data represent the mean and the SEM. Nuclear extracts were analyzed by immunoblotting with the indicated antibodies (B). (C) End-joining activity affected by the depletion of Lig1. Linearized pUC18PD1/4 DNA (300 ng) was incubated without (lane 1) or with 1 μg nuclear protein extracts from HTD114 transfected with the indicated siRNA oligonucleotides (lanes 2 and 3). The end-joined products were separated by electrophoresis in an agarose gel and the efficiency of end joining was calculated as the percentage of end-joined products (dimer and multimers) in total DNA in the reaction (monomer, dimer and multimers). (D) A summary of three independent end-joining experiments performed as in C (above). Data represent the mean and SEM. (E) The amount of end-joined products from individual reactions shown in C (above) was determined, in triplicate, with a quantitative real time-PCR assay as described in Materials and methods section. The bar represents the mean and the error bar is SEM. (F) End-joined products from reactions shown in C were PCR amplified and subsequently digested with XcmI. The relative contribution of 10-bp MHEJ to DNA end joining was calculated as the percentage of the XcmI-digested fragments in total PCR products (sum of the undigested and XcmI-digested fragments). (G) Quantification of MHEJ activity. The MHEJ activity was calculated by multiplying the amount of end-joined products measured from (E) with the relative contribution of MHEJ obtained in (F).
Figure 3. Mutation in the ligase I gene results in decreased MHEJ. (A) Western blot analysis with the antibody against DNA ligase I. GM16096 cells are primary human fibroblast cells that carry two different missense mutations in the ligase I gene. WI38 cells are primary normal human fibroblasts. (B) End-joining activities. End-joining assays were carried out using 1 μg nuclear extract prepared from GM16096 or WI38 fibroblast cells. (C) Quantification of MHEJ activity. (D) Inhibition of end-joining by anti-Ligase 1 antibodies. Nuclear extract from HTD114 cells (1.6 µg total protein) was incubated for 30 min on ice with 1 µg antibody against human DNA ligase I, then incubated with 400 ng linear DNA at 14°C. After 1 h incubation, DNA products were analyzed by agarose gel electrophoresis. (E) Quantification of MHEJ affected by anti-ligase 1 antibodies.
Figure 4. Down-regulation of DNA ligase III results in decreased MHEJ activity. HTD114 cells were transfected with nontargeted siRNA (control) or siRNA oligonucleotides against ligase III (siRNA 121668). Forty-eight hours after transfection, total RNA and nuclear extracts were prepared. Expression of ligase III at mRNA level and protein level was determined by quantitative real time-PCR (A) and by immunoblotting analysis (B), respectively. (C) End-joining activity affected by the reduction of ligase III. Linearized pUC18PD1/4 DNA (300 ng) was incubated with 1 μg nuclear protein extracts from HTD114 transfected with nontargeted siRNA (lane 1) or the ligase III siRNA 121668 (lane 2). (D) A summary of three independent end-joining reactions as performed in (C). (E) Quantification of MHEJ.
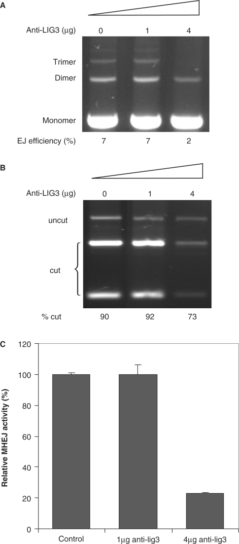
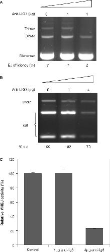
Figure 5. Requirement of DNA ligase III in MHEJ. (A) The effect of anti-ligase III antibodies. Nuclear extract from HTD114 cells (1.6 µg total protein) was incubated for 30 min on ice with the antibody against human DNA ligase III, then incubated with 400 ng linear DNA at 14°C. After 1 h incubation, DNA products were analyzed by agarose gel electrophoresis. (B) PCR products of end-joined products shown in (A) were digested with XcmI. (C) Quantification of MHEJ.
Figure 6. DNA ligase IV is not required for MHEJ. (A) siRNA-mediated down-regulation of DNA ligase IV in HTD114 cells. Expression of ligase IV at the mRNA level was determined by quantitative real time-PCR. (B) Expression of ligase IV at the protein level, as determined by the western blot assay. (C) End-joining activity in nuclear extract with reduced ligase 4. Linearized DNA substrate (300 ng) was incubated with 1 μg nuclear protein extracts from HTD114 transfected with nontargeted siRNA (lane 1) or the ligase IV siRNA 121372 (lane 2). (D) A summary of three independent end-joining reactions as performed in C. (E) Quantification of MHEJ. (F) DNA ligase IV is required for the Ku-dependent NHEJ pathway. End-joining reactions were carried out by incubating 10 ng DNA substrates with 8 μg nuclear extracts prepared from HTD114 cells treated with nontargeted siRNA, or siRNA 121372 against ligase IV. PCR products of end-joined products were digested with XcmI. The uncut band represents the Ku-dependent NHEJ pathway. NHEJ activity was calculated by multiplying the amount of end-joined products measured by real time PCR with the relative contribution of NHEJ obtained from (A).
Figure 7. Mutation in the ligase IV gene leads to increased MHEJ. (A) Western blot analysis with the antibody against DNA ligase IV. (B) End-joining activities. Nuclear extract (1 μg) from GM16088 cells, which carry a mutation in ligase IV gene, was incubated with the DNA substrate (500 ng). (C) PCR products of end-joined products shown in (A) were digested with XcmI. (D) Quantification of MHEJ.
Figure 8. The involvement of DNA ligases I, III and IV in 2- and 3-bp MHEJ. End-joining reactions were carried out by incubating 300 ng linearized pUC18-2-bp-repeat (containing a 2-bp, AG repeat at each end, A) or pUC18-3-bp-repeat (containing a 3-bp, CAG repeat at each end, B) with nuclear extracts (1 μg) prepared from HTD114 cells treated with nontargeted siRNA, or siRNA against ligase I (121248), III (121668), or IV (121372). The amount of end-joined products from individual reactions was determined with a quantitative real time-PCR assay as described in Materials and methods section. The bar represents the mean end-joining efficiency of three independent reactions and the error bar is SEM. The activity of MHEJ using 2-bp (C) or 3-bp (D) microhomology was determined by multiplying the end joining efficiency (A and B) with the fraction of end-joined products mediated by 2- or 3-bp microhomology (Table 2).
Ahnesorg,
XLF interacts with the XRCC4-DNA ligase IV complex to promote DNA nonhomologous end-joining.
2006, Pubmed
Ahnesorg,
XLF interacts with the XRCC4-DNA ligase IV complex to promote DNA nonhomologous end-joining.
2006,
Pubmed Audebert,
Involvement of poly(ADP-ribose) polymerase-1 and XRCC1/DNA ligase III in an alternative route for DNA double-strand breaks rejoining.
2004,
Pubmed Barnes,
Mutations in the DNA ligase I gene of an individual with immunodeficiencies and cellular hypersensitivity to DNA-damaging agents.
1992,
Pubmed Bradford,
A rapid and sensitive method for the quantitation of microgram quantities of protein utilizing the principle of protein-dye binding.
1976,
Pubmed Bryans,
Absence of DNA ligase IV protein in XR-1 cells: evidence for stabilization by XRCC4.
1999,
Pubmed Caldecott,
XRCC1 and DNA strand break repair.
2003,
Pubmed Caldecott,
An interaction between the mammalian DNA repair protein XRCC1 and DNA ligase III.
1994,
Pubmed
,
Xenbase Chen,
Accurate in vitro end joining of a DNA double strand break with partially cohesive 3'-overhangs and 3'-phosphoglycolate termini: effect of Ku on repair fidelity.
2001,
Pubmed
,
Xenbase Critchlow,
Mammalian DNA double-strand break repair protein XRCC4 interacts with DNA ligase IV.
1997,
Pubmed DiBiase,
DNA-dependent protein kinase stimulates an independently active, nonhomologous, end-joining apparatus.
2000,
Pubmed Featherstone,
DNA double-strand break repair.
1999,
Pubmed Feldmann,
DNA double-strand break repair in cell-free extracts from Ku80-deficient cells: implications for Ku serving as an alignment factor in non-homologous DNA end joining.
2000,
Pubmed Göttlich,
Rejoining of DNA double-strand breaks in vitro by single-strand annealing.
1998,
Pubmed
,
Xenbase Grawunder,
Activity of DNA ligase IV stimulated by complex formation with XRCC4 protein in mammalian cells.
1997,
Pubmed Jackson,
Sensing and repairing DNA double-strand breaks.
2002,
Pubmed Jessberger,
Repair of deletions and double-strand gaps by homologous recombination in a mammalian in vitro system.
1991,
Pubmed Kabotyanski,
Double-strand break repair in Ku86- and XRCC4-deficient cells.
1998,
Pubmed Levin,
Interaction between PCNA and DNA ligase I is critical for joining of Okazaki fragments and long-patch base-excision repair.
,
Pubmed Levin,
An interaction between DNA ligase I and proliferating cell nuclear antigen: implications for Okazaki fragment synthesis and joining.
1997,
Pubmed Liang,
Modulation of DNA end joining by nuclear proteins.
2005,
Pubmed Liang,
Ku80-deficient cells exhibit excess degradation of extrachromosomal DNA.
1996,
Pubmed Liang,
Expression profiling of crystal-induced injury in human kidney epithelial cells.
2006,
Pubmed Lieber,
Mechanism and regulation of human non-homologous DNA end-joining.
2003,
Pubmed Ma,
A biochemically defined system for mammalian nonhomologous DNA end joining.
2004,
Pubmed Mackey,
An alternative splicing event which occurs in mouse pachytene spermatocytes generates a form of DNA ligase III with distinct biochemical properties that may function in meiotic recombination.
1997,
Pubmed
,
Xenbase Mackey,
DNA ligase III is recruited to DNA strand breaks by a zinc finger motif homologous to that of poly(ADP-ribose) polymerase. Identification of two functionally distinct DNA binding regions within DNA ligase III.
1999,
Pubmed
,
Xenbase Maga,
Proliferating cell nuclear antigen (PCNA): a dancer with many partners.
2003,
Pubmed Martin,
ATP-dependent DNA ligases.
2002,
Pubmed Miles,
DNA sequence determination of gamma-radiation-induced mutations of the hamster aprt locus.
1989,
Pubmed Montecucco,
DNA ligase I is recruited to sites of DNA replication by an interaction with proliferating cell nuclear antigen: identification of a common targeting mechanism for the assembly of replication factories.
1998,
Pubmed Morris,
Formation of large deletions by illegitimate recombination in the HPRT gene of primary human fibroblasts.
1993,
Pubmed Perrault,
Backup pathways of NHEJ are suppressed by DNA-PK.
2004,
Pubmed Riballo,
Cellular and biochemical impact of a mutation in DNA ligase IV conferring clinical radiosensitivity.
2001,
Pubmed Rich,
Defying death after DNA damage.
2000,
Pubmed Smith,
Impact of DNA ligase IV on the fidelity of end joining in human cells.
2003,
Pubmed Taylor,
The DNA ligase III zinc finger stimulates binding to DNA secondary structure and promotes end joining.
2000,
Pubmed
,
Xenbase Thompson,
A CHO-cell strain having hypersensitivity to mutagens, a defect in DNA strand-break repair, and an extraordinary baseline frequency of sister-chromatid exchange.
1982,
Pubmed Thompson,
Molecular cloning of the human XRCC1 gene, which corrects defective DNA strand break repair and sister chromatid exchange.
1990,
Pubmed Timson,
DNA ligases in the repair and replication of DNA.
2000,
Pubmed
,
Xenbase Tomkinson,
DNA ligases: structure, reaction mechanism, and function.
2006,
Pubmed Tseng,
Processing and joining of DNA ends coordinated by interactions among Dnl4/Lif1, Pol4, and FEN-1.
2004,
Pubmed Wang,
DNA ligase III as a candidate component of backup pathways of nonhomologous end joining.
2005,
Pubmed Wang,
Genetic evidence for the involvement of DNA ligase IV in the DNA-PK-dependent pathway of non-homologous end joining in mammalian cells.
2001,
Pubmed Wang,
Biochemical evidence for Ku-independent backup pathways of NHEJ.
2003,
Pubmed Wei,
Molecular cloning and expression of human cDNAs encoding a novel DNA ligase IV and DNA ligase III, an enzyme active in DNA repair and recombination.
1995,
Pubmed
,
Xenbase Zhu,
Unrepaired DNA breaks in p53-deficient cells lead to oncogenic gene amplification subsequent to translocations.
2002,
Pubmed