XB-ART-53419
Cell Mol Life Sci
2012 Sep 01;6917:2933-49. doi: 10.1007/s00018-012-0975-8.
Show Gene links
Show Anatomy links
Partial complementation of a DNA ligase I deficiency by DNA ligase III and its impact on cell survival and telomere stability in mammalian cells.
Le Chalony C, Hoffschir F, Gauthier LR, Gross J, Biard DS, Boussin FD, Pennaneach V.
???displayArticle.abstract???
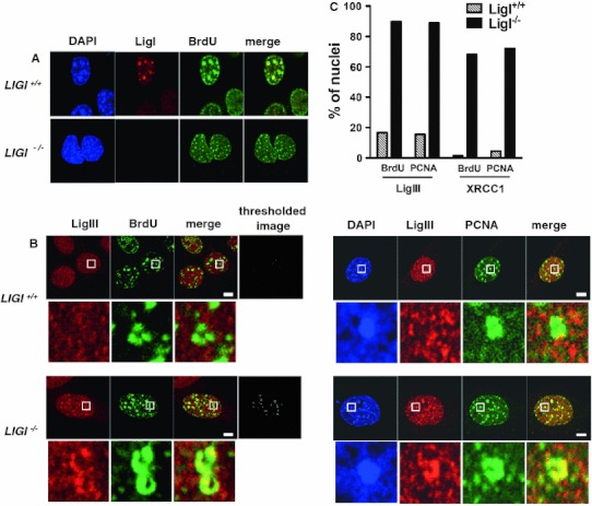
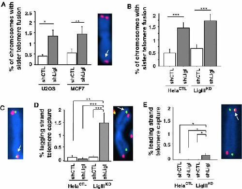
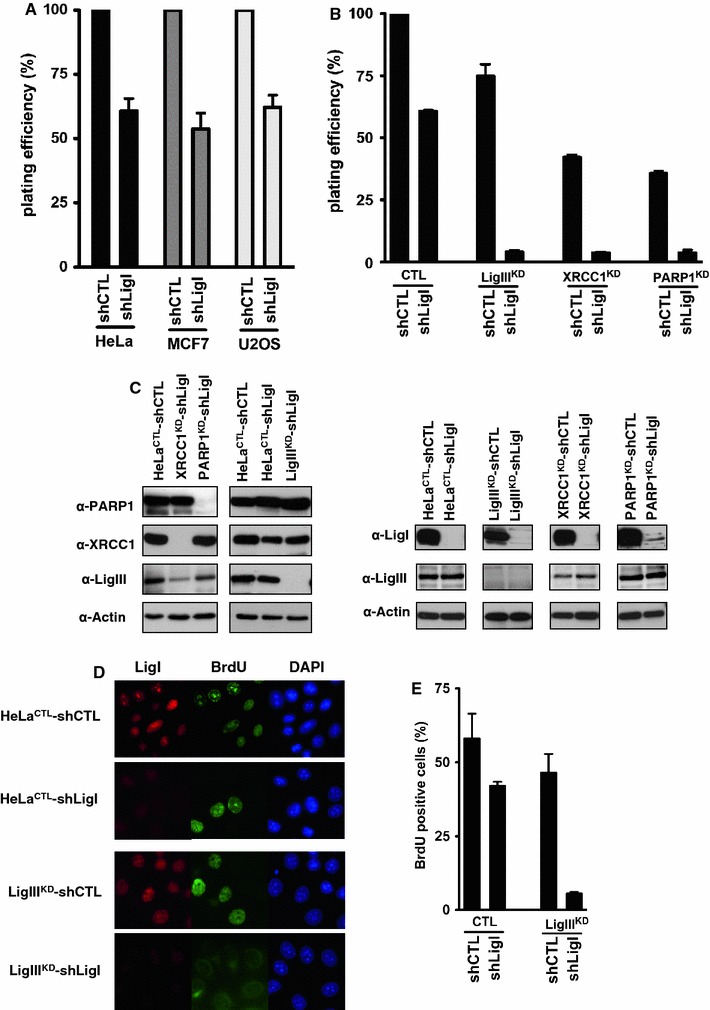
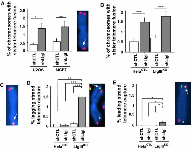
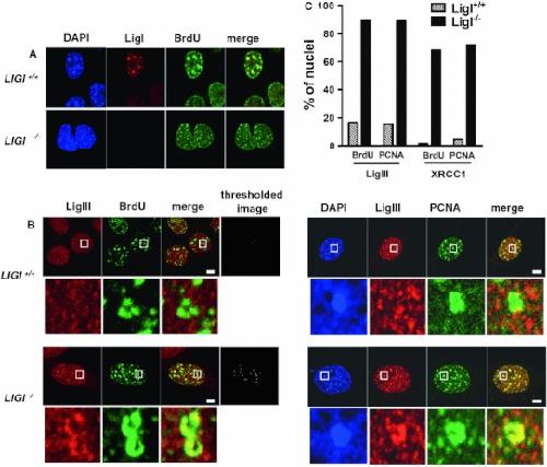
DNA ligase I (LigI) plays a central role in the joining of strand interruptions during replication and repair. In our current study, we provide evidence that DNA ligase III (LigIII) and XRCC1, which form a complex that functions in single-strand break repair, are required for the proliferation of mammalian LigI-depleted cells. We show from our data that in cells with either dysfunctional LigI activity or depleted of this enzyme, both LigIII and XRCC1 are retained on the chromatin and accumulate at replication foci. We also demonstrate that the LigI and LigIII proteins cooperate to inhibit sister chromatid exchanges but that only LigI prevents telomere sister fusions. Taken together, these results suggest that in cells with dysfunctional LigI, LigIII contributes to the ligation of replication intermediates but not to the prevention of telomeric instability.
???displayArticle.pubmedLink??? 22460582
???displayArticle.pmcLink??? PMC3417097
???displayArticle.link??? Cell Mol Life Sci
Species referenced: Xenopus
Genes referenced: h2bc21 lig1 parp1 pcna xrcc1
???attribute.lit??? ???displayArticles.show???
References [+] :
Abbate,
Bifunctional protein conferring enhanced green fluorescence and puromycin resistance.
2001, Pubmed
Abbate, Bifunctional protein conferring enhanced green fluorescence and puromycin resistance. 2001, Pubmed
Akbari, Direct interaction between XRCC1 and UNG2 facilitates rapid repair of uracil in DNA by XRCC1 complexes. 2010, Pubmed
Almeida, A unified view of base excision repair: lesion-dependent protein complexes regulated by post-translational modification. 2007, Pubmed
Arakawa, Functional redundancy between DNA ligases I and III in DNA replication in vertebrate cells. 2012, Pubmed , Xenbase
Bailey, Strand-specific postreplicative processing of mammalian telomeres. 2001, Pubmed
Barker, The nucleotide sequence of the DNA ligase gene (CDC9) from Saccharomyces cerevisiae: a gene which is cell-cycle regulated and induced in response to DNA damage. 1985, Pubmed
Barnes, Mutations in the DNA ligase I gene of an individual with immunodeficiencies and cellular hypersensitivity to DNA-damaging agents. 1992, Pubmed
Bell, Phenethylthiazolethiourea (PETT) compounds, a new class of HIV-1 reverse transcriptase inhibitors. 1. Synthesis and basic structure-activity relationship studies of PETT analogs. 1996, Pubmed
Beneke, Rapid regulation of telomere length is mediated by poly(ADP-ribose) polymerase-1. 2008, Pubmed
Bentley, DNA ligase I null mouse cells show normal DNA repair activity but altered DNA replication and reduced genome stability. 2002, Pubmed
Bentley, DNA ligase I is required for fetal liver erythropoiesis but is not essential for mammalian cell viability. 1996, Pubmed
Biard, Untangling the relationships between DNA repair pathways by silencing more than 20 DNA repair genes in human stable clones. 2007, Pubmed
Bondock, Synthesis and antimicrobial evaluation of some new thiazole, thiazolidinone and thiazoline derivatives starting from 1-chloro-3,4-dihydronaphthalene-2-carboxaldehyde. 2007, Pubmed
Bravo, Changes in the nuclear distribution of cyclin (PCNA) but not its synthesis depend on DNA replication. 1985, Pubmed
Brem, The methyl methanesulfonate induced S-phase delay in XRCC1-deficient cells requires ATM and ATR. 2008, Pubmed
Brunet de la Grange, Low SCL/TAL1 expression reveals its major role in adult hematopoietic myeloid progenitors and stem cells. 2006, Pubmed
Caldecott, Single-strand break repair and genetic disease. 2008, Pubmed
Caldecott, Construction of human XRCC1 minigenes that fully correct the CHO DNA repair mutant EM9. 1992, Pubmed
Caldecott, An interaction between the mammalian DNA repair protein XRCC1 and DNA ligase III. 1994, Pubmed , Xenbase
Campalans, XRCC1 interactions with multiple DNA glycosylases: a model for its recruitment to base excision repair. 2005, Pubmed
Celis, Cell cycle-dependent variations in the distribution of the nuclear protein cyclin proliferating cell nuclear antigen in cultured cells: subdivision of S phase. 1985, Pubmed
Dantzer, Functional association of poly(ADP-ribose) polymerase with DNA polymerase alpha-primase complex: a link between DNA strand break detection and DNA replication. 1998, Pubmed
Das-Bradoo, Defects in DNA ligase I trigger PCNA ubiquitylation at Lys 107. 2010, Pubmed
Date, Early-onset ataxia with ocular motor apraxia and hypoalbuminemia is caused by mutations in a new HIT superfamily gene. 2001, Pubmed
de Murcia, Requirement of poly(ADP-ribose) polymerase in recovery from DNA damage in mice and in cells. 1997, Pubmed
Devarajegowda, 1-Chloro-4-(3,4-dichloro-phen-yl)-3,4-dihydro-naphthalene-2-carbaldehyde. 2011, Pubmed
Duxin, Human Dna2 is a nuclear and mitochondrial DNA maintenance protein. 2009, Pubmed
El-Khamisy, A requirement for PARP-1 for the assembly or stability of XRCC1 nuclear foci at sites of oxidative DNA damage. 2003, Pubmed
Ellenberger, Eukaryotic DNA ligases: structural and functional insights. 2008, Pubmed
Fan, XRCC1 co-localizes and physically interacts with PCNA. 2004, Pubmed
Fan, XRCC1 down-regulation in human cells leads to DNA-damaging agent hypersensitivity, elevated sister chromatid exchange, and reduced survival of BRCA2 mutant cells. 2007, Pubmed
Fortini, Base damage and single-strand break repair: mechanisms and functional significance of short- and long-patch repair subpathways. 2007, Pubmed
Fotiadou, DNA polymerase beta interacts with TRF2 and induces telomere dysfunction in a murine mammary cell line. 2004, Pubmed
Fox, Spatial and temporal distribution of DNA replication sites localized by immunofluorescence and confocal microscopy in mouse fibroblasts. 1991, Pubmed
Frouin, Human proliferating cell nuclear antigen, poly(ADP-ribose) polymerase-1, and p21waf1/cip1. A dynamic exchange of partners. 2003, Pubmed
Gao, DNA ligase III is critical for mtDNA integrity but not Xrcc1-mediated nuclear DNA repair. 2011, Pubmed , Xenbase
Gauthier, Rad51 and DNA-PKcs are involved in the generation of specific telomere aberrations induced by the quadruplex ligand 360A that impair mitotic cell progression and lead to cell death. 2012, Pubmed
Gilson, How telomeres are replicated. 2007, Pubmed
Godon, PARP inhibition versus PARP-1 silencing: different outcomes in terms of single-strand break repair and radiation susceptibility. 2008, Pubmed
Goetz, Reduced repair of DNA double-strand breaks by homologous recombination in a DNA ligase I-deficient human cell line. 2005, Pubmed
Hargrave, N-(4-substituted-thiazolyl)oxamic acid derivatives, a new series of potent, orally active antiallergy agents. 1983, Pubmed
Harrison, Replication failure, genome instability, and increased cancer susceptibility in mice with a point mutation in the DNA ligase I gene. 2002, Pubmed
Henderson, Cells from an immunodeficient patient (46BR) with a defect in DNA ligation are hypomutable but hypersensitive to the induction of sister chromatid exchanges. 1985, Pubmed
Ho, Repair of single-strand DNA interruptions by redundant pathways and its implication in cellular sensitivity to DNA-damaging agents. 2003, Pubmed , Xenbase
Holla, Synthesis of some new 2,4-disubstituted thiazoles as possible antibacterial and anti-inflammatory agents. 2003, Pubmed
Hsiao, Sister telomeres rendered dysfunctional by persistent cohesion are fused by NHEJ. 2009, Pubmed
Joshi, Synthesis of new 4-pyrrol-1-yl benzoic acid hydrazide analogs and some derived oxadiazole, triazole and pyrrole ring systems: a novel class of potential antibacterial and antitubercular agents. 2008, Pubmed
Kanda, Histone-GFP fusion protein enables sensitive analysis of chromosome dynamics in living mammalian cells. 1998, Pubmed
Kannouche, Interaction of human DNA polymerase eta with monoubiquitinated PCNA: a possible mechanism for the polymerase switch in response to DNA damage. 2004, Pubmed
Ke, 1,3,4-Oxadiazoline derivatives as novel potential inhibitors targeting chitin biosynthesis: design, synthesis and biological evaluation. 2008, Pubmed
Kubota, Independent roles of XRCC1's two BRCT motifs in recovery from methylation damage. 2003, Pubmed
Lan, In situ analysis of repair processes for oxidative DNA damage in mammalian cells. 2004, Pubmed
Lehmann, Relation between the human fibroblast strain 46BR and cell lines representative of Bloom's syndrome. 1988, Pubmed
Levin, An interaction between DNA ligase I and proliferating cell nuclear antigen: implications for Okazaki fragment synthesis and joining. 1997, Pubmed
Levin, Interaction between PCNA and DNA ligase I is critical for joining of Okazaki fragments and long-patch base-excision repair. , Pubmed
Lévy, XRCC1 interacts with the p58 subunit of DNA Pol alpha-primase and may coordinate DNA repair and replication during S phase. 2009, Pubmed , Xenbase
Liang, Oxidiazole synthesis on solid supports. 1999, Pubmed
Lord, A high-throughput RNA interference screen for DNA repair determinants of PARP inhibitor sensitivity. 2008, Pubmed
Mackey, DNA ligase III is recruited to DNA strand breaks by a zinc finger motif homologous to that of poly(ADP-ribose) polymerase. Identification of two functionally distinct DNA binding regions within DNA ligase III. 1999, Pubmed , Xenbase
Mani, Biophysical characterization of human XRCC1 and its binding to damaged and undamaged DNA. 2004, Pubmed
Marintchev, Solution structure of the single-strand break repair protein XRCC1 N-terminal domain. 1999, Pubmed
Montecucco, DNA ligase I is recruited to sites of DNA replication by an interaction with proliferating cell nuclear antigen: identification of a common targeting mechanism for the assembly of replication factories. 1998, Pubmed
Moreira, The gene mutated in ataxia-ocular apraxia 1 encodes the new HIT/Zn-finger protein aprataxin. 2001, Pubmed
Mortusewicz, Differential recruitment of DNA Ligase I and III to DNA repair sites. 2006, Pubmed , Xenbase
Moser, RETRACTED: Sealing of chromosomal DNA nicks during nucleotide excision repair requires XRCC1 and DNA ligase III alpha in a cell-cycle-specific manner. 2007, Pubmed , Xenbase
Mosmann, Rapid colorimetric assay for cellular growth and survival: application to proliferation and cytotoxicity assays. 1984, Pubmed
Nakamura, Alterations of DNA and chromatin structures at telomeres and genetic instability in mouse cells defective in DNA polymerase alpha. 2005, Pubmed
Narayana, Synthesis of some new 5-(2-substituted-1,3-thiazol-5-yl)-2-hydroxy benzamides and their 2-alkoxy derivatives as possible antifungal agents. 2004, Pubmed
Ohki, In vitro reconstitution of the end replication problem. 2001, Pubmed
Okano, Translocation of XRCC1 and DNA ligase IIIalpha from centrosomes to chromosomes in response to DNA damage in mitotic human cells. 2005, Pubmed , Xenbase
O'Keefe, Dynamic organization of DNA replication in mammalian cell nuclei: spatially and temporally defined replication of chromosome-specific alpha-satellite DNA sequences. 1992, Pubmed
Parlanti, Human base excision repair complex is physically associated to DNA replication and cell cycle regulatory proteins. 2007, Pubmed
Pennarun, Role of ATM in the telomere response to the G-quadruplex ligand 360A. 2008, Pubmed
Pennarun, ATR contributes to telomere maintenance in human cells. 2010, Pubmed
Petrini, DNA ligase I mediates essential functions in mammalian cells. 1995, Pubmed , Xenbase
Prieto-Alamo, Deficient DNA-ligase activity in the metabolic disease tyrosinemia type I. 1998, Pubmed
Prigent, Aberrant DNA repair and DNA replication due to an inherited enzymatic defect in human DNA ligase I. 1994, Pubmed
Puebla-Osorio, Early embryonic lethality due to targeted inactivation of DNA ligase III. 2006, Pubmed , Xenbase
Rollas, Synthesis and antimicrobial activity of some new hydrazones of 4-fluorobenzoic acid hydrazide and 3-acetyl-2,5-disubstituted-1,3,4-oxadiazolines. 2002, Pubmed
Saharia, FEN1 contributes to telomere stability in ALT-positive tumor cells. 2009, Pubmed
Sampathi, Human flap endonuclease I is in complex with telomerase and is required for telomerase-mediated telomere maintenance. 2009, Pubmed
Simsek, Crucial role for DNA ligase III in mitochondria but not in Xrcc1-dependent repair. 2011, Pubmed , Xenbase
Simsek, DNA ligase III promotes alternative nonhomologous end-joining during chromosomal translocation formation. 2011, Pubmed , Xenbase
Sleeth, Exchangeability of mammalian DNA ligases between base excision repair pathways. 2004, Pubmed
Smogorzewska, DNA ligase IV-dependent NHEJ of deprotected mammalian telomeres in G1 and G2. 2002, Pubmed
Soza, DNA ligase I deficiency leads to replication-dependent DNA damage and impacts cell morphology without blocking cell cycle progression. 2009, Pubmed
Squires, U.v. induces long-lived DNA breaks in Cockayne's syndrome and cells from an immunodeficient individual (46BR): defects and disturbance in post incision steps of excision repair. 1983, Pubmed
Sugimura, PARP-1 ensures regulation of replication fork progression by homologous recombination on damaged DNA. 2008, Pubmed
Takashima, Mutation of TDP1, encoding a topoisomerase I-dependent DNA damage repair enzyme, in spinocerebellar ataxia with axonal neuropathy. 2002, Pubmed
Taylor, A cell cycle-specific requirement for the XRCC1 BRCT II domain during mammalian DNA strand break repair. 2000, Pubmed , Xenbase
Taylor, Role of a BRCT domain in the interaction of DNA ligase III-alpha with the DNA repair protein XRCC1. 1998, Pubmed
Teo, A biochemical defect in the repair of alkylated DNA in cells from an immunodeficient patient (46BR). 1983, Pubmed
Timson, DNA ligases in the repair and replication of DNA. 2000, Pubmed , Xenbase
Waterworth, DNA ligase 1 deficient plants display severe growth defects and delayed repair of both DNA single and double strand breaks. 2009, Pubmed
Wilson, Molecular mechanisms of sister-chromatid exchange. 2007, Pubmed
