XB-ART-53418
PLoS One
2013 Jan 01;83:e59505. doi: 10.1371/journal.pone.0059505.
Show Gene links
Show Anatomy links
DNA ligases I and III cooperate in alternative non-homologous end-joining in vertebrates.
Paul K, Wang M, Mladenov E, Bencsik-Theilen A, Bednar T, Wu W, Arakawa H, Iliakis G.
???displayArticle.abstract???
Biochemical and genetic studies suggest that vertebrates remove double-strand breaks (DSBs) from their genomes predominantly by two non-homologous end joining (NHEJ) pathways. While canonical NHEJ depends on the well characterized activities of DNA-dependent protein kinase (DNA-PK) and LIG4/XRCC4/XLF complexes, the activities and the mechanisms of the alternative, backup NHEJ are less well characterized. Notably, the contribution of LIG1 to alternative NHEJ remains conjectural and although biochemical, cytogenetic and genetic experiments implicate LIG3, this contribution has not been formally demonstrated. Here, we take advantage of the powerful genetics of the DT40 chicken B-cell system to delineate the roles of LIG1 and LIG3 in alternative NHEJ. Our results expand the functions of LIG1 to alternative NHEJ and demonstrate a remarkable ability for LIG3 to backup DSB repair by NHEJ in addition to its essential function in the mitochondria. Together with results on DNA replication, these observations uncover a remarkable and previously unappreciated functional flexibility and interchangeability between LIG1 and LIG3.
???displayArticle.pubmedLink??? 23555685
???displayArticle.pmcLink??? PMC3610672
???displayArticle.link??? PLoS One
Species referenced: Xenopus
Genes referenced: h2ac21 h2ax h2axl lig1 lig3 lig4
???attribute.lit??? ???displayArticles.show???
|
|
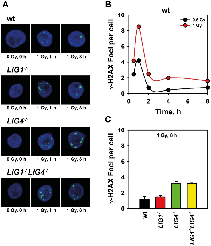
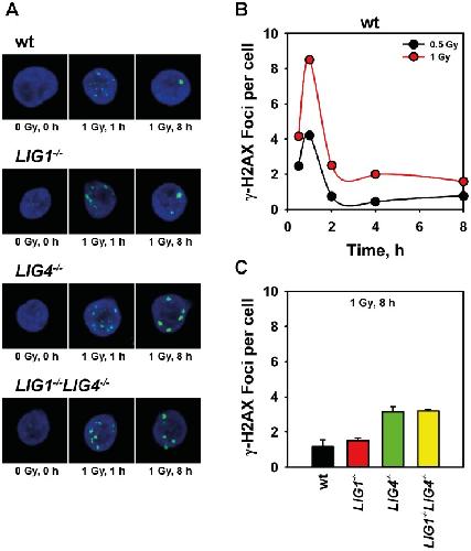
Figure 2. LIG3 supports processing of DSBs also after low doses of radiation.(A) Representative images of γ-H2AX foci formation in wt, LIG1â/â, LIG4â/â and LIG1â/âLIG4â/â DT40 cells after exposure to 1 Gy X-rays at the indicated times after IR. (B) Representative kinetics of γ-H2A.X foci formation and decay of wt DT40 cells as measured by immunostaining after exposure to 0.5 and 1 Gy X-rays. The results shown represent the analysis of 4000 nuclei in one representative experiment. (C) γ-H2A.X foci scored in wt, LIG1â/â, LIG4â/â and LIG1â/âLIG4â/â cells 8 h after exposure to 1 Gy X-rays. Foci measured in non-irradiated cells have been subtracted. Results of two independent experiments, in which 8000 nuclei were scored, were used to calculate the indicated means and standard errors. |
|
|
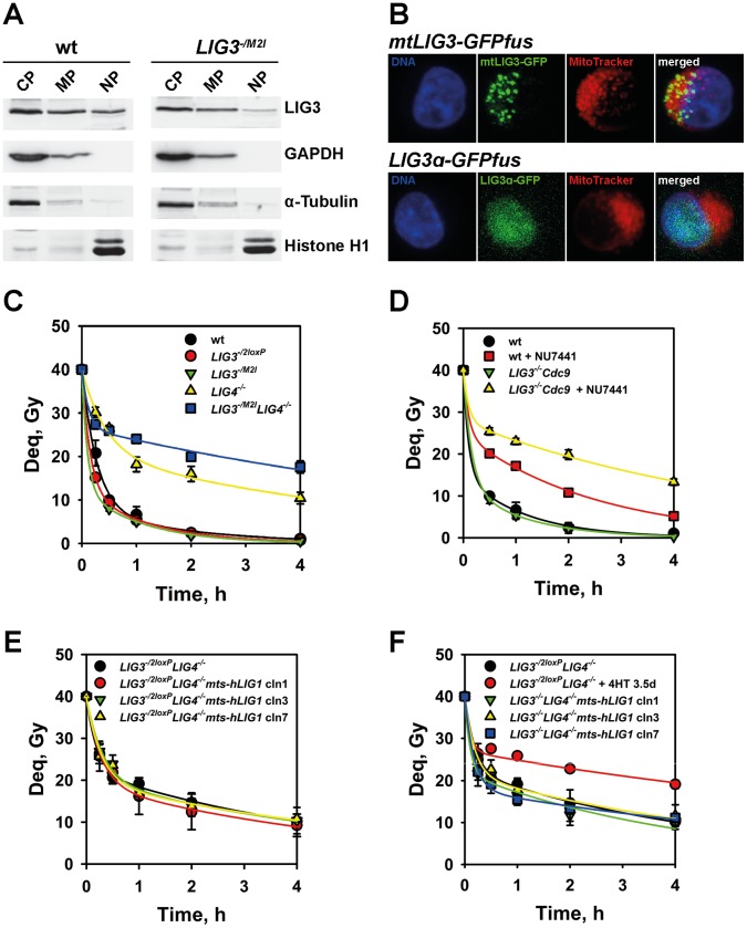
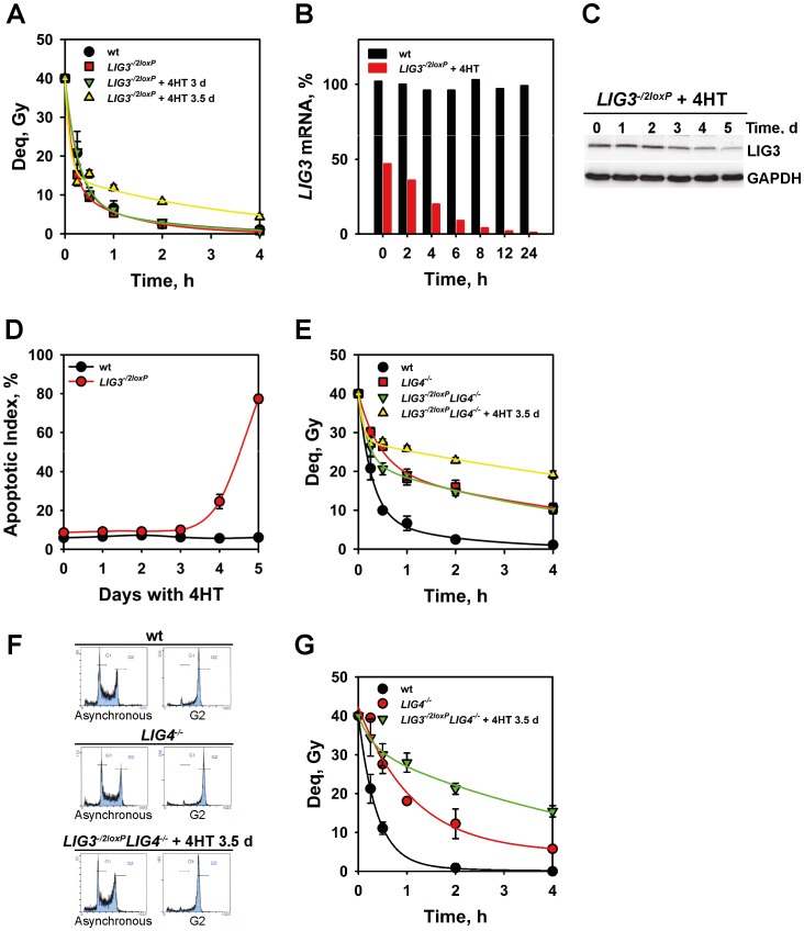
Figure 3. Conditional knockout of LIG3 reveals the function of LIG1 in the processing of IR-induced DSBs.(A) Kinetics of DSB processing in the indicated mutants after treatment with 4HT for the indicated periods of time. Other details are as in Fig. 1B. Results from three independent experiments with 3 samples each were used to calculate the indicated means and standard errors. (B) LIG3 mRNA levels measured by real-time PCR in wt and LIG3−/2loxP cells after different incubation times with 4HT. The mRNA level measured in wt cells was set to 100%. (C) Western blot analysis of LIG3 protein in LIG3−/2loxP cells after treatment with 4HT for the indicated periods of time. A mouse monoclonal antibody against human LIG3 (clone 1F3) that recognizes the chicken LIG3 was used. GAPDH is a loading control. (D) Apoptotic index measured by microscopically scoring nuclear fragmentation and pycnosis in wt and LIG3−/2loxP cells at various times after treatment with 4HT. Results from two independent experiments in each of which 1000 cells were scored were used to calculate the indicated means and standard errors. (E) As in A for the indicated mutants. (F) Representative cell-cycle distribution histograms obtained by flow cytometry in wt, LIG4−/− and LIG3−/2loxPLIG4−/− cells treated with 4HT for 3.5 days before and after enrichment by centrifugal elutriation in G2 phase of the cell cycle. (G) Kinetics of DSB processing in cells enriched by centrifugal elutriation in the G2 phase of the cell cycle as shown in F. |
|
|
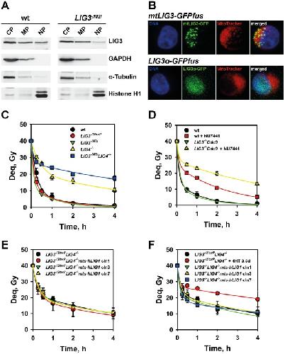
Figure 4. Deletion of nuclear LIG3 reveals a function for LIG1 in the processing of IR-induced DSBs.(A) Western blot analysis of LIG3 protein in the cytosolic fraction (CP), the mitochondria fraction (MP) and the nuclear fraction (NP) of wt and LIG3â/M2I cells. GAPDH, α-Tubulin, and histone H1 are fractionation- and loading-controls. (B) Subcellular localization studies by live cell imaging using mtLIG3-GFP fusion protein to follow the intracellular distribution mtLIG3 and MitoTracker Deep Red to visualize the mitochondria. Cell nuclei were counterstained with Hoechst 33342. Note the colocalization between GFP and Deep Red that indicates the localization of mtLIG3 in the mitochondria. (C) Kinetics of DSB repair in wt, LIG3â/2loxP, LIG3â/M2I, LIG4â/â and LIG3â/M2ILIG4â/â after exposure to 40 Gy X-rays. Results from at least two independent experiments with 4 samples each were used to calculate the indicated means and standard errors. Other details are as in Fig. 1B. (D) Kinetics of DSB repair in wt and LIG3â/âCdc9 cells measured in the presence or absence of 10 µM NU7441, a DNA-PKcs specific inhibitor. This LIG3â/â mutant is viable as a result of the expression of the yeast homolog of LIG1, Cdc9 [18]. Other details are as in C. (E) Kinetics of DSB repair in asynchronous LIG3â/2loxPLIG4â/â and clones 1, 3 and 7 of LIG3â/2loxPLIG4â/âmts-hLig1 cells. Other details are as in C. (F) Kinetics of DSB repair in asynchronous LIG3â/2loxPLIG4â/â, clones 1, 3 and 7 of LIG3â/âLig4â/âmts-hLig1 cells and of LIG3â/2loxPLIG4â/â3.5 days after 4HT treatment, respectively. Other details are as in C. |
|
|
Figure 5. Dominant contribution of LIG3 in-vitro end joining.(A) Representative gels of in vitro DNA end joining of Sal I linearized pSP65 plasmid using whole cell extracts of asynchronous wt, LIG1−/−, LIG4−/−, and LIG1−/−LIG4−/− cells. The linearized input substrate (linear) and the rejoined products (circles, dimers and multimers) generated by end joining are indicated (B) As in A. for LIG3−/2loxP cells after treatment with 4HT for the indicated periods of time. (C) As in A. for LIG3−/2loxPLIG4−/− cells after treatment with 4HT for the indicated periods of time. |
|
|
Figure 6. LIG1 and LIG3 contribute to the survival of cells exposed to IR.(A) Cell survival measured by colony formation in wt, LIG1−/−, LIG4−/− and LIG1−/−LIG4−/− cells after exposure to increasing doses of X-rays. Results from three independent experiments with 3 replicates each were used to calculate the indicated means and standard errors. (B) As in A. for LIG3−/2loxP, and LIG3−/−Cdc9 cells after treatment for 1 h before and 4 h after IR with 10 µM NU7441. The dashed lines trace for comparison the results of wt and LIG1−/−LIG4−/− cells. (C) As in B. for LIG3−/2loxP, LIG3−/M2I, LIG3−/2loxPLIG4−/−, and LIG3−/M2ILIG4−/− cells. Results from at least two independent experiments with 3 replicates each were used to calculate the indicated means and standard errors. (D) As in B. for clone 3 of LIG3−/2loxPLIG4−/−mts-hLIG1 and LIG3−/−LIG4−/−mts-hLIG1. Results from at least two independent experiments with 3 replicates each were used to calculate the indicated means and standard errors. |
|
|
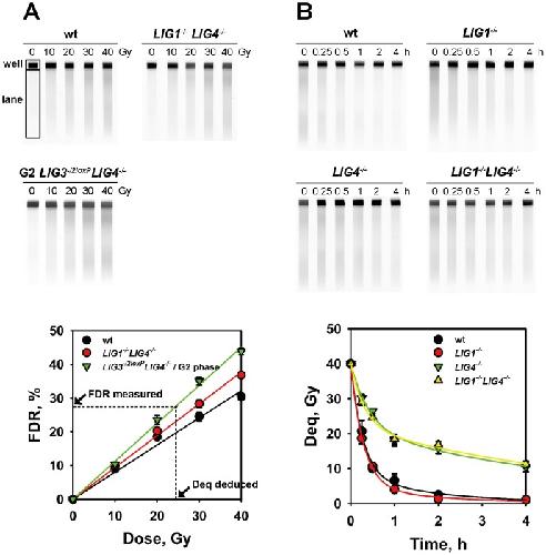
Figure 1. LIG3 processes IR-induced DSBs in LIG1 and LIG4 deficient cells.(A) Representative dose response curves for the induction of DSBs, as measured by PFGE, in cells exposed to increasing doses of X-rays. Images of ethidium bromide stained gels (upper panel) were analyzed to estimate the fraction of DNA released (FDR) from the well into the lane (regions defined as indicated) that is plotted as a function of IR dose for the indicated mutants (lower panel). Results from three independent experiments with 3 samples each were used to calculate the indicated means and standard errors. The dotted lines indicate the approach used to deduce Deq from FDR in DSB repair experiments (see text for details). (B) Repair kinetics of IR-induced DSBs in asynchronous wt, LIG1â/â, LIG4â/â, and LIG1â/âLIG4â/â cells after exposure to 40 Gy X-rays. The upper panel shows typical gels used to calculate the FDR at each repair time point, which was subsequently converted to Deq with the help of dose response curves such as those shown in A but generated with the same cell population used in the repair experiment (see text for details). Results of three determinations from at least two independent experiments were used to calculate the indicated means and standard errors (lower panel). |
References [+] :
Arakawa,
Functional redundancy between DNA ligases I and III in DNA replication in vertebrate cells.
2012, Pubmed,
Xenbase
Arakawa, Functional redundancy between DNA ligases I and III in DNA replication in vertebrate cells. 2012, Pubmed , Xenbase
Arakawa, Mutant loxP vectors for selectable marker recycle and conditional knock-outs. 2001, Pubmed
Arakawa, Requirement of the activation-induced deaminase (AID) gene for immunoglobulin gene conversion. 2002, Pubmed
Audebert, Involvement of poly(ADP-ribose) polymerase-1 and XRCC1/DNA ligase III in an alternative route for DNA double-strand breaks rejoining. 2004, Pubmed
Boboila, Alternative end-joining catalyzes robust IgH locus deletions and translocations in the combined absence of ligase 4 and Ku70. 2010, Pubmed
Boboila, Robust chromosomal DNA repair via alternative end-joining in the absence of X-ray repair cross-complementing protein 1 (XRCC1). 2012, Pubmed
Boulton, Saccharomyces cerevisiae Ku70 potentiates illegitimate DNA double-strand break repair and serves as a barrier to error-prone DNA repair pathways. 1996, Pubmed
Caldecott, Single-strand break repair and genetic disease. 2008, Pubmed
Caldecott, XRCC1 and DNA strand break repair. 2003, Pubmed
Chernikova, Wortmannin sensitizes mammalian cells to radiation by inhibiting the DNA-dependent protein kinase-mediated rejoining of double-strand breaks. 1999, Pubmed
Cotner-Gohara, Human DNA ligase III recognizes DNA ends by dynamic switching between two DNA-bound states. 2010, Pubmed , Xenbase
DiBiase, DNA-dependent protein kinase stimulates an independently active, nonhomologous, end-joining apparatus. 2000, Pubmed
Gao, DNA ligase III is critical for mtDNA integrity but not Xrcc1-mediated nuclear DNA repair. 2011, Pubmed , Xenbase
Iliakis, Backup pathways of NHEJ in cells of higher eukaryotes: cell cycle dependence. 2009, Pubmed
Iliakis, Mechanisms of DNA double strand break repair and chromosome aberration formation. 2004, Pubmed
Kinner, Gamma-H2AX in recognition and signaling of DNA double-strand breaks in the context of chromatin. 2008, Pubmed
Lasko, Mammalian DNA ligases. Biosynthesis and intracellular localization of DNA ligase I. 1990, Pubmed
Lee, Saccharomyces cerevisiae Sae2- and Tel1-dependent single-strand DNA formation at DNA break promotes microhomology-mediated end joining. 2007, Pubmed
Lee, Evidence for DNA-PK-dependent and -independent DNA double-strand break repair pathways in mammalian cells as a function of the cell cycle. 1997, Pubmed
Liang, Human DNA ligases I and III, but not ligase IV, are required for microhomology-mediated end joining of DNA double-strand breaks. 2008, Pubmed , Xenbase
Lieber, The mechanism of double-strand DNA break repair by the nonhomologous DNA end-joining pathway. 2010, Pubmed
Löbrich, gammaH2AX foci analysis for monitoring DNA double-strand break repair: strengths, limitations and optimization. 2010, Pubmed
Ma, Yeast Mre11 and Rad1 proteins define a Ku-independent mechanism to repair double-strand breaks lacking overlapping end sequences. 2003, Pubmed
Mackey, DNA ligase III is recruited to DNA strand breaks by a zinc finger motif homologous to that of poly(ADP-ribose) polymerase. Identification of two functionally distinct DNA binding regions within DNA ligase III. 1999, Pubmed , Xenbase
Mahaney, Repair of ionizing radiation-induced DNA double-strand breaks by non-homologous end-joining. 2009, Pubmed
McVey, MMEJ repair of double-strand breaks (director's cut): deleted sequences and alternative endings. 2008, Pubmed
Metzger, Kinetics of DNA double-strand break repair throughout the cell cycle as assayed by pulsed field gel electrophoresis in CHO cells. 1991, Pubmed
Mladenov, Induction and repair of DNA double strand breaks: the increasing spectrum of non-homologous end joining pathways. 2011, Pubmed
Perrault, Backup pathways of NHEJ are suppressed by DNA-PK. 2004, Pubmed
Puebla-Osorio, Early embryonic lethality due to targeted inactivation of DNA ligase III. 2006, Pubmed , Xenbase
Rosidi, Histone H1 functions as a stimulatory factor in backup pathways of NHEJ. 2008, Pubmed
Sallmyr, Up-regulation of WRN and DNA ligase IIIalpha in chronic myeloid leukemia: consequences for the repair of DNA double-strand breaks. 2008, Pubmed , Xenbase
Simsek, DNA ligase III promotes alternative nonhomologous end-joining during chromosomal translocation formation. 2011, Pubmed , Xenbase
Simsek, Crucial role for DNA ligase III in mitochondria but not in Xrcc1-dependent repair. 2011, Pubmed , Xenbase
Simsek, DNA ligase III: a spotty presence in eukaryotes, but an essential function where tested. 2011, Pubmed , Xenbase
Verkaik, Different types of V(D)J recombination and end-joining defects in DNA double-strand break repair mutant mammalian cells. 2002, Pubmed
Wang, PARP-1 and Ku compete for repair of DNA double strand breaks by distinct NHEJ pathways. 2006, Pubmed
Wang, Efficient rejoining of radiation-induced DNA double-strand breaks in vertebrate cells deficient in genes of the RAD52 epistasis group. 2001, Pubmed
Wang, Genetic evidence for the involvement of DNA ligase IV in the DNA-PK-dependent pathway of non-homologous end joining in mammalian cells. 2001, Pubmed
Wang, DNA ligase III as a candidate component of backup pathways of nonhomologous end joining. 2005, Pubmed
Windhofer, Low levels of DNA ligases III and IV sufficient for effective NHEJ. 2007, Pubmed
Windhofer, Marked dependence on growth state of backup pathways of NHEJ. 2007, Pubmed
Wu, Repair of radiation induced DNA double strand breaks by backup NHEJ is enhanced in G2. 2008, Pubmed
Wu, Enhanced use of backup pathways of NHEJ in G2 in Chinese hamster mutant cells with defects in the classical pathway of NHEJ. 2008, Pubmed
Zhang, An essential role for CtIP in chromosomal translocation formation through an alternative end-joining pathway. 2011, Pubmed
