Click here to close
Hello! We notice that you are using Internet Explorer, which is not supported by Xenbase and may cause the site to display incorrectly.
We suggest using a current version of Chrome,
FireFox, or Safari.
Cell Death Discov
2015 Oct 05;1:15033. doi: 10.1038/cddiscovery.2015.33.
Show Gene links
Show Anatomy links
Novel β-carbolines against colorectal cancer cell growth via inhibition of Wnt/β-catenin signaling.
Li X, Bai B, Liu L, Ma P, Kong L, Yan J, Zhang J, Ye Z, Zhou H, Mao B, Zhu H, Li Y.
???displayArticle.abstract???
Wnt signaling pathway is aberrantly activated in a variety of cancers, especially in colorectal cancer (CRC), because of mutations in the genes encoding adenomatous polyposis coli (APC), β-catenin and Axin. Small-molecule antagonists of Wnt/β-catenin signaling are attractive candidates for developing effective therapeutics for CRC. In this study, we have identified a novel Wnt signaling inhibitor, isopropyl 9-ethyl-1- (naphthalen-1-yl)-9H-pyrido[3,4-b]indole-3- carboxylate (Z86). Z86 inhibited Wnt reporter activities and the expression of endogenous Wnt signaling target genes in mammalian cells and antagonized the second axis formation of Xenopus embryos induced by Wnt8. We showed that Z86 treatment inhibits GSK3β (Ser9) phosphorylation, leading to its overactivation and promoting the phosphorylation and degradation of β-catenin. In vitro, Z86 selectively inhibited the growth of CRC cells with constitutive Wnt signaling and caused obvious G1-phase arrest of the cell cycle. Notably, in a nude mouse model, Z86 inhibited dramatically the xenografted tumor growth of CRC. Daily intraperitoneal injection of Z86 at 5 mg/kg resulted in >70% reduction in the tumor weight of HCT116 cell origin that was associated with decreased GSK3β (Ser9) phosphorylation and increased β-catenin phosphorylation. Taken together, our findings provide a novel promising chemotype for CRC therapeutics development targeting the canonical Wnt signaling.
Figure 1. Identification of Z86 as a potent antagonist of Wnt signaling. (a) Structures of the β-carboline compounds. (b) Effects of Z64, Z80 and Z86 on the Topflash reporter activity. The HEK293W cells were treated with different doses of Z64, Z80 and Z86 respectively for 24 h. Relative luciferase activity (Topflash/Renilla) measured represents the level of activated Wnt signaling. (c) The calculated IC50 values of Wnt signaling inhibition of the compounds are displayed in the table. (d) Z86 preferentially inhibits Wnt signaling (ST-Luc) over the NF-κB signaling pathway. NF-κB signaling was stimulated with 25 ng/ml TNFα treatment for 24 h in HEK293T cells that were subsequently treated with Z86 (20 μM) for 24 h and the NF-κB-Luc luciferase activity was measured. Each bar is the mean±S.D. from three independent experiments. NS, not significant, relative to the vehicle control.
Figure 2. Z86 inhibits Wnt signaling in colon cancer cells and the secondary axis formation in Xenopus embryos. (a) Z86 inhibits Topflash reporter activity in a dose-dependent manner in Wnt1-transfected HEK293T cells and CRC cells, SW480 and HCT116. Cells were transfected with luciferase reporters (Wnt1 was co-transfected into HEK293T cells) for 3âh, and subsequently were incubated with Z86 with indicated dosages for additional 24âh. Luciferase activity was then measured. (b) Z86 inhibits Axin2 and cyclin D1 expression in Wnt1-transfected HEK293T cells and CRC cells. The HEK293T cells were transfected with Wnt1 3âh before Z86 treatment. The cells were treated with indicated dosages of Z86 for 12âh. The levels of Axin2 and cyclin D1 mRNAs were determined by real-time PCR and normalized to β-actin. (c) Effects of Z86 on the protein expression of Axin2, Cyclin D1 and Survivin in Wnt1-transfected HEK293T cells and CRC cells. The HEK293T cells were transfected with Wnt1 3âh before Z86 treatment. The cells were treated with Z86 (20âμM) for different time periods and cell extracts were harvested and assayed for the expressions of indicated proteins by western blotting. β-Actin was used as the loading control. (d) Z86 inhibits the secondary axis (white arrowheads) induced in Xenopus embryos by ventrally injected Wnt8 mRNA in a dose-dependent manner. The Wnt8-injected embryos were treated with DMSO or Z86 and were examined for axis duplication (white arrowhead in the upper panel) at late neurula stage (stage 18). Representative embryos are shown in the upper panel (dorsal views with anterior to the bottom). The statistic data are shown in the lower panel and the numbers of embryos in each group are shown on the top of each column. Scale bars=0.5âmm.
Figure 3. Z86 promotes the phosphorylation and degradation of β-catenin. (a) Z86 promotes phosphorylation and the subsequent degradation of β-catenin in Wnt3a stably transfected HEK293W cells, as well as in CRC cells (SW480 and HCT116). Cells were treated with Z86 for different times indicated. The cell extracts were harvested and assayed by western blotting for the expressions of phosphorylated β-catenin (Ser33, Ser37 and Thr41) and the total β-catenin. β-Actin was used as the loading control. The blots show representative data derived from three experiments. (b) Cellular distribution and amount of β-catenin in SW480 cells. After incubation with Z86 for 12âh, cells were subjected to immunofluorescent staining for β-catenin. The microscopy images are representative examples from one of three independent experiments. β-Catenin (green) was observed present in the cytosol and nucleus fractions, whereas nucleic acid dyed with 6'-diamidino-2-phenylindole (DAPI; blue) in the nucleus. Scale bars=20âμm. (c) The Wnt signaling (ST-Luc) activity in HCT116 cells, transfected with increasing amount of mutant β-catenin (S37A), with or without Z86 treatment, was measured using dual-luciferase reporter assay.
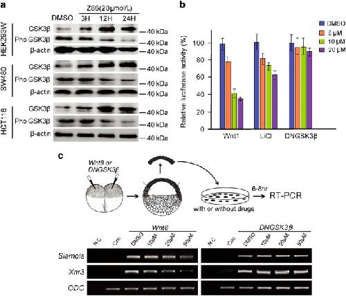
Figure 4. Z86 inhibits Wnt signaling through suppression of GSK3β phosphorylation. (a) Z86 reduces the phosphorylation of GSK3β (Ser9) in both Wnt3a stably transfected HEK293W cells and CRC cells. Cells were incubated with 20 μM of Z86, and cell extracts were subjected to western blot analysis to detect phosphorylated GSK3β (Ser9) and the total GSK3β. β-Actin was used as the loading control. (b) HEK293T cells were transfected with luciferase reporters (Topflash and Renilla) together with Wnt1 (64 ng per well), DNGSK3β (30 ng per well) in 96-well plates, or incubated 20 mM of LiCl respectively. After transfection or treatment for 3 h, cells were treated with Z86 at indicated dosage for additional 24 h and luciferase activities were then measured. (c, upper panel) Schematic drawing showing the procedure of Xenopus animal cap RT-PCR assays. (c, lower panel) Z86 inhibits Wnt8, but not DNGSK3β-induced expression of Siamois and Xnr3 in Xenopus animal cap cells. The experiment was repeated three times and representative results are shown. Amplification of ornithine decarboxylase (ODC) confirmed RNA integrity. NC, negative control with the reverse transcriptase omitted in the RT reaction; Con, control.
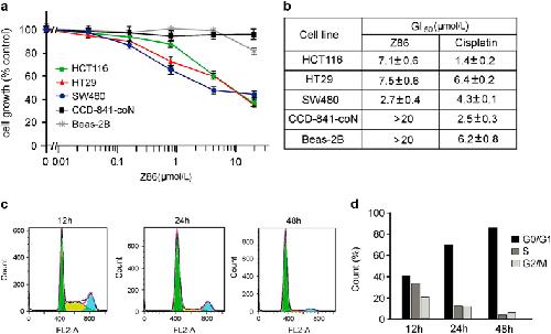
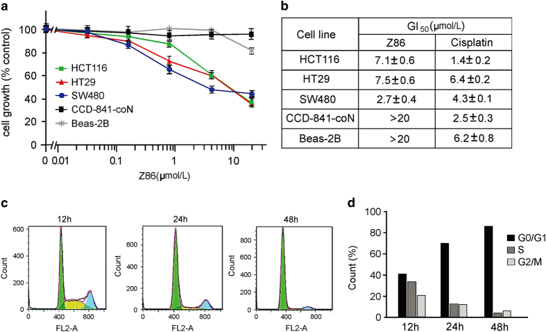
Figure 5. Z86 inhibits the growth of colon cancer cells with G1-phase arrest. (a and b) Growth inhibition of Z86 on various cell lines, including CRC cell lines (SW480, HCT116 and HT29), normal colonic epithelial cell line CCD-841-CoN and human normal bronchus epithelial cell line Beas-2B, determined by MTS assays with cisplatin used as a control. Cells were treated with Z86 up to 72 h at various concentrations. All samples were done in triplicates and the median growth inhibition concentration (GI50) values of Z86 and cisplatin toward the cell lines are presented as mean±S.D. (c and d) Representative histograms depicting cell cycle distribution as analyzed by flow cytometry in HCT116 cells treated with 20 μM of Z86 for 12, 24 and 48 h respectively. Cell counts of different phases were quantified.
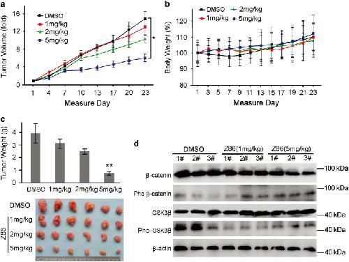
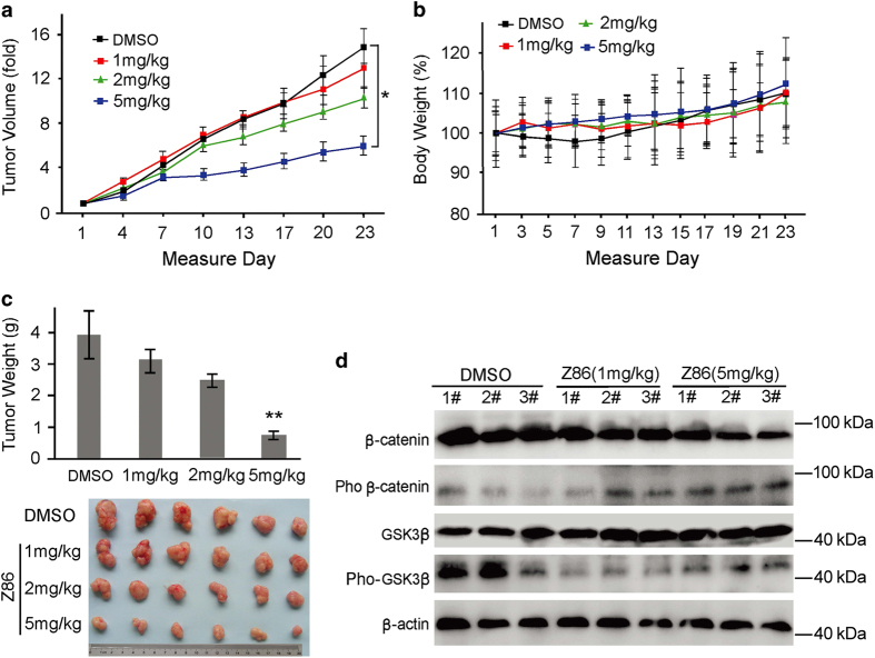
Figure 6. Z86 inhibits tumor growth of HCT116 xenografts through suppression of GSK3β phosphorylation in vivo. Mice were injected with 5Ã106 of HCT116 cells. One week later, tumor-bearing mice were treated intraperitoneally with either vehicle or Z86 (1, 2 and 5âmg/kg respectively) daily for 23 days. (a and b) Tumor growth and body weight were monitored during the administration. (c) Tumors were removed from mice and tumor weight was measured on day 23. Data represent the mean±S.D., *P<0.05, **P<0.01, relative to vehicle control. (d) The expression of β-catenin and phosphorylated β-catenin (Ser33, Ser37 and Thr41) as well as GSK3β and phosphorylated GSK3β (Ser9) in tumor tissues was determined by western blot analysis.
Anastas,
WNT signalling pathways as therapeutic targets in cancer.
2013, Pubmed
Anastas,
WNT signalling pathways as therapeutic targets in cancer.
2013,
Pubmed Baarsma,
The WNT signaling pathway from ligand secretion to gene transcription: molecular mechanisms and pharmacological targets.
2013,
Pubmed Bai,
Syntheses of novel β-carboline derivatives and the activities against five tumor-cell lines.
2014,
Pubmed Brannon,
Activation of Siamois by the Wnt pathway.
1996,
Pubmed
,
Xenbase Chen,
Small molecule-mediated disruption of Wnt-dependent signaling in tissue regeneration and cancer.
2009,
Pubmed Clevers,
Wnt/β-catenin signaling and disease.
2012,
Pubmed De Sarno,
Regulation of Akt and glycogen synthase kinase-3 beta phosphorylation by sodium valproate and lithium.
2002,
Pubmed Dominguez,
Role of glycogen synthase kinase 3 beta as a negative regulator of dorsoventral axis formation in Xenopus embryos.
1995,
Pubmed
,
Xenbase Emami,
A small molecule inhibitor of beta-catenin/CREB-binding protein transcription [corrected].
2004,
Pubmed Ewan,
A useful approach to identify novel small-molecule inhibitors of Wnt-dependent transcription.
2010,
Pubmed
,
Xenbase Fan,
Wnt signaling and transcriptional control of Siamois in Xenopus embryos.
1998,
Pubmed
,
Xenbase Fukuchi,
Beta-catenin mutation in carcinoma of the uterine endometrium.
1998,
Pubmed Gonsalves,
An RNAi-based chemical genetic screen identifies three small-molecule inhibitors of the Wnt/wingless signaling pathway.
2011,
Pubmed Hart,
The F-box protein beta-TrCP associates with phosphorylated beta-catenin and regulates its activity in the cell.
1999,
Pubmed He,
Identification of c-MYC as a target of the APC pathway.
1998,
Pubmed Huang,
Tankyrase inhibition stabilizes axin and antagonizes Wnt signalling.
2009,
Pubmed Ilyas,
Beta-catenin mutations in cell lines established from human colorectal cancers.
1997,
Pubmed Ishida,
Antitumor agents 201. Cytotoxicity of harmine and beta-carboline analogs.
1999,
Pubmed Kim,
Survivin and molecular pathogenesis of colorectal cancer.
2003,
Pubmed Kitagawa,
An F-box protein, FWD1, mediates ubiquitin-dependent proteolysis of beta-catenin.
1999,
Pubmed Klaus,
Wnt signalling and its impact on development and cancer.
2008,
Pubmed Kockeritz,
Glycogen synthase kinase-3--an overview of an over-achieving protein kinase.
2006,
Pubmed Korinek,
Constitutive transcriptional activation by a beta-catenin-Tcf complex in APC-/- colon carcinoma.
1997,
Pubmed Lau,
A novel tankyrase small-molecule inhibitor suppresses APC mutation-driven colorectal tumor growth.
2013,
Pubmed Lepourcelet,
Small-molecule antagonists of the oncogenic Tcf/beta-catenin protein complex.
2004,
Pubmed
,
Xenbase Li,
Henryin, an ent-kaurane diterpenoid, inhibits Wnt signaling through interference with β-catenin/TCF4 interaction in colorectal cancer cells.
2013,
Pubmed Liu,
beta-Trcp couples beta-catenin phosphorylation-degradation and regulates Xenopus axis formation.
1999,
Pubmed
,
Xenbase Liu,
Control of beta-catenin phosphorylation/degradation by a dual-kinase mechanism.
2002,
Pubmed
,
Xenbase Ma,
Xenopus Nkx6.1 and Nkx6.2 are required for mid-hindbrain boundary development.
2013,
Pubmed
,
Xenbase MacDonald,
Wnt/beta-catenin signaling: components, mechanisms, and diseases.
2009,
Pubmed
,
Xenbase McKendry,
LEF-1/TCF proteins mediate wnt-inducible transcription from the Xenopus nodal-related 3 promoter.
1997,
Pubmed
,
Xenbase Morin,
Activation of beta-catenin-Tcf signaling in colon cancer by mutations in beta-catenin or APC.
1997,
Pubmed Orford,
Serine phosphorylation-regulated ubiquitination and degradation of beta-catenin.
1997,
Pubmed Palacios,
Mutations in the beta-catenin gene (CTNNB1) in endometrioid ovarian carcinomas.
1998,
Pubmed Rubinfeld,
Stabilization of beta-catenin by genetic defects in melanoma cell lines.
1997,
Pubmed Sadot,
Regulation of S33/S37 phosphorylated beta-catenin in normal and transformed cells.
2002,
Pubmed Sadot,
Differential interaction of plakoglobin and beta-catenin with the ubiquitin-proteasome system.
2000,
Pubmed Scholer-Dahirel,
Maintenance of adenomatous polyposis coli (APC)-mutant colorectal cancer is dependent on Wnt/beta-catenin signaling.
2011,
Pubmed Shtutman,
The cyclin D1 gene is a target of the beta-catenin/LEF-1 pathway.
1999,
Pubmed Sparks,
Mutational analysis of the APC/beta-catenin/Tcf pathway in colorectal cancer.
1998,
Pubmed Tetsu,
Beta-catenin regulates expression of cyclin D1 in colon carcinoma cells.
1999,
Pubmed Waaler,
A novel tankyrase inhibitor decreases canonical Wnt signaling in colon carcinoma cells and reduces tumor growth in conditional APC mutant mice.
2012,
Pubmed
,
Xenbase Waaler,
Novel synthetic antagonists of canonical Wnt signaling inhibit colorectal cancer cell growth.
2011,
Pubmed
,
Xenbase Wang,
A diterpenoid derivative 15-oxospiramilactone inhibits Wnt/β-catenin signaling and colon cancer cell tumorigenesis.
2011,
Pubmed Wang,
Phosphorylation of beta-catenin at S33, S37, or T41 can occur in the absence of phosphorylation at T45 in colon cancer cells.
2003,
Pubmed Winston,
The SCFbeta-TRCP-ubiquitin ligase complex associates specifically with phosphorylated destruction motifs in IkappaBalpha and beta-catenin and stimulates IkappaBalpha ubiquitination in vitro.
1999,
Pubmed Yan,
Elevated expression of axin2 and hnkd mRNA provides evidence that Wnt/beta -catenin signaling is activated in human colon tumors.
2001,
Pubmed Yost,
The axis-inducing activity, stability, and subcellular distribution of beta-catenin is regulated in Xenopus embryos by glycogen synthase kinase 3.
1996,
Pubmed
,
Xenbase Zhang,
Evidence that APC regulates survivin expression: a possible mechanism contributing to the stem cell origin of colon cancer.
2001,
Pubmed