XB-ART-53362
Sci Rep
2015 Oct 13;5:14626. doi: 10.1038/srep14626.
Show Gene links
Show Anatomy links
Structural basis for recognition of Emi2 by Polo-like kinase 1 and development of peptidomimetics blocking oocyte maturation and fertilization.
Jia JL, Han YH, Kim HC, Ahn M, Kwon JW, Luo Y, Gunasekaran P, Lee SJ, Lee KS, Kyu Bang J, Kim NH, Namgoong S.
???displayArticle.abstract???
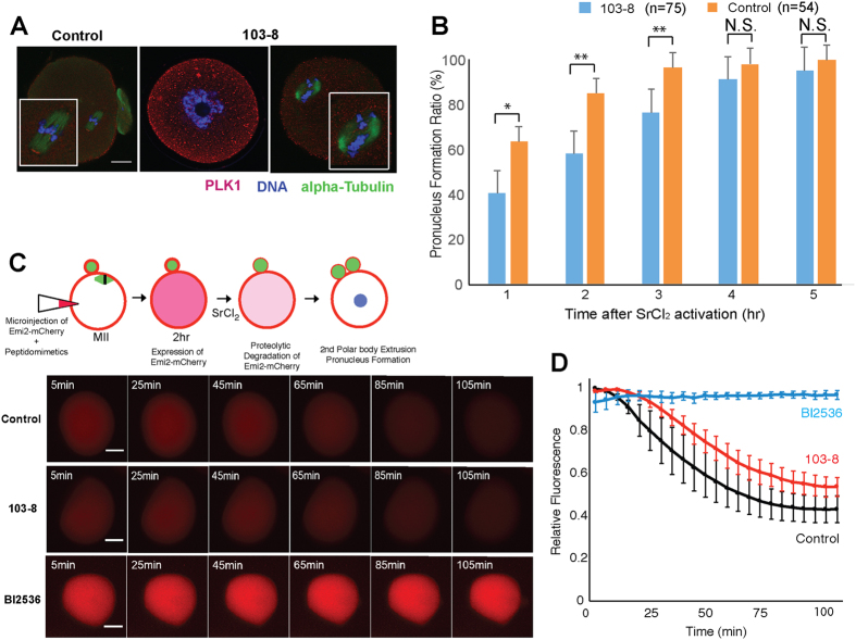
In a mammalian oocyte, completion of meiosis is suspended until fertilization by a sperm, and the cell cycle is arrested by a biochemical activity called cytostatic factor (CSF). Emi2 is one of the CSFs, and it maintains the protein level of maturation promoting factor (MPF) by inhibiting ubiquitin ligase anaphase promoting complex/cyclosome (APC/C). Degradation of Emi2 via ubiquitin-mediated proteolysis after fertilization requires phosphorylation by Polo-like kinase 1 (Plk1). Therefore, recognition and phosphorylation of Emi2 by Plk1 are crucial steps for cell cycle resumption, but the binding mode of Emi2 and Plk1 is poorly understood. Using biochemical assays and X-ray crystallography, we found that two phosphorylated threonines (Thr(152) and Thr(176)) in Emi2 are each responsible for the recruitment of one Plk1 molecule by binding to its C-terminal polo box domain (PBD). We also found that meiotic maturation and meiosis resumption via parthenogenetic activation were impaired when Emi2 interaction with Plk1-PBD was blocked by a peptidomimetic called 103-8. Because of the inherent promiscuity of kinase inhibitors, our results suggest that targeting PBD of Plk1 may be an effective strategy for the development of novel and specific contraceptive agents that block oocyte maturation and/or fertilization.
???displayArticle.pubmedLink??? 26459104
???displayArticle.pmcLink??? PMC4602232
???displayArticle.link??? Sci Rep
Species referenced: Xenopus
Genes referenced: fbxo43 plk1
???attribute.lit??? ???displayArticles.show???
References [+] :
Adams,
PHENIX: a comprehensive Python-based system for macromolecular structure solution.
2010, Pubmed
Adams, PHENIX: a comprehensive Python-based system for macromolecular structure solution. 2010, Pubmed
Ahn, A new class of peptidomimetics targeting the polo-box domain of Polo-like kinase 1. 2015, Pubmed
Arion, cdc2 is a component of the M phase-specific histone H1 kinase: evidence for identity with MPF. 1988, Pubmed , Xenbase
Bos-Mikich, Calcium oscillations and protein synthesis inhibition synergistically activate mouse oocytes. 1995, Pubmed
Bunkóczi, Phaser.MRage: automated molecular replacement. 2013, Pubmed
Capra, Predicting protein ligand binding sites by combining evolutionary sequence conservation and 3D structure. 2009, Pubmed
Chatot, An improved culture medium supports development of random-bred 1-cell mouse embryos in vitro. 1989, Pubmed
Ciceri, Dual kinase-bromodomain inhibitors for rationally designed polypharmacology. 2014, Pubmed
Clift, Restarting life: fertilization and the transition from meiosis to mitosis. 2013, Pubmed
Elia, Proteomic screen finds pSer/pThr-binding domain localizing Plk1 to mitotic substrates. 2003, Pubmed
Elia, The molecular basis for phosphodependent substrate targeting and regulation of Plks by the Polo-box domain. 2003, Pubmed , Xenbase
Emsley, Features and development of Coot. 2010, Pubmed
Erikson, A feedback loop in the polo-like kinase activation pathway. 2004, Pubmed , Xenbase
Fan, Characterization of Polo-like kinase-1 in rat oocytes and early embryos implies its functional roles in the regulation of meiotic maturation, fertilization, and cleavage. 2003, Pubmed
García-Alvarez, Molecular and structural basis of polo-like kinase 1 substrate recognition: Implications in centrosomal localization. 2007, Pubmed
Gautier, Purified maturation-promoting factor contains the product of a Xenopus homolog of the fission yeast cell cycle control gene cdc2+. 1988, Pubmed , Xenbase
Gibson, Enzymatic assembly of DNA molecules up to several hundred kilobases. 2009, Pubmed
Hansen, CaMKII and polo-like kinase 1 sequentially phosphorylate the cytostatic factor Emi2/XErp1 to trigger its destruction and meiotic exit. 2006, Pubmed , Xenbase
Hyslop, Ca(2+)-promoted cyclin B1 degradation in mouse oocytes requires the establishment of a metaphase arrest. 2004, Pubmed
Isoda, Dynamic regulation of Emi2 by Emi2-bound Cdk1/Plk1/CK1 and PP2A-B56 in meiotic arrest of Xenopus eggs. 2011, Pubmed , Xenbase
Jang, Non-muscle tropomyosin (Tpm3) is crucial for asymmetric cell division and maintenance of cortical integrity in mouse oocytes. 2014, Pubmed
Jeong, Inhibition of Plk1 induces mitotic infidelity and embryonic growth defects in developing zebrafish embryos. 2010, Pubmed
Jones, Ca2+ oscillations in the activation of the egg and development of the embryo in mammals. 1998, Pubmed
Jones, Mammalian egg activation: from Ca2+ spiking to cell cycle progression. 2005, Pubmed
Kabsch, XDS. 2010, Pubmed
Lénárt, The small-molecule inhibitor BI 2536 reveals novel insights into mitotic roles of polo-like kinase 1. 2007, Pubmed
Li, Developments of polo-like kinase 1 (Plk1) inhibitors as anti-cancer agents. 2013, Pubmed
Liu, Calcium elevation at fertilization coordinates phosphorylation of XErp1/Emi2 by Plx1 and CaMK II to release metaphase arrest by cytostatic factor. 2005, Pubmed , Xenbase
Liu, New insight into metaphase arrest by cytostatic factor: from establishment to release. 2007, Pubmed
Liu, The anaphase-promoting complex/cyclosome inhibitor Emi2 is essential for meiotic but not mitotic cell cycles. 2006, Pubmed , Xenbase
Liu, Serendipitous alkylation of a Plk1 ligand uncovers a new binding channel. 2011, Pubmed
Lorca, Calmodulin-dependent protein kinase II mediates inactivation of MPF and CSF upon fertilization of Xenopus eggs. 1993, Pubmed , Xenbase
Luo, PLK4 is essential for meiotic resumption in mouse oocytes. 2015, Pubmed
Ma, Parthenogenetic activation of mouse oocytes by strontium chloride: a search for the best conditions. 2005, Pubmed
Madgwick, Mouse Emi2 is required to enter meiosis II by reestablishing cyclin B1 during interkinesis. 2006, Pubmed
Masui, Cytoplasmic control of nuclear behavior during meiotic maturation of frog oocytes. 1971, Pubmed
Murugan, Development of cyclic peptomer inhibitors targeting the polo-box domain of polo-like kinase 1. 2013, Pubmed
Nixon, Ca(2+) oscillations promote APC/C-dependent cyclin B1 degradation during metaphase arrest and completion of meiosis in fertilizing mouse eggs. 2002, Pubmed
Pahlavan, Characterization of polo-like kinase 1 during meiotic maturation of the mouse oocyte. 2000, Pubmed
Panchenko, Prediction of functional sites by analysis of sequence and structure conservation. 2004, Pubmed
Petronczki, Polo on the Rise-from Mitotic Entry to Cytokinesis with Plk1. 2008, Pubmed
Qian, The polo-like kinase Plx1 is required for activation of the phosphatase Cdc25C and cyclin B-Cdc2 in Xenopus oocytes. 2001, Pubmed , Xenbase
Rauh, Calcium triggers exit from meiosis II by targeting the APC/C inhibitor XErp1 for degradation. 2005, Pubmed , Xenbase
Sako, Emi2 mediates meiotic MII arrest by competitively inhibiting the binding of Ube2S to the APC/C. 2014, Pubmed , Xenbase
Solc, Multiple requirements of PLK1 during mouse oocyte maturation. 2015, Pubmed
Srinivasrao, Design and synthesis of a cell-permeable, drug-like small molecule inhibitor targeting the polo-box domain of polo-like kinase 1. 2014, Pubmed
Steegmaier, BI 2536, a potent and selective inhibitor of polo-like kinase 1, inhibits tumor growth in vivo. 2007, Pubmed
Suzuki, Mouse Emi2 as a distinctive regulatory hub in second meiotic metaphase. 2010, Pubmed , Xenbase
Tong, Polo-like kinase-1 is a pivotal regulator of microtubule assembly during mouse oocyte meiotic maturation, fertilization, and early embryonic mitosis. 2002, Pubmed
Vanderheyden, Regulation of inositol 1,4,5-trisphosphate receptor type 1 function during oocyte maturation by MPM-2 phosphorylation. 2009, Pubmed
Xiong, Involvement of Polo-like kinase 1 in MEK1/2-regulated spindle formation during mouse oocyte meiosis. 2008, Pubmed
Yao, Polo-like kinase-1 in porcine oocyte meiotic maturation, fertilization and early embryonic mitosis. 2003, Pubmed
Yun, Structural and functional analyses of minimal phosphopeptides targeting the polo-box domain of polo-like kinase 1. 2009, Pubmed
