Click here to close Hello! We notice that you are using Internet Explorer, which is not supported by Xenbase and may cause the site to display incorrectly. We suggest using a current version of Chrome, FireFox, or Safari.
XB-ART-53349
Biomed Res Int 2015 Jan 01;2015:740637. doi: 10.1155/2015/740637.
Show Gene links Show Anatomy links

Lsh Is Essential for Maintaining Global DNA Methylation Levels in Amphibia and Fish and Interacts Directly with Dnmt1.

Dunican DS, Pennings S, Meehan RR.


???displayArticle.abstract???
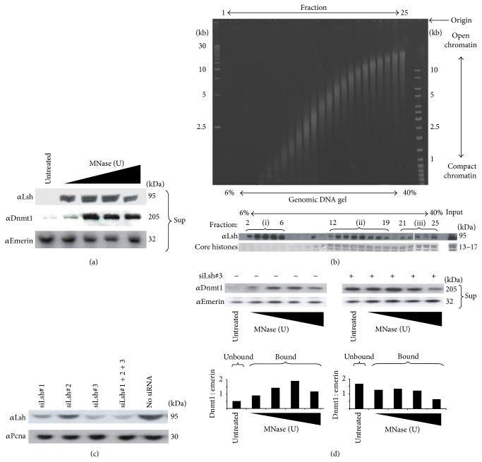
Eukaryotic genomes are methylated at cytosine bases in the context of CpG dinucleotides, a pattern which is maintained through cell division by the DNA methyltransferase Dnmt1. Dramatic methylation losses are observed in plant and mouse cells lacking Lsh (lymphoid specific helicase), predominantly at repetitive sequences and gene promoters. However, the mechanism by which Lsh contributes to the maintenance of DNA methylation is unknown. Here we show that DNA methylation is lost in Lsh depleted frog and fish embryos, both of which exhibit developmental delay. Additionally, we show that both Lsh and Dnmt1 are associated with chromatin and that Lsh knockdown leads to a decreased Dnmt1-chromatin association. Coimmunoprecipitation experiments reveal that Lsh and Dnmt1 are found in the same protein complex, and pulldowns show this interaction is direct. Our data indicate that Lsh is usually diffuse in the nucleus but can be recruited to heterochromatin in a HP1α-dependent manner. These data together (a) show that the role of Lsh in DNA methylation is conserved in plants, amphibian, fish, and mice and (b) support a model in which Lsh contributes to Dnmt1 binding to chromatin, explaining how its loss can potentially lead to perturbations in DNA methylation maintenance.

???displayArticle.pubmedLink??? 26491684
???displayArticle.pmcLink??? PMC4600896
???displayArticle.link??? Biomed Res Int
???displayArticle.grants??? [+]

Species referenced: Xenopus tropicalis Xenopus laevis
Genes referenced: dnmt1 emd hells tbl1x
GO keywords: DNA methylation [+]
???displayArticle.morpholinos??? hells MO1


???attribute.lit??? ???displayArticles.show???
References [+] :
Agoston, Retinoblastoma pathway dysregulation causes DNA methyltransferase 1 overexpression in cancer via MAD2-mediated inhibition of the anaphase-promoting complex. 2007, Pubmed