XB-ART-53340
Sci Rep
2015 Jan 12;5:11603. doi: 10.1038/srep11603.
Show Gene links
Show Anatomy links
Insulin-like factor regulates neural induction through an IGF1 receptor-independent mechanism.
???displayArticle.abstract???
Insulin receptor (IR) and insulin-like growth factor-1 receptor (IGF1R) signalling is required for normal embryonic growth and development. Previous reports indicated that the IGF/IGF1R/MAPK pathway contributes to neural induction and the IGF/IGF1R/PI3K/Akt pathway to eye development. Here, we report the isolation of insulin3 encoding a novel insulin-like ligand involved in neural induction. Insulin3 has a similar structure to pro-insulin and mature IGF ligands, but cannot activate the IGF1 receptor. However, similar to IGFs, Insulin3 induced the gene expression of an anterior neural marker, otx2, and enlarged anterior head structures by inhibiting Wnt signalling. Insulin3 are predominantly localised to the endoplasmic reticulum when otx2 is induced by insulin3. Insulin3 reduced extracellular Wnts and cell surface localised Lrp6. These results suggest that Insulin3 is a novel cell-autonomous inhibitor of Wnt signalling. This study provides the first evidence that an insulin-like factor regulates neural induction through an IGF1R-independent mechanism.
???displayArticle.pubmedLink??? 26112133
???displayArticle.pmcLink??? PMC4481404
???displayArticle.link??? Sci Rep
Species referenced: Xenopus laevis
Genes referenced: bmp4 chrd dkk1 epb41l4b fgf2 fgf4 foxg1 fzd8 gsc igf1 igf1r igf2 igf3 ins insl5 lefty1 lrp6 mapk1 msx1 myc odc1 otx2 rax sia1 sox2 sox3 tbxt ventx1.2 wnt3a wnt8a
???displayArticle.morpholinos??? ins3 MO1 ins3 MO2
???attribute.lit??? ???displayArticles.show???
|
|
Figure 1. Characterization of insulin3 in Xenopus. (a) Stage PCR for insulin3. Stages of samples are indicated (top). (b) Whole-mount in situ hybridization of insulin3 transcripts. Stages of samples are indicated (right). Viewpoints are indicated (top). The line indicates the position of the cross-section. (c) mRNAs were injected into the animal pole of two-cell-stage X. laevis embryos. Embryos were harvested at stage 30. Amounts of mRNA injected per embryos were: insulin1 (2âng), IGF1 (300âpg) and insulin3 (300âpg). Expanded cement gland was induced by injection of insulin3 and IGF1, but not by injection of insulin1. (d) Animal cap assay. One ng of IGF1 and insulin3 mRNAs were injected into the animal pole of both blastomeres at the two-cell stage in X. laevis embryos. Animal caps were dissected at stage 9 and harvested at stage 11. IGF1 and Insulin3 induce otx2 and inhibit without induction of BMP antagonists. WE: whole embryo. RT-: reverse transcriptase minus reaction. Full-length gels are presented in Supplementary figure S7. |
|
|
Figure 2: Insulin3-deficient embryos showed anterior defects in both X. laevis and X. tropicalis. A translation-inhibiting MO was designed for X. laevis insulin3 and a splice-inhibiting MO for X. tropicalis insulin3. Forty ng and 12âng of MOs were injected into the marginal zone of both blastomeres at the two-cell stage in (a) X. laevis and (b) X. tropicalis embryos, respectively. (a) Insulin3 MO induced anterior defects in X. laevis embryos. Insulin3 MO specifically inhibited the translation of 5â²UTR-insulin3-HA, which has the targeted sequence of MO, but not mis-insulin3-HA, which has 7 mismatches in the targeted sequences. (b) Xt. insulin3 S MO induced anterior defects in X. tropicalis embryos. Xt. insulin3 S MO inhibited normal splicing of insulin3 mRNA. Full-length blots and gels are presented in Supplementary figure S7. |
|
|
Figure 3: Insulin3 is essential for anterior neural marker gene expression. (a) Anterior views of stage 15 embryos. Expressions of anterior neural marker genes, cg1, bf1, rx1, otx2, sox2, and sox3, were increased by injection of insulin3 mRNA. In contrast, insulin3 MO injection decreased the expression of these genes. (b) Dorsal views of stage 10.5 embryos. Dorsal mesodermal maker genes, gsc and chd, were not affected by injection of insulin3 mRNA or insulin3 MO. |
|
|
Figure 4: Insulin3 also inhibit BMP signaling like a Wnt signalling inhibitor, dkk1. mRNAs were injected into the animal pole of both blastomeres at the two-cell stage in X. laevis embryos. (a) Amounts of mRNA injected per embryos were: chd (25âpg), insulin3 (250âpg), and dkk1 (250âpg). Over-expression of insulin3 shows similar anteriorised phenotype to a Wnt signalling inhibitor, dkk1, not dorsalized phenotype like a BMP signaling inhibitor, chordin. (b,c) qRT-PCR analyses of animal caps (b) Amounts of mRNA injected per embryos were: wnt8 (10âpg) and insulin3 (500âpg). Animal caps were dissected at stage 9 and harvested at stage 10.5. Insulin3 inhibits the expression of Wnt signal target genes, siamois and nodal3. WE: whole embryo. RT-: reverse transcriptase minus reaction. (c) Amounts of mRNA injected per embryos were: bmp4, chordin, insulin3 and dkk1 (1âng). Insulin3 down-regulates expression of BMP target genes, msx1, vent1, and bra, like dkk1 at St. 10.5 animal caps. Expression level were normalized to odc, and scaled to the average value of the wnt8 or bmp4 injected samples; the fold difference between the control and each sample is shown. The data represent meanâ±âs.e.m (nâ=â3). *Pâ<0.05; **Pâ<â0.01; ***Pâ<â0.001; (t-test, two tailed). |
|
|
Figure 5: Rescue experiments of insulin3 over-expressed or knockdown phenotypes by modulation of Wnt signalling. (aâd) Rescue of insulin3 over-expressed phenotype by treatment of Wnt signal activator, LiCl. (a) Uninjected control embryos. (b,c) Microinjection of 500âpg of insulin3 mRNA at the two-cell stage induces giant cement gland (b). This phenotype is inhibited by treatment of 0.3M LiCl at the gastrulae stage for 5âmin. (c). (d) LiCl treatment can rescue enlarged cement gland induced by insulin3 over-expression. Phenotypic index: Small, small-sized cement gland and head structure. Large, enlarged cement gland. Phenotypes were counted at St. 25. (eâh) Rescue of insulin3 MO phenotype by mouse dkk1 protein. (e) Uninjected control embryos. (f,g) Microinjection of 30âng insulin3 MO at the two-cell stage induces anterior defects with small eyes (f). This phenotype is rescued by the injection of mouse dkk1 protein (1âng) into blastocoel at St. 9 (g). (h) Dkk1 protein injection into the blastocoel can rescue small-sized eye phenotypes in insulin3 morphant. Phenotypic index: small, small-sized eye. Large, enlarged eye. |
|
|
Figure 6: Insulin3 inhibits Wnt signalling but cannot activate the IGF1 receptor. mRNAs were injected into the animal pole of both blastomeres at the two-cell stage in X. laevis embryos. (a) One ng of insulin3, IGF1, or IGF1R mRNA was injected per embryo. Embryos were harvested at stage 11 for western blot analysis. (b) One ng of Myc-tagged extracellular domain of IGF1 receptor (IGF1Rex-Myc), IGF1-HA, insulin3-HA, or insulin1-HA mRNA was injected per embryo. Embryos were harvested at stage 10.5 for co-immunoprecipitation assay. (c,d,e) Amounts of mRNA injected per embryos were: (c) FGF4 (10âpg), (d) insulin3 (100âpg), and (e) IGF1 (100âpg). Animal caps were dissected at stage 9 and treated with chemical MEK inhibitors, PD98059 (100âμM) and U0126 (100âμM) until sibling embryos reached stage 10.5. (c) Bra expression induced by FGF4 was inhibited, but otx2 expression induced by (d) insulin3 or (e) IGF1 was not. Full-length blots and gels are presented in Supplementary figure S8. |
|
|
Figure 7: Insulin3 is predominantly localised in the endoplasmic reticulum. (a) mRNAs were injected into the animal pole of both blastomeres at the two-cell stage in X. laevis embryos. Amounts of mRNA injected per embryos were: insulin3-HA (500âpg), CAAX-GFP (250âpg), and sec61β-GFP (250âpg). CAAX-GFP and Sec61β-GFP are localised at the plasma membrane and endoplasmic reticulum, respectively. Embryos were fixed at stage 11. Immunohistochemistry was performed using antibodies against HA-tag and GFP. Animal cap regions were used for analysis. Insulin3-HA was predominantly co-localised with Sec61β-GFP at the endoplasmic reticulum. (b) One ng of mRNAs was injected into the animal pole of both blastomeres at the two-cell stage in X. laevis embryos. Blastocoel fluids were collected at stage 10.5. One μL of the blastocoel fluid was used for western blotting. The lysate was equivalent to one embryo. Insulin3-HA was secreted into the blastocoel at lower efficiency than other insulin family members. Full-length blots are presented in Supplementary figure S9. (c) mRNAs were injected into the animal pole of one blastomere at the two-cell stage in X. laevis embryos. Amounts of mRNA injected per embryos were: b-gal (250âpg), dkk1 (500âpg), and insulin3-HA (500âpg). Anterior view of stage 20 embryos. Red-gal staining indicated the injected-side. The effect of insulin3-HA was in a cell-autonomous manner, unlike dkk1. |
|
|
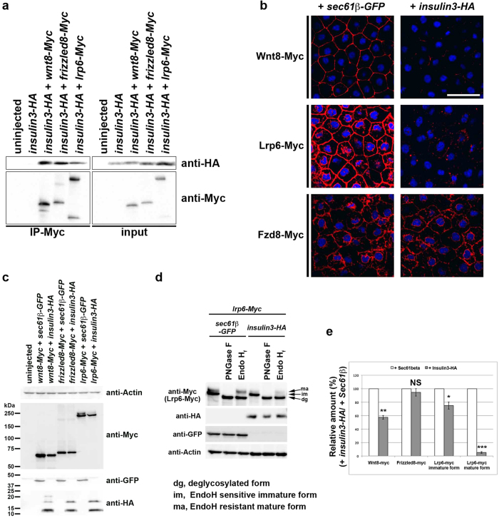
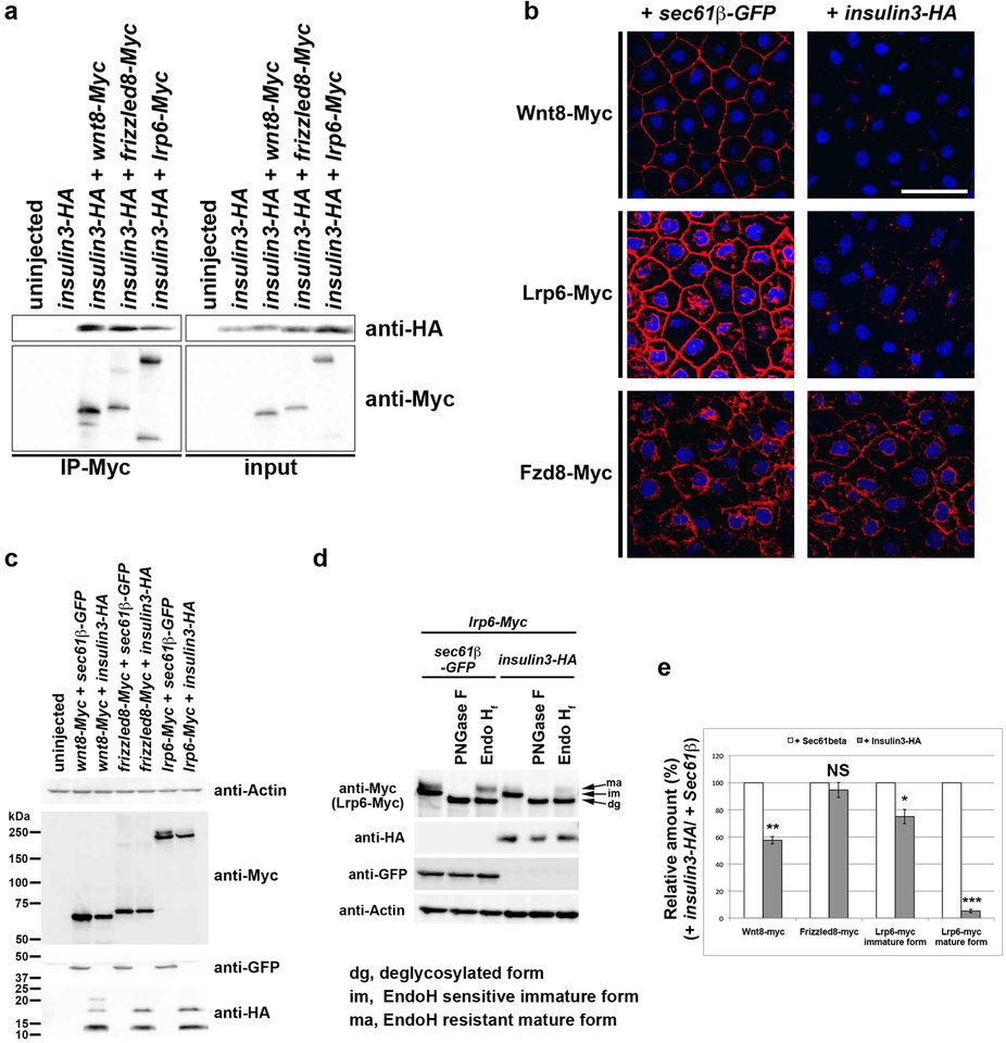
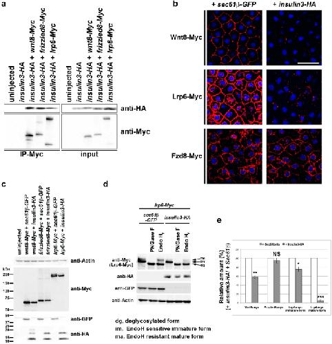
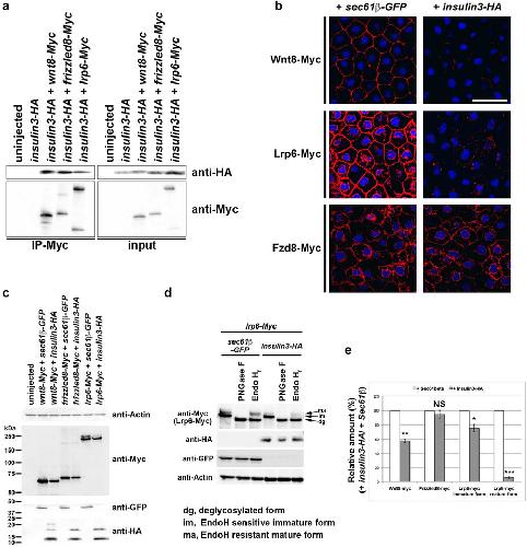
Figure 8: Insulin3 reduced the total amount of extra-cellular Wnt8 and membrane-localised Lrp6, but not Frizzled8. (a) Anti-Myc immunoprecipitation (IP). mRNAs was injected into the animal pole of both blastomeres at the two-cell stage in X. laevis embryos. One ng of insulin3-HA, wnt8-Myc, frizzled8-Myc, or lrp6-Myc mRNA was injected per embryo. Embryos were harvested at stage 10.5 for co-immunoprecipitation assay. (b,c,d) mRNAs were injected into the animal pole of both blastomeres at the two-cell stage in X. laevis embryos. Amounts of mRNA injected per embryos were: wnt8-Myc (500 pg), lrp6-Myc (500 pg), frizzled8-Myc (500 pg), sec61β-GFP (1 ng), and insulin3-HA (1 ng). Sec61β-GFP was used as an ER-localised control instead of cytoplasmic GFP because insulin3-HA was localised in ER (Fig. 7). (b) Confocal micrographs of ectodermal explants. Embryos were fixed and immunostained with anti-Myc antibody (red) for Wnt8-Myc, Lrp6-Myc, and Frizzled8-Myc at stage 11. Ectodermal explants were dissected after staining and mounted with DAPI. Insulin3 decreased cell-surface levels of Wnt8-Myc, Lrp6-Myc, but not Frizzled8-Myc. (c) Western blot analysis of embryo lysates. Insulin3 decreased the total amount of Wnt8-Myc. Insulin3 also reduced the mature form of Lrp6-Myc (upper band) which localised at the plasma membrane. Frizzled8-Myc had no effects. (d) Western blot analysis of embryo lysates treated with PNGaseF or EndoH as indicated. Insulin3 reduced EndoH-resistant mature form of Lrp6. dg, deglycosylated form; im, EndoH-sensitive immature form; ma, EndoH-resistant mature form. (e) Quantification of the Western blotting in (c) and (d). The protein bands in the blots from three independent experiments were quantified by using ImageJ for densitometry. The amount of protein in control (+Sec61β) was designated as 100%. Error bar indicate the SEM of these experiments. The data are presented as mean ± s.e.m. NS (not significant, P > 0.05), *P < 0.05; **P < 0.01; ***P < 0.001; (t-test, two tailed). Full-length blots are presented in Supplementary figure S9. |
|
|
Figure S1. Synteny analysis of insulin/IGF locus. Using Metazome [(http://www.metazome.net/) ©2006-2014 University of California Regents], the flanking upstream and downstream genes of the Insulin and IGF orthologs were compared between H. sapiens, M. musculus, and X. tropicalis. The gene and the transcriptional direction are indicated by the colour and direction of the box, respectively. The synteny around IGF1 locus is conserved between H. sapiens and X. tropicalis. The synteny around IGF2 locus is conserved among these three species. IGF2 and insulin are located nearby. The locus of the insulin3 and IGF3 is not conserved among other species. |
|
|
Figure S2. Protein features of Insulin3. (a) Phylogenetic analysis using protein sequences of the Insulin family. The phylogenetic tree was calculated by MacVector 11.1.0 software. Human Insulin (AAA59172), human IGF1 (CAA01955), human IGF2 (NP_000603), human Relaxin1 (CAA00599), human Relaxin2 (AAI26416), human Relaxin3 (AAI40936), human LNSL4 (AAH26254), human INSL5 (AAQ89389), human INSL6 (AAD39003), X. laevis Insulin1 (NP_001079351), X. laevis Insulin2 (NP_001079350), X. laevis Insulin3 (Translation of Contig029272 released from XDB3), X. laevis IGF1 (NP_001156865), X. laevis IGF2 (AAL11445), and X. laevis IGF3 (NP_001082137) were tested. Silkworm Bombyxin (BAA00246) was used as the outgroup. (b) Amino acid sequence alignment indicates that Insulin3 has 6 cysteine residues conserved among the Insulin family, and no proteolytic cleavage sites that are required to release C-peptide. The cysteine residues boxed with the same colour form intramolecular S-S bands. (c) Schematic illustration of Insulin, IGF1, IGF2, and Insulin3 protein processing. Insulin and IGF molecules are synthesized as inactive prepropeptides that are converted to a mature active form by endoproteolysis, thereby releasing C-peptide and E-peptide, respectively. Insulin3-HA has an HA tag at the C-terminus and shows the same activity as the native form (data not shown). Insulin3- HA mRNA (1 ng) was injected into the animal pole of two-cell-stage X. laevis embryos. Embryos were harvested at stage 10.5. Western blot analysis showed that Insulin3-HA is not proteolytically processed to release C-peptide. |
|
|
Figure S3. Five-mismatch MOs showed no significant effects. (a, b) Forty ng of MOs were injected into the marginal zone of both blastomeres at the two-cell stage in X. laevis embryos. (a) Insulin3 5mis MO showed no effect on X. laevis development, unlike insulin3 MO. (b) Dorsal views of stage 10.5 embryos. Dorsal mesodermal maker genes, gsc and chd, were not affected by injection of insulin3 5mis MO or insulin3 MO. Anterior views of stage 15 embryos. Expressions of anterior neural marker genes, cg1, bf1, rx1, otx2, sox2, and sox3, were not affected by injection of insulin3 5mis MO, unlike insulin3 MO. (c) Twelve ng of MOs were injected into the marginal zone of both blastomeres at the two-cell stage in X. tropicalis embryos. Xt. insulin3 S 5mis MO showed no effects on X. tropicalis development, unlike Xt. insulin3 S MO. Numbers of embryos with the shown phenotype are indicated in panels. |
|
|
Figure S4. Insulin3 and IGF1R did not show synergistic effects for anteriorisation. (a) mRNAs were injected into the animal pole of both blastomeres at the two-cell stage in X. laevis embryos. Embryos were fixed at stage 30. Amounts of mRNA injected per embryos were: IGF1 (500 pg), insulin3 (500 pg), IGF1R (1 ng), and insulin1 (2 ng). Injected RNA is indicated in each panel. Co-injection of IGF1R and IGF1 or insulin mRNAs showed a posteriorising effect and induced protrusions (arrowheads). Numbers of embryos with the shown phenotype are IGF1 (29/30), IGF1 + IGF1R (21/30), insulin3 (30/30), insulin3 + IGF1R (28/30), insulin (30/30), insulin + IGF1R (11/30). (b) Western blot analysis of animal caps. mRNAs were injected into the animal pole of both blastomeres at the two-cell stage in X. laevis embryos. Amounts of mRNA injected per embryos were: IGF1 (1 ng), insulin3 (1 ng), and DN-IGF1R (1 ng). Animal caps were dissected at stage 9 and were cultured in Steinberg's solution (SS) until stage 11. |
|
|
Figure S5. IGF1 protein treatment did not show any effect on anterior development. (a) Recombinant proteins were injected into the blastocoel. Amounts of protein injected per embryos were: BSA, IGF1, Lefty1, Dkk1 (2 μg/20 nL, respectively), and bFGF (1 μg/20 nL). The ratio of embryos with the shown phenotype were 100% (nâ¥30). (b) Oocytes at stage VI were treated with recombinant human IGF1 in OR2 medium (0.1% BSA) for 3 h. Recombinant human IGF1 can activate downstream targets of IGF1 receptor, Akt and Erk in oocytes. |
|
|
Figure S6. IGF1 has similar activity to Insulin3. Western blot analysis of embryo lysates. mRNAs was injected into the animal pole of both blastomeres at the two-cell stage in X. laevis embryos. Embryos were harvested at stage 11 for western blot analysis. Amounts of mRNA injected per embryos were: wnt8-Myc (100 pg), wnt3a-Myc (100 pg), lrp6-Myc (500 pg), sec61β-GFP (1 ng), insulin3-HA (1 ng) and IGF1-HA (1 ng). (a, b) Insulin3-HA decreased the total amount of Wnt8-Myc (a) and Wnt3a-Myc (b). IGF1-HA also decreased Wnt3a-Myc (b) but not Wnt8-Myc (a). (c) Insulin3-HA decreased levels of the mature form of Lrp6-Myc that localized to the plasma membrane. IGF1-HA had a slight effect on mature form of Lrp6-Myc and increased the non-glycosylated form of Lrp6. Numbers indicate the molecular weight of proteins (kDa). |
|
|
Figure S7. Full-length blots and gels in Figure 1 and 2. Dashed boxes indicate the portion of the blot and gel included in the figures. |
|
|
Figure S8. Full-length blots and gels in Figure 6. Dashed boxes indicate the portion of the blot and gel included in the figures. |
|
|
Figure S9. Full-length blots in Figure 7 and 8. Dashed boxes indicate the portion of the blot included in the figures. The membrane used to generate Figure 8a, 8c, and 8d were cut into two or three sections and developed with different antibodies. The black line indicates the position of the cut. |
|
|
Figure 2. Insulin3-deficient embryos showed anterior defects in both X. laevis and X. tropicalis.A translation-inhibiting MO was designed for X. laevis insulin3 and a splice-inhibiting MO for X. tropicalis insulin3. Forty ng and 12 ng of MOs were injected into the marginal zone of both blastomeres at the two-cell stage in (a) X. laevis and (b) X. tropicalis embryos, respectively. (a) Insulin3 MO induced anterior defects in X. laevis embryos. Insulin3 MO specifically inhibited the translation of 5′UTR-insulin3-HA, which has the targeted sequence of MO, but not mis-insulin3-HA, which has 7 mismatches in the targeted sequences. (b) Xt. insulin3 S MO induced anterior defects in X. tropicalis embryos. Xt. insulin3 S MO inhibited normal splicing of insulin3 mRNA. Full-length blots and gels are presented in Supplementary figure S7. |
|
|
Figure 3. Insulin3 is essential for anterior neural marker gene expression.Insulin3 mRNA (300 pg) was injected into the animal pole of both blastomeres at the two-cell stage in X. laevis embryos. Forty ng of MOs were injected into the marginal zone of both blastomeres at the two-cell stage in X. laevis embryos. (a) Anterior views of stage 15 embryos. Expressions of anterior neural marker genes, cg1, bf1, rx1, otx2, sox2, and sox3, were increased by injection of insulin3 mRNA. In contrast, insulin3 MO injection decreased the expression of these genes. (b) Dorsal views of stage 10.5 embryos. Dorsal mesodermal maker genes, gsc and chd, were not affected by injection of insulin3 mRNA or insulin3 MO. |
|
|
Figure 4. Insulin3 also inhibit BMP signaling like a Wnt signalling inhibitor, dkk1.mRNAs were injected into the animal pole of both blastomeres at the two-cell stage in X. laevis embryos. (a) Amounts of mRNA injected per embryos were: chd (25 pg), insulin3 (250 pg), and dkk1 (250 pg). Over-expression of insulin3 shows similar anteriorised phenotype to a Wnt signalling inhibitor, dkk1, not dorsalized phenotype like a BMP signaling inhibitor, chordin. (b,c) qRT-PCR analyses of animal caps (b) Amounts of mRNA injected per embryos were: wnt8 (10 pg) and insulin3 (500 pg). Animal caps were dissected at stage 9 and harvested at stage 10.5. Insulin3 inhibits the expression of Wnt signal target genes, siamois and nodal3. WE: whole embryo. RT-: reverse transcriptase minus reaction. (c) Amounts of mRNA injected per embryos were: bmp4, chordin, insulin3 and dkk1 (1 ng). Insulin3 down-regulates expression of BMP target genes, msx1, vent1, and bra, like dkk1 at St. 10.5 animal caps. Expression level were normalized to odc, and scaled to the average value of the wnt8 or bmp4 injected samples; the fold difference between the control and each sample is shown. The data represent mean ± s.e.m (n = 3). *P <0.05; **P < 0.01; ***P < 0.001; (t-test, two tailed). |
|
|
Figure 5. Rescue experiments of insulin3 over-expressed or knockdown phenotypes by modulation of Wnt signalling.(a–d) Rescue of insulin3 over-expressed phenotype by treatment of Wnt signal activator, LiCl. (a) Uninjected control embryos. (b,c) Microinjection of 500 pg of insulin3 mRNA at the two-cell stage induces giant cement gland (b). This phenotype is inhibited by treatment of 0.3M LiCl at the gastrulae stage for 5 min. (c). (d) LiCl treatment can rescue enlarged cement gland induced by insulin3 over-expression. Phenotypic index: Small, small-sized cement gland and head structure. Large, enlarged cement gland. Phenotypes were counted at St. 25. (e–h) Rescue of insulin3 MO phenotype by mouse dkk1 protein. (e) Uninjected control embryos. (f,g) Microinjection of 30 ng insulin3 MO at the two-cell stage induces anterior defects with small eyes (f). This phenotype is rescued by the injection of mouse dkk1 protein (1 ng) into blastocoel at St. 9 (g). (h) Dkk1 protein injection into the blastocoel can rescue small-sized eye phenotypes in insulin3 morphant. Phenotypic index: small, small-sized eye. Large, enlarged eye. |
|
|
Figure 6. Insulin3 inhibits Wnt signalling but cannot activate the IGF1 receptor.mRNAs were injected into the animal pole of both blastomeres at the two-cell stage in X. laevis embryos. (a) One ng of insulin3, IGF1, or IGF1R mRNA was injected per embryo. Embryos were harvested at stage 11 for western blot analysis. (b) One ng of Myc-tagged extracellular domain of IGF1 receptor (IGF1Rex-Myc), IGF1-HA, insulin3-HA, or insulin1-HA mRNA was injected per embryo. Embryos were harvested at stage 10.5 for co-immunoprecipitation assay. (c,d,e) Amounts of mRNA injected per embryos were: (c) FGF4 (10 pg), (d) insulin3 (100 pg), and (e) IGF1 (100 pg). Animal caps were dissected at stage 9 and treated with chemical MEK inhibitors, PD98059 (100 μM) and U0126 (100 μM) until sibling embryos reached stage 10.5. (c) Bra expression induced by FGF4 was inhibited, but otx2 expression induced by (d) insulin3 or (e) IGF1 was not. Full-length blots and gels are presented in Supplementary figure S8. |
|
|
Figure 7. Insulin3 is predominantly localised in the endoplasmic reticulum.(a) mRNAs were injected into the animal pole of both blastomeres at the two-cell stage in X. laevis embryos. Amounts of mRNA injected per embryos were: insulin3-HA (500 pg), CAAX-GFP (250 pg), and sec61β-GFP (250 pg). CAAX-GFP and Sec61β-GFP are localised at the plasma membrane and endoplasmic reticulum, respectively. Embryos were fixed at stage 11. Immunohistochemistry was performed using antibodies against HA-tag and GFP. Animal cap regions were used for analysis. Insulin3-HA was predominantly co-localised with Sec61β-GFP at the endoplasmic reticulum. (b) One ng of mRNAs was injected into the animal pole of both blastomeres at the two-cell stage in X. laevis embryos. Blastocoel fluids were collected at stage 10.5. One μL of the blastocoel fluid was used for western blotting. The lysate was equivalent to one embryo. Insulin3-HA was secreted into the blastocoel at lower efficiency than other insulin family members. Full-length blots are presented in Supplementary figure S9. (c) mRNAs were injected into the animal pole of one blastomere at the two-cell stage in X. laevis embryos. Amounts of mRNA injected per embryos were: b-gal (250 pg), dkk1 (500 pg), and insulin3-HA (500 pg). Anterior view of stage 20 embryos. Red-gal staining indicated the injected-side. The effect of insulin3-HA was in a cell-autonomous manner, unlike dkk1. |
|
|
Figure 8. Insulin3 reduced the total amount of extra-cellular Wnt8 and membrane-localised Lrp6, but not Frizzled8.(a) Anti-Myc immunoprecipitation (IP). mRNAs was injected into the animal pole of both blastomeres at the two-cell stage in X. laevis embryos. One ng of insulin3-HA, wnt8-Myc, frizzled8-Myc, or lrp6-Myc mRNA was injected per embryo. Embryos were harvested at stage 10.5 for co-immunoprecipitation assay. (b,c,d) mRNAs were injected into the animal pole of both blastomeres at the two-cell stage in X. laevis embryos. Amounts of mRNA injected per embryos were: wnt8-Myc (500 pg), lrp6-Myc (500 pg), frizzled8-Myc (500 pg), sec61β-GFP (1 ng), and insulin3-HA (1 ng). Sec61β-GFP was used as an ER-localised control instead of cytoplasmic GFP because insulin3-HA was localised in ER (Fig. 7). (b) Confocal micrographs of ectodermal explants. Embryos were fixed and immunostained with anti-Myc antibody (red) for Wnt8-Myc, Lrp6-Myc, and Frizzled8-Myc at stage 11. Ectodermal explants were dissected after staining and mounted with DAPI. Insulin3 decreased cell-surface levels of Wnt8-Myc, Lrp6-Myc, but not Frizzled8-Myc. (c) Western blot analysis of embryo lysates. Insulin3 decreased the total amount of Wnt8-Myc. Insulin3 also reduced the mature form of Lrp6-Myc (upper band) which localised at the plasma membrane. Frizzled8-Myc had no effects. (d) Western blot analysis of embryo lysates treated with PNGaseF or EndoH as indicated. Insulin3 reduced EndoH-resistant mature form of Lrp6. dg, deglycosylated form; im, EndoH-sensitive immature form; ma, EndoH-resistant mature form. (e) Quantification of the Western blotting in (c) and (d). The protein bands in the blots from three independent experiments were quantified by using ImageJ for densitometry. The amount of protein in control (+Sec61β) was designated as 100%. Error bar indicate the SEM of these experiments. The data are presented as mean ± s.e.m. NS (not significant, P > 0.05), *P < 0.05; **P < 0.01; ***P < 0.001; (t-test, two tailed). Full-length blots are presented in Supplementary figure S9. |
References [+] :
Bang,
Expression of Pax-3 in the lateral neural plate is dependent on a Wnt-mediated signal from posterior nonaxial mesoderm.
1999, Pubmed,
Xenbase
Bang, Expression of Pax-3 in the lateral neural plate is dependent on a Wnt-mediated signal from posterior nonaxial mesoderm. 1999, Pubmed , Xenbase
Birsoy, XPACE4 is a localized pro-protein convertase required for mesoderm induction and the cleavage of specific TGFbeta proteins in Xenopus development. 2005, Pubmed , Xenbase
Bourguignon, XBF-1, a winged helix transcription factor with dual activity, has a role in positioning neurogenesis in Xenopus competent ectoderm. 1998, Pubmed , Xenbase
Bouwmeester, Cerberus is a head-inducing secreted factor expressed in the anterior endoderm of Spemann's organizer. 1996, Pubmed , Xenbase
Bugner, Xenopus laevis insulin receptor substrate IRS-1 is important for eye development. 2011, Pubmed , Xenbase
Cho, Molecular nature of Spemann's organizer: the role of the Xenopus homeobox gene goosecoid. 1991, Pubmed , Xenbase
Christian, Xwnt-8 modifies the character of mesoderm induced by bFGF in isolated Xenopus ectoderm. 1992, Pubmed , Xenbase
Culi, Boca, an endoplasmic reticulum protein required for wingless signaling and trafficking of LDL receptor family members in Drosophila. 2003, Pubmed
Danno, Molecular links among the causative genes for ocular malformation: Otx2 and Sox2 coregulate Rax expression. 2008, Pubmed , Xenbase
Davidson, Cell cycle control of wnt receptor activation. 2009, Pubmed , Xenbase
Davis, The fate of cells in the tailbud of Xenopus laevis. 2000, Pubmed , Xenbase
De Robertis, Dorsal-ventral patterning and neural induction in Xenopus embryos. 2004, Pubmed , Xenbase
Fainsod, The dorsalizing and neural inducing gene follistatin is an antagonist of BMP-4. 1997, Pubmed , Xenbase
Fonar, Focal adhesion kinase protein regulates Wnt3a gene expression to control cell fate specification in the developing neural plate. 2011, Pubmed , Xenbase
Fukuda, Zygotic VegT is required for Xenopus paraxial mesoderm formation and is regulated by Nodal signaling and Eomesodermin. 2010, Pubmed , Xenbase
Gammill, otx2 expression in the ectoderm activates anterior neural determination and is required for Xenopus cement gland formation. 2001, Pubmed , Xenbase
Gawantka, Antagonizing the Spemann organizer: role of the homeobox gene Xvent-1. 1995, Pubmed , Xenbase
Glinka, Dickkopf-1 is a member of a new family of secreted proteins and functions in head induction. 1998, Pubmed , Xenbase
Haramoto, Xenopus tropicalis nodal-related gene 3 regulates BMP signaling: an essential role for the pro-region. 2004, Pubmed , Xenbase
Hayata, Overexpression of the secreted factor Mig30 expressed in the Spemann organizer impairs morphogenetic movements during Xenopus gastrulation. 2002, Pubmed , Xenbase
Heeg-Truesdell, Neural induction in Xenopus requires inhibition of Wnt-beta-catenin signaling. 2006, Pubmed , Xenbase
Houston, Cloning and expression of Xenopus Lrp5 and Lrp6 genes. 2002, Pubmed , Xenbase
Hsieh, Mesd encodes an LRP5/6 chaperone essential for specification of mouse embryonic polarity. 2003, Pubmed
Kadowaki, The segment polarity gene porcupine encodes a putative multitransmembrane protein involved in Wingless processing. 1996, Pubmed
Kazanskaya, The role of Xenopus dickkopf1 in prechordal plate specification and neural patterning. 2000, Pubmed , Xenbase
McGrew, Wnt and FGF pathways cooperatively pattern anteroposterior neural ectoderm in Xenopus. 1997, Pubmed , Xenbase
Mii, Secreted Frizzled-related proteins enhance the diffusion of Wnt ligands and expand their signalling range. 2009, Pubmed , Xenbase
Nitta, Expression of Sox1 during Xenopus early embryogenesis. 2006, Pubmed , Xenbase
Oldham, Insulin/IGF and target of rapamycin signaling: a TOR de force in growth control. 2003, Pubmed
Onuma, TRIQK, a novel family of small proteins localized to the endoplasmic reticulum membrane, is conserved across vertebrates. 2008, Pubmed , Xenbase
Peng, Phosphatidylinositol 3-kinase signaling is involved in neurogenesis during Xenopus embryonic development. 2004, Pubmed , Xenbase
Penzel, Characterization and early embryonic expression of a neural specific transcription factor xSOX3 in Xenopus laevis. 1997, Pubmed , Xenbase
Pera, Neural and head induction by insulin-like growth factor signals. 2001, Pubmed , Xenbase
Pera, Integration of IGF, FGF, and anti-BMP signals via Smad1 phosphorylation in neural induction. 2003, Pubmed , Xenbase
Richard-Parpaillon, The IGF pathway regulates head formation by inhibiting Wnt signaling in Xenopus. 2002, Pubmed , Xenbase
Rorick, PP2A:B56epsilon is required for eye induction and eye field separation. 2007, Pubmed , Xenbase
Sasai, Xenopus chordin: a novel dorsalizing factor activated by organizer-specific homeobox genes. 1994, Pubmed , Xenbase
Shuldiner, Isolation and characterization of two different insulins from an amphibian, Xenopus laevis. 1989, Pubmed , Xenbase
Sive, Progressive determination during formation of the anteroposterior axis in Xenopus laevis. 1989, Pubmed , Xenbase
Smith, Expression cloning of noggin, a new dorsalizing factor localized to the Spemann organizer in Xenopus embryos. 1992, Pubmed , Xenbase
Smith, Injected Xwnt-8 RNA acts early in Xenopus embryos to promote formation of a vegetal dorsalizing center. 1991, Pubmed , Xenbase
Sokol, Injected Wnt RNA induces a complete body axis in Xenopus embryos. 1991, Pubmed , Xenbase
Takahashi, Two novel nodal-related genes initiate early inductive events in Xenopus Nieuwkoop center. 2000, Pubmed , Xenbase
Takahashi, Cloning and expression pattern of Xenopus prx-1 (Xprx-1) during embryonic development. 1998, Pubmed , Xenbase
Tamai, LDL-receptor-related proteins in Wnt signal transduction. 2000, Pubmed , Xenbase
Tanegashima, Expression cloning of Xantivin, a Xenopus lefty/antivin-related gene, involved in the regulation of activin signaling during mesoderm induction. 2000, Pubmed , Xenbase
Thorpe, Wnt signaling polarizes an early C. elegans blastomere to distinguish endoderm from mesoderm. 1997, Pubmed
Tribulo, Regulation of Msx genes by a Bmp gradient is essential for neural crest specification. 2003, Pubmed , Xenbase
van den Heuvel, Mutations in the segment polarity genes wingless and porcupine impair secretion of the wingless protein. 1993, Pubmed
Wu, Kermit 2/XGIPC, an IGF1 receptor interacting protein, is required for IGF signaling in Xenopus eye development. 2006, Pubmed , Xenbase
Yamamoto, Shisa promotes head formation through the inhibition of receptor protein maturation for the caudalizing factors, Wnt and FGF. 2005, Pubmed , Xenbase
