Click here to close
Hello! We notice that you are using Internet Explorer, which is not supported by Xenbase and may cause the site to display incorrectly.
We suggest using a current version of Chrome,
FireFox, or Safari.
???displayArticle.abstract???
Connective-tissue growth factor (CTGF) is a modular secreted protein implicated in multiple cellular events such as chondrogenesis, skeletogenesis, angiogenesis and wound healing. CTGF contains four different structural modules. This modular organization is characteristic of members of the CCN family. The acronym was derived from the first three members discovered, cysteine-rich 61 (CYR61), CTGF and nephroblastoma overexpressed (NOV). CTGF is implicated as a mediator of important cell processes such as adhesion, migration, proliferation and differentiation. Extensive data have shown that CTGF interacts particularly with the TGFβ, WNT and MAPK signaling pathways. The capacity of CTGF to interact with different growth factors lends it an important role during early and late development, especially in the anterior region of the embryo. ctgf knockout mice have several cranio-facial defects, and the skeletal system is also greatly affected due to an impairment of the vascular-system development during chondrogenesis. This study, for the first time, indicated that CTGF is a potent inductor of gliogenesis during development. Our results showed that in vitro addition of recombinant CTGF protein to an embryonic mouse neural precursor cell culture increased the number of GFAP- and GFAP/Nestin-positive cells. Surprisingly, CTGF also increased the number of Sox2-positive cells. Moreover, this induction seemed not to involve cell proliferation. In addition, exogenous CTGF activated p44/42 but not p38 or JNKMAPK signaling, and increased the expression and deposition of the fibronectin extracellular matrix protein. Finally, CTGF was also able to induce GFAP as well as Nestin expression in a human malignant glioma stem cell line, suggesting a possible role in the differentiation process of gliomas. These results implicate ctgf as a key gene for astrogenesis during development, and suggest that its mechanism may involve activation of p44/42 MAPK signaling. Additionally, CTGF-induced differentiation of glioblastoma stem cells into a less-tumorigenic state could increase the chances of successful intervention, since differentiated cells are more vulnerable to cancer treatments.
???displayArticle.pubmedLink???
26241738 ???displayArticle.pmcLink???PMC4524627 ???displayArticle.link???PLoS One
Fig 2. Exogenous CTGF protein increases the number of Sox2-positive cells of a neural progenitor culture.Immunostaining showing Sox2 (A and D) expression of untreated and CTGF-treated cells. C and F show merged pictures of Sox2 immunostaining together with nuclei-DAPI staining. Scale bars 10 μm. G shows the percentage of cells that were positive for Sox2.
Fig 3. Recombinant CTGF increases expression and deposition of fibronectin.Immunostaining and immunoblotting for fibronectin and laminin. (A-D) Untreated or CTGF-treated progenitor neural cells immunostained for fibronectin (A, B) and laminin (C, D). (E) Immunoblotting for fibronectin and laminin of untreated (lane 1) or CTGF-treated neural progenitor cells (lane 2). CTGF incubation of neural progenitor cells for 120 h increased the expression of fibronectin threefold (compare untreated versus CTGF bars of graph in E). Scale bar 50 μm.
Fig 4. CTGF increases activation of p44/42 MAPK (ERK1/2).Immunoblot for phosphorylated p44/42 MAPK (ERK 1 and 2) of untreated or CTGF-treated neural progenitor cells. CTGF increased the expression of phosphorylated p44/42 MAPK almost sevenfold (compare lanes 1 and 2 and the graph of the densitometry). As a loading control we used total p44/42 MAPK and tubulin.
Fig 5. CTGF does not increase p38 MAPK or p54/46 SAPK/JNK MAPK pathways.Immunoblot for phosphorylated p38 MAPK and phosphorylated p46/p54 MAPK of untreated or CTGF-treated neural progenitor cells. CTGF did not change the levels of expression of these proteins (compare lanes 1 and 2). As a loading control we used total p46/p54 MAPK and tubulin.
Fig 6. Exogenous CTGF protein increases GFAP and reduces Sox2 expression in human cancer stem cells.Immunoblotting showing GFAP, β-tubulin III and Sox2 expression in untreated and 1 nM and 5 nM CTGF-treated cells. CTGF incubation of human glioma stem cells for 120 h increased GFAP and reduced Sox2 expression in a dose-dependent manner. Alpha-tubulin was used as a loading control. **P < 0.001 and *P < 0.005.
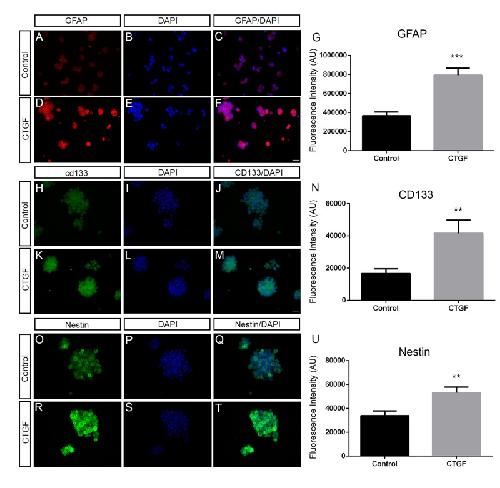
Fig 7. Exogenous CTGF protein increases the number of GFAP-, CD133- and Nestin-positive cells of human cancer stem cells.Immunostaining showing GFAP (A and D), CD133 (H and K) and Nestin (O and R) expression of untreated and CTGF-treated astrocytes. C and F, J and M and Q and T show merged pictures of GFAP, CD133 and Nestin immunostaining together with nuclei-DAPI staining respectively. Scale bars 25 μm. G, N and U show the fluorescence intensity of cells that were stained with GFAP, CD133 and Nestin respectively.
Fig 1. Exogenous CTGF protein increases the number of GFAP-positive cells of a neural progenitor culture.Double immunostaining showing GFAP (A and B green) and Nestin (C and D red) expression of untreated and CTGF-treated astrocytes. E and F show merged pictures of GFAP and Nestin immunostaining together with nuclei-DAPI staining. Scale bars 50 μm. G shows the percentage of cells that were unstained or stained with GFAP and/or Nestin. CTGF was able to increase the number of GFAP-positive cells and, more dramatically, the number of Nestin/GFAP-positive cells.
Abreu,
Connective-tissue growth factor (CTGF) modulates cell signalling by BMP and TGF-beta.
2002, Pubmed,
Xenbase
Abreu,
Connective-tissue growth factor (CTGF) modulates cell signalling by BMP and TGF-beta.
2002,
Pubmed
,
Xenbase Aguiar,
CTGF/CCN2 has a chemoattractive function but a weak adhesive property to embryonic carcinoma cells.
2011,
Pubmed
,
Xenbase Arnott,
Connective tissue growth factor (CTGF/CCN2) is a downstream mediator for TGF-beta1-induced extracellular matrix production in osteoblasts.
2007,
Pubmed Babic,
Fisp12/mouse connective tissue growth factor mediates endothelial cell adhesion and migration through integrin alphavbeta3, promotes endothelial cell survival, and induces angiogenesis in vivo.
1999,
Pubmed Ball,
The heparin-binding 10 kDa fragment of connective tissue growth factor (CTGF) containing module 4 alone stimulates cell adhesion.
2003,
Pubmed Bork,
The modular architecture of a new family of growth regulators related to connective tissue growth factor.
1993,
Pubmed Bradham,
Connective tissue growth factor: a cysteine-rich mitogen secreted by human vascular endothelial cells is related to the SRC-induced immediate early gene product CEF-10.
1991,
Pubmed Brigstock,
Connective tissue growth factor (CCN2, CTGF) and organ fibrosis: lessons from transgenic animals.
2010,
Pubmed Chen,
CTGF expression in mesangial cells: involvement of SMADs, MAP kinase, and PKC.
2002,
Pubmed Cooker,
TNF-alpha, but not IFN-gamma, regulates CCN2 (CTGF), collagen type I, and proliferation in mesangial cells: possible roles in the progression of renal fibrosis.
2007,
Pubmed Crean,
Connective tissue growth factor [CTGF]/CCN2 stimulates mesangial cell migration through integrated dissolution of focal adhesion complexes and activation of cell polarization.
2004,
Pubmed Creuzet,
Fibroblast growth factors stimulate protein tyrosine phosphorylation and mitogen-activated protein kinase activity in primary cultures of hippocampal neurons.
1995,
Pubmed D'Alessandro,
Bone morphogenetic proteins induce differentiation in astrocyte lineage cells.
1994,
Pubmed Folkins,
Anticancer therapies combining antiangiogenic and tumor cell cytotoxic effects reduce the tumor stem-like cell fraction in glioma xenograft tumors.
2007,
Pubmed Frazier,
Stimulation of fibroblast cell growth, matrix production, and granulation tissue formation by connective tissue growth factor.
1996,
Pubmed Freemantle,
Developmentally-related candidate retinoic acid target genes regulated early during neuronal differentiation of human embryonal carcinoma.
2002,
Pubmed Garcia-Abreu,
Contribution of heparan sulfate to the non-permissive role of the midline glia to the growth of midbrain neurites.
2000,
Pubmed Gomes,
Emerging roles for TGF-beta1 in nervous system development.
2005,
Pubmed Gotoh,
Microtubule-associated-protein (MAP) kinase activated by nerve growth factor and epidermal growth factor in PC12 cells. Identity with the mitogen-activated MAP kinase of fibroblastic cells.
1990,
Pubmed Grotendorst,
Individual domains of connective tissue growth factor regulate fibroblast proliferation and myofibroblast differentiation.
2005,
Pubmed Grotendorst,
A novel transforming growth factor beta response element controls the expression of the connective tissue growth factor gene.
1996,
Pubmed Hoshijima,
CT domain of CCN2/CTGF directly interacts with fibronectin and enhances cell adhesion of chondrocytes through integrin alpha5beta1.
2006,
Pubmed Igarashi,
Regulation of connective tissue growth factor gene expression in human skin fibroblasts and during wound repair.
1993,
Pubmed Ivkovic,
Connective tissue growth factor coordinates chondrogenesis and angiogenesis during skeletal development.
2003,
Pubmed Kang,
A multigenic program mediating breast cancer metastasis to bone.
2003,
Pubmed Kawaki,
Functional requirement of CCN2 for intramembranous bone formation in embryonic mice.
2008,
Pubmed Kodama,
Increases in p53 expression induce CTGF synthesis by mouse and human hepatocytes and result in liver fibrosis in mice.
2011,
Pubmed Kothapalli,
Transforming growth factor beta induces anchorage-independent growth of NRK fibroblasts via a connective tissue growth factor-dependent signaling pathway.
1997,
Pubmed Lee,
EPO receptor-mediated ERK kinase and NF-kappaB activation in erythropoietin-promoted differentiation of astrocytes.
2004,
Pubmed Li,
Hypoxia-inducible factors regulate tumorigenic capacity of glioma stem cells.
2009,
Pubmed Lie,
Wnt signalling regulates adult hippocampal neurogenesis.
2005,
Pubmed Liu,
Microarray and phosphokinase screenings leading to studies on ERK and JNK regulation of connective tissue growth factor expression by angiotensin II 1a and bradykinin B2 receptors in Rat1 fibroblasts.
2006,
Pubmed Luo,
Connective tissue growth factor (CTGF) is regulated by Wnt and bone morphogenetic proteins signaling in osteoblast differentiation of mesenchymal stem cells.
2004,
Pubmed Maeda,
CCN family 2/connective tissue growth factor modulates BMP signalling as a signal conductor, which action regulates the proliferation and differentiation of chondrocytes.
2009,
Pubmed Mendes,
Concentration-dependent actions of glial chondroitin sulfate on the neuritic growth of midbrain neurons.
2003,
Pubmed Mercurio,
Connective-tissue growth factor modulates WNT signalling and interacts with the WNT receptor complex.
2004,
Pubmed
,
Xenbase Mori,
Role and interaction of connective tissue growth factor with transforming growth factor-beta in persistent fibrosis: A mouse fibrosis model.
1999,
Pubmed Nagai,
CTGF is increased in basal deposits and regulates matrix production through the ERK (p42/p44mapk) MAPK and the p38 MAPK signaling pathways.
2009,
Pubmed Nagashima,
Connective tissue growth factor is required for normal follicle development and ovulation.
2011,
Pubmed Nakanishi,
Effects of CTGF/Hcs24, a product of a hypertrophic chondrocyte-specific gene, on the proliferation and differentiation of chondrocytes in culture.
2000,
Pubmed Nakanishi,
Microglia-derived interleukin-6 and leukaemia inhibitory factor promote astrocytic differentiation of neural stem/progenitor cells.
2007,
Pubmed Nishida,
Effects of CTGF/Hcs24, a hypertrophic chondrocyte-specific gene product, on the proliferation and differentiation of osteoblastic cells in vitro.
2000,
Pubmed Northrop,
BMP-4 regulates the dorsal-ventral differences in FGF/MAPKK-mediated mesoderm induction in Xenopus.
1995,
Pubmed
,
Xenbase Obayashi,
Gene expression profiling of human neural progenitor cells following the serum-induced astrocyte differentiation.
2009,
Pubmed Oka,
The role of TGF-beta signaling in regulating chondrogenesis and osteogenesis during mandibular development.
2007,
Pubmed Onofre,
Astroglial cells derived from lateral and medial midbrain sectors differ in their synthesis and secretion of sulfated glycosaminoglycans.
2001,
Pubmed Osinde,
Phosphorylated FTY720 stimulates ERK phosphorylation in astrocytes via S1P receptors.
2007,
Pubmed Pacheco,
Dynamic analysis of the expression of the TGFbeta/SMAD2 pathway and CCN2/CTGF during early steps of tooth development.
2008,
Pubmed Patru,
CD133, CD15/SSEA-1, CD34 or side populations do not resume tumor-initiating properties of long-term cultured cancer stem cells from human malignant glio-neuronal tumors.
2010,
Pubmed Phanish,
TGF-beta1-induced connective tissue growth factor (CCN2) expression in human renal proximal tubule epithelial cells requires Ras/MEK/ERK and Smad signalling.
2005,
Pubmed Piccirillo,
Bone morphogenetic proteins inhibit the tumorigenic potential of human brain tumour-initiating cells.
2006,
Pubmed Rachfal,
Connective tissue growth factor (CTGF/CCN2) in hepatic fibrosis.
2003,
Pubmed Rajan,
Multiple routes to astrocytic differentiation in the CNS.
1998,
Pubmed Romão,
Glutamate activates GFAP gene promoter from cultured astrocytes through TGF-beta1 pathways.
2008,
Pubmed Safadi,
Expression of connective tissue growth factor in bone: its role in osteoblast proliferation and differentiation in vitro and bone formation in vivo.
2003,
Pubmed Sancho-Tello,
Developmental pattern of GFAP and vimentin gene expression in rat brain and in radial glial cultures.
1995,
Pubmed Shimo,
Connective tissue growth factor induces the proliferation, migration, and tube formation of vascular endothelial cells in vitro, and angiogenesis in vivo.
1999,
Pubmed Silvestre,
Alternative lengthening of telomeres in human glioma stem cells.
2011,
Pubmed Stipursky,
TGF-beta1/SMAD signaling induces astrocyte fate commitment in vitro: implications for radial glia development.
2007,
Pubmed Stratton,
Prostacyclin derivatives prevent the fibrotic response to TGF-beta by inhibiting the Ras/MEK/ERK pathway.
2002,
Pubmed Surveyor,
Immunohistochemical localization of connective tissue growth factor (CTGF) in the mouse embryo between days 7.5 and 14.5 of gestation.
1999,
Pubmed Suvà,
EZH2 is essential for glioblastoma cancer stem cell maintenance.
2009,
Pubmed Tan,
Connective tissue growth factor inhibits adipocyte differentiation.
2008,
Pubmed Wang,
Notch promotes radioresistance of glioma stem cells.
2010,
Pubmed Wang,
Glucocorticoid induced expression of connective tissue growth factor contributes to lactogenic differentiation of mouse mammary epithelial cells.
2008,
Pubmed Weston,
CTGF mediates TGF-beta-induced fibronectin matrix deposition by upregulating active alpha5beta1 integrin in human mesangial cells.
2003,
Pubmed Wu,
Conditional overexpression of connective tissue growth factor disrupts postnatal lung development.
2010,
Pubmed Yang,
Tyrosine phosphorylation of the LDL receptor-related protein (LRP) and activation of the ERK pathway are required for connective tissue growth factor to potentiate myofibroblast differentiation.
2004,
Pubmed Yosimichi,
CTGF/Hcs24 induces chondrocyte differentiation through a p38 mitogen-activated protein kinase (p38MAPK), and proliferation through a p44/42 MAPK/extracellular-signal regulated kinase (ERK).
2001,
Pubmed Yuan,
Taurine promotes connective tissue growth factor (CTGF) expression in osteoblasts through the ERK signal pathway.
2007,
Pubmed