Click here to close
Hello! We notice that you are using Internet Explorer, which is not supported by Xenbase and may cause the site to display incorrectly.
We suggest using a current version of Chrome,
FireFox, or Safari.
???displayArticle.abstract???
Gap junctions between fine unmyelinated axons can electrically couple groups of brain neurons to synchronise firing and contribute to rhythmic activity. To explore the distribution and significance of electrical coupling, we modelled a well analysed, small population of brainstem neurons which drive swimming in young frog tadpoles. A passive network of 30 multicompartmental neurons with unmyelinated axons was used to infer that: axon-axon gap junctions close to the soma gave the best match to experimentally measured coupling coefficients; axon diameter had a strong influence on coupling; most neurons were coupled indirectly via the axons of other neurons. When active channels were added, gap junctions could make action potential propagation along the thin axons unreliable. Increased sodium and decreased potassium channel densities in the initial axon segment improved action potential propagation. Modelling suggested that the single spike firing to step current injection observed in whole-cell recordings is not a cellular property but a dynamic consequence of shunting resulting from electrical coupling. Without electrical coupling, firing of the population during depolarising current was unsynchronised; with coupling, the population showed synchronous recruitment and rhythmic firing. When activated instead by increasing levels of modelled sensory pathway input, the population without electrical coupling was recruited incrementally to unpatterned activity. However, when coupled, the population was recruited all-or-none at threshold into a rhythmic swimming pattern: the tadpole "decided" to swim. Modelling emphasises uncertainties about fine unmyelinated axon physiology but, when informed by biological data, makes general predictions about gap junctions: locations close to the soma; relatively small numbers; many indirect connections between neurons; cause of action potential propagation failure in fine axons; misleading alteration of intrinsic firing properties. Modelling also indicates that electrical coupling within a population can synchronize recruitment of neurons and their pacemaker firing during rhythmic activity.
Fig 1. The hatchling tadpoleCNS and a population of electrically coupled neurons (dINs).(A) Side view of a hatchling Xenopus laevis tadpole 48 hours after fertilisation. (B) Top view diagram of the tadpole showing skin, swimming muscles, and CNS with hindbrain and spinal cord. The CNS region able to generate swimming rhythm when isolated (green) contains a population of ~30 dIN neurons (brown) on each side. (C) Side view of the hindbrain and spinal cord showing diagrammatic recording electrodes (1 and 2) and tracings of two filled dINs (from [29]) with somata and short dendrites. dIN-1 has only a descending axon (arrowhead). dIN-2 also has an ascending axon (arrow). The intertwining of the axons can be seen (arrowheads). (D) Electrical coupling was shown using simultaneous voltage recordings from two dINs. Hyperpolarising current injection into either dIN (bars) caused a small voltage deflection in the other (arrowheads; from [29]). (E) Diagram of part of the dIN column with descending axons leaving the somata and intermingling where axo-axonic gap junctions could lie.
Fig 2. A passive population model of descending interneurons in the hindbrain and rostral spinal cord and their gap junctions.(A) dIN morphology was approximated as four sections each modelled as a cylinder or tapered cylinder, one for the soma, two for the hillock and one for the axon (not to scale). (B) The somata of the dINs form a rostral-caudal column (light: circles = somata) each with a descending axon (lines). In this example, there is a single gap junction (dark vertical line) between a pair of dINs {i, j}. (C, D) Two layout schemes for generating gap junctions between two axons were tried, to evaluate their effects on coupling coefficients: (C) A gap junction could occur with a certain probability at a fixed point along the axon of the more caudal dIN; (D) A gap junction could occur with a certain probability at any location within a defined region of the axon of the more caudal dIN.
Fig 3. The effects of different parameters on the coupling coefficients measured between neurons in a passive population model.In (A-C) a single parameter is varied (two values are shown) and the coupling between model neurons at different distances was measured for 100 generated networks for comparison with the coupling between pairs of dINs measured experimentally (shown by dots in each graph; [29]). The notched grey bars show the median and 25% to 75% quartiles of the model coupling coefficient at each distance. The lines represent the 5% to 95% percentiles. Starting parameters (see text): Ri = 80 Ωcm, RGJ = 600 MΩ, min-dist = 20 μm, max-dist = 70 μm, glk = 0.25 mS cm-2 and axon diam = 0.4 μm. In each case the visual match to experiments is better in the left column than in the right column. (A) RGJ reduced from 600 to 300 MΩ or increased to 900 MΩ. (B) Axon diameter increased from 0.4 to 0.6 μm or reduced to 0.2 μm. (C) Minimum distance from the caudal soma was reduced from 30 to 10 μm or increased to 40 μm. The parameters min-dist and max-dist correspond to the left and right-hand edges of the GJ distribution step in Fig 2D respectively. When gap junctions were distributed closer to the somata of the neurons, the coupling was stronger (in part because there are more gap-junctions in the network in total).
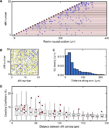
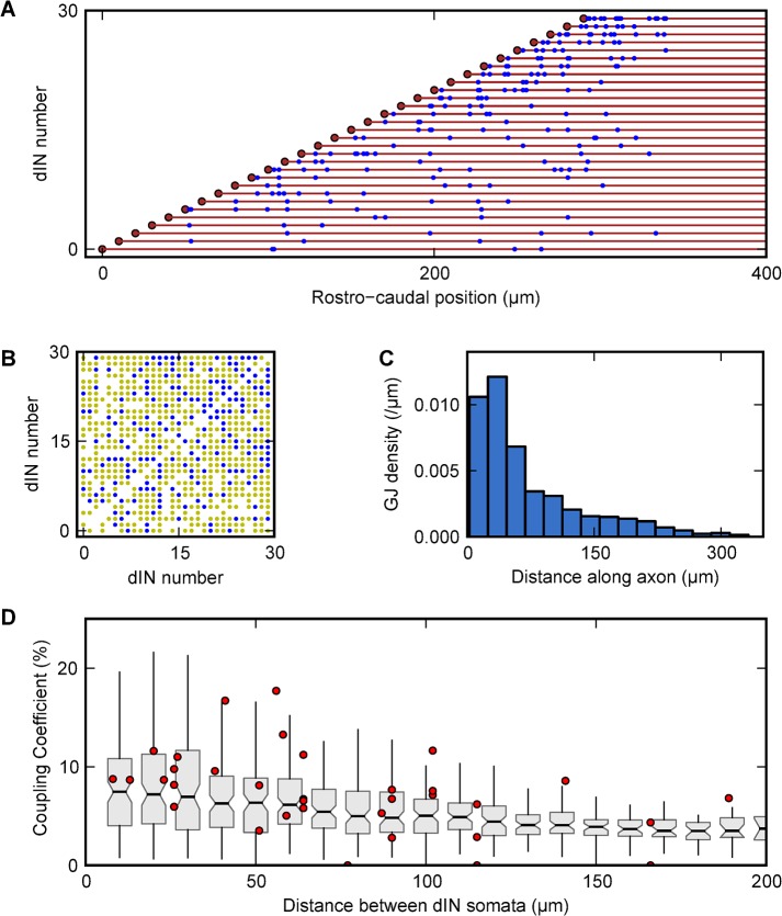
Fig 4. Gap junction distribution and coupling coefficients between dINs.(A) The chosen layout of gap junctions in the column of 30 dINs (somata red circles spaced 10 μm apart) with descending axons (red lines). Blue dots represent one side of a gap junction (hemichannel), which connects to another gap junction at the same position along the column (x axis). (B) Direct and indirect dIN to dIN coupling: directly coupled neurons (blue dots); indirectly coupled via the axon of another neuron (yellow dots); coupled via more than 3 axons (empty square). (C) Histogram of gap junction distributions along the axons of dINs. In order to get good coupling between dINs, we found that gap junctions needed to form close to the somata. (D) Comparison of the coupling coefficients between pairs of dINs measured experimentally (red circles; [29]) and in the model (as in Fig 3).
Fig 5. Effects of uniform changes in densities of channels on model dIN membrane excitability, firing and action potential propagation.(A) Current was injected into a single dIN in a population model of 30 dINs electrically coupled via axo-axonic gap junctions. (B, C) When the membrane excitability is low, model dINs reliably fire a single action potential at the onset of current injection (B) but would not reliably conduct action potentials along their axons (C). (D, E) With increased excitability, the model neurons fire repetitively to higher levels of current injection and (E) action potential propagation could be reliable. (C, E) Action potential propagation in the model was tested by recording the voltage in the soma and at 20 points along the axon (20 μm spacing) of a random neuron in the network. A short current pulse injected into the soma is used to initiate an action potential (first trace). (F, G). Rebound firing was investigated using short hyperpolarising step current pulses during a longer depolarising step current injection. (The values for these traces were (B, C, F): Mca = 0.5, Mna = 1.0, Mkf = 1.0, Mks = 1.5, and Mlk = 0.5 and (D, E, G): Mca = 1.0, Mna = 1.5, Mkf = 0.5, Mks = 0.5, and Mlk = 0.5).
Fig 6. Responses of final active dIN model to current injections and comparison to physiological recordings.(A) In response to increasing levels of step current injection (top), the model neuron soma has a firing threshold of ~80 pA (red), and fires a single action potential, even in response to currents of 3 times the threshold (blue). (B) Rebound spikes to negative current steps (expanded in bottom traces) during depolarisation in model neurons (thin blue line) and whole-cell recordings (thick grey line; from Dr Wen-Chang Li, unpublished).
Fig 7. Effects of electrical coupling on firing properties of single stimulated dINs.(A) Diagram of network of 30 electrically coupled dINs where injection of 200 ms step current at increasing levels (red, green, blue) into a single dIN reliably produces only a single spike. (B) When gap junctions were removed, the injected dIN fires repetitively.
Fig 8. The effects of electrical coupling on firing of a population of 30 electrically coupled dINs.(A) Current is injected into all the electrically coupled dINs. (B) Even at threshold, the whole population fires repetitively, and in synchrony. (C) Raster plots of spike times show that as the number of gap junctions in the network was reduced, neurons still fired repetitively but synchronisation decreased. (D) Firing becomes desynchronised with 0% gap junction coupling. (E) Current-frequency curve for a dIN in the electrically coupled network. (100% gap junction coupling, equal current injected into all dINs). (F) When the dIN network with 100% coupling is synchronously active, a raster plot of every fourth dIN shows spikes recorded in the soma (circles) propagate reliably for 1500 μm along the axon (crosses; network setup identical to B).
Fig 9. The effects of electrical coupling on recruitment of dINs by synaptic excitation following head skin stimulation.(A) 20 sensory pathway tIN interneurons produce glutamate EPSPs in the dINs in a pattern based on recorded responses to head skin touch (see Methods). (B) Without dIN electrical coupling, more individual dINs are recruited as the stimulus is increased. (C) With electrical coupling, there is a step recruitment of the whole dIN population. A ‘Level of Stimulation’ of 100 is defined as one that will reliably initiate swimming measured experimentally (see Methods).
Aiken,
Xenopus embryonic spinal neurons recorded in situ with patch-clamp electrodes--conditional oscillators after all?
2003, Pubmed,
Xenbase
Aiken,
Xenopus embryonic spinal neurons recorded in situ with patch-clamp electrodes--conditional oscillators after all?
2003,
Pubmed
,
Xenbase Alcami,
Estimating functional connectivity in an electrically coupled interneuron network.
2013,
Pubmed Belousov,
The regulation and role of neuronal gap junctions during development.
2011,
Pubmed Bennett,
Physiology and ultrastructure of electrotonic junctions. IV. Medullary electromotor nuclei in gymnotid fish.
1967,
Pubmed Bennett,
Electrical coupling and neuronal synchronization in the Mammalian brain.
2004,
Pubmed Boiko,
Functional specialization of the axon initial segment by isoform-specific sodium channel targeting.
2003,
Pubmed Bostock,
Overcoming conduction failure in demyelinated nerve fibres by prolonging action potentials.
1978,
Pubmed Buhl,
The role of a trigeminal sensory nucleus in the initiation of locomotion.
2012,
Pubmed
,
Xenbase Calì,
Inferring connection proximity in networks of electrically coupled cells by subthreshold frequency response analysis.
2008,
Pubmed Catterall,
Localization of sodium channels in cultured neural cells.
1981,
Pubmed Connors,
Electrical synapses in the mammalian brain.
2004,
Pubmed Dale,
Coordinated motor activity in simulated spinal networks emerges from simple biologically plausible rules of connectivity.
2003,
Pubmed
,
Xenbase Dale,
Kinetic characterization of the voltage-gated currents possessed by Xenopus embryo spinal neurons.
1995,
Pubmed
,
Xenbase Dale,
Dual-component amino-acid-mediated synaptic potentials: excitatory drive for swimming in Xenopus embryos.
1985,
Pubmed
,
Xenbase Dale,
Experimentally derived model for the locomotor pattern generator in the Xenopus embryo.
1995,
Pubmed
,
Xenbase Draguhn,
Electrical coupling underlies high-frequency oscillations in the hippocampus in vitro.
1998,
Pubmed Edwards,
Neuronal coincidence detection by voltage-sensitive electrical synapses.
1998,
Pubmed Eisen,
Mechanisms underlying pattern generation in lobster stomatogastric ganglion as determined by selective inactivation of identified neurons. III. Synaptic connections of electrically coupled pyloric neurons.
1982,
Pubmed Faisal,
Ion-channel noise places limits on the miniaturization of the brain's wiring.
2005,
Pubmed Faisal,
Stochastic simulations on the reliability of action potential propagation in thin axons.
2007,
Pubmed Fukuda,
Gap junctions linking the dendritic network of GABAergic interneurons in the hippocampus.
2000,
Pubmed FURSHPAN,
Transmission at the giant motor synapses of the crayfish.
1959,
Pubmed Galarreta,
Electrical and chemical synapses among parvalbumin fast-spiking GABAergic interneurons in adult mouse neocortex.
2002,
Pubmed Gibson,
Two networks of electrically coupled inhibitory neurons in neocortex.
1999,
Pubmed Goldman,
POTENTIAL, IMPEDANCE, AND RECTIFICATION IN MEMBRANES.
1943,
Pubmed Grubb,
Building and maintaining the axon initial segment.
2010,
Pubmed HODGKIN,
A quantitative description of membrane current and its application to conduction and excitation in nerve.
1952,
Pubmed HODGKIN,
The effect of temperature on the electrical activity of the giant axon of the squid.
1949,
Pubmed Hoge,
The extent and strength of electrical coupling between inferior olivary neurons is heterogeneous.
2011,
Pubmed Hormuzdi,
Electrical synapses: a dynamic signaling system that shapes the activity of neuronal networks.
2004,
Pubmed Hull,
morphforge: a toolbox for simulating small networks of biologically detailed neurons in Python.
2013,
Pubmed Jabeen,
Distribution of the gap junction protein connexin 35 in the central nervous system of developing zebrafish larvae.
2013,
Pubmed Juszczak,
Properties of gap junction blockers and their behavioural, cognitive and electrophysiological effects: animal and human studies.
2009,
Pubmed Kiehn,
Gap junctions and motor behavior.
2002,
Pubmed Kole,
Action potential generation requires a high sodium channel density in the axon initial segment.
2008,
Pubmed Kress,
High threshold, proximal initiation, and slow conduction velocity of action potentials in dentate granule neuron mossy fibers.
2008,
Pubmed Langer,
Gap junctions mediate intercellular spread of sodium between hippocampal astrocytes in situ.
2012,
Pubmed Li,
Specific brainstem neurons switch each other into pacemaker mode to drive movement by activating NMDA receptors.
2010,
Pubmed
,
Xenbase Li,
Generation of locomotion rhythms without inhibition in vertebrates: the search for pacemaker neurons.
2011,
Pubmed
,
Xenbase Li,
The spinal interneurons and properties of glutamatergic synapses in a primitive vertebrate cutaneous flexion reflex.
2003,
Pubmed
,
Xenbase Li,
Defining classes of spinal interneuron and their axonal projections in hatchling Xenopus laevis tadpoles.
2001,
Pubmed
,
Xenbase Li,
Persistent responses to brief stimuli: feedback excitation among brainstem neurons.
2006,
Pubmed
,
Xenbase Li,
Locomotor rhythm maintenance: electrical coupling among premotor excitatory interneurons in the brainstem and spinal cord of young Xenopus tadpoles.
2009,
Pubmed
,
Xenbase Lin,
Synaptic transmission mediated by single club endings on the goldfish Mauthner cell. I. Characteristics of electrotonic and chemical postsynaptic potentials.
1988,
Pubmed Llinas,
Electrotonic coupling between neurons in cat inferior olive.
1974,
Pubmed Maex,
Mechanism of spontaneous and self-sustained oscillations in networks connected through axo-axonal gap junctions.
2007,
Pubmed Mann-Metzer,
Electrotonic coupling interacts with intrinsic properties to generate synchronized activity in cerebellar networks of inhibitory interneurons.
1999,
Pubmed Marder,
Understanding circuit dynamics using the stomatogastric nervous system of lobsters and crabs.
2007,
Pubmed Marder,
Electrical synapses: beyond speed and synchrony to computation.
1998,
Pubmed McCracken,
Neuronal gap junctions: expression, function, and implications for behavior.
2006,
Pubmed Mercer,
Electrical coupling between pyramidal cells in adult cortical regions.
2006,
Pubmed Moult,
Fast silencing reveals a lost role for reciprocal inhibition in locomotion.
2013,
Pubmed
,
Xenbase Pan,
Screening of gap junction antagonists on dye coupling in the rabbit retina.
2007,
Pubmed Pangratz-Fuehrer,
Synaptogenesis of electrical and GABAergic synapses of fast-spiking inhibitory neurons in the neocortex.
2011,
Pubmed Perge,
Why do axons differ in caliber?
2012,
Pubmed Ritchie,
Density of sodium channels in mammalian myelinated nerve fibers and nature of the axonal membrane under the myelin sheath.
1977,
Pubmed Roberts,
The early development of neurons with GABA immunoreactivity in the CNS of Xenopus laevis embryos.
1987,
Pubmed
,
Xenbase Roberts,
Mutual Re-excitation with Post-Inhibitory Rebound: A Simulation Study on the Mechanisms for Locomotor Rhythm Generation in the Spinal Cord of Xenopus Embryos.
1990,
Pubmed
,
Xenbase Roberts,
How neurons generate behavior in a hatchling amphibian tadpole: an outline.
2010,
Pubmed
,
Xenbase Rozental,
How to close a gap junction channel. Efficacies and potencies of uncoupling agents.
2001,
Pubmed Safronov,
Functional distribution of three types of Na+ channel on soma and processes of dorsal horn neurones of rat spinal cord.
1997,
Pubmed Sautois,
Role of type-specific neuron properties in a spinal cord motor network.
2007,
Pubmed Schmidt-Hieber,
Action potential initiation and propagation in hippocampal mossy fibre axons.
2008,
Pubmed Simon,
Diverse functions of vertebrate gap junctions.
1998,
Pubmed Soffe,
Roles of Glycinergic Inhibition and N-Methyl-D-Aspartate Receptor Mediated Excitation in the Locomotor Rhythmicity of One Half of the Xenopus Embryo Central Nervous System.
1989,
Pubmed
,
Xenbase Soffe,
Defining the excitatory neurons that drive the locomotor rhythm in a simple vertebrate: insights into the origin of reticulospinal control.
2009,
Pubmed
,
Xenbase Soffe,
Functional projection distances of spinal interneurons mediating reciprocal inhibition during swimming in Xenopus tadpoles.
2001,
Pubmed
,
Xenbase Traub,
A model of high-frequency ripples in the hippocampus based on synaptic coupling plus axon-axon gap junctions between pyramidal neurons.
2000,
Pubmed Traub,
Model of very fast (> 75 Hz) network oscillations generated by electrical coupling between the proximal axons of cerebellar Purkinje cells.
2008,
Pubmed Traub,
Contrasting roles of axonal (pyramidal cell) and dendritic (interneuron) electrical coupling in the generation of neuronal network oscillations.
2003,
Pubmed Tunstall,
Modelling inter-segmental coordination of neuronal oscillators: synaptic mechanisms for uni-directional coupling during swimming in Xenopus tadpoles.
2002,
Pubmed
,
Xenbase Veruki,
AII (Rod) amacrine cells form a network of electrically coupled interneurons in the mammalian retina.
2002,
Pubmed Vivar,
Mixed electrical-chemical transmission between hippocampal mossy fibers and pyramidal cells.
2012,
Pubmed Wang,
Electrotonic coupling between pyramidal neurons in the neocortex.
2010,
Pubmed West,
A demonstration of hippocampal mossy fiber axon morphology using the anterograde transport of horseradish peroxidase.
1982,
Pubmed Winlove,
Pharmacology of currents underlying the different firing patterns of spinal sensory neurons and interneurons identified in vivo using multivariate analysis.
2011,
Pubmed
,
Xenbase Winlove,
The firing patterns of spinal neurons: in situ patch-clamp recordings reveal a key role for potassium currents.
2012,
Pubmed
,
Xenbase Wolf,
Non-linear summation of excitatory synaptic inputs to small neurones: a case study in spinal motoneurones of the young Xenopus tadpole.
1998,
Pubmed
,
Xenbase Wollner,
Localization of sodium channels in axon hillocks and initial segments of retinal ganglion cells.
1986,
Pubmed Zeng,
Effect of clustered ion channels along an unmyelinated axon.
2009,
Pubmed