Click here to close Hello! We notice that you are using Internet Explorer, which is not supported by Xenbase and may cause the site to display incorrectly. We suggest using a current version of Chrome, FireFox, or Safari.
XB-ART-53293
Nat Commun 2015 Jul 28;6:7744. doi: 10.1038/ncomms8744.
Show Gene links Show Anatomy links

MCM8-9 complex promotes resection of double-strand break ends by MRE11-RAD50-NBS1 complex.

Lee KY, Im JS, Shibata E, Park J, Handa N, Kowalczykowski SC, Dutta A.


???displayArticle.abstract???
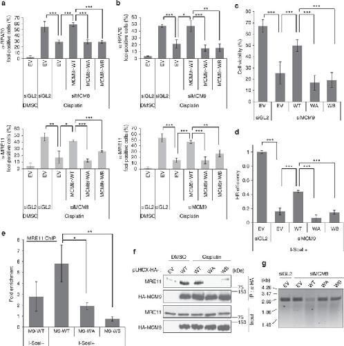
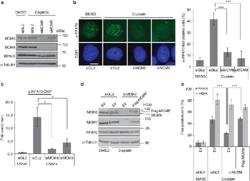
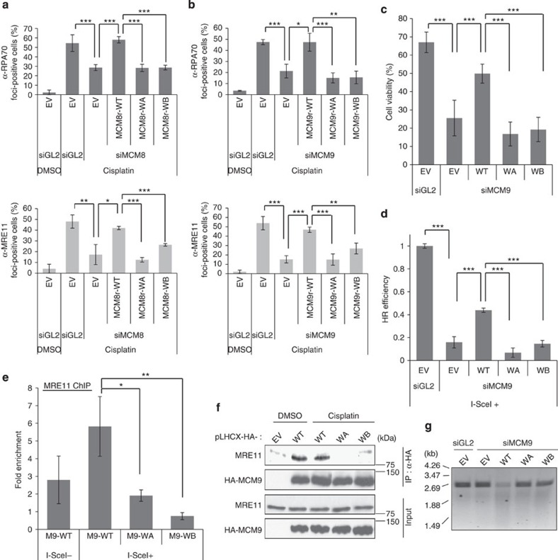
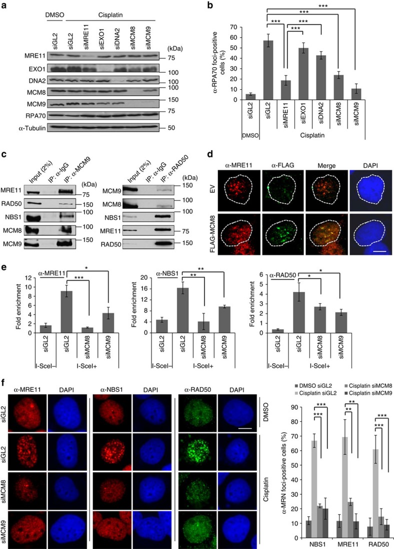
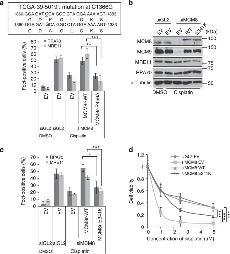
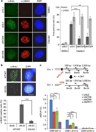
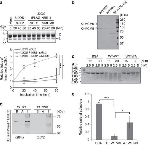
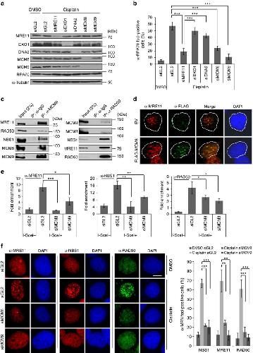
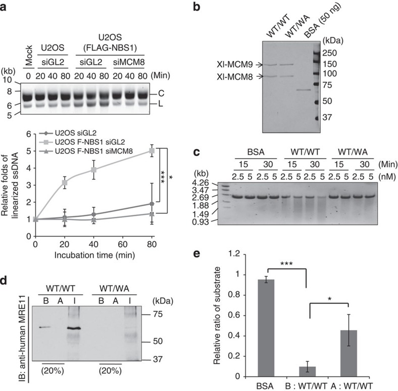
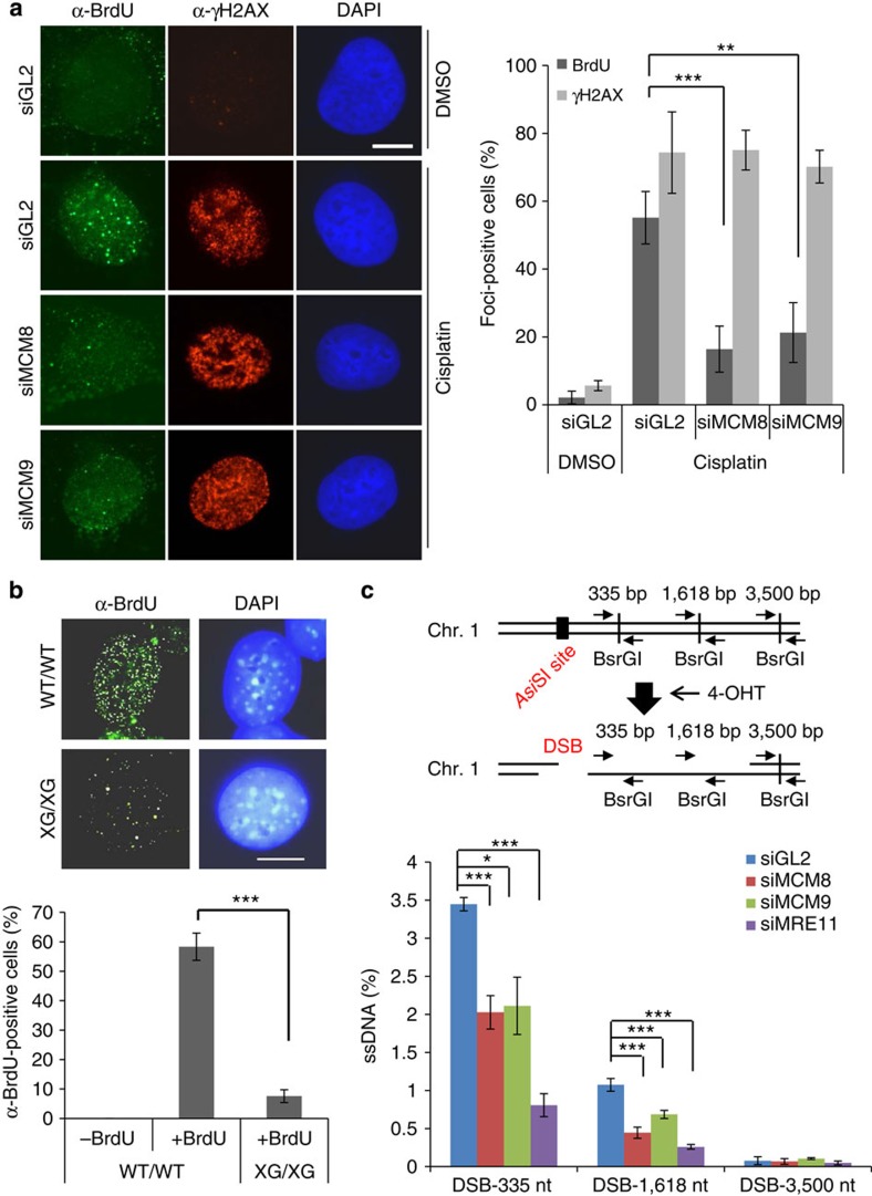
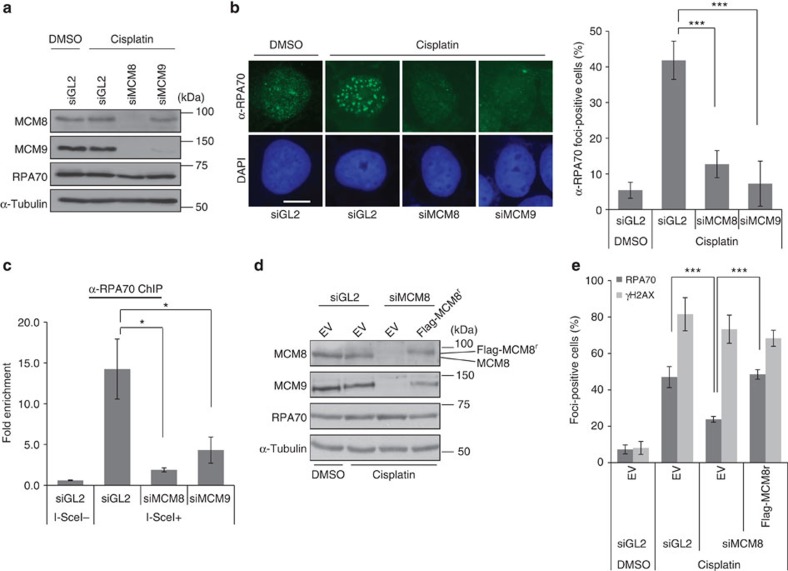
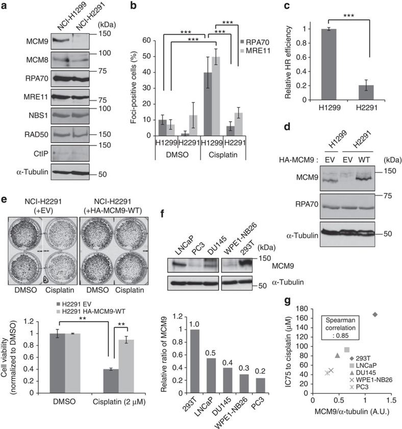
MCM8-9 complex is required for homologous recombination (HR)-mediated repair of double-strand breaks (DSBs). Here we report that MCM8-9 is required for DNA resection by MRN (MRE11-RAD50-NBS1) at DSBs to generate ssDNA. MCM8-9 interacts with MRN and is required for the nuclease activity and stable association of MRN with DSBs. The ATPase motifs of MCM8-9 are required for recruitment of MRE11 to foci of DNA damage. Homozygous deletion of the MCM9 found in various cancers sensitizes a cancer cell line to interstrand-crosslinking (ICL) agents. A cancer-derived point mutation or an SNP on MCM8 associated with premature ovarian failure (POF) diminishes the functional activity of MCM8. Therefore, the MCM8-9 complex facilitates DNA resection by the MRN complex during HR repair, genetic or epigenetic inactivation of MCM8 or MCM9 are seen in human cancers, and genetic inactivation of MCM8 may be the basis of a POF syndrome.

???displayArticle.pubmedLink??? 26215093
???displayArticle.pmcLink??? PMC4525285
???displayArticle.link??? Nat Commun
???displayArticle.grants??? [+]

Species referenced: Xenopus
Genes referenced: mcm8 mcm9 mre11 nbn pof1b rad50 rpa1


???attribute.lit??? ???displayArticles.show???
References [+] :
AlAsiri, Exome sequencing reveals MCM8 mutation underlies ovarian failure and chromosomal instability. 2015, Pubmed