XB-ART-53288
Nat Commun
2015 Jun 23;6:7476. doi: 10.1038/ncomms8476.
Show Gene links
Show Anatomy links
Zic1 controls placode progenitor formation non-cell autonomously by regulating retinoic acid production and transport.
Jaurena MB, Juraver-Geslin H, Devotta A, Saint-Jeannet JP.
???displayArticle.abstract???
All cranial placode progenitors arise from a common precursor field anterior to the neural plate, the pre-placodal region (PPR). We showed that transcription factor Zic1, expressed at the anterior neural plate, is necessary and sufficient to promote placode fate. Here we reveal the non-cell autonomous activity of Zic1 and implicate retinoic acid (RA) signalling as a key player in cranial placode progenitor specification. In a screen for genes activated by Zic1, we identify several factors involved in RA metabolism and function. Among them we show that retinaldehyde dehydrogenase 2 (RALDH2) and lipocalin-type prostaglandin D2 synthase (LPGDS), which, respectively, regulate the synthesis and transport of RA, directly participate in the establishment of the PPR. We propose that RALDH2 and LPGDS induction by Zic1 at the anterior neural plate allows for the localized production and transport of RA, which in turn activates a cranial placode developmental programme in neighbouring cells.
???displayArticle.pubmedLink??? 26101153
???displayArticle.pmcLink??? PMC4479597
???displayArticle.link??? Nat Commun
???displayArticle.grants??? [+]
R01 DE014212 NIDCR NIH HHS, R01-DE014212 NIDCR NIH HHS, R01 DE025806 NIDCR NIH HHS
Species referenced: Xenopus laevis
Genes referenced: aldh1a2 eya1 foxi3 hnf1b odc1 ptgds rab40b six1 zic1
???displayArticle.gses??? GSE68546: NCBI
???attribute.lit??? ???displayArticles.show???
|
|
Figure 2. LPGDS is required for placode development(a) Increasing amounts of LPGDS-MO 10 ng (+), 100 ng (++), and 1000 ng (+++) blocks translation directed by LPGDS mRNA in an in vitro coupled transcription/translation reaction. The position of markers of known molecular weight (kDa) is indicated. (b) In situ hybridization for pan-placodal and (c) placode specific genes in control and LPGDS-MO injected embryos (frontal views, dorsal to top). Arrowheads indicate reduced expression on the injected side. (d) Quantification of the results. Four independent experiments were performed. The number of embryos analyzed (n) is indicated on the top of each bar. (e) Amino acid sequences alignment showing the conserved cysteine residue (Cyst65), center of LPGDS enzymatic activity. (f) Foxi1c and Six1 expression domains are rescued in LPGDS-MO-injected embryos by co-injection of either WT or C65A mouse LPGDS mRNA. Frontal views, dorsal to top; injected side is indicated by the lineage tracer (Red-Gal). (g) Quantification of the rescue experiment. Three independent experiments were performed. The number of embryos analyzed (n) is indicated on the top of each bar. LPGDS-MO vs. LPGDS-MO+WT or LPGDS-MO+C65A mRNA injected embryos (p<0.001, Fisher exact test.); LPGDS-MO+WT mRNA vs. LPGDS-MO+C65A mRNA injected embryos show no significant differences. Scale bars, 200 μm. |
|
|
Figure 3. Retinoic acid affects PPR formation in a dose dependent manner(a) Treatment of intact embryos at stage 11 with increasing doses of RA (0.01 μM, 0.1 μM, 1 μM and 10 μM) disrupts Fox1ic and Six1 expression at the PPR. DMSO was used as a control. Frontal views, dorsal to top. (b) Quantification of the results. Four independent experiments were performed. The number of embryos analyzed for each condition (n) is indicated on the top of each bar. Scale bars, 200 μm. |
|
|
Figure 4. Retinoic acid signaling regulates placode formation(a) Treatment at stage 11 of LPGDS-depleted embryos (LPGDS-MO) with 0.1 μM RA or with the RA receptor agonist, TTNPB, restored completely or partially Foxi1c and Six1 expression on the injected side. Frontal views, dorsal to top. Injected side is indicated by the lineage tracer (Red-Gal). Double arrowheads indicate Foxi1c or Six1 expansion on the control side. (b) Quantification of the rescue experiment. Four independent experiments were performed. The number of embryos analyzed for each condition (n) is indicated on the top of each bar. DMSO vs. RA or TTNPB treated embryos (p< 0.001, Fisher exact test) RA vs. TTNPB treated embryos show no significant differences. (c) Fold induction of RALDH2 from the microarray data. (d) By in situ hybridization RALDH2 is detected in the trunk mesoderm (dorsal view, anterior to right) and at the anterior neural plate (frontal view; arrowheads). (e) RALDH2 expression is lost in Zic1-depleted embryos. The graph is a quantification of the results. Three independent experiments were performed. The number of embryos analyzed (n) is indicated on the top of each bar. (f) Foxi1c expression is reduced in RALDH2-MO injected embryos. The graph is a quantification of the results. Three independent experiments were performed. The number of embryos analyzed (n) is indicated on the top of each bar. (eâf) Arrowheads indicate reduced expression on the injected side. Scale bars, 200 μm. |
|
|
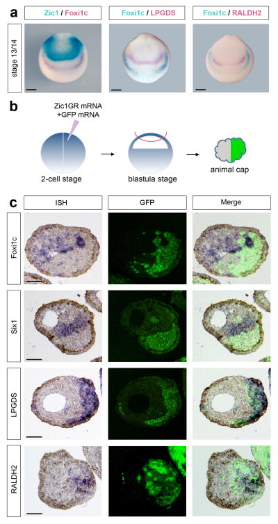
Figure 5. Zic1 regulates placode formation non-cell autonomously(a) Double in situ hybridization for Zic1/Foxi1c, Foxi1c/LPGDS and Foxi1c/RALDH2 showing that Zic1, LPGDS and RALDH2 are expressed at a distance from the PPR (Foxi1c-expressing cells). Frontal views, dorsal to top. Scale bars, 200 μm. (b) Animal explants dissected from embryos injected in one blastomere at the 2-cell stage with Zic1GR and GFP mRNAs were cultured for 8 hours in dexamethasone and analyzed by In situ hybridization. (c) In situ hybridization (ISH) for Foxi1c, Six1, LPGDS and RALDH2 on sections of animal explants derived from embryos injected with Zic1GR and GFP mRNA in one blastomere at the 2-cell stage (left panels). In each case the Zic1GR-expressing cells (GFP-positive) are shown (middle panels). Merge of fluorescence and in situ hybridization images (right panels). Three independent experiments were performed with similar results for each probe as pictured (Foxi1c, n=14; Six1, n=13; LPGDS, n=13 and RALDH2, n=11). Scale bars, 100 μm. |
|
|
Figure 6. Zic1 regulates placode fate independently of canonical RA receptors(a) Animal explants dissected from embryos injected in one blastomere at the 2-cell stage with Zic1GR mRNA and cultured for 8 hours in dexamethasone, with or without the pharmacological inhibitors Disulfiram (100 μM), Citral (100 μM) or AGN193109 (10 μM). (b) RT-PCR analysis of Six1 and Eya1 expression in animal explants expressing Zic1GR treated with Disulfiram or Citral. Odc (Ornithine decarboxylase) is shown as a loading control. Controls are uninjected (Uninj) and GR mRNA injected (GR) animal explants. Similar results were obtained in four independent experiments for each inhibitor. The position of markers of known size is indicated (bp). (c) RT-PCR analysis of Six1 and Eya1 expression in Zic1GR injected animal explants treated with the pan-RAR antagonist, AGN193109. Controls are uninjected (Uninj), GR mRNA injected (GR) and Zic1GR mRNA injected treated with DMSO (+DMSO) animal explants. Similar results were obtained in six independent experiments. The position of markers of known size is indicated (bp). (d) AGN193109 treatment blocks Hnf1b expression in the posterior hindbrain (100% of the embryos; n=94), while in DMSO-treated embryos Hnf1b expression is similar to that of control embryos (100% of the embryos; n=52 and n=37, respectively). Three independent experiments were performed. Stage 13 embryos, dorsal views, anterior to top. Scale bars, 200 μm. |
|
|
Figure 7. Model for the regulation of PPR formation by Zic1 and RA signalingZic1 controls RA signaling at the anterior neural plate through the activation of RALDH2 to produce RA, and LPGDS to transport RA extracellularly. As a consequence RA induces the expression of Six1, Eya1 and Foxi1c in neighboring cells (PPR). |
References [+] :
Ahrens,
Tissues and signals involved in the induction of placodal Six1 expression in Xenopus laevis.
2005, Pubmed,
Xenbase
Ahrens, Tissues and signals involved in the induction of placodal Six1 expression in Xenopus laevis. 2005, Pubmed , Xenbase
Bae, Identification of Pax3 and Zic1 targets in the developing neural crest. 2014, Pubmed , Xenbase
Blentic, Retinoic acid signalling centres in the avian embryo identified by sites of expression of synthesising and catabolising enzymes. 2003, Pubmed
Brugmann, Six1 promotes a placodal fate within the lateral neurogenic ectoderm by functioning as both a transcriptional activator and repressor. 2004, Pubmed , Xenbase
Cammas, Retinoic acid receptor (RAR)-alpha is not critically required for mediating retinoic acid effects in the developing mouse retina. 2010, Pubmed
Chen, A screen for disruptors of the retinol (vitamin A) signaling pathway. 2013, Pubmed
Chen, Increased XRALDH2 activity has a posteriorizing effect on the central nervous system of Xenopus embryos. 2001, Pubmed , Xenbase
Cornish, A microarray screen for direct targets of Zic1 identifies an aquaporin gene, aqp-3b, expressed in the neural folds. 2009, Pubmed , Xenbase
Drummond, The role of Zic transcription factors in regulating hindbrain retinoic acid signaling. 2013, Pubmed
Duester, Retinoic acid synthesis and signaling during early organogenesis. 2008, Pubmed
Grocott, The peripheral sensory nervous system in the vertebrate head: a gene regulatory perspective. 2012, Pubmed
Harland, In situ hybridization: an improved whole-mount method for Xenopus embryos. 1991, Pubmed , Xenbase
Heller, Xenopus Pax-2/5/8 orthologues: novel insights into Pax gene evolution and identification of Pax-8 as the earliest marker for otic and pronephric cell lineages. 1999, Pubmed , Xenbase
Henry, TGF-beta signals and a pattern in Xenopus laevis endodermal development. 1996, Pubmed , Xenbase
Hernandez, vhnf1 integrates global RA patterning and local FGF signals to direct posterior hindbrain development in zebrafish. 2004, Pubmed
Hong, The activity of Pax3 and Zic1 regulates three distinct cell fates at the neural plate border. 2007, Pubmed , Xenbase
Huang, The doublesex-related gene, XDmrt4, is required for neurogenesis in the olfactory system. 2005, Pubmed , Xenbase
Janesick, RIPPLY3 is a retinoic acid-inducible repressor required for setting the borders of the pre-placodal ectoderm. 2012, Pubmed , Xenbase
Jetten, Retinoid-related orphan receptors (RORs): critical roles in development, immunity, circadian rhythm, and cellular metabolism. 2009, Pubmed
Johnson, Synthesis and characterization of a highly potent and effective antagonist of retinoic acid receptors. 1995, Pubmed
Kam, Retinoic acid synthesis and functions in early embryonic development. 2012, Pubmed
Knecht, Mechanisms of dorsal-ventral patterning in noggin-induced neural tissue. 1997, Pubmed , Xenbase
Knecht, Dorsal-ventral patterning and differentiation of noggin-induced neural tissue in the absence of mesoderm. 1995, Pubmed , Xenbase
Koide, Active repression of RAR signaling is required for head formation. 2001, Pubmed , Xenbase
Kolm, Efficient hormone-inducible protein function in Xenopus laevis. 1995, Pubmed , Xenbase
Kuo, Opl: a zinc finger protein that regulates neural determination and patterning in Xenopus. 1998, Pubmed , Xenbase
Lee, A paradoxical teratogenic mechanism for retinoic acid. 2012, Pubmed
Lepperdinger, A retinoid-binding lipocalin, Xlcpl1, relevant for embryonic pattern formation is expressed in the nervous system of Xenopus laevis. 1997, Pubmed , Xenbase
Lepperdinger, The lipocalin Xlcpl1 expressed in the neural plate of Xenopus laevis embryos is a secreted retinaldehyde binding protein. 1996, Pubmed , Xenbase
Litsiou, A balance of FGF, BMP and WNT signalling positions the future placode territory in the head. 2005, Pubmed
Maden, Vitamin A-deficient quail embryos have half a hindbrain and other neural defects. 1996, Pubmed
Maden, Retinoic acid is required for specification of the ventral eye field and for Rathke's pouch in the avian embryo. 2007, Pubmed
Mandal, Transgenic retinoic acid sensor lines in zebrafish indicate regions of available embryonic retinoic acid. 2013, Pubmed
Maurus, Zic-associated holoprosencephaly: zebrafish Zic1 controls midline formation and forebrain patterning by regulating Nodal, Hedgehog, and retinoic acid signaling. 2009, Pubmed
Mayor, Induction of the prospective neural crest of Xenopus. 1995, Pubmed , Xenbase
Minucci, Retinoid X receptor-selective ligands produce malformations in Xenopus embryos. 1996, Pubmed , Xenbase
Mizuseki, Xenopus Zic-related-1 and Sox-2, two factors induced by chordin, have distinct activities in the initiation of neural induction. 1998, Pubmed , Xenbase
Monsoro-Burq, Msx1 and Pax3 cooperate to mediate FGF8 and WNT signals during Xenopus neural crest induction. 2005, Pubmed , Xenbase
Pandur, Xenopus Six1 gene is expressed in neurogenic cranial placodes and maintained in the differentiating lateral lines. 2000, Pubmed , Xenbase
Pohl, Sequence and expression of FoxB2 (XFD-5) and FoxI1c (XFD-10) in Xenopus embryogenesis. 2002, Pubmed , Xenbase
Rhinn, Retinoic acid signalling during development. 2012, Pubmed
Ribes, Retinaldehyde dehydrogenase 2 (RALDH2)-mediated retinoic acid synthesis regulates early mouse embryonic forebrain development by controlling FGF and sonic hedgehog signaling. 2006, Pubmed
Richter, Gene expression in the embryonic nervous system of Xenopus laevis. 1988, Pubmed , Xenbase
Saint-Jeannet, Establishing the pre-placodal region and breaking it into placodes with distinct identities. 2014, Pubmed , Xenbase
Sato, Neural crest determination by co-activation of Pax3 and Zic1 genes in Xenopus ectoderm. 2005, Pubmed , Xenbase
Schlosser, Making senses development of vertebrate cranial placodes. 2010, Pubmed , Xenbase
Schlosser, Molecular anatomy of placode development in Xenopus laevis. 2004, Pubmed , Xenbase
Schug, Opposing effects of retinoic acid on cell growth result from alternate activation of two different nuclear receptors. 2007, Pubmed
Shiotsugu, Multiple points of interaction between retinoic acid and FGF signaling during embryonic axis formation. 2004, Pubmed , Xenbase
Slack, An interaction between dorsal and ventral regions of the marginal zone in early amphibian embryos. 1980, Pubmed , Xenbase
Stehlin-Gaon, All-trans retinoic acid is a ligand for the orphan nuclear receptor ROR beta. 2003, Pubmed
Strate, Retinol dehydrogenase 10 is a feedback regulator of retinoic acid signalling during axis formation and patterning of the central nervous system. 2009, Pubmed , Xenbase
Takabatake, Conserved and divergent expression of T-box genes Tbx2-Tbx5 in Xenopus. 2000, Pubmed , Xenbase
Tanaka, Lipocalin-type prostaglandin D synthase (beta-trace) is a newly recognized type of retinoid transporter. 1997, Pubmed
Tanibe, Retinoic acid metabolizing factor xCyp26c is specifically expressed in neuroectoderm and regulates anterior neural patterning in Xenopus laevis. 2008, Pubmed , Xenbase
Urade, Biochemical, structural, genetic, physiological, and pathophysiological features of lipocalin-type prostaglandin D synthase. 2000, Pubmed
Urade, Structural and functional significance of cysteine residues of glutathione-independent prostaglandin D synthase. Identification of Cys65 as an essential thiol. 1995, Pubmed
Urade, Prostaglandin D synthase: structure and function. 2000, Pubmed
Wu, Neural crest induction by the canonical Wnt pathway can be dissociated from anterior-posterior neural patterning in Xenopus. 2005, Pubmed , Xenbase
