Click here to close
Hello! We notice that you are using Internet Explorer, which is not supported by Xenbase and may cause the site to display incorrectly.
We suggest using a current version of Chrome,
FireFox, or Safari.
???displayArticle.abstract???
The GTP bound form of the Ran GTPase (RanGTP) in the nucleus promotes nuclear import of the proteins bearing nuclear localization signals (NLS). When nuclear envelopes break down during mitosis, RanGTP is locally produced around chromosomes and drives the assembly of the spindle early in mitosis and the nuclear envelope (NE) later. RanGTP binds to the heterodimeric nuclear transport receptor importin α/β and releases NLS proteins from the receptor. Liberated NLS proteins around chromosomes have been shown to play distinct, essential roles in spindle and NE assembly. Here we provide a highly specific protocol to purify NLS proteins from crude cell lysates. The pure NLS fraction is an excellent resource to investigate the NLS protein function and identify new mitotic regulators, uncovering fundamental mechanisms of the cell division cycle. It takes 2-3 days to obtain the NLS fraction.
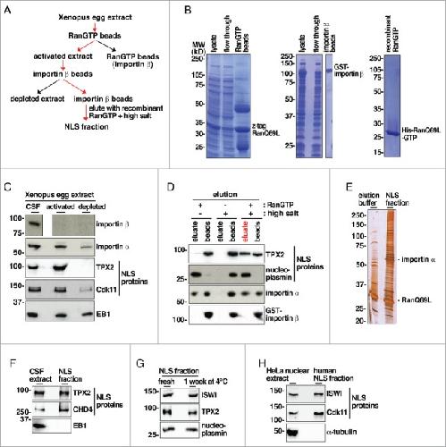
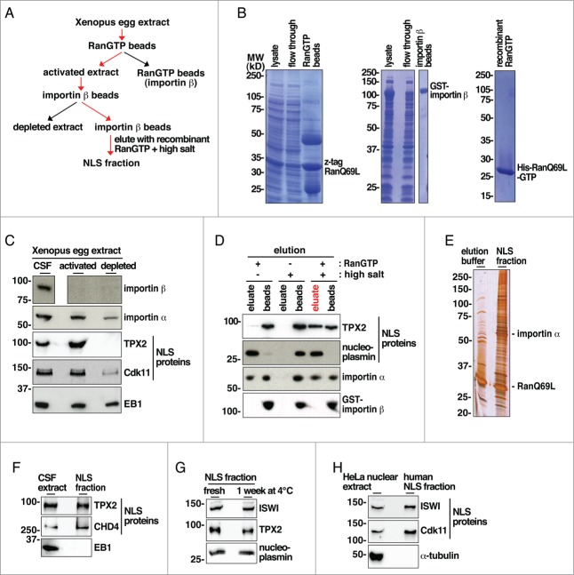
Figure 1. NLS purification method. (A) Purification strategy. Xenopus egg extract, either CSF or interphase, is incubated with z-tag RanQ69L (RanGTP) beads. Endogenous importin β binds to the beads. The activated extract, containing free NLS proteins, is incubated with GST-fused importin β beads. The proteins bind to the beads either directly or via endogenous importin α. NLS proteins are eluted from the beads by recombinant His-RanQ69L-GTP (RanGTP) in the presence of 0.5 M NaCl. (B) Coomassie staining of the affinity beads and recombinant RanGTP required for the NLS purification. (C) Extract after bead treatment. Each extract defined in Fig. 1A is immunoblotted. Importin β is depleted from the activated extract and NLS proteins are depleted from the depleted extract. EB1, a microtubule regulator without NLS, is not depleted and serves as a control. (D) Elution of NLS proteins in the presence or absence of 20 μM RanGTP and 0.5 M NaCl. Immunoblots were done for eluate and beads after elution. Note that RanGTP efficiently elutes some NLS proteins such as nucleoplasmin but others such as TPX2 only in the presence of high salt. (E) Elution buffer containing 20 μM RanGTP and 0.5 M NaCl, and eluate containing additionally NLS proteins and importin α. (F) The recovery of NLS proteins from Xenopus egg extract. From 5 ml CSF extract, 3.75 ml NLS fraction was obtained. 0.5 μl CSF extract and 5 μl NLS fraction were analyzed by SDS-PAGE and Western blot. The recovery of NLS proteins was quantified from the gels (TPX2, 16 ± 8%, n = 4; CHD4, 12 ± 7%, n = 3; ISWI, 29 ± 14%, n = 3; nucleoplasmin, 4 ± 1%, n = 4). Importantly, a cytoplasmic protein EB1 was not included in the NLS fraction (recovery 0 ± 0%, n = 3). Errors represent SD from the indicated number of independent experiments. (G) The Xenopus NLS fraction was kept at 4°C for 1 week and immunoblotted for NLS proteins. The level of the tested proteins was not affected after 1 week. (H) Purification of human NLS proteins. 5 ml HeLa nuclear extract (from ∼1.5 x 109 cells) produced 0.75 ml NLS fraction. 5 μl of the extract and NLS fraction were immunoblotted. The recovery of NLS proteins was quantified (ISWI, 24 ± 8%, n = 3; Cdk11, 65 ± 22%, n = 3; TPX2, 18 ± 9%, n = 4; MTA2, 6 ± 2%, n = 3). α-tubulin, a cytoplasmic protein contaminated in HeLa nuclear extracts, was not recovered in the NLS fraction (0 ± 0%, n = 3). Errors represent SD from the indicated number of experiments.
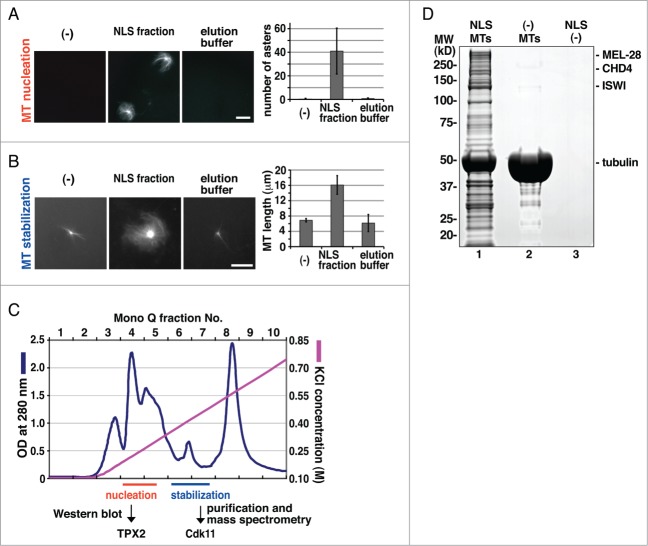
Figure 2. The pure NLS fraction is valuable to investigate the mechanisms of spindle assembly and function. (A) Microtubule (MT) nucleation induced by the NLS fraction. The Xenopus NLS fraction or elution buffer was concentrated ∼10 times and dialyzed to the dialysis buffer. The fractions were incubated in the depleted extract containing Cy3-labeld tubulin, and fixed on coverslips. Number of asters was counted in 10 randomly selected fields with 40x objective. Error bars, SD from 3 independent experiments. Scale bar, 20 μm. (B) MT stabilization induced by the NLS fraction. The concentrated, dialyzed fractions were incubated in the depleted extract containing centrosomes, Cy3-tubulin, and anti-TPX2 antibody that inhibits the MT nucleation shown in A. Samples were fixed, spun down on coverslips, and mounted. MT length of centrosomal asters was quantified.8 Error bars, SD from >20 asters. n > 3 experiments. Scale bar, 20 μm. (C) The Xenopus NLS fraction was applied to Mono Q column and eluted with the salt gradient. Each fraction was dialyzed and tested as in A, showing MT nucleation activity in fraction No. 4 and 5. Western blot showed the peak of TPX2 also in the No. 4 and 5. Each fraction was tested as in B, showing MT stabilization activity in fraction No. 6 and 7. Further purification of the activity and subsequent mass spectrometry identified Cdk11.8 (D) Microtubule-associated protein (MAP) preparation from the NLS fraction. The Xenopus NLS fraction was incubated with or without taxol-stabilized pure MTs. MAPs were eluted from the MTs with high salt (0.5 M NaCl), and were analyzed by SDS-PAGE and Coomassie staining. Mass spectrometry identified new spindle assembly factors (MEL-28 and CHD4) and maintenance factor (ISWI) in the first lane.
Figure 3. The NLS fractions promote NE formation. (A) Interphase Xenopus high-speed egg extracts were treated with ΔIBB-importin α or ΔIBB-ED mutant beads, and analyzed by Western blot. Nucleoplasmin (one of the most abundant NLS proteins in egg extracts) was depleted efficiently by ΔIBB-importin α but not by the ΔIBB-ED mutant. The levels of importin β and α-tubulin were unaffected. (−): no bead treatment. Note that we used ΔIBB-importin α to deplete NLS proteins but not importin β which is also important for NE assembly.30 (B) NE assembly is inhibited by the NLS depletion and is restored by addition of 1:10 volume of a rich source of importin α binding proteins (HeLa nuclear extracts, Xenopus high-speed egg extracts or the Mono Q Xenopus NLS fractions 6 and 7 (Fig. 2C)). Non-treated egg extracts were used as a control. Nuclei were analyzed by membrane staining (DiIC18). Scale bars, 10 μm. (C) Quantification of the inhibition and restoration of the NE formation. More than 100 randomly chosen chromatin substrates were measured for closed NE and normalized to the control. NE assembly is inhibited by the NLS depletion and is restored by addition of 1:10 volume of HeLa nuclear extracts and Xenopus high-speed egg extracts. The purified Xenopus NLS fraction did not restore the NE assembly probably because it is not enough concentrated. On the other hand, addition of the Mono Q fractions 6 and 7 significantly restored the NE assembly. Error bars represent SD from 3 different experiments.
Askjaer,
Ran GTPase cycle and importins alpha and beta are essential for spindle formation and nuclear envelope assembly in living Caenorhabditis elegans embryos.
2002, Pubmed
Askjaer,
Ran GTPase cycle and importins alpha and beta are essential for spindle formation and nuclear envelope assembly in living Caenorhabditis elegans embryos.
2002,
Pubmed Bernis,
Transportin acts to regulate mitotic assembly events by target binding rather than Ran sequestration.
2014,
Pubmed
,
Xenbase Carazo-Salas,
Ran-GTP coordinates regulation of microtubule nucleation and dynamics during mitotic-spindle assembly.
2001,
Pubmed
,
Xenbase Cook,
Structural biology of nucleocytoplasmic transport.
2007,
Pubmed Dignam,
Preparation of extracts from higher eukaryotes.
1990,
Pubmed Dignam,
Accurate transcription initiation by RNA polymerase II in a soluble extract from isolated mammalian nuclei.
1983,
Pubmed Franz,
Nup155 regulates nuclear envelope and nuclear pore complex formation in nematodes and vertebrates.
2005,
Pubmed
,
Xenbase Glotzer,
Cyclin is degraded by the ubiquitin pathway.
1991,
Pubmed
,
Xenbase Gordon,
Use of vanadate as protein-phosphotyrosine phosphatase inhibitor.
1991,
Pubmed Görlich,
Isolation of a protein that is essential for the first step of nuclear protein import.
1994,
Pubmed
,
Xenbase Görlich,
A 41 amino acid motif in importin-alpha confers binding to importin-beta and hence transit into the nucleus.
1996,
Pubmed
,
Xenbase Gruss,
Ran induces spindle assembly by reversing the inhibitory effect of importin alpha on TPX2 activity.
2001,
Pubmed
,
Xenbase Hachet,
Importin alpha associates with membranes and participates in nuclear envelope assembly in vitro.
2004,
Pubmed
,
Xenbase Hannak,
Investigating mitotic spindle assembly and function in vitro using Xenopus laevis egg extracts.
2006,
Pubmed
,
Xenbase Hetzer,
The nuclear envelope.
2010,
Pubmed Hyman,
Preparation of modified tubulins.
1991,
Pubmed Imamoto,
In vivo evidence for involvement of a 58 kDa component of nuclear pore-targeting complex in nuclear protein import.
1995,
Pubmed
,
Xenbase Izaurralde,
The asymmetric distribution of the constituents of the Ran system is essential for transport into and out of the nucleus.
1997,
Pubmed Kutay,
Export of importin alpha from the nucleus is mediated by a specific nuclear transport factor.
1997,
Pubmed
,
Xenbase Lau,
Transportin regulates major mitotic assembly events: from spindle to nuclear pore assembly.
2009,
Pubmed
,
Xenbase Maresca,
Xnf7 contributes to spindle integrity through its microtubule-bundling activity.
2005,
Pubmed
,
Xenbase Meunier,
Microtubule assembly during mitosis - from distinct origins to distinct functions?
2012,
Pubmed Mori,
Intracellular transport by an anchored homogeneously contracting F-actin meshwork.
2011,
Pubmed Pemberton,
Mechanisms of receptor-mediated nuclear import and nuclear export.
2005,
Pubmed Tsai,
A mitotic lamin B matrix induced by RanGTP required for spindle assembly.
2006,
Pubmed
,
Xenbase Wilde,
Ran stimulates spindle assembly by altering microtubule dynamics and the balance of motor activities.
2001,
Pubmed
,
Xenbase Yokoyama,
The nucleoporin MEL-28 promotes RanGTP-dependent γ-tubulin recruitment and microtubule nucleation in mitotic spindle formation.
2014,
Pubmed
,
Xenbase Yokoyama,
Cdk11 is a RanGTP-dependent microtubule stabilization factor that regulates spindle assembly rate.
2008,
Pubmed
,
Xenbase Yokoyama,
ISWI is a RanGTP-dependent MAP required for chromosome segregation.
2009,
Pubmed
,
Xenbase Yokoyama,
CHD4 is a RanGTP-dependent MAP that stabilizes microtubules and regulates bipolar spindle formation.
2013,
Pubmed
,
Xenbase