Click here to close
Hello! We notice that you are using Internet Explorer, which is not supported by Xenbase and may cause the site to display incorrectly.
We suggest using a current version of Chrome,
FireFox, or Safari.
Sci Rep
2015 Jan 12;5:7929. doi: 10.1038/srep07929.
Show Gene links
Show Anatomy links
Identification of non-Ser/Thr-Pro consensus motifs for Cdk1 and their roles in mitotic regulation of C2H2 zinc finger proteins and Ect2.
Suzuki K, Sako K, Akiyama K, Isoda M, Senoo C, Nakajo N, Sagata N.
???displayArticle.abstract???
The cyclin B-dependent protein kinase Cdk1 is a master regulator of mitosis and phosphorylates numerous proteins on the minimal consensus motif Ser/Thr-Pro (S/T-P). At least in several proteins, however, not well-defined motifs lacking a Pro in the +1 position, referred herein to as non-S/T-P motifs, have been shown to be phosphorylated by Cdk1. Here we show that non-S/T-P motifs in fact form consensus sequences for Cdk1 and probably play roles in mitotic regulation of physiologically important proteins. First, we show, by in vitro kinase assays, that previously identified non-S/T-P motifs all harbour one or more C-terminal Arg/Lys residues essential for their phosphorylation by Cdk1. Second, using Arg/Lys-scanning oriented peptide libraries, we demonstrate that Cdk1 phosphorylates a minimal sequence S/T-X-X-R/K and more favorable sequences (P)-X-S/T-X-[R/K](2-5) as its non-S/T-P consensus motifs. Third, on the basis of these results, we find that highly conserved linkers (typically, T-G-E-K-P) of C2H2 zinc finger proteins and a nuclear localization signal-containing sequence (matching P-X-S-X-[R/K]5) of the cytokinesis regulator Ect2 are inhibitorily phosphorylated by Cdk1, well accounting for the known mitotic regulation and function of the respective proteins. We suggest that non-S/T-P Cdk1 consensus motifs identified here may function to regulate many other proteins during mitosis.
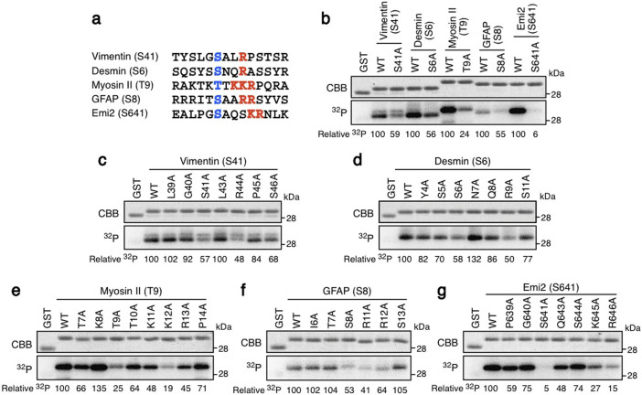
Figure 1. In vitro Cdk1 kinase assays of known non-S/T-P motif sequences.(a) Non-S/T-P motif sequences of known Cdk1 substrate proteins. For each substrate protein, the phosphoacceptor Ser or Thr in its non-S/T-P motif is shown in parentheses and printed in blue in the sequence, while the Arg or Lys residue in red is a residue important for Cdk1 phosphorylation of the non-S/T-P motif, as revealed below in (c-g). Desmin, myosin II and Emi2 are from Xenopus, while vimentin and GFAP are from human. (b) GST-fused peptides (WT or a Ser/Thr → Ala mutant; for the residues of the peptides, see Methods) of the indicated substrate proteins were incubated with cyclin B1-Cdk1 and [Υ-32P]ATP, subjected to SDS-PAGE, and stained with Coomassie brilliant blue (CBB) or autoradiographed (32P). For each GST-fused peptide of each substrate protein, relative intensity of the radioactive signal (WT = 100) is shown at the bottom. (c)–(g) GST-fused peptides (WT or the indicated Ala-mutants) of vimentin (c), desmin (d), myosin II (e), GFAP (f) and Emi2 (g) were subjected to in vitro Cdk1 kinase assays and analyzed as in (b). Full scans of all autoradiographies are included in Supplementary Fig. S4.
Figure 2. In vitro phosphorylation of non-S/T-P and S/T-P motif sequences using Arg/Lys-scanning oriented peptide libraries.(a) Schematic representation of Arg/Lys-scanning oriented peptide libraries. See the lower part of the panel for explanation of X0, X1, X2, X3 and R′. Slashes indicate “or”. (b) Each peptide library used (shown only for the -2 to the +6 positions) was incubated with [Υ-32P]ATP and either ERK2 or Cdk1, and analyzed as described in the text and Methods. The radioactive signal of each library (32P) was quantitated and its value is shown just above the signal and in the bar diagram, with the value of XXSPXXXXX being set at 1.0 (mean ± SD, n = 3 for ERK2 and N = 4 for Cdk1). R corresponds to R′ (a mixture of Arg and Lys) in (a), while X is either X0, X1, X2 or X3 in (a), depending on its corresponding positions in (a).
Figure 3. Identification of non-S/T-P consensus sequences for Cdk1.Data are taken from Fig. 2b (mean ± SD, n = 4) for comparison of the effects of the position of a single Arg/Lys residue (a) or two to five consecutive Arg/Lys residues (b)-(e), the number of (consecutive) Arg/Lys residues (f), the presence or absence of a -2 Pro (g), and the identity of the phosphoacceptor as Ser or Thr (h), on Cdk1 phosphorylation of the non-S/T-P sequences. In (g) and (h), two non-S/T-P or S/T-P sequences to be compared directly are vertically lined. In each panel, the phosphorylation level of XXSPXXXXX is also shown for comparison and is set at 1.0; note, however, that its scales are different from each other between (a), (b) and (c), (d)–(f) and (g) and (h). *P < 0.05; **P < 0.01.
Figure 4. Cdk1 phosphorylation of the linkers of C2H2 zinc finger proteins.(a) Linker sequences of (human) Ikaros, Sp1 and YY1. For each linker, the phosphoacceptor Ser or Thr is shown in parentheses and printed in blue in the sequence, while the Arg/Lys in the +3 position in red. (b) GST-fused linker-spanning peptides (WT or a Ser/Thr → Ala mutant; for the residues of the peptides, see Methods) of the indicated zinc finger proteins were subjected to in vitro kinase assays by using [Υ-32P]ATP and either Cdk1, Plk1 or Aurora B. For each linker peptide of each protein, relative intensity of the radioactive signal (WT = 100) is shown at the bottom. (c)–(e) In vitro Cdk1 kinase assays of the linker-spanning peptides (WT or the indicated Ala-mutants) of Ikaros (c), Sp1 (d) and YY1 (e). (f) Flag/His6-tagged YY1 protein (WT or T348A) was incubated with either interphase (I) or M phase (M) extracts (from Xenopus eggs) in the presence or absence of roscovitine (Ros; 300 μM), BI2536 (BI; 15 μM) or ZM447439 (ZM; 30 μM), and then subjected to Flag-immunoprecipitation followed by immunoblotting with the indicated antibodies. In input, the arrowhead shows Flag/His6-tagged YY1(WT). Full scans of all autoradiographies and immunoblots are included in Supplementary Fig. S5.
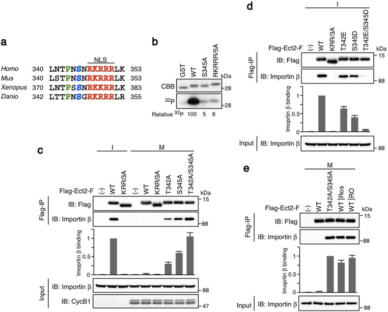
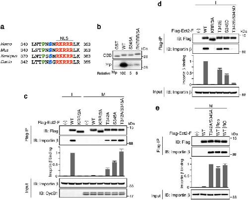
Figure 5. Cdk1 phosphorylation and inhibition of the NLS-containing non-S/T-P consensus sequence of Ect2.(a) Conservation of the NLS-containing non-S/T-P consensus sequence in Ect2 proteins from various species. (b) GST-fused peptides (WT or the indicated Ala-mutants; residues 334–363) of human Ect2 were subjected to in vitro Cdk1 kinase assays. In all constructs in this experiment, Thr342 preceding Ser345 (a) was replaced by Ala, because, reportedly, it can also be mitotically phosphorylated18, perhaps by Cdk1. RKRRR/5A, an NLS mutant. (c) Flag/His6-tagged Ect2-F constructs (WT or the indicated Ala-mutants; residues 328–388) were incubated with either interphase (I) or M phase (M) extracts (from Xenopus eggs), and then subjected to Flag-immunoprecipitation followed by λ phosphatase treatment and immunoblotting with the indicated antibodies. In the bar diagram, the levels of coimmunoprecipitated Importin β were quantitated and normalized to Ect2-F constructs; the relative values to Importin β coprecipitated with Ect2-F(WT) in interphase extracts are shown (mean ± SD, n = 4). KRR/3A, an NLS mutant. (d) Flag/His6-tagged Ect2-F constructs (WT or the indicated Asp-, Glu- or Ala-mutants) were incubated with interphase (I) extracts and analyzed as in (c) (mean ± SD, n = 4). (e) Flag/His6-tagged Ect2-F constructs (WT or the indicated Ala-mutant) were incubated with M phase extracts in the presence or absence of roscovitine (Ros; 300 μM) or RO-3306 (RO; 300 μM) and analyzed as in (c); in the bar diagram, the level of Importin β coimmunoprecipitated with Ect2-F(T342A/S345A) is set at 1.0 (mean ± SD, n = 3). Full scans of all autoradiographies and immunoblots are included in Supplementary Fig. S6.
Alexander,
Spatial exclusivity combined with positive and negative selection of phosphorylation motifs is the basis for context-dependent mitotic signaling.
2011, Pubmed,
Xenbase
Alexander,
Spatial exclusivity combined with positive and negative selection of phosphorylation motifs is the basis for context-dependent mitotic signaling.
2011,
Pubmed
,
Xenbase Ando,
Phosphorylation of synthetic vimentin peptides by cdc2 kinase.
1993,
Pubmed Brown,
The structural basis for specificity of substrate and recruitment peptides for cyclin-dependent kinases.
1999,
Pubmed Chen,
Identification of a major determinant for serine-threonine kinase phosphoacceptor specificity.
2014,
Pubmed Chen,
A conserved phosphorylation site within the forkhead domain of FoxM1B is required for its activation by cyclin-CDK1.
2009,
Pubmed Chou,
The regulation of intermediate filament reorganization in mitosis. p34cdc2 phosphorylates vimentin at a unique N-terminal site.
1991,
Pubmed Dephoure,
A quantitative atlas of mitotic phosphorylation.
2008,
Pubmed Dovat,
A common mechanism for mitotic inactivation of C2H2 zinc finger DNA-binding domains.
2002,
Pubmed Elia,
Proteomic screen finds pSer/pThr-binding domain localizing Plk1 to mitotic substrates.
2003,
Pubmed Errico,
Identification of substrates for cyclin dependent kinases.
2010,
Pubmed
,
Xenbase Gonzalez,
Identification of substrate recognition determinants for human ERK1 and ERK2 protein kinases.
1991,
Pubmed Harvey,
Cdk1-dependent regulation of the mitotic inhibitor Wee1.
2005,
Pubmed Holmes,
A predictive scale for evaluating cyclin-dependent kinase substrates. A comparison of p34cdc2 and p33cdk2.
1996,
Pubmed
,
Xenbase Holt,
Global analysis of Cdk1 substrate phosphorylation sites provides insights into evolution.
2009,
Pubmed Isoda,
Dynamic regulation of Emi2 by Emi2-bound Cdk1/Plk1/CK1 and PP2A-B56 in meiotic arrest of Xenopus eggs.
2011,
Pubmed
,
Xenbase Jackson,
CRL4s: the CUL4-RING E3 ubiquitin ligases.
2009,
Pubmed Jans,
The regulation of protein transport to the nucleus by phosphorylation.
1995,
Pubmed Jantz,
Reduction in DNA-binding affinity of Cys2His2 zinc finger proteins by linker phosphorylation.
2004,
Pubmed Kõivomägi,
Multisite phosphorylation networks as signal processors for Cdk1.
2013,
Pubmed Kraft,
Mitotic regulation of the human anaphase-promoting complex by phosphorylation.
2003,
Pubmed Kusubata,
cdc2 kinase phosphorylation of desmin at three serine/threonine residues in the amino-terminal head domain.
1993,
Pubmed Malumbres,
Mammalian cyclin-dependent kinases.
2005,
Pubmed Matsuoka,
Two different protein kinases act on a different time schedule as glial filament kinases during mitosis.
1992,
Pubmed Matthews,
Changes in Ect2 localization couple actomyosin-dependent cell shape changes to mitotic progression.
2012,
Pubmed McCusker,
Cdk1 coordinates cell-surface growth with the cell cycle.
2007,
Pubmed Miller,
Linear motif atlas for phosphorylation-dependent signaling.
2008,
Pubmed Moreno,
Substrates for p34cdc2: in vivo veritas?
1990,
Pubmed Nigg,
Mitotic kinases as regulators of cell division and its checkpoints.
2001,
Pubmed Nigg,
Cellular substrates of p34(cdc2) and its companion cyclin-dependent kinases.
1993,
Pubmed Nurse,
Universal control mechanism regulating onset of M-phase.
1990,
Pubmed Pines,
Re-staging mitosis: a contemporary view of mitotic progression.
2001,
Pubmed Pines,
p34cdc2: the S and M kinase?
1990,
Pubmed Rizkallah,
Global mitotic phosphorylation of C2H2 zinc finger protein linker peptides.
2011,
Pubmed Rizkallah,
Regulation of the transcription factor YY1 in mitosis through phosphorylation of its DNA-binding domain.
2009,
Pubmed Roskoski,
ERK1/2 MAP kinases: structure, function, and regulation.
2012,
Pubmed Saito,
Deregulation and mislocalization of the cytokinesis regulator ECT2 activate the Rho signaling pathways leading to malignant transformation.
2004,
Pubmed Sako,
Emi2 mediates meiotic MII arrest by competitively inhibiting the binding of Ube2S to the APC/C.
2014,
Pubmed
,
Xenbase Satterwhite,
Phosphorylation of myosin-II regulatory light chain by cyclin-p34cdc2: a mechanism for the timing of cytokinesis.
1992,
Pubmed
,
Xenbase Songyang,
Use of an oriented peptide library to determine the optimal substrates of protein kinases.
1994,
Pubmed Stewart,
Molecular mechanism of the nuclear protein import cycle.
2007,
Pubmed Tatsumoto,
Human ECT2 is an exchange factor for Rho GTPases, phosphorylated in G2/M phases, and involved in cytokinesis.
1999,
Pubmed Ubersax,
Targets of the cyclin-dependent kinase Cdk1.
2003,
Pubmed Vassilev,
Selective small-molecule inhibitor reveals critical mitotic functions of human CDK1.
2006,
Pubmed Wolfe,
DNA recognition by Cys2His2 zinc finger proteins.
2000,
Pubmed Zou,
Characterization of nuclear localization signal in the N terminus of CUL4B and its essential role in cyclin E degradation and cell cycle progression.
2009,
Pubmed