Click here to close Hello! We notice that you are using Internet Explorer, which is not supported by Xenbase and may cause the site to display incorrectly. We suggest using a current version of Chrome, FireFox, or Safari.
XB-ART-53255
J Gen Physiol 2015 May 01;1455:419-30. doi: 10.1085/jgp.201511377.
Show Gene links Show Anatomy links

Ruling out pyridine dinucleotides as true TRPM2 channel activators reveals novel direct agonist ADP-ribose-2'-phosphate.

Tóth B, Iordanov I, Csanády L.


???displayArticle.abstract???
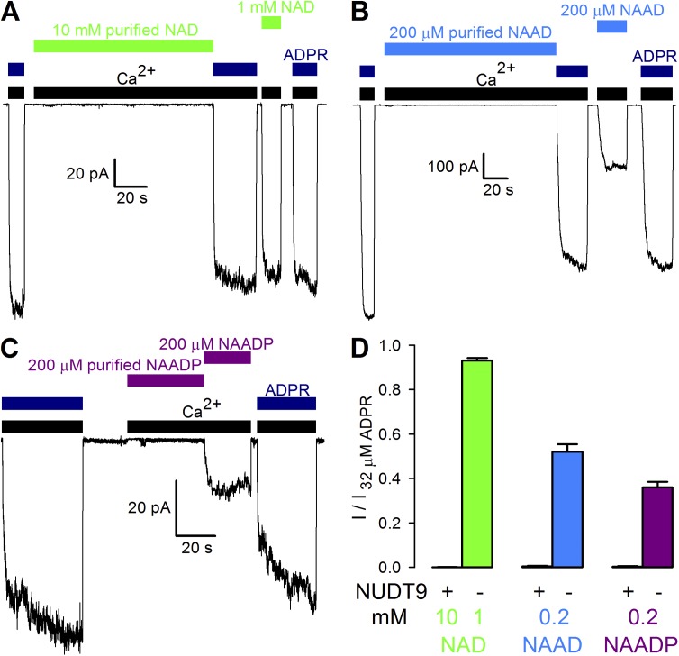
Transient receptor potential melastatin 2 (TRPM2), a Ca(2+)-permeable cation channel implicated in postischemic neuronal cell death, leukocyte activation, and insulin secretion, is activated by intracellular ADP ribose (ADPR). In addition, the pyridine dinucleotides nicotinamide-adenine-dinucleotide (NAD), nicotinic acid-adenine-dinucleotide (NAAD), and NAAD-2'-phosphate (NAADP) have been shown to activate TRPM2, or to enhance its activation by ADPR, when dialyzed into cells. The precise subset of nucleotides that act directly on the TRPM2 protein, however, is unknown. Here, we use a heterologously expressed, affinity-purified-specific ADPR hydrolase to purify commercial preparations of pyridine dinucleotides from substantial contaminations by ADPR or ADPR-2'-phosphate (ADPRP). Direct application of purified NAD, NAAD, or NAADP to the cytosolic face of TRPM2 channels in inside-out patches demonstrated that none of them stimulates gating, or affects channel activation by ADPR, indicating that none of these dinucleotides directly binds to TRPM2. Instead, our experiments identify for the first time ADPRP as a true direct TRPM2 agonist of potential biological interest.

???displayArticle.pubmedLink??? 25918360
???displayArticle.pmcLink??? PMC4411260
???displayArticle.link??? J Gen Physiol
???displayArticle.grants??? [+]

Species referenced: Xenopus
Genes referenced: cd38 ins nudt9 trpm2


???attribute.lit??? ???displayArticles.show???
References [+] :
Aarhus, ADP-ribosyl cyclase and CD38 catalyze the synthesis of a calcium-mobilizing metabolite from NADP. 1995, Pubmed