Click here to close
Hello! We notice that you are using Internet Explorer, which is not supported by Xenbase and may cause the site to display incorrectly.
We suggest using a current version of Chrome,
FireFox, or Safari.
Sci Rep
2016 Jan 22;6:19492. doi: 10.1038/srep19492.
Show Gene links
Show Anatomy links
Functional mutagenesis screens reveal the 'cap structure' formation in disulfide-bridge free TASK channels.
Goldstein M, Rinné S, Kiper AK, Ramírez D, Netter MF, Bustos D, Ortiz-Bonnin B, González W, Decher N.
???displayArticle.abstract???
Two-pore-domain potassium (K2P) channels have a large extracellular cap structure formed by two M1-P1 linkers, containing a cysteine for dimerization. However, this cysteine is not present in the TASK-1/3/5 subfamily. The functional role of the cap is poorly understood and it remained unclear whether K2P channels assemble in the domain-swapped orientation or not. Functional alanine-mutagenesis screens of TASK-1 and TRAAK were used to build an in silico model of the TASK-1 cap. According to our data the cap structure of disulfide-bridge free TASK channels is similar to that of other K2P channels and is most likely assembled in the domain-swapped orientation. As the conserved cysteine is not essential for functional expression of all K2P channels tested, we propose that hydrophobic residues at the inner leaflets of the cap domains can interact with each other and that this way of stabilizing the cap is most likely conserved among K2P channels.
Figure 1. A coiled-coil prediction in the M1-P1 linker of TASK-1 channels.(a) Transmembrane topology of TASK-1. The extracellular region corresponding to the cap structure of other K2P channels is indicated. (b) Amino acid sequence alignment of different K2P channels for the extracellular region indicated in (a). The cysteine residues, conserved in most K2P channels, are highlighted in bold. Residues of the four heptad repeat coiled-coil predictions in TASK-1 and TASK-3 are indicated in italics and by underlining. (c) Coiled-coil structures usually contain a repeated pattern of hydrophobic (h) and charged (c) amino-acid residues. ‘hxxhcxc’ refers to a heptad repeat re-occuring after every two turns of the helix. The positions within the heptad repeat are commonly labeled as ‘a–g’, where ‘a’ (red) and ‘d’ (gray) are the hydrophobic core positions, often occupied by the amino acids isoleucine, leucine, or valine, thus stabilizing helix dimerization through hydrophobic and van-der-Waals interactions, whereas ‘e’ (orange) and ‘g’ (blue) are typically solvent-exposed, polar residues (e.g. glutamate or lysine) that give specificity between the two helices through interhelical electrostatic interactions. The remaining three positions (‘b’, ‘c’, and ‘f’, white) must be all hydrophilic, as these will form helical solvent exposed surfaces. (d) Coiled-coil prediction tools revealed with a high probability a four-fold coiled-coil repeat in TASK-1 (top), whereas for instance in TASK-4 no coiled-coil domain was predicted (bottom). AA, amino acid. (e) Typical interaction sites of coiled-coil domains were mutated and current amplitudes, analyzed at +40 mV, were compared to wild-type TASK-1. ‘a’, indicates the four-fold mutation of all a-sites (R38A/Q45A/Y52A/Y59A); ‘f’, indicates the four-fold mutation of all f-sites (L43A/A50V/G57A/R64A); ‘d’, indicates the four-fold mutation of all d-sites (L41A/L48A/S55A/L62A). **p < 0.01; ***p < 0.001. Unpaired Student’s T-Test. Data are presented as Mean ± SEM. The number of experiments are included in the bar graph.
Figure 2. Alanine scan through the extracellular M1-P1 linker of human TASK-1 reveals hydrophobic residues relevant for functional surface expression.(a) Normalized representative current traces of wild-type and mutant TASK-1 channels recorded in Xenopus oocytes by a voltage step to +40 mV. (b) Relative current amplitudes at +40 mV compared to wild-type TASK-1 (WT). Mutants within the predicted coiled-coil domain exhibiting a pronounced current amplitude reduction are highlighted in black. (c) Relative surface expression analyzed with a chemiluminescence assay of wild-type TASK-1 with an extracellular HA epitope (WT-HA) and TASK-1 mutants introduced into the WT-HA background. Mutants within the predicted coiled-coil domain showing a strong reduction in relative surface expression are highlighted in black. (b,c) **p < 0.01; ***p < 0.001. Unpaired Student’s T-Test. Significance was probed against WT or WT-HA. Data are presented as Mean ± SEM. The number of experiments are indicated in parentheses above the construct name. (d) The ‘conductivity’ of TASK-1 mutants was calculated by dividing the relative change in current amplitudes of a mutant by the relative change in surface expression of the respective mutant. Red bars indicate a loss of channel gating, due to a reduced single-channel conductance or open probability (Po). Data are presented as Mean ± SEM.
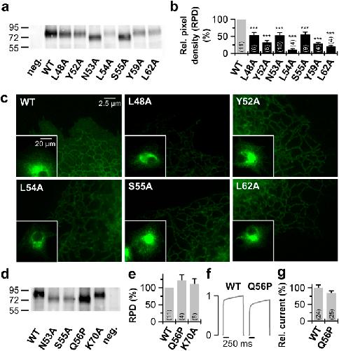
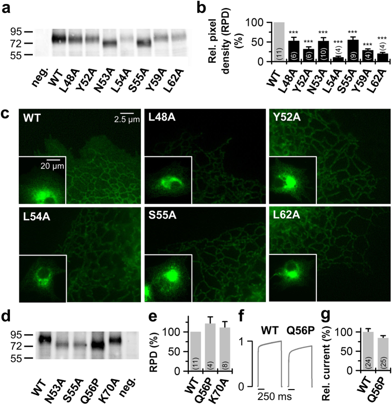
Figure 3. Protein expression of the identified TASK-1 ‘hits’.(a) Western blot analysis of Xenopus protein lysates after injection of HA-tagged TASK-1 wild-type (WT) or indicated TASK-1 mutants using anti-HA antibodies. Samples were not treated with a reducing agent as DTT, thus the proteins appear as a dimer. (b) Analysis of the pixel intensities of the protein signals corresponding to dimeric TASK-1 from 4 to 11 independent western blots normalized to TASK-1 wild-type without DTT. Image J was used for pixel intensity analysis. RPD: relative pixel density. (c) Live cell imaging of TASK-1 mutants in HeLa cells. HeLa cells were transfected with the indicated pEGFP-TASK-1 mutants and fluorescence imaging was performed 48 h after transfection. (d) Western blot analysis of protein lysates of oocytes 48 hours after injection of HA-tagged TASK-1 wild-type (WT) or indicated TASK-1 mutants using anti-HA antibodies. Samples were not treated with a reducing agent as DTT, thus proteins appear as a dimer. (e) Analysis of the pixel intensities of the protein signals corresponding to dimeric TASK-1 from 4 to 11 independent western blots normalized to TASK-1 wild-type without DTT. Image J was used for pixel intensity analysis. (f) Current traces of TASK-1 WT compared to the Q56P mutant, preventing glycosylation. (g) Current amplitudes at +40 mV for TASK-1 (WT) and the Q56P mutant normalized to TASK-1 were plotted. (b,e,g) ***p < 0.001. Unpaired Student’s T-Test. Significance was probed against wild-type TASK-1 (WT). Data are presented as Mean ± SEM. The number of experiments are included in the bar graphs.
Figure 4. Co-expression of TASK-1 ‘hits’ from the alanine scan with TASK-3.(a) Sequence alignment of the tip of the TASK-1 and TASK-3 cap. TASK-1 ‘hits’ are highlighted in bold. *conserved residues; #conservative amino acids. (b) TASK-3 was injected in Xenopus oocytes alone (TASK-3 WT), in the presence of TASK-1 WT or in presence of TASK-1 mutants. Changes in current amplitudes compared to TASK-3 WT were analyzed at +40 mV. *p < 0.05; **p < 0.01; ***p < 0.001. Unpaired Student’s T-Test. Significance was probed against TASK-3 WT. Data are presented as Mean ± SEM. The number of experiments are included in the bar graphs.
Figure 5. TASK-1 cap structure model based on domain-swapped TREK-2.TASK-1 cap structure illustrated after 100 ns of MD simulations. The two different subunits are shown in gray and light gray. TASK-1 cap model with the residues identified essential for channel expression, which are involved in intersubunit interactions. Pairs of residues that interact with each other are illustrated using the same color code. (a) Complete structure of the TASK-1 model. (b) Zoom-in to the boxed area of (a) illustrating interacting residues and their distances, and (c) after 45° rotation or (d) after additional tilting of 45° out of the plane. (e) Close-up in the cap on specific pairs of amino acids involved in intersubunit interactions.
Figure 6. Hydrophobic interactions stabilize the tip of the TASK-1 cap structure.TASK-1 ‘hits’ identified in the alanine scan are highlighted in the TASK-1 homology model based on the domain-swapped TREK-2, following a 100 ns MD simulation. The two different subunits are shown in gray and light gray. (a) Residues stabilizing the tip of the cap structure are shown in space fill mode and a zoom-in is provided at the bottom. (b) 90° rotation of the model. Mutations resulting in a loss of ‘conductivity’ are illustrated in red space fill and a zoom-in showing these residues located in the EIP is provided at the bottom.
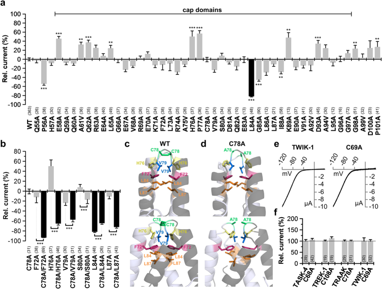
Figure 7. Alanine scan through the extracellular M1-P1 linker of human TRAAK.(a) Relative current amplitudes at +40âmV compared to TRAAK wild-type (WT). Mutations in the cap exhibiting a pronounced current amplitude reduction are highlighted in black. Note that the C78A mutation at the tip of the cap structure did not affect current amplitudes. (b) TRAAK mutations at the sites homologous to the TASK-1 âhitsâ were functionally studied in TRAAK alone (as in (a)) or in the absence of the cysteine at position 78 (C78A). F72 in TRAAK corresponds to L48 in TASK-1, H76 to Y52, C78 to N53, V79 to L54, S80 to S55, L84 to Y59 and L87 to L62. Pronounced reduction in current amplitudes compared to the C78A mutant alone are illustrated in black. (c) Domain-swapped TRAAK cap structure after 10âns of MD simulation illustrating the relevant residues identified in (b). Upper panel shows the orientation as in Brohawn et al., 2012 and the lower panel is rotated by 90°. (d) Domain-swapped TRAAK cap structure of the C78A mutation after 10âns of MD simulation, illustrating the relevant residues identified in (b). Upper panel shows the orientation as in Brohawn et al., 2012 and the lower panel is rotated by 90°. (e) Representative current traces of TWIK-1 and TWIK-1 C69A recorded in oocytes, using a voltage ramp from â120 to +40âmV. (f) Changes in relative current amplitudes at +40âmV, after mutating the conserved cysteine residues in the cap structure of different K2P channels. (a,b,f) **pâ<â0.01; ***pâ<â0.001. Significance was probed using unpaired Studentâs T-Test against the respective wild-type channel, unless for panel (b), here significance of the double mutation was probed against the respective single mutation without C78A. Data are presented as Meanâ±âSEM. The number of experiments are given above the construct name or included in the bar graphs.
Abagyan,
Biased probability Monte Carlo conformational searches and electrostatic calculations for peptides and proteins.
1994, Pubmed
Abagyan,
Biased probability Monte Carlo conformational searches and electrostatic calculations for peptides and proteins.
1994,
Pubmed Brohawn,
Domain-swapped chain connectivity and gated membrane access in a Fab-mediated crystal of the human TRAAK K+ channel.
2013,
Pubmed Brohawn,
Crystal structure of the human K2P TRAAK, a lipid- and mechano-sensitive K+ ion channel.
2012,
Pubmed Combet,
NPS@: network protein sequence analysis.
2000,
Pubmed Dong,
K2P channel gating mechanisms revealed by structures of TREK-2 and a complex with Prozac.
2015,
Pubmed Goldstein,
Potassium leak channels and the KCNK family of two-P-domain subunits.
2001,
Pubmed González,
An extracellular ion pathway plays a central role in the cooperative gating of a K(2P) K+ channel by extracellular pH.
2013,
Pubmed Guo,
Probing the alpha-helical structural stability of stapled p53 peptides: molecular dynamics simulations and analysis.
2010,
Pubmed Hwang,
A disulphide-linked heterodimer of TWIK-1 and TREK-1 mediates passive conductance in astrocytes.
2014,
Pubmed Lesage,
Dimerization of TWIK-1 K+ channel subunits via a disulfide bridge.
1996,
Pubmed
,
Xenbase Ma,
TWIK-1 two-pore domain potassium channels change ion selectivity and conduct inward leak sodium currents in hypokalemia.
2011,
Pubmed Ma,
Silent TWIK-1 potassium channels conduct monovalent cation currents.
2012,
Pubmed Mason,
Coiled coil domains: stability, specificity, and biological implications.
2004,
Pubmed Mellquist,
The amino acid following an asn-X-Ser/Thr sequon is an important determinant of N-linked core glycosylation efficiency.
1998,
Pubmed Miller,
Crystal structure of the human two-pore domain potassium channel K2P1.
2012,
Pubmed Niemeyer,
Extracellular conserved cysteine forms an intersubunit disulphide bridge in the KCNK5 (TASK-2) K+ channel without having an essential effect upon activity.
2003,
Pubmed Patel,
TWIK-2, an inactivating 2P domain K+ channel.
2000,
Pubmed Plant,
SUMOylation silences heterodimeric TASK potassium channels containing K2P1 subunits in cerebellar granule neurons.
2012,
Pubmed Renigunta,
The retention factor p11 confers an endoplasmic reticulum-localization signal to the potassium channel TASK-1.
2006,
Pubmed
,
Xenbase Rinné,
TASK-1 and TASK-3 may form heterodimers in human atrial cardiomyocytes.
2015,
Pubmed
,
Xenbase Rinné,
A splice variant of the two-pore domain potassium channel TREK-1 with only one pore domain reduces the surface expression of full-length TREK-1 channels.
2014,
Pubmed
,
Xenbase