XB-ART-53239
PLoS One
2014 Jan 01;910:e111549. doi: 10.1371/journal.pone.0111549.
Show Gene links
Show Anatomy links
The bile acid-sensitive ion channel (BASIC) is activated by alterations of its membrane environment.
Schmidt A, Lenzig P, Oslender-Bujotzek A, Kusch J, Lucas SD, Gründer S, Wiemuth D.
???displayArticle.abstract???
The bile acid-sensitive ion channel (BASIC) is a member of the DEG/ENaC family of ion channels. Channels of this family are characterized by a common structure, their physiological functions and modes of activation, however, are diverse. Rat BASIC is expressed in brain, liver and intestinal tract and activated by bile acids. The physiological function of BASIC and its mechanism of bile acid activation remain a puzzle. Here we addressed the question whether amphiphilic bile acids activate BASIC by directly binding to the channel or indirectly by altering the properties of the surrounding membrane. We show that membrane-active substances other than bile acids also affect the activity of BASIC and that activation by bile acids and other membrane-active substances is non-additive, suggesting that BASIC is sensitive for changes in its membrane environment. Furthermore based on results from chimeras between BASIC and ASIC1a, we show that the extracellular and the transmembrane domains are important for membrane sensitivity.
???displayArticle.pubmedLink??? 25360526
???displayArticle.pmcLink??? PMC4216111
???displayArticle.link??? PLoS One
Species referenced: Xenopus laevis
Genes referenced: asic1 cpz ecd
???attribute.lit??? ???displayArticles.show???
|
|
Figure 2. TNP increases while Gd3+ decreases BASIC activity in a dose-dependent manner.A) Representative current traces showing the concentration-dependent activation of BASIC by TNP. Upper panel, increasing concentrations of TNP were applied to a rBASIC expressing oocyte. Lower panel, increasing concentrations of TNP were co-applied with 2 mM UDCA. Dotted lines represent the 0 current level. B) Concentration-response curves for TNP in the absence (open circles) and presence (closed circles) of 2 mM UDCA. Currents were normalized to the maximum currents in the presence of TNP, which had amplitudes of 3.9±0.4 µA and 12.1±2.5 µA (n = 10) in the absence and presence of 2 mM UDCA, respectively. The current amplitude of 2 mM UDCA alone was 4.1±0.4 µA (n = 10). Error bars represent SEM, curves were fitted to the Hill equation. C) Representative current trace of a non-injected oocyte treated with increasing concentrations of TNP. D) Representative current traces showing the concentration-dependent inhibition of BASIC by Gd3+. Upper panel, increasing concentrations of Gd3+ were applied to a rBASIC expressing oocyte. Lower panel, increasing concentrations of Gd3+ were co-applied with 2 mM UDCA. Dotted lines represent the 0 current level. E) Concentration-response curves for Gd3+ in the absence (closed circles) and presence (open circles) of 2 mM UDCA. Currents were normalized to the maximum currents in the absence of Gd3+, which had amplitudes of 1.2±0.2 µA and 3.2±0.6 µA (n = 10) in the absence and presence of 2 mM UDCA, respectively. Error bars represent SEM, curves were fitted to the Hill equation. F) Representative current trace of a non-injected oocyte treated with increasing concentrations of Gd3+. |
|
|
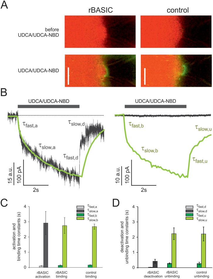
Figure 3. Correlation of UDCA membrane binding and rBASIC activation.A) Confocal images of patch pipettes containing outside-out patches excised from Xenopus laevis oocytes. Left panel, membrane patch excised from an oocyte expressing rBASIC, before (upper panel) and after (lower panel) application of UDCA-NBD/UDCA (50 µM/1.6 mM). Right panel, membrane patch excised from an uninjected control oocyte, before (upper panel) and after (lower panel) application of UDCA-NBD/UDCA. Green fluorescence signals originated from UDCA-NBD binding to the membrane, red fluorescence signal originated from DY647 background dye (1 µM) staining the bath solution. The transmission channel is overlayed. Scale bar = 5 µm. B) Binding time courses and current time courses after sudden UDCA-NBD/UDCA concentration jumps, obtained from a membrane patch excised from an rBASIC expressing oocyte (left panel) and a membrane patch excised from an uninjected control oocyte (right panel). Green traces represent fluorescence signals induced by UDCA-NBD binding and unbinding to the patch membranes (for clarity, increase in fluorescence is depicted as downward deflection). Grey traces represent simultaneously recorded current traces. Averages of three consecutive measurements are shown. Time courses of activation/binding and deactivation/unbinding were fitted by the sum of two exponentials (equations (2a) and (2b)). τfast, τslow represent fast and slow time constants for rBASIC activation/inactivation and UDCA-NBD binding/unbinding events (a, rBASIC activation; b, UDCA-NBD binding; d, rBASIC deactivation; u, UDCA-NBD unbinding). C) and D) Quantitative comparison of slow and fast time constants of rBASIC activation and UDCA-NBD binding (C) and rBASIC deactivation and UDCA-NBD unbinding (D). Error bars represent SEM; n = 3–7. |
|
|
Figure 4. Other membrane-active substances, which are structurally unrelated to bile acids also activate BASIC.A–C) Representative current traces (black) of BASIC-expressing oocytes showing that the application of 400 µM SDS (A, left panel), 500 µM N-Lauroylsarcosine (NL) (B) and 100 µM Triton-X 100 (C) increased the activity of BASIC. The application of 100 µM diminazene (DIMI) alone or together with SDS (A, right panel), NL (B) or Triton-X 100 (C) inhibited BASIC currents. Non-injected oocytes did not respond to the application of the substances (grey traces). Dotted lines represent the 0 current level. (D) Quantitative comparison of current amplitudes induced by SDS, NL or Triton-X 100. Currents were normalized to the DIMI-sensitive current in the absence of stimulatory substances, which had an amplitude of 0.25±0.03 µA (n = 8). Error bars represent SEM. Statistical significances were tested using one-way ANOVA followed by Tukey's multiple comparison test versus control, **p<0.01, ***p<0.001, n = 8. (E) Representative current traces of oocytes expressing ASIC1a or HyNaC2/3/5. Application of pH 5 or 5 µM RFamide I, respectively, activated the channels, while application of 400 µM SDS, 500 µM NL or 100 µM Triton-X 100 did not. |
|
|
Figure 5. Bile acids and other membrane-active substances activate BASIC by a similar mechanism.A) Representative current traces of BASIC showing the concentration-dependent activation of BASIC by UDCA in the absence and presence of membrane active substances (CPZ, 500 µM; TNP, 2 mM; TX100, 100 µM; NL, 500 µM or SDS, 400 µM). Dotted lines represent the 0 current level B) Concentration-response curves for UDCA in the presence and absence of membrane active substances. Currents were normalized to the maximum current at 5 mM UDCA, which was 23.8±2.4 µA. Error bars = S.E.M., n = 10. Curves represent fits to the Hill equation (equation (1)). |
|
|
Figure 6. Cholesterol does not affect rBASIC activity.A) Removal of cholesterol does not influence rBASIC activity. Quantitative comparison of DIMI-sensitive rBASIC currents from oocytes that were incubated in low Na+ OR-2 medium containing 20 mM MβCD (grey bars) or 20 mM mannitol (control, black bars) for approximately 2 h prior to recordings. Current amplitudes in the absence of any stimulus (control), in the absence of extracellular Ca2+ (−Ca2+) and in the presence of 2 mM UDCA are shown. B) Addition of cholesterol does not influence rBASIC activity. Quantitative comparison of DIMI-sensitive rBASIC current amplitudes before (black bar) and after 10 sec application of 2 mM MβCD-balanced water-soluble cholesterol (grey bar). Error bars represent SEM, n = 8. |
|
|
Figure 7. Mouse BASIC is also affected by membrane active substances.A) Representative current traces of mBASIC-expressing oocytes showing that the application of 2 mM UDCA, 500 µM CPZ, 10 mM TNP, 100 µM Triton-X 100, 500 µM NL or 400 µM SDS change the activity of mBASIC. Dotted lines represent the 0 current level. To evaluate the amiloride-sensitive current 100 µM amiloride (AMI) was applied after wash-out of the membrane active substances. (B) Quantitative comparison of current amplitudes induced by UDCA, CPZ, TNP, Triton-X 100, NL or SDS. Currents were normalized to the amiloride-sensitive current, which had an amplitude of 12.3±2.4 µA (n = 56). Error bars represent SEM. Statistical significances were tested using one-way ANOVA followed by Tukey's multiple comparison test versus control, *p<0.05, **p<0.01, ***p<0.001, n = 8. |
|
|
Figure 8. The ECD of rBASIC is involved in bile acid sensitivity.A) Left, scheme of ASIC1 showing the domain organization of one subunit as suggested by Jasti et al. based on the crystal structure of chicken ASIC1 [3]. The ECD consists of five domains: palm (yellow), thumb (green), finger (violet), knuckle (blue) and β-ball (orange). Right, linear scheme of ASIC1a showing the domains in the same color coding as in the scheme on the left. Presumably, BASIC shows a similar domain organization as ASIC1a. B) Left panel, schematic drawings of rASIC1a, rBASIC and chimeras; rASIC1a is depicted as in A), for clear distinction, rBASIC is depicted in white. Residues defining the borders of the rASIC1a and rBASIC sequences are shown. Middle panel, representative traces of currents induced by the subsequent application of pH 6.5 and 2 mM UDCA followed by the removal of divalent cations (–Ca2+). Right panel, quantitative comparison of current amplitudes induced by pH 6.5, UDCA and divalent cation removal. Error bars represent SEM; n = 6–12. Note that different amounts of cRNA were injected (rASIC1a, 0.8 ng; rBASIC, rASIC1a-rBASIC-loop and rBASIC-rASIC1a-loop, 8 ng, respectively). |
|
|
Figure 9. Several regions of the ECD of rBASIC are involved in bile acid sensitivity.A, B) Left panel, schematic drawings of chimeras; rASIC1a portions are depicted as in Fig. 5A, rBASIC portions are depicted in white. Residues defining the borders of the ASIC1a and BASIC sequences are shown. Middle panel, representative traces of currents induced by the subsequent application of pH 6.5 and 2 mM UDCA followed by the removal of divalent cations (–Ca2+). Right panel, quantitative comparison of current amplitudes induced by pH 6.5, UDCA and divalents removal. Error bars represent SEM; n = 6–12. |
|
|
Figure 10. The TMDs of rBASIC are involved in bile acid sensitivity.Left panel, schematic drawings of chimeras; rASIC1a portions are depicted as in Fig. 5A, rBASIC portions are depicted in white. Residues defining the borders of the ASIC1a and BASIC sequences are shown. Middle panel, representative traces of currents induced by the subsequent application of pH 6.5, 2 mM UDCA, and removal of divalent cations (–Ca2+). Right panel, quantitative comparison of current amplitudes induced by pH 6.5, UDCA and divalent cation removal. Error bars represent SEM; n = 6–12. |
|
|
Figure 1. BASIC responses to bile acid are modulated by the membrane active substances chlorpromazine, trinitrophenol and Gd3+.A) Representative current traces of an oocyte expressing BASIC (black trace) and a water-injected control oocyte (grey trace). Application of 2 mM UDCA induced a typical BASIC current. Co-application of 0.5 mM CPZ strongly decreased the UDCA-dependent current while co-application of 2 mM TNP strongly increased the current amplitude. The UDCA-dependent current was completely abolished by 100 µM Gd3+. Dotted line represents the 0 current level. B) Quantitative comparison of current amplitudes induced by UDCA alone or together with 0.5 mM CPZ, 2 mM TNP or 100 µM Gd3+. Currents were normalized to the current induced by UDCA alone, which had an amplitude of 1.1±0.2 µA (nâ=â10). Error bars represent SEM. Statistical significances were tested using one-way ANOVA followed by Tukey's multiple comparison test versus UDCA, **p<0.01, ***p<0.001. |
References [+] :
Akare,
Bile acid induces hydrophobicity-dependent membrane alterations.
2005, Pubmed
Akare, Bile acid induces hydrophobicity-dependent membrane alterations. 2005, Pubmed
Bässler, Molecular and functional characterization of acid-sensing ion channel (ASIC) 1b. 2001, Pubmed , Xenbase
Biskup, Relating ligand binding to activation gating in CNGA2 channels. 2007, Pubmed , Xenbase
Boiko, Restrictive expression of acid-sensing ion channel 5 (asic5) in unipolar brush cells of the vestibulocerebellum. 2014, Pubmed
Brohawn, Mechanosensitivity is mediated directly by the lipid membrane in TRAAK and TREK1 K+ channels. 2014, Pubmed
Caldwell, Serine protease activation of near-silent epithelial Na+ channels. 2004, Pubmed
Chen, Strong modulation by RFamide neuropeptides of the ASIC1b/3 heteromer in competition with extracellular calcium. 2006, Pubmed , Xenbase
Dart, Lipid microdomains and the regulation of ion channel function. 2010, Pubmed
Deuticke, Transformation and restoration of biconcave shape of human erythrocytes induced by amphiphilic agents and changes of ionic environment. 1968, Pubmed
Dürrnagel, Three homologous subunits form a high affinity peptide-gated ion channel in Hydra. 2010, Pubmed , Xenbase
Golubovic, A peptide-gated ion channel from the freshwater polyp Hydra. 2007, Pubmed
Hamill, The pharmacology of mechanogated membrane ion channels. 1996, Pubmed
Hill, TRPA1 is differentially modulated by the amphipathic molecules trinitrophenol and chlorpromazine. 2007, Pubmed
Hofmann, Bile acids: chemistry, pathochemistry, biology, pathobiology, and therapeutics. 2008, Pubmed
Hofmann, Pharmacology of ursodeoxycholic acid, an enterohepatic drug. 1994, Pubmed
Jasti, Structure of acid-sensing ion channel 1 at 1.9 A resolution and low pH. 2007, Pubmed
Kellenberger, Epithelial sodium channel/degenerin family of ion channels: a variety of functions for a shared structure. 2002, Pubmed
Krueger, Cholesterol depletion of the plasma membrane prevents activation of the epithelial sodium channel (ENaC) by SGK1. 2009, Pubmed , Xenbase
Kusch, Interdependence of receptor activation and ligand binding in HCN2 pacemaker channels. 2010, Pubmed , Xenbase
Lefèvre, Pharmacological and electrophysiological characterization of the human bile acid-sensitive ion channel (hBASIC). 2014, Pubmed
Lundbaek, Amphiphile regulation of ion channel function by changes in the bilayer spring constant. 2010, Pubmed
Macchiarulo, Probing the Binding Site of Bile Acids in TGR5. 2013, Pubmed
Maingret, Lysophospholipids open the two-pore domain mechano-gated K(+) channels TREK-1 and TRAAK. 2000, Pubmed
Makishima, Identification of a nuclear receptor for bile acids. 1999, Pubmed
Martinac, Mechanosensitive ion channels of E. coli activated by amphipaths. 1990, Pubmed
Mello-Vieira, Cytotoxic bile acids, but not cytoprotective species, inhibit the ordering effect of cholesterol in model membranes at physiologically active concentrations. 2013, Pubmed
Nache, Differential regulation by cyclic nucleotides of the CNGA4 and CNGB1b subunits in olfactory cyclic nucleotide-gated channels. 2012, Pubmed
Parks, Bile acids: natural ligands for an orphan nuclear receptor. 1999, Pubmed
Perozo, Physical principles underlying the transduction of bilayer deformation forces during mechanosensitive channel gating. 2002, Pubmed
Sakai, Cloning and functional expression of a novel degenerin-like Na+ channel gene in mammals. 1999, Pubmed , Xenbase
Schaap, Bile acid receptors as targets for drug development. 2014, Pubmed
Schaefer, Molecular cloning, functional expression and chromosomal localization of an amiloride-sensitive Na(+) channel from human small intestine. 2000, Pubmed , Xenbase
Sheetz, Biological membranes as bilayer couples. III. Compensatory shape changes induced in membranes. 1976, Pubmed
Sheetz, Biological membranes as bilayer couples. A molecular mechanism of drug-erythrocyte interactions. 1974, Pubmed
Wang, Caveolae targeting and regulation of large conductance Ca(2+)-activated K+ channels in vascular endothelial cells. 2005, Pubmed
Wiemuth, Bile acids increase the activity of the epithelial Na+ channel. 2014, Pubmed , Xenbase
Wiemuth, The pharmacological profile of brain liver intestine Na+ channel: inhibition by diarylamidines and activation by fenamates. 2011, Pubmed , Xenbase
Wiemuth, BASIC--a bile acid-sensitive ion channel highly expressed in bile ducts. 2012, Pubmed
Wiemuth, A single amino acid tunes Ca2+ inhibition of brain liver intestine Na+ channel (BLINaC). 2010, Pubmed , Xenbase
Wiemuth, Strong activation of bile acid-sensitive ion channel (BASIC) by ursodeoxycholic acid. 2013, Pubmed
Wiemuth, The bile acid-sensitive ion channel (BASIC), the ignored cousin of ASICs and ENaC. 2014, Pubmed
Wu, State-dependent cAMP binding to functioning HCN channels studied by patch-clamp fluorometry. 2011, Pubmed
Yang, Block of stretch-activated ion channels in Xenopus oocytes by gadolinium and calcium ions. 1989, Pubmed , Xenbase
Zheng, Patch-clamp fluorometry recording of conformational rearrangements of ion channels. 2003, Pubmed , Xenbase
Zhou, Bile acids modulate signaling by functional perturbation of plasma membrane domains. 2013, Pubmed
