Click here to close
Hello! We notice that you are using Internet Explorer, which is not supported by Xenbase and may cause the site to display incorrectly.
We suggest using a current version of Chrome,
FireFox, or Safari.
Brain
2016 Mar 01;139Pt 3:674-91. doi: 10.1093/brain/awv352.
Show Gene links
Show Anatomy links
Loss-of-function mutations in SCN4A cause severe foetal hypokinesia or 'classical' congenital myopathy.
Zaharieva IT, Thor MG, Oates EC, van Karnebeek C, Hendson G, Blom E, Witting N, Rasmussen M, Gabbett MT, Ravenscroft G, Sframeli M, Suetterlin K, Sarkozy A, D'Argenzio L, Hartley L, Matthews E, Pitt M, Vissing J, Ballegaard M, Krarup C, Slørdahl A, Halvorsen H, Ye XC, Zhang LH, Løkken N, Werlauff U, Abdelsayed M, Davis MR, Feng L, Phadke R, Sewry CA, Morgan JE, Laing NG, Vallance H, Ruben P, Hanna MG, Lewis S, Kamsteeg EJ, Männikkö R, Muntoni F.
???displayArticle.abstract???
Congenital myopathies are a clinically and genetically heterogeneous group of muscle disorders characterized by congenital or early-onset hypotonia and muscle weakness, and specific pathological features on muscle biopsy. The phenotype ranges from foetal akinesia resulting in in utero or neonatal mortality, to milder disorders that are not life-limiting. Over the past decade, more than 20 new congenital myopathy genes have been identified. Most encode proteins involved in muscle contraction; however, mutations in ion channel-encoding genes are increasingly being recognized as a cause of this group of disorders. SCN4A encodes the α-subunit of the skeletal muscle voltage-gated sodium channel (Nav1.4). This channel is essential for the generation and propagation of the muscle action potential crucial to muscle contraction. Dominant SCN4A gain-of-function mutations are a well-established cause of myotonia and periodic paralysis. Using whole exome sequencing, we identified homozygous or compound heterozygous SCN4A mutations in a cohort of 11 individuals from six unrelated kindreds with congenital myopathy. Affected members developed in utero- or neonatal-onset muscle weakness of variable severity. In seven cases, severe muscle weakness resulted in death during the third trimester or shortly after birth. The remaining four cases had marked congenital or neonatal-onset hypotonia and weakness associated with mild-to-moderate facial and neck weakness, significant neonatal-onset respiratory and swallowing difficulties and childhood-onset spinal deformities. All four surviving cohort members experienced clinical improvement in the first decade of life. Muscle biopsies showed myopathic features including fibre size variability, presence of fibrofatty tissue of varying severity, without specific structural abnormalities. Electrophysiology suggested a myopathic process, without myotonia. In vitro functional assessment in HEK293 cells of the impact of the identified SCN4A mutations showed loss-of-function of the mutant Nav1.4 channels. All, apart from one, of the mutations either caused fully non-functional channels, or resulted in a reduced channel activity. Each of the affected cases carried at least one full loss-of-function mutation. In five out of six families, a second loss-of-function mutation was present on the trans allele. These functional results provide convincing evidence for the pathogenicity of the identified mutations and suggest that different degrees of loss-of-function in mutant Nav1.4 channels are associated with attenuation of the skeletal muscle action potential amplitude to a level insufficient to support normal muscle function. The results demonstrate that recessive loss-of-function SCN4A mutations should be considered in patients with a congenital myopathy.
See Cannon (doi:10.1093/brain/awv400) for a scientific commentary on this article.Dominant gain-of-function mutations in SCN4A, which encodes the α-subunit of the voltage-gated sodium channel, are a common cause of myotonia and periodic paralysis. Zaharieva et al. now report recessive loss-of-function SCN4A mutations in 11 patents with congenital myopathy. The mutations cause fully non-functional channels or result in reduced channel activity.
Figure 1. Pedigrees of all families with SCN4A mutations described in this study. Affected individuals are represented with shaded symbols, probands are indicated with an arrow, age at stillbirth (SB) or pregnancy termination are shown beneath symbols.
Figure 2. SCN4A mutations in congenital myopathy patients. Location of the mutations mapped onto a secondary structure of Nav1.4 channel (A). Compound heterozygous mutations identified in the affected individuals from one family are presented with the same colour. The homozygous mutation in Family 5 is shown underlined. Position, amino acid change, mutation type, frequency in ExAC database and association with sodium channelopathy of the reported mutations (B). Full loss-of-function mutations are presented in red. MS = missense mutation; NS = nonsense mutation; FS = frameshift mutation; ESS = essential splice site mutation; HypoPP = hypokalaemic periodic paralysis; NDM = non-dystrophic myotonia; - = not available.
Figure 3. Clinical features in SCN4A congenital myopathy patients. Clinical images of the proband from Family 2 show mild facial weakness, elongated face (A), high arched palate (G) and bilateral scapular winging (B). T1-weighted muscle MRI images in the affected case from Family 1 (at age 6 years) (C, E and F) and in the proband from Family 2 (at age 35 years) (D, H and I) showed severe involvement of the gluteal muscles (C and D), bilateral, symmetric involvement of sartorius and adductor magnus in the upper leg (E and H) and involvement of soleus in the lower leg (F and I). T2-weighed muscle MRI images in the affected case from Family 1 demonstrated no oedema (J and K).
Figure 4. Muscle pathology in the foetal hypokinesia and ‘classical’ congenital myopathy affected individuals. Haematoxylin and eosin staining performed in the muscle samples taken from the foetal hypokinesia cases showed abnormal fibre size variation (A–C). Presence of fibrofatty tissue was noted in the muscle samples taken from affected foetuses II.2 from Family 4 and II.2 from Family 6 (A and B). Marked end-stage presence of fibrofatty tissue was seen in the post-mortem sections from Patient II.1 Family 6 (C). No mitochondrial abnormalities (D), rods or other inclusions were present in the muscle sample from affected foetus II.2 from Family 4 (D and E). Rods or other inclusions were also absent in Patient II.2 from Family 5 (F). Haematoxylin and eosin staining in the biopsies from ‘classical’ congenital myopathy cases showed myopathic features with abnormal fibre size variation without necrosis and regeneration (G–I). Mild fibrofatty replacement was present in the quadriceps biopsy taken from Patient II.1 Family 1 (age 2 years) (G), Patient II.1 Family 4 (age 1 month) (H) and Patient II.1 Family 3 (age 1.5 months) (I). NADH oxidative enzyme staining showed a population of small type 1 fibres with slow myosin in the biopsy of Patient II.1 Family 1 cohort member (J). This was confirmed with myosin heavy chain immunolabelling [fast myosin (M); slow myosin (N)]. Foetal myosin (O) showed scattered, abnormal, very small fibres measuring <5 µm. NADH histochemistry showed preserved fibre typing without cores or minicores in Patient II.1 Family 4 (K). Rods or other inclusions were absent in the Gomori Trichrome stain (Patient II.1 Family 3) (L).
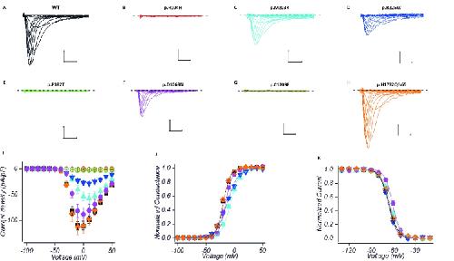
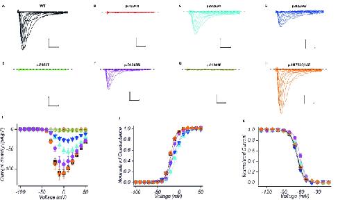
Figure 5. Electrophysiological characterization of congenital myopathy channel variants. Current traces in response to depolarizing test voltages for wild-type (WT; A), p.R104H (B), p.M203K (C), p.R225W (D), p.P382T (E), p.D1069N (F) p.C1209F (G) and p.H1782Qfs65 (H) channels expressed in HEK293 cells. Scale-bars are 1 ms (x-axis), 0.5 nA (y-axis). The dashed line represents the baseline current level at holding voltage. Mean current density (I) and normalized conductance (J) response to test voltages for channels expressed in HEK293 cells. Solid lines represent fit of Boltzmann equation to the mean data. Variants are colour coded as in A–H. Symbols: wild-type (square), p.M203K (triangle), p.R225W (inverted triangle), p.D1069N (circle), p.H1782Qfs65 (diamond). p.R104H, p.P382T and p.C1209F are all represented by open circles. Mean normalized currents in response to test voltage of −10 mV (HEK293) following a prepulse steps of 150 ms to voltages indicated in x-axis (K). Lines represent fit of Boltzmann equation to the mean data. Colour coding and symbols are as in I.
See Cannon (doi:
10.1093/brain/awv400
) for a scientific commentary on this article.
Dominant gain-of-function mutations in
SCN4A
, which encodes the α-subunit of the voltage-gated sodium channel, are a common cause of myotonia and periodic paralysis. Zaharieva
et al.
now report recessive loss-of-function
SCN4A
mutations in 11 patents with congenital myopathy. The mutations cause fully non-functional channels or result in reduced channel activity.
Arnold,
Defective fast inactivation recovery of Nav 1.4 in congenital myasthenic syndrome.
2015, Pubmed
Arnold,
Defective fast inactivation recovery of Nav 1.4 in congenital myasthenic syndrome.
2015,
Pubmed Cannon,
Channelopathies of skeletal muscle excitability.
2015,
Pubmed Cannon,
When all is lost…a severe myopathy with hypotonia from sodium channel mutations.
2016,
Pubmed Corrochano,
Novel mutations in human and mouse SCN4A implicate AMPK in myotonia and periodic paralysis.
2014,
Pubmed de Ligt,
Diagnostic exome sequencing in persons with severe intellectual disability.
2012,
Pubmed Ehmsen,
The dystrophin-associated protein complex.
2002,
Pubmed George,
Assignment of the human heart tetrodotoxin-resistant voltage-gated Na+ channel alpha-subunit gene (SCN5A) to band 3p21.
1995,
Pubmed Groome,
NaV1.4 mutations cause hypokalaemic periodic paralysis by disrupting IIIS4 movement during recovery.
2014,
Pubmed Harris,
Studies on tetrodotoxin resistant action potentials in denervated skeletal muscle.
1971,
Pubmed Harris,
Tetrodotoxin-resistant action potentials in newborn rat muscle.
1973,
Pubmed Herzog,
Calmodulin binds to the C terminus of sodium channels Nav1.4 and Nav1.6 and differentially modulates their functional properties.
2003,
Pubmed Jungbluth,
Autosomal recessive inheritance of RYR1 mutations in a congenital myopathy with cores.
2002,
Pubmed Lee,
Clinical Diversity of SCN4A-Mutation-Associated Skeletal Muscle Sodium Channelopathy.
2009,
Pubmed Matthews,
Neonatal hypotonia can be a sodium channelopathy: recognition of a new phenotype.
2008,
Pubmed Monnier,
A homozygous splicing mutation causing a depletion of skeletal muscle RYR1 is associated with multi-minicore disease congenital myopathy with ophthalmoplegia.
2003,
Pubmed Nance,
Congenital myopathies: an update.
2012,
Pubmed Ravenscroft,
Pathophysiological concepts in the congenital myopathies: blurring the boundaries, sharpening the focus.
2015,
Pubmed Ravenscroft,
Fetal akinesia: review of the genetics of the neuromuscular causes.
2011,
Pubmed Ryan,
Skeletal-muscle channelopathies: periodic paralysis and nondystrophic myotonias.
2007,
Pubmed Schultz,
Specific interactions between the syntrophin PDZ domain and voltage-gated sodium channels.
1998,
Pubmed Sewry,
Congenital myopathies.
2008,
Pubmed Stühmer,
Structural parts involved in activation and inactivation of the sodium channel.
1989,
Pubmed
,
Xenbase Suetterlin,
Muscle channelopathies: recent advances in genetics, pathophysiology and therapy.
2014,
Pubmed Trimmer,
Primary structure and functional expression of a mammalian skeletal muscle sodium channel.
1989,
Pubmed
,
Xenbase Tsujino,
Myasthenic syndrome caused by mutation of the SCN4A sodium channel.
2003,
Pubmed Vicart,
Human skeletal muscle sodium channelopathies.
2005,
Pubmed Weiss,
Functional differences between two classes of sodium channels in developing rat skeletal muscle.
1986,
Pubmed Zhang,
A mutation in the human ryanodine receptor gene associated with central core disease.
1993,
Pubmed Zhou,
Pathophysiology of sodium channelopathies. Studies of sodium channel expression by quantitative multiplex fluorescence polymerase chain reaction.
1994,
Pubmed