XB-ART-53176
Nat Cell Biol
2017 May 01;195:468-479. doi: 10.1038/ncb3500.
Show Gene links
Show Anatomy links
CUL-2LRR-1 and UBXN-3 drive replisome disassembly during DNA replication termination and mitosis.
Sonneville R, Moreno SP, Knebel A, Johnson C, Hastie CJ, Gartner A, Gambus A, Labib K.
???displayArticle.abstract???
Replisome disassembly is the final step of DNA replication in eukaryotes, involving the ubiquitylation and CDC48-dependent dissolution of the CMG helicase (CDC45-MCM-GINS). Using Caenorhabditis elegans early embryos and Xenopus laevis egg extracts, we show that the E3 ligase CUL-2LRR-1 associates with the replisome and drives ubiquitylation and disassembly of CMG, together with the CDC-48 cofactors UFD-1 and NPL-4. Removal of CMG from chromatin in frog egg extracts requires CUL2 neddylation, and our data identify chromatin recruitment of CUL2LRR1 as a key regulated step during DNA replication termination. Interestingly, however, CMG persists on chromatin until prophase in worms that lack CUL-2LRR-1, but is then removed by a mitotic pathway that requires the CDC-48 cofactor UBXN-3, orthologous to the human tumour suppressor FAF1. Partial inactivation of lrr-1 and ubxn-3 leads to synthetic lethality, suggesting future approaches by which a deeper understanding of CMG disassembly in metazoa could be exploited therapeutically.
???displayArticle.pubmedLink??? 28368371
???displayArticle.pmcLink??? PMC5410169
???displayArticle.link??? Nat Cell Biol
???displayArticle.grants??? [+]
Species referenced: Xenopus laevis
Genes referenced: cul2 eif4g2 faf1 gins1 gmnn h2bc21 lrr1 mcm10 mcm7 mmut npl rbx1 sfpq znrd2
???attribute.lit??? ???displayArticles.show???
|
|
Figure 2. CUL-2LRR-1 is required for CMG helicase disassembly during S-phase in C. elegans.(a-b) Embryos from GFP-sld-5 mCherry-H2B worms were exposed to the indicated RNAi and processed as in Figure 1b. Timelapse images are shown from S-phase to mid-prophase. Five embryos were examined for each treatment and all behaved equivalently. Arrows denote examples of persistence of GFP-SLD-5 on prophase chromatin and scale bars correspond to 5µm. (c-d) Embryos from homozygous GFP-psf-1 / GFP-psf-1 worms were exposed to the indicated RNAi and processed as in Figure 1e-f. Unprocessed scans of key immunoblots are shown in Supplementary Figure 8. |
|
|
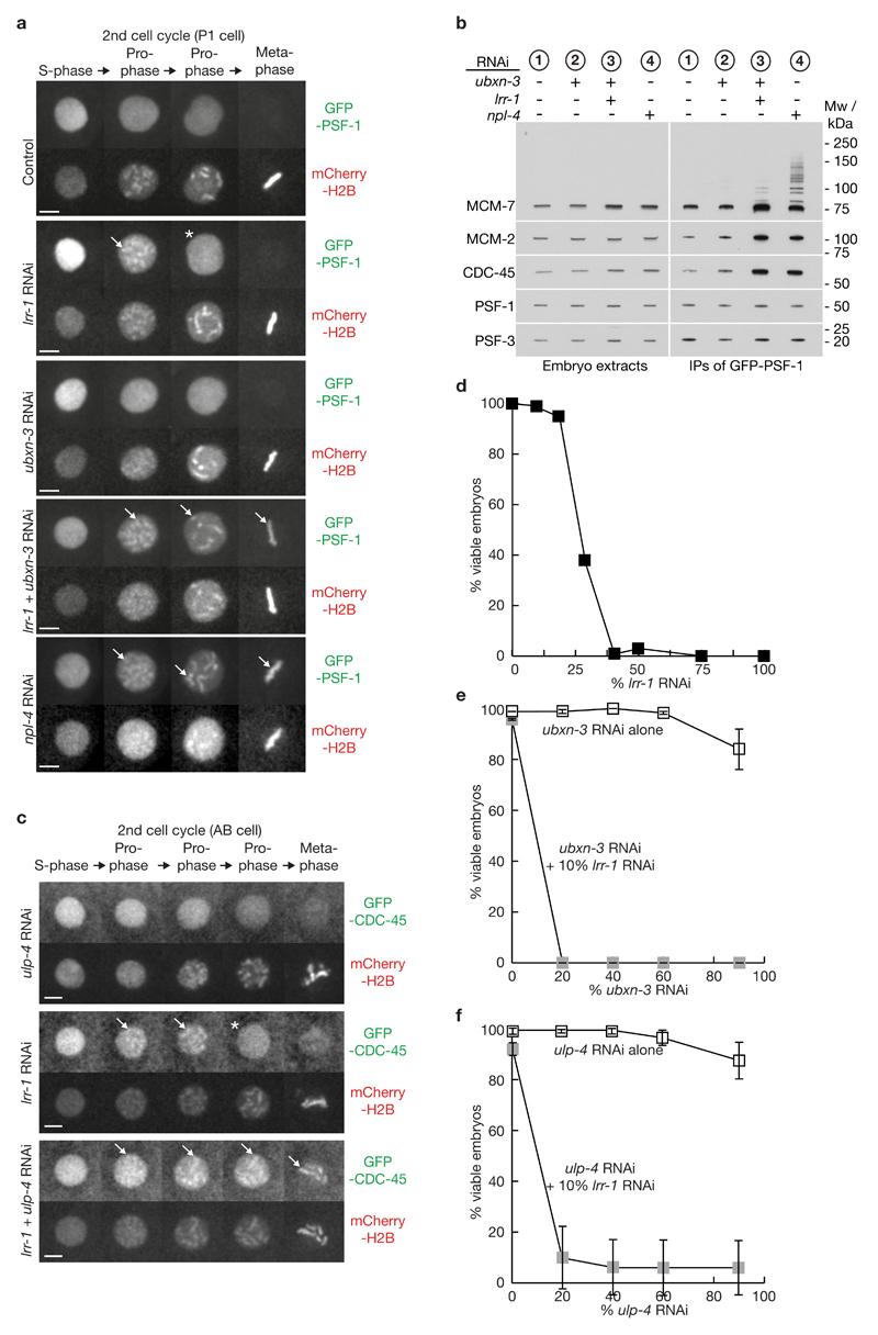
Figure 3. A mitotic pathway for CMG helicase disassembly is revealed in the absence of CUL-2LRR-1.(a) Embryos from GFP-psf-1 mCherry-H2B worms were exposed to the indicated RNAi treatments, or empty vector in the control, and then processed as in Figure 1b, except that the figure depicts data from the second embryonic cell cycle (P1 cell). Timelapse images are shown from S-phase to metaphase. GFP-PSF1 initially persists on prophase chromatin following depletion of LRR-1 (the arrows denote examples), before being released in late prophase (indicated by asterisk). Scale bars correspond to 5µm. (b) The duration of the indicated cell cycle phases for the experiment in (a) were measured as described in Methods. The data are expressed relative to the length of the corresponding period in control embryos, and represent the mean values (n = 5 embryos; the lines on the boundary of each cell cycle phase indicate standard deviations from the mean). (c) Worms homozygous for GFP-psf-1 and lrr-1Δ were grown in parallel to the equivalent heterozygote (control), as described in Methods. After exposure to atl-1 RNAi (this allows homozygous lrr-1Δ germ cells to proceed with meiosis), the resultant embryos were processed as above. The images depict the second embryonic cell cycle (P1 cell), showing persistent association of GFP-PSF-1 with chromatin during prophase (arrows), before release in late prophase (asterisk). (d-e) Homozygous GFP-psf-1 worms were exposed to the indicated RNAi. Embryos were then isolated and processed as in Figure 1e-f. Unprocessed scans of key immunoblots are shown in Supplementary Figure 8. |
|
|
Figure 4. The mitotic CMG helicase disassembly pathway requires UBXN-3 and is modulated by the SUMO protease ULP-4, both of which become essential when LRR-1 is depleted.(a) Embryos from GFP-psf-1 mCherry-H2B worms were exposed to the indicated RNAi and processed as in Figure 3a. The arrows indicate persistent association of GFP-PSF1 with mitotic chromatin (throughout mitosis in the case of RNAi to npl-4, or after simultaneous RNAi to lrr-1 + ubxn-3), whereas the asterisk denotes release of GFP-PSF-1 from chromatin in late prophase in embryos treated only with lrr-1 RNAi. The scale bars correspond to 5µm. (b) Homozygous GFP-psf-1 worms were exposed to the indicated RNAi and isolated embryos were then processed as in Figure 1e. (c) Embryos from GFP-cdc-45 mCherry-H2B worms were exposed to the indicated RNAi and processed as above. The data correspond to the AB cell in the second cell cycle, in which lrr-1 ulp-4 double RNAi leads to persistence of GFP-CDC-45 until at or after nuclear envelope breakdown (8 of 9 embryos tested). (d) Worms were fed on plates where the indicated proportion of bacteria expressed lrr-1 double-stranded RNAi, and embryonic viability was measured as described in Methods (for each timepoint, 69-94 embryos were examined from five adult worms). (e) Worms were fed on the indicated proportion of bacteria expressing ubxn-3 RNAi, either alone or in combination with 10% bacteria expressing lrr-1 RNAi. The data represent the mean values (n = 3 independent experiments; for each timepoint, 70-100 embryos were examined from five adult worms), with the indicated standard deviations from the mean value. (f) Similar experiment involving increasing doses of ulp-4 RNAi, with or without 10% lrr-1 RNAi (n = 3 independent experiments; for each timepoint, 70-100 embryos were examined from five adult worms). Unprocessed scans of key immunoblots are shown in Supplementary Figure 8. |
|
|
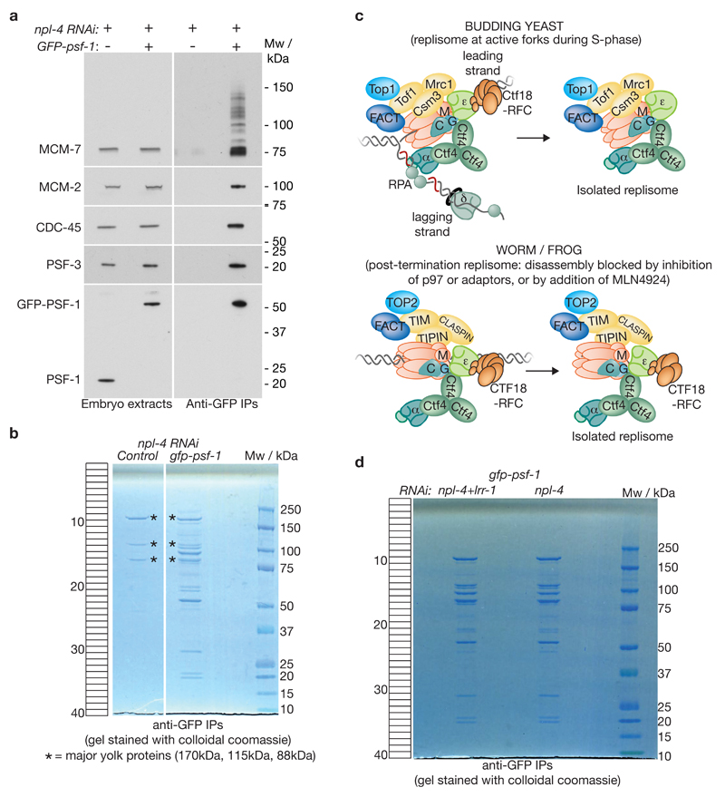
Figure 5. Isolation of the post-termination worm replisome.(a) Control or homozygous GFP-psf-1 worms were exposed to npl-4 RNAi before being processed as described above for Figure 4. The purified samples were monitored by SDS-PAGE and immunoblotting of the indicated components of the CMG helicase. (b) The remainder of the samples were then resolved in a 4-12% gradient gel, which was stained with colloidal coomassie. The major contaminants in both samples (marked with asterisks) represent the four major yolk proteins of the worm early embryo40. Each lane was cut into 40 bands as indicated, before analysis of protein content by mass spectrometry (see Supplementary Table 2). (c) Comparison of the replisome isolated from active replication forks in budding yeast 1, 41, 42, with the isolated post-termination replisome from worm and frog (this study). For simplicity, some of the proteins that act at forks, but that are not present in the isolated replisome, have been omitted. In addition, Mcm10 has been excluded, since its status at forks and its association with the isolated replisome remain unclear (absent from isolated yeast and worm replisomes under physiological conditions, but co-purifying with frog MCM-3 from digested chromatin post-termination). (d) Comparison of isolated replisome material for the experiment in Supplementary Table 3 (worms treated with npl-4 RNAi or npl-4 lrr-1 double RNAi). Unprocessed scans of key immunoblots are shown in Supplementary Figure 8. |
|
|
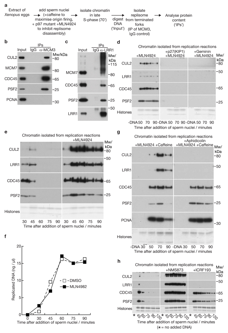
Figure 6. CUL2LRR1 associates with the post-termination vertebrate replisome and is recruited to chromatin during DNA replication termination in Xenopus egg extracts.(a) Experimental scheme for isolation of proteins associated with the CMG helicase after termination in the absence of replisome disassembly, in extracts of Xenopus laevis eggs. (b) Immunoblots of input and the indicated IP samples for the experiment in (a). (c) Replisome disassembly was inhibited with the p97 inhibitor NMS873, and LRR1 was then isolated from digested chromatin at the 70â timepoint, in parallel with a control IP with IgG, before detection of the indicated proteins by immunoblotting. (d) Chromatin association of the indicated factors was monitored by immunoblotting, at the indicated timepoints after addition of sperm chromatin to egg extracts (except for the -DNA sample that lacked chromatin). Where indicated, replication initiation was blocked by addition of p27(KIP1) or Geminin. The neddylase inhibitor MLN4924 was added to all samples to block replisome disassembly. (e) Timecourse experiment comparing chromatin-bound factors in the absence or presence of the neddylation inhibitor MLN4924. (f) Replication kinetics were monitored for the experiment in (e), by incorporation of radiolabelled α-dATP into newly synthesised DNA (see also Supplementary Figure 5b; source data for repeats of this experiment are included in Supplementary Table 6). (g) Inhibition of DNA synthesis blocks association of CUL2LRR1 with chromatin. DNA synthesis was inhibited with the DNA polymerase inhibitor aphidicolin. Caffeine was added to inactivate the S-phase checkpoint, which otherwise would have reduced the level of CMG on chromatin +Aphidicolin. (h) Analogous experiment to that in (e), showing that CUL2-LRR1 accumulated on chromatin with CMG when replisome disassembly was blocked by the p97 inhibitor NMS873, but chromatin recruitment of CUL2-LRR1 was inhibited if DNA replication termination was delayed by addition of the TOPO2 inhibitor ICRF193. Unprocessed scans of key immunoblots are shown in Supplementary Figure 8. |
|
|
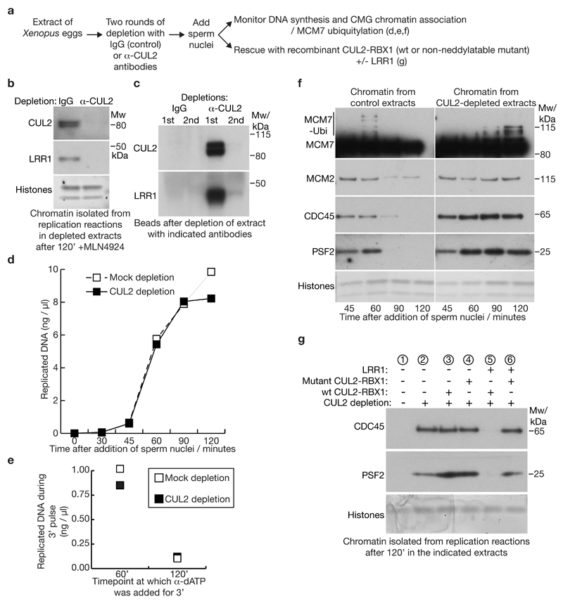
Figure 7. Active CUL2LRR1 is required for extraction of CMG components from chromatin during DNA replication termination in Xenopus egg extracts.(a) Experimental scheme. (b) Replication reactions were performed in the presence of MLN4924 to stabilise CUL2LRR1 on chromatin during DNA replication termination in mock-depleted extracts (treated with two rounds of IgG-beads). In contrast, neither CUL2 nor LRR1 were detected on chromatin in CUL2-depleted extracts, confirming the efficiency of the depletion. (c) Depletion of CUL2 also removes LRR1 from the extract (the panel shows immunoblots of the antibody-coupled beads after each of the two rounds of depletion). (d) Kinetics of DNA synthesis in extracts subjected to two rounds of immunoprecipitation with control IgG (‘mock depletion’) or with antibodies to Hs_CUL2-RBX1 (‘CUL2 depletion’, see Methods). Source data for repeats of this experiment are included in Supplementary Table 6. (e) In an analogous experiment, replication reactions were performed in ‘mock-depleted’ and CUL-depleted extracts. A pulse of α-dATP was added for 3’ at either the 60’ or 120’ timepoints, and the incorporation of radiolabel into nascent DNA was monitored after isolation of total DNA, indicating that replication proceeded and completed with similar kinetics in both extracts, consistent with the data in (d). (f) Kinetics of chromatin association of the indicated factors for the same experiment shown in (a-b). Note that the MCM7 immunoblot is over-exposed in order to reveal the ubiquitylated forms of the protein. (g) Mock-depleted or CUL2-depleted extracts were supplemented with the indicated recombinant proteins (X.l. LRR1, wt/mutant Hs_CUL2-RBX1 – see Methods), and chromatin was isolated from the 120’ timepoint in a similar experiment to that described above. Unprocessed scans of key immunoblots are shown in Supplementary Figure 8. |
References [+] :
Avci,
Clipping or Extracting: Two Ways to Membrane Protein Degradation.
2015, Pubmed
Avci, Clipping or Extracting: Two Ways to Membrane Protein Degradation. 2015, Pubmed
Bandau, UBXN7 docks on neddylated cullin complexes using its UIM motif and causes HIF1α accumulation. 2012, Pubmed
Bell, Chromosome Duplication in Saccharomyces cerevisiae. 2016, Pubmed
Bell, DNA Replication. Terminating the replisome. 2014, Pubmed
Brenner, The genetics of Caenorhabditis elegans. 1974, Pubmed
Cuvier, A topoisomerase II-dependent mechanism for resetting replicons at the S-M-phase transition. 2008, Pubmed , Xenbase
Deegan, MCM: one ring to rule them all. 2016, Pubmed
Dewar, CRL2(Lrr1) promotes unloading of the vertebrate replisome from chromatin during replication termination. 2017, Pubmed , Xenbase
Dewar, The mechanism of DNA replication termination in vertebrates. 2015, Pubmed , Xenbase
Duda, Structural insights into NEDD8 activation of cullin-RING ligases: conformational control of conjugation. 2008, Pubmed
Edgley, Genetic balancers. 2006, Pubmed
Franz, Ring of Change: CDC48/p97 Drives Protein Dynamics at Chromatin. 2016, Pubmed
Franz, CDC-48/p97 coordinates CDT-1 degradation with GINS chromatin dissociation to ensure faithful DNA replication. 2011, Pubmed , Xenbase
Franz, Chromatin-associated degradation is defined by UBXN-3/FAF1 to safeguard DNA replication fork progression. 2016, Pubmed
Fullbright, p97 Promotes a Conserved Mechanism of Helicase Unloading during DNA Cross-Link Repair. 2016, Pubmed , Xenbase
Gambus, MCM2-7 form double hexamers at licensed origins in Xenopus egg extract. 2011, Pubmed , Xenbase
Gambus, A key role for Ctf4 in coupling the MCM2-7 helicase to DNA polymerase alpha within the eukaryotic replisome. 2009, Pubmed
Gambus, GINS maintains association of Cdc45 with MCM in replisome progression complexes at eukaryotic DNA replication forks. 2006, Pubmed
Gillespie, Preparation and use of Xenopus egg extracts to study DNA replication and chromatin associated proteins. 2012, Pubmed , Xenbase
Heubes, The AAA-ATPase p97-Ufd1-Npl4 is required for ERAD but not for spindle disassembly in Xenopus egg extracts. 2007, Pubmed , Xenbase
Hodgson, Geminin becomes activated as an inhibitor of Cdt1/RLF-B following nuclear import. 2002, Pubmed , Xenbase
Ilves, Activation of the MCM2-7 helicase by association with Cdc45 and GINS proteins. 2010, Pubmed
Khoudoli, Temporal profiling of the chromatin proteome reveals system-wide responses to replication inhibition. 2008, Pubmed , Xenbase
Kloppsteck, Regulation of p97 in the ubiquitin-proteasome system by the UBX protein-family. 2012, Pubmed
Labib, Uninterrupted MCM2-7 function required for DNA replication fork progression. 2000, Pubmed
Lee, The Dac-tag, an affinity tag based on penicillin-binding protein 5. 2012, Pubmed
Lee, Complex of Fas-associated factor 1 (FAF1) with valosin-containing protein (VCP)-Npl4-Ufd1 and polyubiquitinated proteins promotes endoplasmic reticulum-associated degradation (ERAD). 2013, Pubmed
Maculins, Tethering of SCF(Dia2) to the Replisome Promotes Efficient Ubiquitylation and Disassembly of the CMG Helicase. 2015, Pubmed
Maric, Cdc48 and a ubiquitin ligase drive disassembly of the CMG helicase at the end of DNA replication. 2014, Pubmed
Menges, FAS-associated factor 1 (FAF1): diverse functions and implications for oncogenesis. 2009, Pubmed
Merlet, The CRL2LRR-1 ubiquitin ligase regulates cell cycle progression during C. elegans development. 2010, Pubmed
Meyer, A complex of mammalian ufd1 and npl4 links the AAA-ATPase, p97, to ubiquitin and nuclear transport pathways. 2000, Pubmed
Meyer, Emerging functions of the VCP/p97 AAA-ATPase in the ubiquitin system. 2012, Pubmed
Moreno, Polyubiquitylation drives replisome disassembly at the termination of DNA replication. 2014, Pubmed , Xenbase
Morohashi, The amino-terminal TPR domain of Dia2 tethers SCF(Dia2) to the replisome progression complex. 2009, Pubmed
Mouysset, A conserved role of Caenorhabditis elegans CDC-48 in ER-associated protein degradation. 2006, Pubmed
Moyer, Isolation of the Cdc45/Mcm2-7/GINS (CMG) complex, a candidate for the eukaryotic DNA replication fork helicase. 2006, Pubmed
O'Donnell, The Eukaryotic Replisome Goes Under the Microscope. 2016, Pubmed
Ossareh-Nazari, RNAi-Based Suppressor Screens Reveal Genetic Interactions Between the CRL2LRR-1 E3-Ligase and the DNA Replication Machinery in Caenorhabditis elegans. 2016, Pubmed
Pelisch, Dynamic SUMO modification regulates mitotic chromosome assembly and cell cycle progression in Caenorhabditis elegans. 2014, Pubmed
Prokhorova, Sequential MCM/P1 subcomplex assembly is required to form a heterohexamer with replication licensing activity. 2000, Pubmed , Xenbase
Ramadan, Strategic role of the ubiquitin-dependent segregase p97 (VCP or Cdc48) in DNA replication. 2017, Pubmed
Saha, Multimodal activation of the ubiquitin ligase SCF by Nedd8 conjugation. 2008, Pubmed
Sarikas, The cullin protein family. 2011, Pubmed
Semlow, Replication-Dependent Unhooking of DNA Interstrand Cross-Links by the NEIL3 Glycosylase. 2016, Pubmed , Xenbase
Sengupta, Dpb2 integrates the leading-strand DNA polymerase into the eukaryotic replisome. 2013, Pubmed
Sharrock, Two distinct yolk lipoprotein complexes from Caenorhabditis elegans. 1990, Pubmed
Sonneville, The dynamics of replication licensing in live Caenorhabditis elegans embryos. 2012, Pubmed
Sonneville, Both Chromosome Decondensation and Condensation Are Dependent on DNA Replication in C. elegans Embryos. 2015, Pubmed
Soucy, An inhibitor of NEDD8-activating enzyme as a new approach to treat cancer. 2009, Pubmed
Starostina, CRL2(LRR-1) targets a CDK inhibitor for cell cycle control in C. elegans and actin-based motility regulation in human cells. 2010, Pubmed
Timmons, Specific interference by ingested dsRNA. 1998, Pubmed
Vaz, Role of p97/VCP (Cdc48) in genome stability. 2013, Pubmed
Walter, Evidence for sequential action of cdc7 and cdk2 protein kinases during initiation of DNA replication in Xenopus egg extracts. 2000, Pubmed , Xenbase
