XB-ART-53171
J Cell Biol
2017 Apr 03;2164:983-997. doi: 10.1083/jcb.201607060.
Show Gene links
Show Anatomy links
Structural analysis of the role of TPX2 in branching microtubule nucleation.
Alfaro-Aco R, Thawani A, Petry S.
???displayArticle.abstract???
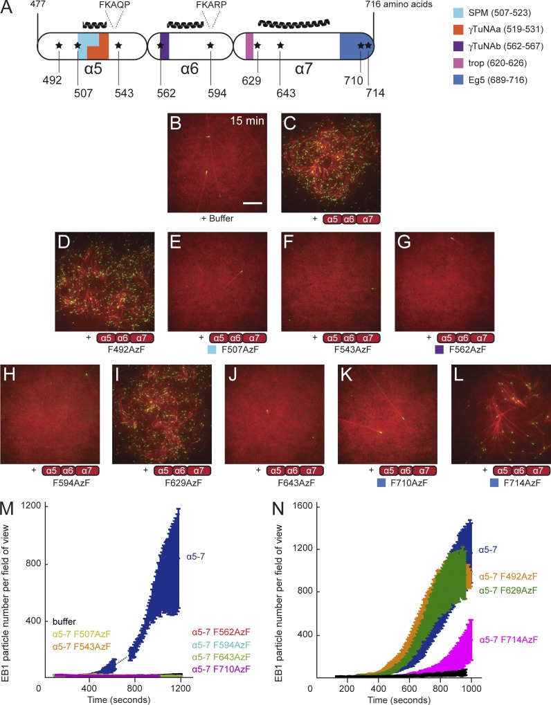
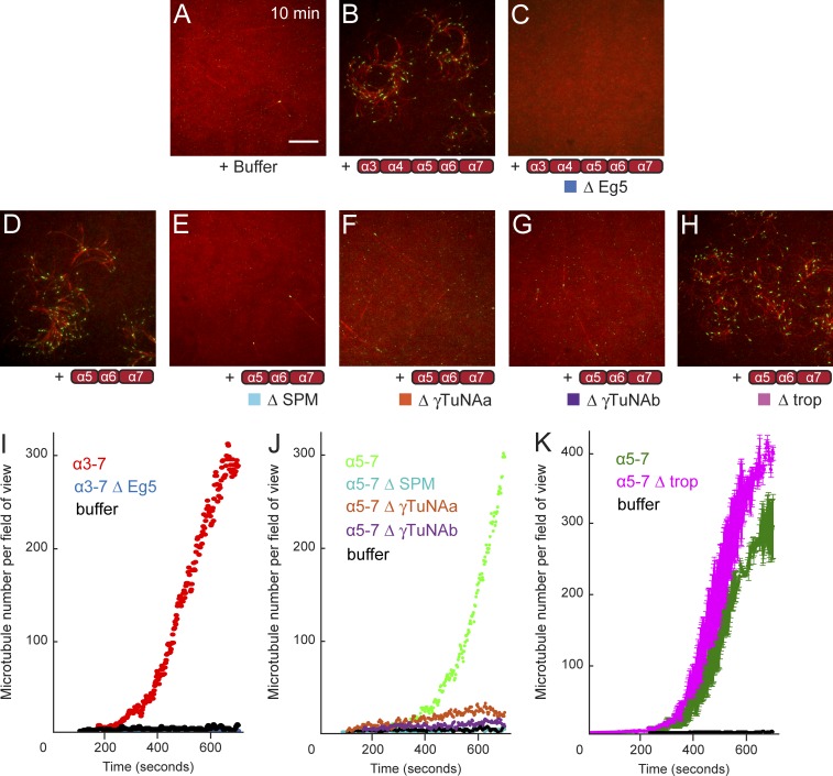
The mitotic spindle consists of microtubules (MTs), which are nucleated by the γ-tubulin ring complex (γ-TuRC). How the γ-TuRC gets activated at the right time and location remains elusive. Recently, it was uncovered that MTs nucleate from preexisting MTs within the mitotic spindle, which requires the protein TPX2, but the mechanism basis for TPX2 action is unknown. Here, we investigate the role of TPX2 in branching MT nucleation. We establish the domain organization of Xenopus laevis TPX2 and define the minimal TPX2 version that stimulates branching MT nucleation, which we find is unrelated to TPX2's ability to nucleate MTs in vitro. Several domains of TPX2 contribute to its MT-binding and bundling activities. However, the property necessary for TPX2 to induce branching MT nucleation is contained within newly identified γ-TuRC nucleation activator motifs. Separation-of-function mutations leave the binding of TPX2 to γ-TuRC intact, whereas branching MT nucleation is abolished, suggesting that TPX2 may activate γ-TuRC to promote branching MT nucleation.
???displayArticle.pubmedLink??? 28264915
???displayArticle.pmcLink??? PMC5379942
???displayArticle.link??? J Cell Biol
???displayArticle.grants??? [+]
R00 GM100013 NIGMS NIH HHS , Howard Hughes Medical Institute , T32 GM007388 NIGMS NIH HHS , DP2 GM123493 NIGMS NIH HHS
Species referenced: Xenopus laevis
Genes referenced: kif11 mapre1 mto1 pde4dip tpx2 tubgcp5
???attribute.lit??? ???displayArticles.show???
References [+] :
Albee,
Xenopus TACC3/maskin is not required for microtubule stability but is required for anchoring microtubules at the centrosome.
2008, Pubmed,
Xenbase
Albee, Xenopus TACC3/maskin is not required for microtubule stability but is required for anchoring microtubules at the centrosome. 2008, Pubmed , Xenbase
Applegate, plusTipTracker: Quantitative image analysis software for the measurement of microtubule dynamics. 2011, Pubmed
Balchand, TPX2 Inhibits Eg5 by Interactions with Both Motor and Microtubule. 2015, Pubmed
Brunet, Characterization of the TPX2 domains involved in microtubule nucleation and spindle assembly in Xenopus egg extracts. 2004, Pubmed , Xenbase
Choi, CDK5RAP2 stimulates microtubule nucleation by the gamma-tubulin ring complex. 2010, Pubmed
Crooks, WebLogo: a sequence logo generator. 2004, Pubmed
Drozdetskiy, JPred4: a protein secondary structure prediction server. 2015, Pubmed
Eckerdt, Spindle pole regulation by a discrete Eg5-interacting domain in TPX2. 2008, Pubmed , Xenbase
Eyers, Regulation of Xenopus Aurora A activation by TPX2. 2004, Pubmed , Xenbase
Fong, CDK5RAP2 is a pericentriolar protein that functions in centrosomal attachment of the gamma-tubulin ring complex. 2008, Pubmed
Goshima, Augmin: a protein complex required for centrosome-independent microtubule generation within the spindle. 2008, Pubmed
Gruss, Ran induces spindle assembly by reversing the inhibitory effect of importin alpha on TPX2 activity. 2001, Pubmed , Xenbase
Helmke, TPX2 levels modulate meiotic spindle size and architecture in Xenopus egg extracts. 2014, Pubmed , Xenbase
Kollman, Microtubule nucleating gamma-TuSC assembles structures with 13-fold microtubule-like symmetry. 2010, Pubmed
Kufer, Human TPX2 is required for targeting Aurora-A kinase to the spindle. 2002, Pubmed , Xenbase
Kwon, Identifying direct targets of transcription factor Rfx2 that coordinate ciliogenesis and cell movement. 2014, Pubmed , Xenbase
Lawo, HAUS, the 8-subunit human Augmin complex, regulates centrosome and spindle integrity. 2009, Pubmed
Lin, Cell-cycle dependent phosphorylation of yeast pericentrin regulates γ-TuSC-mediated microtubule nucleation. 2014, Pubmed
Liu, NME7 is a functional component of the γ-tubulin ring complex. 2014, Pubmed
Louis-Jeune, Prediction of protein secondary structure from circular dichroism using theoretically derived spectra. 2012, Pubmed
Ma, Poleward transport of TPX2 in the mammalian mitotic spindle requires dynein, Eg5, and microtubule flux. 2010, Pubmed
Moritz, Recruitment of the gamma-tubulin ring complex to Drosophila salt-stripped centrosome scaffolds. 1998, Pubmed , Xenbase
Murphy, GCP5 and GCP6: two new members of the human gamma-tubulin complex. 2001, Pubmed
Murray, Cyclin synthesis drives the early embryonic cell cycle. 1989, Pubmed , Xenbase
Oegema, Characterization of two related Drosophila gamma-tubulin complexes that differ in their ability to nucleate microtubules. 1999, Pubmed , Xenbase
Palacios, RAN/TC4 mutants identify a common requirement for snRNP and protein import into the nucleus. 1996, Pubmed , Xenbase
Petry, Augmin promotes meiotic spindle formation and bipolarity in Xenopus egg extracts. 2011, Pubmed , Xenbase
Petry, Branching microtubule nucleation in Xenopus egg extracts mediated by augmin and TPX2. 2013, Pubmed , Xenbase
Reid, Suppression of microtubule assembly kinetics by the mitotic protein TPX2. 2016, Pubmed
Roostalu, Complementary activities of TPX2 and chTOG constitute an efficient importin-regulated microtubule nucleation module. 2015, Pubmed
Samejima, Two distinct regions of Mto1 are required for normal microtubule nucleation and efficient association with the gamma-tubulin complex in vivo. 2008, Pubmed
Sanchez-Pulido, The C-terminal domain of TPX2 is made of alpha-helical tandem repeats. 2016, Pubmed , Xenbase
Schatz, Importin alpha-regulated nucleation of microtubules by TPX2. 2003, Pubmed , Xenbase
Schneider, NIH Image to ImageJ: 25 years of image analysis. 2012, Pubmed
Scrofani, Microtubule nucleation in mitosis by a RanGTP-dependent protein complex. 2015, Pubmed , Xenbase
Sievers, Fast, scalable generation of high-quality protein multiple sequence alignments using Clustal Omega. 2011, Pubmed
Tan, The pST44 polycistronic expression system for producing protein complexes in Escherichia coli. 2005, Pubmed
Trieselmann, Ran modulates spindle assembly by regulating a subset of TPX2 and Kid activities including Aurora A activation. 2003, Pubmed , Xenbase
Tsai, A Ran signalling pathway mediated by the mitotic kinase Aurora A in spindle assembly. 2003, Pubmed , Xenbase
Uehara, The augmin complex plays a critical role in spindle microtubule generation for mitotic progression and cytokinesis in human cells. 2009, Pubmed
Vale, The way things move: looking under the hood of molecular motor proteins. 2000, Pubmed
Weis, Characterization of the nuclear protein import mechanism using Ran mutants with altered nucleotide binding specificities. 1996, Pubmed
Widlund, XMAP215 polymerase activity is built by combining multiple tubulin-binding TOG domains and a basic lattice-binding region. 2011, Pubmed
Wieczorek, Microtubule-associated proteins control the kinetics of microtubule nucleation. 2015, Pubmed
Wittmann, TPX2, A novel xenopus MAP involved in spindle pole organization. 2000, Pubmed , Xenbase
Young, An enhanced system for unnatural amino acid mutagenesis in E. coli. 2010, Pubmed
Zheng, Nucleation of microtubule assembly by a gamma-tubulin-containing ring complex. 1995, Pubmed , Xenbase
