Click here to close
Hello! We notice that you are using Internet Explorer, which is not supported by Xenbase and may cause the site to display incorrectly.
We suggest using a current version of Chrome,
FireFox, or Safari.
A cellular mechanism for inverse effectiveness in multisensory integration.
Truszkowski TL, Carrillo OA, Bleier J, Ramirez-Vizcarrondo CM, Felch DL, McQuillan M, Truszkowski CP, Khakhalin AS, Aizenman CD.
???displayArticle.abstract???
To build a coherent view of the external world, an organism needs to integrate multiple types of sensory information from different sources, a process known as multisensory integration (MSI). Previously, we showed that the temporal dependence of MSI in the optic tectum of Xenopus laevis tadpoles is mediated by the network dynamics of the recruitment of local inhibition by sensory input (Felch et al., 2016). This was one of the first cellular-level mechanisms described for MSI. Here, we expand this cellular level view of MSI by focusing on the principle of inverse effectiveness, another central feature of MSI stating that the amount of multisensory enhancement observed inversely depends on the size of unisensory responses. We show that non-linear summation of crossmodal synaptic responses, mediated by NMDA-type glutamate receptor (NMDARs) activation, form the cellular basis for inverse effectiveness, both at the cellular and behavioral levels.
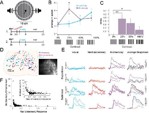
Figure 1. Inverse effectiveness persists at behavioral and network levels.(A) Diagram of behavioral experiment showing timing of auditory and visual stimulus delivery, see Methods for details. (B). Change in swimming speed in response to visual stimuli of varying contrasts, with and without subthreshold acoustic prestimulus. Notice that multisensory enhancement is only observed with low saliency stimuli. Mean and SD are plotted. Unisensory: 0%: 3.22 ± 0.25, 25%: 3.29 ± 0.36 cm/s, 50%: 3.7 ± 0.51, 100%: 4.76 ± 0.53 cm/s. Multisensory: 0%: 3.22 ± 0.27, 25%: 5.19 ± 0.62 cm/s, 50%: 3.88 ± 0.51 cm/s, 100%: 4.03 ± 0.34 cm/s. n = 37 tadpoles each receiving visual and multisensory stimuli across every randomly assigned contrast. Two-way analyses for Visual Condition Vs. Multisensory condition: 0%: p>0.999, t(144)=0.005431; 25%: p=0.0013, t(144)=3.684; 50%: p=0.9948, t(144)=0.3431; 100%: p=0.4994, t(144)=1.416. (C) MSIn for each contrast level. All individual responses, as well as mean and interquartile range are plotted. Mean and SD: 0%: 0.018 ± 0.05, 25%: 0.92 ± 0.244, 50%: 0.68 ± 0.25, 100%: 0.28 ± 0.18. n = 37 tadpoles as described in Figure 1B legend. One-way analyses for MSIn: 0% Vs. 25%: p=0.002, q(36)=3.703; 0% Vs. 50%: p=0.0345, q(36)=2.613; 0% Vs. 100%: p=0.3981, q(36)=1.357. (D) Distribution of cells across one tectum coded by response type and intensity. Color indicates primary modality; size indicates size of largest response. Inset: Fluorescent image of OGB1-AM loaded tectum. (E) Example responses to unisensory and multisensory stimuli indicating different types of multisensory interactions. (F) Plot of single modality response vs MSIn across 231 ROIs shows IE. Exponential fit = a(b*x); a = 27.21 (21.93, 32.5), b = â41.03 (â47.85,â34.21), Adjusted R2 = 0.575.DOI:
http://dx.doi.org/10.7554/eLife.25392.00210.7554/eLife.25392.003Figure 1âsource data 1. Data for Figure 1.Excel table contains raw data points used to generate figure, organized by panel.DOI:
http://dx.doi.org/10.7554/eLife.25392.003
Figure 2. Inverse effectiveness is not dependent on inhibition.(A) Maximum unisensory responses in spike output plotted against MSIn in Stage 49 tadpoles in control (n = 40, cells) conditions and with GABA-R blocker (n = 22; picrotoxin). Despite the apparent boost in MSI for the picrotoxin group across all response sizes, the decay trend for inverse effectiveness remains intact and similar to the control group. Curves represent a single exponential decay fit using the least-squares method.DOI:
http://dx.doi.org/10.7554/eLife.25392.00410.7554/eLife.25392.005Figure 2—source data 1. Data for Figure 2.Excel sheet contains raw data points used to generate figure.DOI:
http://dx.doi.org/10.7554/eLife.25392.005
Figure 3. NMDAR activation mediates MSI.(A) Evoked synaptic responses produced either by a visual stimulus only, a mechanosensory stimulus only, or paired stimuli with a 50 ms interval. Pairing small, subthreshold responses results in large MSI. (B) Average MSIn for suprathreshold (MSIn = 0.12 ± 0.035, n = 10 cells) and subthreshold stimuli (MSIn = 4.34 ± 1.176, n = 6 cells, p=0.0002, Mann-Whitney U = 0). (C) Comparison of arithmetic sum of evoked subthreshold visual and hindbrain responses to evoked crossmodal responses in control and with NMDAR antagonist, APV (50 mM). (D) NMDAR-blocked cells exhibit significant lower levels of MSIn as compared to control cells (Control MSIn = 4.34 ± 1.18, n = 6 cells, NMDAR-block MSIn = 1.11 ± 0.43, n = 10 cells, p=0.016, Mann-Whitney U = 8). (E) Comparison of the linear sum of evoked visual and hindbrain responses (V+H) against the actual evoked crossmodal response (VH). Line indicates linearity. Values above and below diagonal show supralinear and sublinear multisensory responses, respectively. Notice that the APV group more closely approaches linearity. (F) Example loose-cell attached spike recordings to different stimulus conditions with and without APV. Note that NMDAR-blocked cells exhibit stunted supralinear multisensory responses. (G) Comparison of the linear sum of evoked visual and hindbrain spiking responses (V+H) against the actual evoked crossmodal response (VH). (H) Tadpoles in different experimental groups demonstrated different levels of behavioral MSI (ANCOVA F(2,50)=4.1, p=0.02 after adjustment for tadpole responsiveness to unisensory acoustic stimuli: covariate F(1,50)=6.1, p=0.02). In the pharmacological control group, MSI for low-contrast stimuli (0.12 ± 0.13; n = 15) was significantly higher than both zero (one-sample t-test p=0.005), and MSI for high-contrast visual stimuli (â0.10 ± 0.31, n = 23; post-ANCOVA Tukey HSD test p=0.03). The effect of MSI for low-contrast visual stimuli after pharmacological blockade of NMDA receptors with MK801 was close to zero (0.04 ± 0.21, n = 15), and was not significantly different from control MSI for either low- or high-contrast stimuli (Tukey HSD p>0.2).DOI:
http://dx.doi.org/10.7554/eLife.25392.00610.7554/eLife.25392.007Figure 3âsource data 1. Source data for Figure 3.Excel sheet contains individual data points used to generate figure, organized by panel.DOI:
http://dx.doi.org/10.7554/eLife.25392.007
Binns,
Importance of NMDA receptors for multimodal integration in the deep layers of the cat superior colliculus.
1996, Pubmed
Binns,
Importance of NMDA receptors for multimodal integration in the deep layers of the cat superior colliculus.
1996,
Pubmed Chen,
Ultrasensitive fluorescent proteins for imaging neuronal activity.
2013,
Pubmed Cuppini,
Hebbian mechanisms help explain development of multisensory integration in the superior colliculus: a neural network model.
2012,
Pubmed Deeg,
Development of multisensory convergence in the Xenopus optic tectum.
2009,
Pubmed
,
Xenbase Felch,
Multisensory integration in the developing tectum is constrained by the balance of excitation and inhibition.
2016,
Pubmed
,
Xenbase Hiramoto,
Convergence of multisensory inputs in Xenopus tadpole tectum.
2009,
Pubmed
,
Xenbase James,
Valproate-induced neurodevelopmental deficits in Xenopus laevis tadpoles.
2015,
Pubmed
,
Xenbase Khakhalin,
Excitation and inhibition in recurrent networks mediate collision avoidance in Xenopus tadpoles.
2014,
Pubmed
,
Xenbase Meredith,
Visual, auditory, and somatosensory convergence on cells in superior colliculus results in multisensory integration.
1986,
Pubmed Meredith,
Interactions among converging sensory inputs in the superior colliculus.
1983,
Pubmed Polsky,
Computational subunits in thin dendrites of pyramidal cells.
2004,
Pubmed Pratt,
Development and spike timing-dependent plasticity of recurrent excitation in the Xenopus optic tectum.
2008,
Pubmed
,
Xenbase Schwartz,
Activity-dependent transcription of BDNF enhances visual acuity during development.
2011,
Pubmed
,
Xenbase Stein,
Behavioral Indices of Multisensory Integration: Orientation to Visual Cues is Affected by Auditory Stimuli.
1989,
Pubmed Stein,
Development of multisensory integration from the perspective of the individual neuron.
2014,
Pubmed Stein,
Neurons and behavior: the same rules of multisensory integration apply.
1988,
Pubmed Stein,
Challenges in quantifying multisensory integration: alternative criteria, models, and inverse effectiveness.
2009,
Pubmed Stein,
Multisensory integration: current issues from the perspective of the single neuron.
2008,
Pubmed Truszkowski,
Fragile X mental retardation protein knockdown in the developing Xenopus tadpole optic tectum results in enhanced feedforward inhibition and behavioral deficits.
2016,
Pubmed
,
Xenbase Truszkowski,
A cellular mechanism for inverse effectiveness in multisensory integration.
2017,
Pubmed
,
Xenbase Ursino,
Neurocomputational approaches to modelling multisensory integration in the brain: a review.
2014,
Pubmed Wu,
Maturation of a central glutamatergic synapse.
1996,
Pubmed
,
Xenbase Xu,
Visual experience-dependent maturation of correlated neuronal activity patterns in a developing visual system.
2011,
Pubmed
,
Xenbase