Click here to close
Hello! We notice that you are using Internet Explorer, which is not supported by Xenbase and may cause the site to display incorrectly.
We suggest using a current version of Chrome,
FireFox, or Safari.
???displayArticle.abstract???
Many molecular factors required for later stages of neuronal differentiation have been identified; however, much less is known about the early events that regulate the initial establishment of the neuroectoderm. We have used an in vitro embryonic stem cell (ESC) differentiation model to investigate early events of neuronal differentiation and to define the role of mouse Foxd4, an ortholog of a forkhead-family transcription factor central to Xenopus neural plate/neuroectodermal precursor development. We found that Foxd4 is a necessary regulator of the transition from pluripotent ESC to neuroectodermal stem cell, and its expression is necessary for neuronal differentiation. Mouse Foxd4 expression is not only limited to the neural plate but it is also expressed and apparently functions to regulate neurogenesis in the olfactory placode. These in vitro results suggest that mouse Foxd4 has a similar function to its Xenopus ortholog; this was confirmed by successfully substituting murine Foxd4 for its amphibian counterpart in overexpression experiments. Thus, Foxd4 appears to regulate the initial steps in establishing neuroectodermal precursors during initial development of the nervous system.
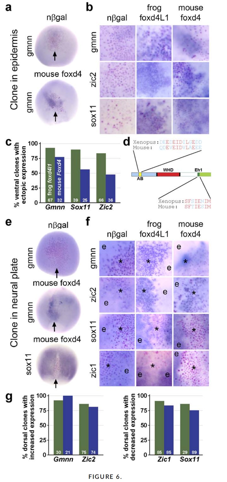
FIGURE 6 Mouse Foxd4 has a similar ability as frog foxd4l1 to
regulate expression of neuroectodermal genes. (a) Xenopus 16-cell
epidermal progenitors (blastomere V1.1) were microinjected with
indicated mRNAs and embryos examined at stages 10.5â11.5 for
the presence of the clonal progeny of the injected cell (pink nuclear
labeling) and for mRNA expression by in situ hybridization (diffuse
blue labeling). As an example, gmnn was ectopically induced in the
ventralepidermis by mouse Foxd4 but not by the lineage tracer
(nbgal). (b) High magnification image of injected embryos. Ectopic
expression of either frog foxd4l1 or mouse Foxd4 leads to induction
of gmnn, zic2, and sox11 expression (blue label) in the ventralepidermis
within the injected cell clone (pink nuclei). (c) The percentage
of embryos that show ectopic induction of each neural gene in
the ventralepidermis after injection of frog foxd4l1 (green bars) or
mouse Foxd4 (blue bars; n for each experiment noted on graph). (d)
There is a high degree of homology between frog foxd4l1 and
mouse Foxd4, particularly within the N-terminal âacidic blobâ (AB)
domain and the C-terminal Eh1 domain, which have previously
been identified as key activator and repressor domains in frog
foxd4l1. (e) Xenopus 16-cell neural ectoderm progenitors (blastomere
D1.1) were microinjected with indicated mRNAs and examined
at stages 11.5â12.5 as above. As examples, gmnn expression
in the neural ectoderm was increased by mouse Foxd4 but not by
the lineage tracer (nbgal), and sox11 expression was repressed
(arrows). (f) High magnification image of injected embryos, illustrating
modulation of expression in injected clones. Injection of either
frog foxd4l1 or mouse Foxd4 lead to increased expression of gmnn
and zic2 within the injected clone (asterisk), relative to the level in
neighboring uninjected cells that are also in the neural ectoderm
(e). Similarly, injection of either frog foxd4l1 or mouse Foxd4 lead
to decreased expression of sox11 and zic1 relative to adjacent
uninjected neural ectoderm (e). (g) The percentage of embryos that
show either increased expression (left) or decreased expression
(right) of each neural gene in the neural ectoderm after injection of
frog foxd4l1 (green bars) or mouse Foxd4 (blue bars). The number
of replicates for each experiment is noted within each bar on the
graphs (c, g)
Aiba,
Defining a developmental path to neural fate by global expression profiling of mouse embryonic stem cells and adult neural stem/progenitor cells.
2006, Pubmed
Aiba,
Defining a developmental path to neural fate by global expression profiling of mouse embryonic stem cells and adult neural stem/progenitor cells.
2006,
Pubmed Andreu-Agullo,
Ars2 maintains neural stem-cell identity through direct transcriptional activation of Sox2.
2011,
Pubmed Aubert,
Screening for mammalian neural genes via fluorescence-activated cell sorter purification of neural precursors from Sox1-gfp knock-in mice.
2003,
Pubmed Caronna,
Geminin restrains mesendodermal fate acquisition of embryonic stem cells and is associated with antagonism of Wnt signaling and enhanced polycomb-mediated repression.
2013,
Pubmed Chatzi,
Derivation of homogeneous GABAergic neurons from mouse embryonic stem cells.
2009,
Pubmed Dang,
Zfhx1b induces a definitive neural stem cell fate in mouse embryonic stem cells.
2012,
Pubmed Dang,
FGF dependent regulation of Zfhx1b gene expression promotes the formation of definitive neural stem cells in the mouse anterior neurectoderm.
2010,
Pubmed Elkabetz,
Human ES cell-derived neural rosettes reveal a functionally distinct early neural stem cell stage.
2008,
Pubmed Emmett,
Geminin is required for epithelial to mesenchymal transition at gastrulation.
2012,
Pubmed Fetka,
Neuroectodermal specification and regionalization of the Spemann organizer in Xenopus.
2000,
Pubmed
,
Xenbase Florio,
Neural progenitors, neurogenesis and the evolution of the neocortex.
2014,
Pubmed Gaspard,
Mechanisms of neural specification from embryonic stem cells.
2010,
Pubmed Gaur,
Neural transcription factors bias cleavage stage blastomeres to give rise to neural ectoderm.
2016,
Pubmed
,
Xenbase Grindley,
The role of Pax-6 in eye and nasal development.
1995,
Pubmed Imayoshi,
bHLH factors in self-renewal, multipotency, and fate choice of neural progenitor cells.
2014,
Pubmed Kaestner,
The mouse fkh-2 gene. Implications for notochord, foregut, and midbrain regionalization.
1995,
Pubmed Kalmar,
Regulated fluctuations in nanog expression mediate cell fate decisions in embryonic stem cells.
2009,
Pubmed Katoh,
Human FOX gene family (Review).
2004,
Pubmed Klein,
Early neural ectodermal genes are activated by Siamois and Twin during blastula stages.
2015,
Pubmed
,
Xenbase Klein,
The first cleavage furrow demarcates the dorsal-ventral axis in Xenopus embryos.
1987,
Pubmed
,
Xenbase Klein,
Conserved structural domains in FoxD4L1, a neural forkhead box transcription factor, are required to repress or activate target genes.
2013,
Pubmed
,
Xenbase Kroll,
Geminin, a neuralizing molecule that demarcates the future neural plate at the onset of gastrulation.
1998,
Pubmed
,
Xenbase LaMantia,
Mesenchymal/epithelial induction mediates olfactory pathway formation.
2000,
Pubmed Lee,
The expression and posttranslational modification of a neuron-specific beta-tubulin isotype during chick embryogenesis.
1990,
Pubmed Li,
Ectodermal progenitors derived from epiblast stem cells by inhibition of Nodal signaling.
2015,
Pubmed Liang,
Nanog and Oct4 associate with unique transcriptional repression complexes in embryonic stem cells.
2008,
Pubmed Loh,
The Oct4 and Nanog transcription network regulates pluripotency in mouse embryonic stem cells.
2006,
Pubmed Ménard,
An essential role for a MEK-C/EBP pathway during growth factor-regulated cortical neurogenesis.
2002,
Pubmed Miyata,
Regional differences of proteins in isolated cells of early embryos of Xenopus laevis.
1987,
Pubmed
,
Xenbase Moody,
Cell lineage analysis in Xenopus embryos.
2000,
Pubmed
,
Xenbase Moody,
Fates of the blastomeres of the 16-cell stage Xenopus embryo.
1987,
Pubmed
,
Xenbase Moody,
On becoming neural: what the embryo can tell us about differentiating neural stem cells.
2013,
Pubmed
,
Xenbase Moody,
Development of the peripheral trigeminal system in the chick revealed by an isotype-specific anti-beta-tubulin monoclonal antibody.
1989,
Pubmed Neilson,
Specific domains of FoxD4/5 activate and repress neural transcription factor genes to control the progression of immature neural ectoderm to differentiating neural plate.
2012,
Pubmed
,
Xenbase Odenthal,
fork head domain genes in zebrafish.
1998,
Pubmed Ozair,
Neural induction and early patterning in vertebrates.
2013,
Pubmed Paronett,
Ranbp1, Deleted in DiGeorge/22q11.2 Deletion Syndrome, is a Microcephaly Gene That Selectively Disrupts Layer 2/3 Cortical Projection Neuron Generation.
2015,
Pubmed Patterson,
Geminin loss causes neural tube defects through disrupted progenitor specification and neuronal differentiation.
2014,
Pubmed Perrier,
Derivation of midbrain dopamine neurons from human embryonic stem cells.
2004,
Pubmed Rhinn,
Sequential roles for Otx2 in visceral endoderm and neuroectoderm for forebrain and midbrain induction and specification.
1998,
Pubmed Schultz,
Geminin-deficient neural stem cells exhibit normal cell division and normal neurogenesis.
2011,
Pubmed
,
Xenbase Schulz,
Differentiation of human embryonic stem cells to dopaminergic neurons in serum-free suspension culture.
2004,
Pubmed Seo,
Neurogenin and NeuroD direct transcriptional targets and their regulatory enhancers.
2007,
Pubmed
,
Xenbase Seo,
Geminin regulates neuronal differentiation by antagonizing Brg1 activity.
2005,
Pubmed
,
Xenbase Silva,
Nanog promotes transfer of pluripotency after cell fusion.
2006,
Pubmed Sölter,
Characterization of a subfamily of related winged helix genes, XFD-12/12'/12" (XFLIP), during Xenopus embryogenesis.
1999,
Pubmed
,
Xenbase Spella,
Geminin regulates cortical progenitor proliferation and differentiation.
2011,
Pubmed Sullivan,
foxD5a, a Xenopus winged helix gene, maintains an immature neural ectoderm via transcriptional repression that is dependent on the C-terminal domain.
2001,
Pubmed
,
Xenbase Tamplin,
Microarray analysis of Foxa2 mutant mouse embryos reveals novel gene expression and inductive roles for the gastrula organizer and its derivatives.
2008,
Pubmed Tian,
Otx2 is required to respond to signals from anterior neural ridge for forebrain specification.
2002,
Pubmed Tropepe,
Direct neural fate specification from embryonic stem cells: a primitive mammalian neural stem cell stage acquired through a default mechanism.
2001,
Pubmed Tucker,
Proliferative and transcriptional identity of distinct classes of neural precursors in the mammalian olfactory epithelium.
2010,
Pubmed Xu,
MicroRNA-145 regulates OCT4, SOX2, and KLF4 and represses pluripotency in human embryonic stem cells.
2009,
Pubmed Yan,
Efficient and rapid derivation of primitive neural stem cells and generation of brain subtype neurons from human pluripotent stem cells.
2013,
Pubmed Yan,
foxD5 plays a critical upstream role in regulating neural ectodermal fate and the onset of neural differentiation.
2009,
Pubmed
,
Xenbase Yellajoshyula,
Geminin regulates the transcriptional and epigenetic status of neuronal fate-promoting genes during mammalian neurogenesis.
2012,
Pubmed
,
Xenbase Yellajoshyula,
Geminin promotes neural fate acquisition of embryonic stem cells by maintaining chromatin in an accessible and hyperacetylated state.
2011,
Pubmed Ying,
Conversion of embryonic stem cells into neuroectodermal precursors in adherent monoculture.
2003,
Pubmed Zhang,
Distinct functions of BMP4 during different stages of mouse ES cell neural commitment.
2010,
Pubmed