XB-ART-53157
Regeneration (Oxf)
2017 Feb 01;41:21-35. doi: 10.1002/reg2.74.
Show Gene links
Show Anatomy links
JAK-STAT pathway activation in response to spinal cord injury in regenerative and non-regenerative stages of Xenopus laevis.
???displayArticle.abstract???
Xenopus laevis tadpoles can regenerate the spinal cord after injury but this capability is lost during metamorphosis. Comparative studies between pre-metamorphic and metamorphic Xenopus stages can aid towards understanding the molecular mechanisms of spinal cord regeneration. Analysis of a previous transcriptome-wide study suggests that, in response to injury, the JAK-STAT pathway is differentially activated in regenerative and non-regenerative stages. We characterized the activation of the JAK-STAT pathway and found that regenerative tadpoles have an early and transient activation. In contrast, the non-regenerative stages have a delayed and sustained activation of the pathway. We found that STAT3 is activated in response to injury mainly in Sox2/3+ ependymal cells, motoneurons and sensory neurons. Finally, to study the role of temporal activation we generated a transgenic line to express a constitutively active version of STAT3. The sustained activation of the JAK-STAT pathway in regenerative tadpoles reduced the expression of pro-neurogenic genes normally upregulated in response to spinal cord injury, suggesting that activation of the JAK-STAT pathway modulates the fate of neural progenitors.
???displayArticle.pubmedLink??? 28316792
???displayArticle.pmcLink??? PMC5350081
???displayArticle.link??? Regeneration (Oxf)
Species referenced: Xenopus laevis
Genes referenced: aldh1l1 ccnd2 csf2rb csf3r dpt drg1 fos ghr ifngr2 ifngr2.2 il10rb il13ra2 il2rg il6st irf9 isl1 jak1 lep lepr lif myc neurog2 neurog3 pik3r5 pim1 ptpn6 ptprc socs3 sox2 stam stat1 stat3 stat3.2 stat6 tubb2b vim vim.2
???displayArticle.antibodies??? Isl1/2 Ab1 phospho-Stat3 Ab2 Ptprc Ab1 Sox2 Ab7
???attribute.lit??? ???displayArticles.show???
|
|
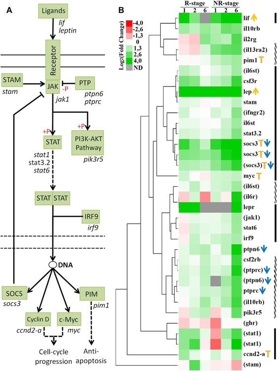
Figure 1. Differential regulation of components of the JAKâSTAT pathway in response to SCI in the R and NR stages. (A) Diagram of the JAKâSTAT signaling pathway based on the KEGG database. Components of the pathway are shown in green boxes and, with the exception of receptors, genes with differential expression between the R and NR stages are shown below the boxes. Following the binding of ligands to their respective receptors, STAT proteins are phosphorylated (+P red symbol) and activated by JAK tyrosine kinases. Once activated, STAT proteins dimerize and translocate to the nucleus to modulate gene expression. (B) Heat map of genes related to the JAKâSTAT pathway with differential expression between the R and NR stages. Columns indicate the expression of the R and NR stage at 1, 2, and 6 dpt; grey boxes indicate not detected (ND) transcripts. Orange arrows indicate ligands, blue arrows indicate pathway suppressors and orange T indicate pathway targets. Black lines indicate genes with an early upregulation on R stage (1 and/or 2 dpt) and a sustained or late upregulation on NR stage up to 6 dpt. Dotted lines indicate genes that are only upregulated at 6 dpt on NR stage. According to the LeeâLiu et al. (2014) data, black and dotted lines consider only statistically significant values and genes identified by Blast2GO are shown in parentheses. |
|
|
Figure 2. RTâqPCR analysis of the levels of JAKâSTAT pathway components in response to SCI. Expression analyses by RTâqPCR of genes related to the JAKâSTAT pathway are shown in response to SCI for (A) R stage (green), (B) NR56 stage (orange) and (C) NR66 stage (red). At least three biological replicates prepared from different animal pools were analyzed from 6 hpt to 6 dpt or 30 dpt for each stage. Relative expression was normalized to eef1aâ1 expression and to sham operated animals. Two statistical tests were assessed: (i) tâtest with 95% confidence was performed to determine a significant difference (α symbol) from sham levels (log2(transected vs sham) = 0) and (ii) the difference between time points was assessed by multiple comparisons with a oneâway ANOVA test (****P < 0.0001; ***P < 0.001; **P < 0.01; *P < 0.05). |
|
|
Figure 3. Western blot analysis of the activation of the JAKâSTAT pathway in response to SCI. Western blot and histogram analyses showing the levels of phosphorylated STAT3 (pSTAT3) and total STAT3 in the spinal cord after injury and compared with a sham or uncut controls for (A), (B) R stage, (C), (D) NR56 stage and (E), (F) NR66 stage. The presence of STAT3α and STAT3β isoforms is indicated by arrowheads. Western blots are representative of three independent assays for R stage and two assays for each NR stage through 3 hpt and 6 dpt; later times are unique samples. Histograms show the pSTAT3/STAT3β ratio normalized to controls. Control levels (ratio = 1) are indicated by dashed lines. No difference between time points was observed by multiple comparisons with a oneâway ANOVA test. |
|
|
Figure 4. Immunofluorescence analysis of pâSTAT3 in R stage animals after SCI. Sections through the spinal cord of regenerative animals analyzed for pSTAT3 (green) and TOTO3 (nuclei, blue). (A), (Aâ²) Sagittal section through the caudal portion of a spinal cord at 3 hpt. White arrows show positions for the stump and 200â600 μm caudal to the lesion site. (B), (Bâ²) Coronal section from an uninjured spinal cord. (C)â(Eâ²) Coronal sections from a transected animal at 3 hpt at (C), (Câ²) the stump level and (D), (Dâ²) 200 and (E), (Eâ²) 600 μm caudal to the lesion site. Arrows indicate representative pSTAT3+ cells in the ventricular zone (white arrows) and in the grey matter (white arrowheads). (F), (Fâ²) Coronal sections at 1 dpt at 200 μm caudal to the injury site. (G), (Gâ²) Coronal section at 6 dpt at 200 μm caudal to the injury site. Dotted lines delimit the central canal. White bars indicate 100 μm (A), (Aâ²) and 50 μm (B)â(Gâ²). The sections depicted are representative of three animals per time point. |
|
|
Figure 5. Immunofluorescence analysis of pSTAT3 levels in NR56 stage animals after SCI. (A) Scheme representing a coronal section of the spinal cord from an NR56 animal: Vz, ventricular zone; Mn, motor neuron columns; Gm, grey matter; Ve, vertebra; Drg, dorsal root ganglion; Nt, notochord. (B)â(E*) Coronal sections through the spinal cord, analyzed for immunostaining of pSTAT3 (green) and TOTO3 staining (nuclei, blue). (B), (Bâ²) Section from a sham operated animal at 1 dpt. (C) (Câ²) Section from the spinal cord stump at 3 hpt. (D)â(E*) Sections at 3 hpt (D), (D*) and 1 dpt (E), (E*) 200 μm caudal to the lesion; boxed areas indicate a digital zoom of grey matter and motoneuron columns. Arrows indicate representative pSTAT3+ motoneurons (white arrows, cells with large nuclei) and cells in the grey matter (white arrowheads). White bars indicate 100 μm (B)â(Dâ²), (E), (Eâ²) and 30 μm (Dâ²), (D*), (Eâ²), (E*). The sections depicted are representative of two animals per time point. |
|
|
Figure 6. Immunofluorescence analysis of pSTAT3 levels in NR66 stage animals after SCI. (A) Scheme representing a coronal section from an NR66 stage spinal cord: Vz, ventricular zone; Mn, motor neuron columns; Gm, remaining grey matter. (B)â(F*) Coronal sections through the spinal cord, analyzed for immunostaining for pSTAT3 (green) and TOTO3 staining (nuclei, blue). (B), (Bâ²) Section from a sham operated animal at 1 dpt. (C), (C*) Section from a transected animal at 3 hpt and 200 μm caudal to the lesion; boxed area indicates a digital zoom of the ventricular zone (vz) and autoâfluorescent clot (asterisk). (D), (E*) Section at 1 dpt (D), (D*) and 6 dpt (E), (E*) 200 μm caudal to the lesion; boxed areas indicate digital zooms of grey matter and motoneuron columns. Arrows indicate representative pSTAT3+ motoneurons (white arrows, cells with large nuclei) and cells in the grey matter (white arrowheads). (F), (F*) Section at 30 dpt and 100 μm caudal to the lesion; boxed area indicates a digital zoom of the ventricular zone. White bars indicate 100 μm (B), (Câ²), (D), (Dâ²), (E), (Eâ²), (F), (Fâ²) and 30 μm (Câ²), (C*), (Dâ²), (D*), (Eâ²), (E*), (Fâ²), (F*). The sections depicted are representative of three animals for 3 hpt to 6 dpt and two animals for 30 hpt. |
|
|
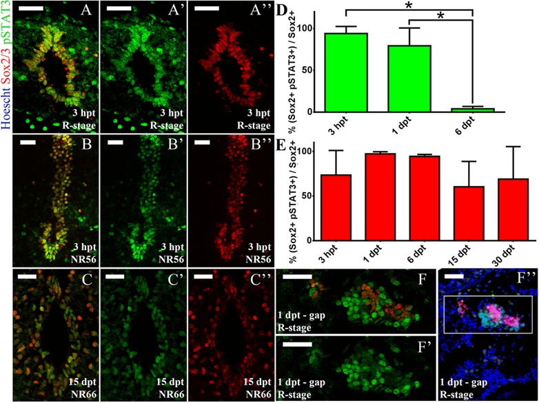
Figure 7. JAKâSTAT pathway activation in Sox2/3+ cells. Coronal sections through the spinal cord and injury site of R, NR56 and NR66 animals, analyzed for pSTAT3 (green), Sox2 (red) and Hoechst (nuclei, blue). (A)â(Bâ²) Sections from R stage (A)â(Aâ²) and NR56 stage (B)â(Bâ²) animals at 3 hpt showing the ventricular zone at 300 μm caudal to the lesion site. (C)â(Câ²) Section from an NR66 stage animal at 15 dpt showing the ventricular zone at 100 μm caudal to the lesion site. The sections depicted are representative of two to three animals. (D), (E) Quantification of ventricular pSTAT3+ Sox2+ cells in one section per animal was performed for (D) R and (E) NR66 stages. Difference between time 012457+\9points was assessed by multiple comparisons with a oneâway ANOVA test (*P < 0.1). (F)â(Fââ) Section from an R stage animal at 1 dpt showing the lesion site (ablation gap); representative of three animals. (F), (Fâ²) An optical zoom of (Fâ²). White bars indicate 30 μm. |
|
|
Figure 8. Sustained JAKâSTAT pathway activation reduces neurogenesis. (A) Diagram of the spinal cord graft approach is shown. The caudal portion of the thoracic spinal cord was isolated from transgenic tadpoles (identified by GFP+ eyes and represented as red tadpoles) or their control siblings (black tadpoles), and then it was grafted into WT hosts (black). First heat shock was done 30 min before the spinal cord grafting, and then every 2 days. After 5 days the spinal cord grafts were isolated and analyzed by RTâqPCR. (B) RTâqPCR analysis for STAT3 targets (socs3, câfosa, and câmyc), NSPC markers (nestin, vima, and vimb), neurogenic genes (ngn2a and ngn3) and astrocyte marker (aldh1l1). Five biological replicates prepared from different animal pools were analyzed. One sample tâtest with 95% confidence was performed to determine a significant difference (* symbol) from control grafts. (C), (D) Representative animals treated as indicated in (A) were analyzed at 14 days postâgrafting. Longitudinal sections of transgenic (C) and control (D) grafts were analyzed by immunofluorescence. Central canal continuity was analyzed by Sox2/Sox3 (red) and axon continuity by nTubulin (green). In (C) transgenic graft (left side of the figure) is connected (indicated by a dotted line) to the caudal portion of the host spinal cord (right side). The section plane of (C) do not include the connection to the rostral side of the host. In (D) control graft is observed in the middle and connected (dotted lines) to the rostral and caudal portions (left and right sides) of the host spinal cord. White bars indicate 30 μm. The sections depicted are representative of three control and transgenic grafts. |
|
|
Figure S1. Anatomical positions for spinal cord transection and grafting approaches. A-C, Spinal cord (SC) transection (red scissor and dashed line) is performed at the mid-point between hindlimbs and forelimbs (black dashed lines), as indicated for (A) R-, (B) NR56- and (C) NR66-stages. In control groups (sham operation) an incision in skin and muscle is performed at the same level, without injuring the SC. Caudal portion of the SC is isolated from the transection site to (A) the mid-point of the tail in R-stage, (B) the beginning of the cloaca (Vent tube) in NR56-stage and (C) the end of the spinal cord in NR66-stage animals. D, SC grafting is performed by transections (red scissors and dashed lines) of donor and host in the mid-point between limb buds and in the forelimb buds. SC isolation is performed at the same sites. |
|
|
Figure S2. Autofluorescence clots in NR66-stage spinal cord. Coronal sections through the spinal cord of NR66 animals with focus in the ventricular zone, analyzed for pSTAT3 (green) and Hoescht (nuclei, blue). A-A’, section from an uninjured animal. B-C’, sections from an animal in the spinal cord stump at 3 hpt. B-B’ shows nuclear signaling of pSTAT3 and C-C’ is the control without primary antibody. White bars indicate 50 μm. |
|
|
Figure S3. STAT3 activation in motoneurons and sensory neurons. Coronal sections through the spinal cord of R- and NR56-stage animals, analyzed for pSTAT3 (green), Islet1/2 (red) and Hoescht (nuclei, blue). Motoneuron columns are indicated by mn and dorsal root ganglia by drg. A-Bââ, sections from R-stage animals at 3hpt (A-Aââ) and 1dpt (B-Bââ). C-Fââ, sections from NR56-stage animals at 3hpt (C-Cââ) and 1dpt (D-Dââ). White bars indicate 50 μm (A-Bââ) and 100 μm (C-Dââ). |
|
|
Figure S4. STAT3 activation in leukocytes. Coronal sections through the spinal cord of R- and NR66-stage animals, analyzed for pSTAT3 (green), CD45 (red) and Hoescht (nuclei, blue). Leukocytes pSTAT3+ are indicated by white asterisks in the meninges and by white arrows in the spinal cord. A-Bâ, sections from an uninjured R animal (A) and at 1dpt (B-Bâ). C-Eâ, sections from an uninjured NR66 animal (C) and at 1dpt (E-Eâ). White bars indicate 50 μm in A-Bá¶§, 100 μm in C-D and 30 μm in E-F. C-F, quantification of pSTAT3+ CD45+ cells in three animals per time point was performed for (C) R- and (F) NR66-stages. Difference between time points was assessed by multiple comparisons with a one-way ANOVA test (P value **>0,01 and *<0,1). |
|
|
Figure S5. Characterization of Tg(HS:caSTAT3GR) transgenic tadpoles. A. Transgenic construct used in this study. caSTAT3GR was inserted in an HGEM construct by HindIII and BssHII restriction enzymes. B-E, F1 transgenic animals and their control siblings were raised to stage 50, heat shocked once and incubated with dexamethasone during 2 days. B, RT-qPCR analysis shows gr up-regulation in the central nervous system (CNS) 6 hours and 1 day post-treatment C, Western blot analysis shows presence of caSTAT3GR protein (red arrow, GR) in comparison to total STAT3 (black arrows, α and β isoforms) at 8 hours posttreatment in the CNS and in the tail. D, RT-qPCR analyses shows socs3 up-regulation in the CNS after treatment. E, Tadpoles expressing caSTAT3GR had a reduced survival rate in comparison with their controls siblings. For RT-qPCR analyses, one sample t-test with 95% confidence was performed to determine a significant difference (* symbol) from control tadpoles, using at least 3 independent replicates. |
References [+] :
Anderson,
Astrocyte scar formation aids central nervous system axon regeneration.
2016, Pubmed
Anderson, Astrocyte scar formation aids central nervous system axon regeneration. 2016, Pubmed
Bareyre, In vivo imaging reveals a phase-specific role of STAT3 during central and peripheral nervous system axon regeneration. 2011, Pubmed
Barnabé-Heider, Origin of new glial cells in intact and injured adult spinal cord. 2010, Pubmed
Barnabé-Heider, Evidence that embryonic neurons regulate the onset of cortical gliogenesis via cardiotrophin-1. 2005, Pubmed
Barritt, Characterization of lineage restricted forms of a Xenopus CD45 homologue. 1995, Pubmed , Xenbase
Beattie, Metamorphosis alters the response to spinal cord transection in Xenopus laevis frogs. 1990, Pubmed , Xenbase
Beck, Molecular pathways needed for regeneration of spinal cord and muscle in a vertebrate. 2003, Pubmed , Xenbase
Becker, Axonal regrowth after spinal cord transection in adult zebrafish. 1997, Pubmed
Becker, Neuronal regeneration from ependymo-radial glial cells: cook, little pot, cook! 2015, Pubmed
Bertrand, Proneural genes and the specification of neural cell types. 2002, Pubmed
Bowman, Stat3-mediated Myc expression is required for Src transformation and PDGF-induced mitogenesis. 2001, Pubmed
Cannon, Sensation and loss. 2013, Pubmed
Clarke, Regeneration of descending axons in the spinal cord of the axolotl. 1988, Pubmed
Dauer, Stat3 regulates genes common to both wound healing and cancer. 2005, Pubmed
de Hoon, Open source clustering software. 2004, Pubmed
Diaz Quiroz, Spinal cord regeneration: where fish, frogs and salamanders lead the way, can we follow? 2013, Pubmed
Edwards-Faret, Spinal cord regeneration in Xenopus laevis. 2017, Pubmed , Xenbase
Filoni, The role of neural retina in lens regeneration from cornea in larval Xenopus laevis. 1982, Pubmed , Xenbase
Gaete, Spinal cord regeneration in Xenopus tadpoles proceeds through activation of Sox2-positive cells. 2012, Pubmed , Xenbase
Gibbs, Metamorphosis and the regenerative capacity of spinal cord axons in Xenopus laevis. 2011, Pubmed , Xenbase
Goldshmit, Fgf-dependent glial cell bridges facilitate spinal cord regeneration in zebrafish. 2012, Pubmed
He, A positive autoregulatory loop of Jak-STAT signaling controls the onset of astrogliogenesis. 2005, Pubmed
Herrmann, STAT3 is a critical regulator of astrogliosis and scar formation after spinal cord injury. 2008, Pubmed
Hesp, Chronic oligodendrogenesis and remyelination after spinal cord injury in mice and rats. 2015, Pubmed
Hong, Signal transducer and activator of transcription-3 maintains the stemness of radial glia at mid-neurogenesis. 2015, Pubmed
Huang, Stat3 isoforms, alpha and beta, demonstrate distinct intracellular dynamics with prolonged nuclear retention of Stat3beta mapping to its unique C-terminal end. 2007, Pubmed
Jin, Restoration of skilled locomotion by sprouting corticospinal axons induced by co-deletion of PTEN and SOCS3. 2015, Pubmed
Kanehisa, The KEGG resource for deciphering the genome. 2004, Pubmed
Kerosuo, Myc increases self-renewal in neural progenitor cells through Miz-1. 2008, Pubmed
Kim, Functional Diversification of Motor Neuron-specific Isl1 Enhancers during Evolution. 2015, Pubmed
Kisseleva, Signaling through the JAK/STAT pathway, recent advances and future challenges. 2002, Pubmed
Kobayashi, Islet-1 expression in thoracic spinal motor neurons in prenatal mouse. 2011, Pubmed
Lang, STAT3 promotes corticospinal remodelling and functional recovery after spinal cord injury. 2013, Pubmed
Lee, The global map for traumatic spinal cord injury epidemiology: update 2011, global incidence rate. 2014, Pubmed
Lee-Liu, Genome-wide expression profile of the response to spinal cord injury in Xenopus laevis reveals extensive differences between regenerative and non-regenerative stages. 2014, Pubmed , Xenbase
Lee-Liu, The African clawed frog Xenopus laevis: A model organism to study regeneration of the central nervous system. 2017, Pubmed , Xenbase
Lee-Liu, Spinal cord regeneration: lessons for mammals from non-mammalian vertebrates. 2013, Pubmed
Lin, Transgenic analysis of signaling pathways required for Xenopus tadpole spinal cord and muscle regeneration. 2012, Pubmed , Xenbase
Lo, Nuclear interaction of EGFR and STAT3 in the activation of the iNOS/NO pathway. 2005, Pubmed
Maritano, The STAT3 isoforms alpha and beta have unique and specific functions. 2004, Pubmed
Meletis, Spinal cord injury reveals multilineage differentiation of ependymal cells. 2008, Pubmed
Mertens, SnapShot: JAK-STAT signaling. 2007, Pubmed
Molet, Microglial Janus kinase/signal transduction and activator of transcription 3 pathway activity directly impacts astrocyte and spinal neuron characteristics. 2016, Pubmed
Müller, Neurogenesis in the dentate gyrus depends on ciliary neurotrophic factor and signal transducer and activator of transcription 3 signaling. 2009, Pubmed
Muñoz, Regeneration of Xenopus laevis spinal cord requires Sox2/3 expressing cells. 2015, Pubmed , Xenbase
Nichane, Self-regulation of Stat3 activity coordinates cell-cycle progression and neural crest specification. 2010, Pubmed , Xenbase
Okada, Conditional ablation of Stat3 or Socs3 discloses a dual role for reactive astrocytes after spinal cord injury. 2006, Pubmed
Park, Expression of suppressor of cytokine signaling-3 (SOCS3) and its role in neuronal death after complete spinal cord injury. 2014, Pubmed
Park, Nestin is required for the proper self-renewal of neural stem cells. 2010, Pubmed
Pfaffl, A new mathematical model for relative quantification in real-time RT-PCR. 2001, Pubmed
Pineau, Proinflammatory cytokine synthesis in the injured mouse spinal cord: multiphasic expression pattern and identification of the cell types involved. 2007, Pubmed
Qin, Signal transducer and activator of transcription-3/suppressor of cytokine signaling-3 (STAT3/SOCS3) axis in myeloid cells regulates neuroinflammation. 2012, Pubmed
Saldanha, Java Treeview--extensible visualization of microarray data. 2004, Pubmed
Slaets, Oncostatin M reduces lesion size and promotes functional recovery and neurite outgrowth after spinal cord injury. 2014, Pubmed
Tanaka, Considering the evolution of regeneration in the central nervous system. 2009, Pubmed
Tapia, JAK-STAT pathway activation in response to spinal cord injury in regenerative and non-regenerative stages of Xenopus laevis. 2021, Pubmed , Xenbase
Thuret, Therapeutic interventions after spinal cord injury. 2006, Pubmed
Tripathi, Chronically increased ciliary neurotrophic factor and fibroblast growth factor-2 expression after spinal contusion in rats. 2008, Pubmed
Uemura, Comparative functional genomics revealed conservation and diversification of three enhancers of the isl1 gene for motor and sensory neuron-specific expression. 2005, Pubmed
Wanner, Glial scar borders are formed by newly proliferated, elongated astrocytes that interact to corral inflammatory and fibrotic cells via STAT3-dependent mechanisms after spinal cord injury. 2013, Pubmed
Yamauchi, Activation of JAK/STAT signalling in neurons following spinal cord injury in mice. 2006, Pubmed
Yang, Independent and cooperative activation of chromosomal c-fos promoter by STAT3. 2003, Pubmed
Yoshimatsu, Non-cell-autonomous action of STAT3 in maintenance of neural precursor cells in the mouse neocortex. 2006, Pubmed
Zhao, Leptin and IL-6 family cytokines synergize to stimulate Müller glia reprogramming and retina regeneration. 2014, Pubmed
Zinin, MYC proteins promote neuronal differentiation by controlling the mode of progenitor cell division. 2014, Pubmed
Zukor, Meningeal cells and glia establish a permissive environment for axon regeneration after spinal cord injury in newts. 2011, Pubmed
