|
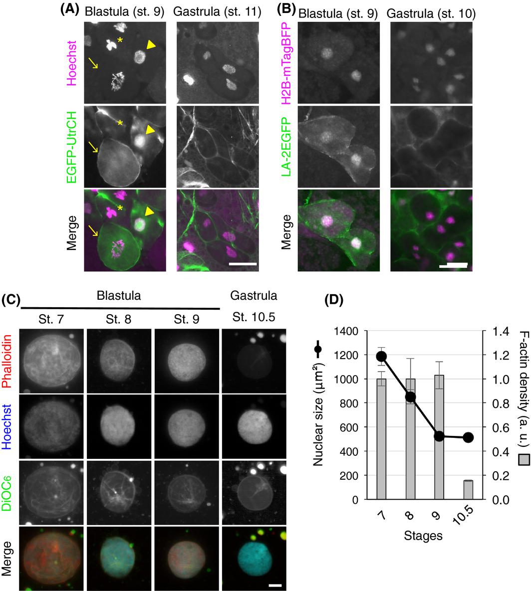
Figure 1.F-actin accumulates in the nucleus during the blastula stage. (A and B) Xenopus embryos were injected with EGFP-UtrCH (A) or LA-2EGFP and H2B-mTagBFP (B) mRNA and mounted on glass slides with Hoechst 33342 (A) or buffer (B) at the indicated stages before being gently squashed by a coverslip, followed immediately by observation by wide-field fluorescence microscopy. A nucleus accumulating EGFP-UtrCH, a mitotic blastomere and a blastomere at telophase is marked with arrowheads, arrows and asterisks, respectively. (A). Scale bar, 50 μm. (C) Nuclei were isolated from embryos at the indicated stages as described in Experimental Procedures. After fixation and staining of DNA, the nuclear envelope, and F-actin with Hoechst 33342, DiOC6, and DY-590-phalloidin, respectively, nuclei were observed by wide-field fluorescent microscopy. Representative images of each stage are shown. Scale bar, 10 μm. (D) Changes in nuclear size and F-actin density of embryo nuclei. Means for nuclear size and F-actin density were obtained by measuring the nuclear area stained with DiOC6 and the intensity of nuclear DY-590-phalloidin signal, respectively, on the nuclear images taken as described in (C) with original threshold using NIS-element BR software (Nikon). Error bars represent SE (n > 20). |
|
Figure 2. EGFP-UtrCH accumulates in nuclei formed in inhibitor-free egg extracts. (A) Centrifugal separation of the cytoplasm of Xenopus laevis eggs using cytochalasin B (CB)-containing (+) or CB-free (−) extraction buffer. Unfertilized Xenopus eggs were packed into a tube with buffer, and centrifugal separation was repeated twice as described in Experimental Procedures. In the absence of CB (−), a membranous layer containing pigment granules was formed beneath the lipid cap without clearly separating from the semitransparent cytoplasmic layer below. In the presence of CB (+), the semitransparent cytoplasmic layer was clearly separated from the lipid and membranous precipitates containing pigment granules. The cytoplasmic fractions between the lipid and precipitated membranes, which are indicated by bars, were removed and homogenized by pipetting for use as inhibitor-free (IFE) (−) and inhibitor-containing (ICE) (+) extracts. (B and C) AI-free (DMSO) and AI-containing (CB: cytochalasin B, 10 μg/mL) extracts were supplemented with permeabilized sperm (B) or those along with EGFP-UtrCH protein (C) and were activated by the addition of CaCl2. Nuclei at 3 h (B) or indicated time points (C) after incubation were observed by wide-field fluorescence microscopy with DNA (B, C) and the nuclear envelope (B) stained with Hoechst 33342 and DiOC6, respectively. The broken line in (C) indicates the nuclear contour. Scale bars, 20 μm. (D) Permeabilized sperm were added to IFE supplemented with EGFP-UtrCH protein and incubated for 120 min to induce nuclear formation. After Hoechst 33342 was added to the IFE, nuclei were observed without fixation by confocal microscopy as described in Experimental Procedures. Scale bar, 10 μm. |
|
Figure 3. F-actin accumulates in nuclei formed in inhibitor-free egg extracts. (A) IFE (DMSO) and ICE (LatA: latrunculin A, 1.0 μm) were supplemented with permeabilized sperm and were activated as described in Fig. 1. Nuclei at 90 min after incubation were fixed; precipitated onto a coverslip; stained with Hoechst 33342, DY-590-phalloidin and antilamin L3 (LL3); and observed by wide-field fluorescence microscopy. Scale bar, 20 μm. (B) IFE was supplemented with permeabilized sperm and was activated as described above. Nuclei at the indicated time points after activation were fixed; stained with Hoechst 33342, DY-590-phalloidin, and DiOC6; and observed by confocal microscopy. Scale bar, 10 μm. (C) Permeabilized sperm were added to IFE supplemented with 10 μg/mL cytochalasin B (CB) or solvent (DMSO), followed by activation of IFE. Nuclei at 120 min after activation were fixed and stained with Hoechst 33342, antilamin L3 antibody and DY-590-phalloidin for confocal microscopy. Scale bar, 20 μm. (D) Change in the nuclear size as a function of incubation time. Nuclear size was obtained by measuring the nuclear area stained with anti-LL3 antibody on images taken by fluorescence microscopy (Fig. S1 in Supporting Information). Red squares and blue circles represent nuclei formed in IFE (DMSO) and ICE (Lat A, 1.0 μm), respectively. Means from two independent experiments are shown as relative values (DMSO, 60 min = 1). Error bars represent SD (n = 50). (E) Change in the nuclear F-actin density during the nuclear growth period. Nuclear F-actin intensity was obtained by measuring the nuclear DY-590-phalloidin signal on images taken by fluorescence microscopy (Fig. S1 in Supporting Information). Nuclear F-actin density was calculated by dividing the nuclear phalloidin signal intensity by the nuclear area that had been stained with anti-LL3 antibody on fluorescence images with original threshold using NIS-element BR software (Nikon). Red and blue bars represent nuclei formed in IFE (DMSO) and ICE (Lat A, 1.0 μm), respectively. Means from two independent experiments are shown as relative values (DMSO, 60 min = 1). Error bars represent SD (n = 50). |
|
Figure 4. Nuclear F-actin maintains chromatin binding to the nuclear envelope in well-grown nuclei. (A and B) Permeabilized sperm were added to ICE supplemented with various concentrations of cytochalasin B (CB: 0.1, 1.0 or 10 μg/mL) (A) or latrunculin A (LatA: 0.1, 0.3, or 1 μm) (B) and incubated for 120 min. Nuclei were then fixed; stained with Hoechst 33342, DiOC6 and DY-590-phalloidin; and observed by confocal microscopy. Scale bars, 10 μm. (C) Nuclei isolated from embryos at stage 7 (blastula) and stage 11 (gastrula) were added to IFE supplemented with latrunculin A (LatA: 1 μm) or solvent (DMSO) and incubated for 120 min. Nuclei were then fixed, stained with Hoechst 33342, and observed by wide-field fluorescence microscopy. Scale bar, 10 μm. |
|
Figure 5. Nuclear F-actin stiffens the nuclear lamina in well-grown nuclei. (A) Permeabilized sperm were added to IFE supplemented with latrunculin A (LatA: 1.0 μm) or solvent (DMSO) and incubated for 120 min. After extracts were diluted with extraction buffer, nuclei were precipitated onto a coverslip by centrifugation, followed by fixation and staining with anti-LL3 antibody and Hoechst 33342 and observation by wide-field fluorescence microscopy. Asterisks and arrowhead indicate nuclei with ruptured lamina and a laminar fragment, respectively. Scale bar, 20 μm. (B) Representative images of each group are shown. Scale bar, 10 μm. (C) Ratio of nuclei broken through centrifugal precipitation. Numbers of intact and broken nuclei in the experiment described in (A) were counted. Nuclei with intact and ruptured nuclear lamina (see DMSO and LatA in B) were regarded as intact and broken nuclei, respectively. Bar graph shows the percentage of intact and broken nuclei formed in IFE supplemented with DMSO (n = 195) or LatA (n = 914) after centrifugal precipitation. |
|
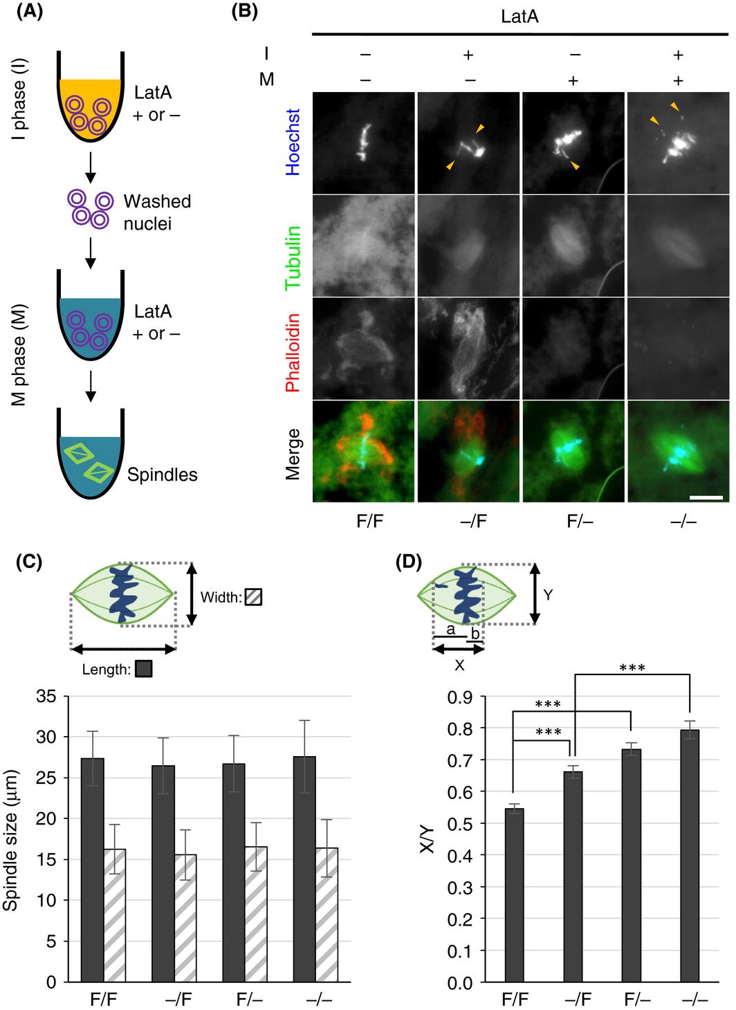
Figure 6. Nuclear F-actin facilitates chromosome alignment on the spindle. (A) Schematic of experiment to induce chromosome alignment on the spindle using egg extracts. Permeabilized sperm were incubated for 120 min in interphase IFE (I) supplemented with latrunculin A (LatA +) or DMSO (LatA −) to induce nuclear formation. After washing with extraction buffer, nuclei were incubated in M phase-arrested IFE (M) supplemented with latrunculin A (LatA +) or DMSO (LatA −) along with HiLyte Fluor 488-tubulin to induce spindle assembly. (B) Mitotic spindles assembled in M phase-arrested extracts were fixed and stained with Hoechst 33342 and DY-590-phalloidin and were observed by wide-field fluorescence microscopy. Presence (+) or absence of LatA (−) in interphase (I) and M phase-arrested (M) extracts is indicated at the top of the panel, and presence (F) or absence of F-actin (−) in egg extracts (I phase/M phase) is indicated at the bottom. Representative images of each experimental group are shown. Arrowheads indicate misaligned chromosomes. Scale bar, 20 μm. (C) Spindle sizes. Lengths (black bars) and widths (hatched bars) of at least 150 spindles were measured for each of the four groups in (B). Bars and error bars represent means and SD, respectively. (D) Chromosome distribution area on spindles. The width (Y) and the length of chromosome distribution area (X = a + b) were measured on each of the spindles examined in (C). The extent of chromosome alignment is expressed as the ratio of X to Y (X/Y). Bars and error bars represent means and SE, respectively. ***P < 0.001. |
|
Figure S1 F-actin accumulates in nuclei formed in inhibitor-free egg extracts (related to Fig. 2). Permeabilized sperm were added to IFE supplemented with 1.0 µM latrunculin A (LatA) or solvent (DMSO), followed by activation of IFE. Nuclei at the indicated time points after activation were fixed, precipitated onto a coverslip by centrifugation, and stained with Hoechst 33342, anti-lamin L3 antibody, and DY-590-phalloidin for wide-field fluorescence microscopy. Scale bar, 20 µm. |