Click here to close
Hello! We notice that you are using Internet Explorer, which is not supported by Xenbase and may cause the site to display incorrectly.
We suggest using a current version of Chrome,
FireFox, or Safari.
Physiol Rep
2017 Feb 01;53:. doi: 10.14814/phy2.13132.
Show Gene links
Show Anatomy links
Bile acids potentiate proton-activated currents in Xenopus laevis oocytes expressing human acid-sensing ion channel (ASIC1a).
Ilyaskin AV, Diakov A, Korbmacher C, Haerteis S.
???displayArticle.abstract???
Acid-sensing ion channels (ASICs) are nonvoltage-gated sodium channels transiently activated by extracellular protons and belong to the epithelial sodium channel (ENaC)/Degenerin (DEG) family of ion channels. Bile acids have been shown to activate two members of this family, the bile acid-sensitive ion channel (BASIC) and ENaC. To investigate whether bile acids also modulate ASIC function, human ASIC1a was heterologously expressed in Xenopus laevis oocytes. Exposing oocytes to tauro-conjugated cholic (t-CA), deoxycholic (t-DCA), and chenodeoxycholic (t-CDCA) acid at pH 7.4 did not activate ASIC1a-mediated whole-cell currents. However, in ASIC1a expressing oocytes the whole-cell currents elicited by pH 5.5 were significantly increased in the presence of these bile acids. Single-channel recordings in outside-out patches confirmed that t-DCA enhanced the stimulatory effect of pH 5.5 on ASIC1a channel activity. Interestingly, t-DCA reduced single-channel current amplitude by ~15% which suggests an interaction of t-DCA with a region close to the channel pore. Molecular docking predicted binding of bile acids to the pore region near the degenerin site (G433) in the open conformation of the channel. Site-directed mutagenesis demonstrated that the amino acid residue G433 is critically involved in the potentiating effect of bile acids on ASIC1a activation by protons.
Figure 1.
ASIC1a‐mediated whole‐cell currents elicited by pH 5.5 were significantly increased in the presence of t‐DCA but were unaffected by t‐DCA pretreatment. (A, C, E), Representative whole‐cell current traces recorded in human ASIC1a expressing oocytes. Bath pH was 7.4 except for time intervals indicated by open bars during which bath pH was switched to 5.5. t‐DCA (500 μmol/L) was present in the bath solution as indicated by black bars. In the control experiment shown in C the 3rd and 4th pH 5.5 responses were elicited using a solution from a different reservoir to confirm the reproducibility of the responses. (B, D, F), Summary of results from similar experiments as shown in A (n = 34; N = 6), C (n = 15; N = 3), and E (n = 25; N = 2), respectively. Lines connect data points obtained in the same experiment. To quantify current responses, the integral of the inward current elicited by pH 5.5 below baseline was determined for each response. For the summary data shown in B and D mean current integral values of the 3rd and 4th response and of the 5th and 6th response were normalized to the mean current integral of the first two responses (Normalized current integral). For the summary data shown in F the current integral value of the 2nd response (after t‐DCA) was normalized to the current integral of the 1st response (before t‐DCA). *** p < 0.001; n.s. not significant; one‐way repeated measures ANOVA with Bonferroni post hoc test was used in B and D; Student's t‐test was used in F.
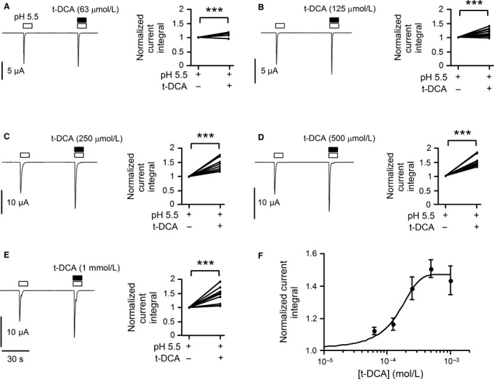
Figure 2. Concentration‐dependent potentiation of proton‐activated ASIC1a currents by t‐DCA. (A–E), Representative whole‐cell current traces recorded in human ASIC1a expressing oocytes exposed to pulses of pH 5.5 in the absence and presence of t‐DCA in concentrations as indicated; data from similar experiments are summarized to the right of each trace. Bath pH was 7.4 except for the time intervals indicated by open bars during which bath pH was switched to 5.5. Lines connect data points obtained in the same experiment. The current integral value of the 2nd response (with t‐DCA) was normalized to the current integral of the 1st response (without t‐DCA). (F), Concentration–response relationship of the stimulatory effect of t‐DCA on proton‐activated ASIC1a currents. Data (mean ± SE) from the same experiments as shown in A–E were fitted to equation
(1) (n = 10; N = 2). ***P < 0.001; Student's t‐test.
Figure 3.
pH dependence of ASIC1a activation and steady‐state desensitization under control conditions and in the presence of t‐DCA. (A), Representative whole‐cell current traces recorded in human ASIC1a expressing oocytes demonstrating the pH‐dependent channel activation. Changes of bath pH from 7.4 to different values ranging from 6.9 to 5.5 are indicated by open bars and were performed under control conditions (upper panel) or in the presence of 500 μmol/L t‐DCA as indicated by black bars (lower panel). (B), Representative whole‐cell current traces recorded in human ASIC1a expressing oocytes demonstrating the pH‐dependent steady‐state desensitization of the channel under control conditions (upper panel) and in the presence of 500 μmol/L t‐DCA as indicated by black bars (lower panel). Changes of bath pH are indicated by open bars. After a 2 min exposure to pH 8.0 a first pulse of pH 5.5 was applied followed by a 2 min exposure to pH 7.4, 7.2, or 7.0 and a second pulse of pH 5.5 as indicated. (C), pH‐dependent ASIC1a activation curve under control conditions (●) or in the presence of t‐DCA () and pH‐dependent ASIC1a steady‐state desensitization curve under control conditions (■) or in the presence of t‐DCA (). For activation curves the current integral values (Q) elicited by pulses of pH were normalized to the maximal value (Q
max) observed in the corresponding recording. Q
max was observed at pH 5.5 or at pH 6.0 in the absence or presence of t‐DCA, respectively. For the steady‐state desensitization curve the current integral value of the 2nd pulse of pH 5.5 (Q, after incubation at different pH values ranging from 7.4 to 7.0) was normalized to the current integral value of the 1st pulse of pH 5.5 (Q
max, after incubation at pH 8.0). Data (mean ± SE) were fitted using equation (1) (6 ≤ n ≤ 20, N = 3 for activation curve; 10 ≤ n ≤ 12; N = 3 for desensitization curve).
Figure 4. t‐DCA increased proton‐activated ASIC1a single‐channel activity in outside‐out patches and slightly reduced single‐channel current amplitude. (A), Representative single‐channel current recording obtained at a holding potential of −70 mV from an outside‐out patch of an ASIC1a expressing oocyte. Bath pH was 7.4 except for three time intervals indicated by open bars during which bath pH was switched to 5.5. t‐DCA (500 μmol/L) was present in the bath solution as indicated by the black bar. The current level at which all channels are closed (C) was determined at pH 7.4. The insets (1, 2, and 3) show the indicated segments of the continuous current trace on an expanded time scale. Binned current amplitude histograms are shown on the right side of the insets and were obtained from the corresponding parts of the trace to calculate single‐channel current amplitude (i). Dotted lines in the insets indicate channel open levels. To quantify the responses, the current integral (Q) of the single‐channel currents activated by pH 5.5 was determined for each response. (B, C), Summary of results from similar experiments as shown in A. Lines connect data points obtained in the same experiment. In B (n = 12; N = 4) values were normalized to the initial response to pH 5.5 (Normalized current integral). In C the effect of t‐DCA on single‐channel current amplitude is summarized (n = 11; N = 4).*P < 0.05; ***P < 0.001; n.s., not significant; one‐way repeated measures ANOVA with Bonferroni post hoc test.
Figure 5. Molecular docking approach using the open state crystal structure of ASIC1 predicted binding of t‐DCA to the channel pore. (A), Representative whole‐cell current trace recorded in an oocyte expressing human ASIC1a. The oocyte was exposed to pH 5.5 and n‐dodecyl‐β‐D‐maltoside (MALT, 10 μmol/L) as indicated by open and black bars, respectively. Data from similar experiments are summarized to the right of the trace like in Figure 1B and D as normalized current integrals (n = 20; N = 3). (B), Molecular surface representation of the transmembrane domains of chicken ASIC1 (Baconguis et al. 2014) viewed from the extracellular side with a t‐DCA molecule (orange color) positioned at the site predicted by molecular docking approach. In the docking model shown the putative interaction site of t‐DCA corresponds to the site where maltoside was cocrystallized with ASIC1 (Jasti et al. 2007). The arrows indicate the position of glycine residue 432 (G432; highlighted in green) in each ASIC1a subunit. G432 is the amino acid residue with the highest contribution to the total energy of interaction between ASIC1 and t‐DCA. (C), Sequence alignment of chicken (g.ASIC1) and human (h.ASIC1a) corresponding to the first part of the TM2. The homologous amino acid residues G432 in g.ASIC1 and G433 in h.ASIC1a are indicated by bold characters highlighted in red.
Figure 6. Substituting the glycine residue G433 by cysteine or serine abolished or reduced the stimulatory effect of t‐DCA on proton‐activated ASIC1a currents, respectively. (A, B, C), Left panels: Representative whole‐cell current traces recorded in oocytes expressing the G433C (A and B) or G433S (C) mutant ASIC1a. Experiments were performed and analyzed as described for the experiments shown in Figure 1A–D. Right panels: Summary of data from similar experiments as shown in the left panel: A (n = 22; N = 3), B (n = 13; N = 3), C (n = 22; N = 3).
Baconguis,
X-ray structure of acid-sensing ion channel 1-snake toxin complex reveals open state of a Na(+)-selective channel.
2014, Pubmed
Baconguis,
X-ray structure of acid-sensing ion channel 1-snake toxin complex reveals open state of a Na(+)-selective channel.
2014,
Pubmed Baconguis,
Structural plasticity and dynamic selectivity of acid-sensing ion channel-spider toxin complexes.
2012,
Pubmed Canessa,
Structural biology: unexpected opening.
2007,
Pubmed Carattino,
Structural mechanisms underlying the function of epithelial sodium channel/acid-sensing ion channel.
2011,
Pubmed Carattino,
Contribution of residues in second transmembrane domain of ASIC1a protein to ion selectivity.
2012,
Pubmed
,
Xenbase Dawson,
Structure of the acid-sensing ion channel 1 in complex with the gating modifier Psalmotoxin 1.
2012,
Pubmed Deval,
Acid-sensing ion channels (ASICs): pharmacology and implication in pain.
2010,
Pubmed Diakov,
Protein kinase B alpha (PKBα) stimulates the epithelial sodium channel (ENaC) heterologously expressed in Xenopus laevis oocytes by two distinct mechanisms.
2010,
Pubmed
,
Xenbase Diakov,
Cleavage in the {gamma}-subunit of the epithelial sodium channel (ENaC) plays an important role in the proteolytic activation of near-silent channels.
2008,
Pubmed
,
Xenbase Diakov,
A novel pathway of epithelial sodium channel activation involves a serum- and glucocorticoid-inducible kinase consensus motif in the C terminus of the channel's alpha-subunit.
2004,
Pubmed
,
Xenbase Duan,
Extracellular spermine exacerbates ischemic neuronal injury through sensitization of ASIC1a channels to extracellular acidosis.
2011,
Pubmed Gonzales,
Pore architecture and ion sites in acid-sensing ion channels and P2X receptors.
2009,
Pubmed Gründer,
Structure, function, and pharmacology of acid-sensing ion channels (ASICs): focus on ASIC1a.
2010,
Pubmed Gründer,
Biophysical properties of acid-sensing ion channels (ASICs).
2015,
Pubmed Haerteis,
Proteolytic activation of the human epithelial sodium channel by trypsin IV and trypsin I involves distinct cleavage sites.
2014,
Pubmed
,
Xenbase Haerteis,
The delta-subunit of the epithelial sodium channel (ENaC) enhances channel activity and alters proteolytic ENaC activation.
2009,
Pubmed
,
Xenbase Helenius,
Solubilization of membranes by detergents.
1975,
Pubmed Hofmann,
The continuing importance of bile acids in liver and intestinal disease.
,
Pubmed Holzer,
Acid-sensing ion channels in gastrointestinal function.
2015,
Pubmed Ilyaskin,
Bile acids potentiate proton-activated currents in Xenopus laevis oocytes expressing human acid-sensing ion channel (ASIC1a).
2017,
Pubmed
,
Xenbase Ilyaskin,
Activation of the Human Epithelial Sodium Channel (ENaC) by Bile Acids Involves the Degenerin Site.
2016,
Pubmed
,
Xenbase Irwin,
ZINC--a free database of commercially available compounds for virtual screening.
2005,
Pubmed Jasti,
Structure of acid-sensing ion channel 1 at 1.9 A resolution and low pH.
2007,
Pubmed Joeres,
Functional and pharmacological characterization of two different ASIC1a/2a heteromers reveals their sensitivity to the spider toxin PcTx1.
2016,
Pubmed
,
Xenbase Kellenberger,
International Union of Basic and Clinical Pharmacology. XCI. structure, function, and pharmacology of acid-sensing ion channels and the epithelial Na+ channel.
2015,
Pubmed Lefèvre,
Pharmacological and electrophysiological characterization of the human bile acid-sensitive ion channel (hBASIC).
2014,
Pubmed Li,
Asp433 in the closing gate of ASIC1 determines stability of the open state without changing properties of the selectivity filter or Ca2+ block.
2011,
Pubmed
,
Xenbase Morris,
AutoDock4 and AutoDockTools4: Automated docking with selective receptor flexibility.
2009,
Pubmed Pfister,
A gating mutation in the internal pore of ASIC1a.
2006,
Pubmed
,
Xenbase Sanner,
Python: a programming language for software integration and development.
1999,
Pubmed Schmidt,
The bile acid-sensitive ion channel (BASIC) is activated by alterations of its membrane environment.
2014,
Pubmed
,
Xenbase Sherwood,
Dynorphin opioid peptides enhance acid-sensing ion channel 1a activity and acidosis-induced neuronal death.
2009,
Pubmed
,
Xenbase Smith,
Arachidonic acid potentiates acid-sensing ion channels in rat sensory neurons by a direct action.
2007,
Pubmed Thomsen,
MolDock: a new technique for high-accuracy molecular docking.
2006,
Pubmed Tolino,
Insights into the mechanism of pore opening of acid-sensing ion channel 1a.
2011,
Pubmed
,
Xenbase Trott,
AutoDock Vina: improving the speed and accuracy of docking with a new scoring function, efficient optimization, and multithreading.
2010,
Pubmed van Bemmelen,
The Human Acid-Sensing Ion Channel ASIC1a: Evidence for a Homotetrameric Assembly State at the Cell Surface.
2015,
Pubmed
,
Xenbase Waldmann,
A proton-gated cation channel involved in acid-sensing.
1997,
Pubmed
,
Xenbase Wemmie,
Acid-sensing ion channels in pain and disease.
2013,
Pubmed Wiemuth,
BASIC--a bile acid-sensitive ion channel highly expressed in bile ducts.
2012,
Pubmed Wiemuth,
Bile acids increase the activity of the epithelial Na+ channel.
2014,
Pubmed
,
Xenbase Wong,
Increased bile acid biosynthesis is associated with irritable bowel syndrome with diarrhea.
2012,
Pubmed Yang,
Ion conduction and selectivity in acid-sensing ion channel 1.
2014,
Pubmed
,
Xenbase Zhang,
Single channel properties of rat acid-sensitive ion channel-1alpha, -2a, and -3 expressed in Xenopus oocytes.
2002,
Pubmed
,
Xenbase