Click here to close
Hello! We notice that you are using Internet Explorer, which is not supported by Xenbase and may cause the site to display incorrectly.
We suggest using a current version of Chrome,
FireFox, or Safari.
???displayArticle.abstract???
BACKGROUND: Formation of precise neuronal connections requires proper axon guidance. Microtubules (MTs) of the growth cone provide a critical driving force during navigation of the growing ends of axons. Pioneer MTs and their plus-end tracking proteins (+TIPs) are thought to play integrative roles during this navigation. TACC3 is a + TIP that we have previously implicated in regulating MT dynamics within axons. However, the role of TACC3 in axon guidance has not been previously explored.
RESULTS: Here, we show that TACC3 is required to promote persistent axon outgrowth and prevent spontaneous axon retractions in embryonic Xenopus laevis neurons. We also show that overexpressing TACC3 can counteract the depolymerizing effect of low doses of nocodazole, and that TACC3 interacts with MT polymerase XMAP215 to promote axon outgrowth. Moreover, we demonstrate that manipulation of TACC3 levels interferes with the growth cone response to the axon guidance cue Slit2 ex vivo, and that ablation of TACC3 causes pathfinding defects in axons of developing spinal neurons in vivo.
CONCLUSION: Together, our results suggest that by mediating MT dynamics, the + TIP TACC3 is involved in axon outgrowth and pathfinding decisions of neurons during embryonic development.
???displayArticle.pubmedLink???
28202041 ???displayArticle.pmcLink???PMC5312526 ???displayArticle.link???Neural Dev ???displayArticle.grants???[+]
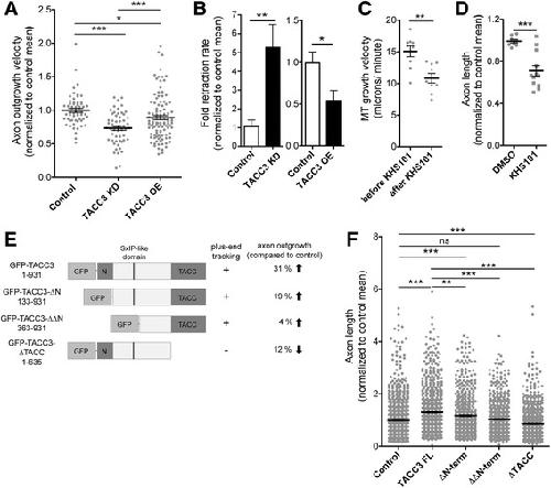
Fig. 1. TACC3 promotes axon outgrowth velocity and prevents spontaneous axon retractions. a, Axon outgrowth velocity is significantly decreased in TACC3-depleted axons by 27% (nâ=â56) and in TACC3 OE, to a lesser extent, by 11% (nâ=â106) compared to control (GFP only) conditions (nâ=â58). b, Retraction rate increased 5 fold in TACC3 KD (nâ=â107) and decreased 0.6 fold in TACC3 OE (nâ=â155) in comparison to their corresponding non injected (nâ=â95) and GFP injected (nâ=â180) controls respectively. c, d, MT growth velocity (DMSO, nâ=â9, KHS-101, nâ=â9) (c) and axon outgrowth length (DMSO, nâ=â8, KHS-101, nâ=â12) (d) are significantly reduced by 28 and 26% respectively after acute depletion of TACC3 by the inhibitor KHS101. e, Schematic representation of GFP-tagged TACC3 full-length and deletion constructs, along with plus-end tracking ability (denoted by â+â) and impact on axon outgrowth length. f, Quantification of axon outgrowth length in cultured neural explants of GFP injected control (nâ=â997), full-length GFP-TACC3 (1-931aa) (nâ=â787), GFP-TACC3-δN (133â931) (nâ=â613), GFP-TACC3- δδN (363â931) (nâ=â563) and GFP-δTACC domain (1-635aa) (nâ=â764). *pâ<â0.05, **pâ<â0.01, ***pâ<â0.001. ns not significant. nâ=âaxon/growth cone number
Fig. 2. TACC3 antagonizes Nocodazole-induced MT depolymerization but does not affect MT stability. a-c, Quantification of the MT dynamics shows significant reduction in MT growth speed (a), MT lifetime (b) and MT growth length (c) in control (nâ=â22) and TACC3 OE (nâ=â21) growth cones in response to 50 pM Nocodazole before and 5 min after drug treatment. However, the effect of Nocodazole on TACC3 OE growth cones is dampened compared to controls. aâ-câ, Although not significant, reduction in MT growth speed (aâ) is more prominent in control growth cones compared to TACC3 OE growth cones while the reduction in both lifetime (bâ) and length (câ) in control growth cones are significantly higher than the TACC3 OE growth cones (d) Representative growth cone images of control, TACC3 KD and TACC3 OE, immunostained for tyrosinated tubulin (red) and detyrosinated tubulin (green) to label dynamic versus stable MTs, respectively. e-f, Quantification of the fluorescence intensity of imaging data in G, with TACC3 KD (nâ=â38) (e) and TACC3 OE (nâ=â129) (f) growth cones showing no significant changes in dynamic/stable MTs compared to corresponding control growth cones (nâ=â37 and n =143, respectively). *pâ<â0.05, **pâ<â0.01, ***pâ<â0.001. ns not significant. nâ=âgrowth cone number. Scale bar, 2 μm
Fig. 3. TACC3 and XMAP215 interacts to promote axon outgrowth. a, b, Combinatorial reduction or elevation of TACC3 and XMAP215 levels reveals synergistics in axon outgrowth. Knocking down both TACC3 and XMAP215 (nâ=â312) showed significant reduction in axon length in comparison to control (nâ=â219), TACC3 KD (nâ=â487) and XMAP21 KD alone (nâ=â312) (a). Overexpression of both (nâ=â654) showed significant increase in axon length in comparison to control (nâ=â1288) and TACC3 OE (nâ=â1585), while double overexpression had no additive effect in comparison to XMAP215 OE (nâ=â1227) (b). c, d, Reduced axon outgrowth in TACC3 KD (nâ=â289) (c) or XMAP215 KD (nâ=â299) (d) neurons is rescued by the overexpression of XMAP215 (nâ=â313) or TACC3 (nâ=â397), respectively. *pâ<â0.05, **pâ<â0.01, ***pâ<â0.001. ns not significant. nâ=âaxon number
Fig. 4. TACC3 affects axon guidance in vivo and ex vivo. a, b, confocal images of laterally-viewed whole-mount Xenopus spinal cord fluorescently labeled for acetylated tubulin, showing peripheral axon outgrowth in control (a) and TACC3 KD (b) embryos at 2 dpf. c, Quantitation of the embryos with motor neuron guidance defects (nâ=â5 embryos). d, Representative neural tube growth cone images of control and TACC3 OE, before and after addition of 400 ng/ml Slit2. e, Quantification of the percentage of the growth cone collapse events in control (nâ=â48) and TACC3 OE (nâ=â82) growth cones show significant reduction in growth cone collapse in TACC3 overexpressing growth cones. f, Cartoon model for the role of TACC3 at MT plus ends during axon outgrowth and guidance. Microtubule (blue) plus-ends decorated by TACC3 (green) promotes axon outgrowth, reduces axon retraction, dampens nocodazole induced reduction in MT dynamics parameters, rescues XMAP215 KD induced axon length reduction and opposes repellent guidance signals effect. *pâ<â0.05, **pâ<â0.01, ***pâ<â0.001. ns not significant. nâ=âgrowth cone number. Scale bar, 50 μm and 5 μm
Applegate,
plusTipTracker: Quantitative image analysis software for the measurement of microtubule dynamics.
2011, Pubmed
Applegate,
plusTipTracker: Quantitative image analysis software for the measurement of microtubule dynamics.
2011,
Pubmed Bearce,
TIPsy tour guides: how microtubule plus-end tracking proteins (+TIPs) facilitate axon guidance.
2015,
Pubmed Brouhard,
XMAP215 is a processive microtubule polymerase.
2008,
Pubmed
,
Xenbase Buck,
Growth cone turning induced by direct local modification of microtubule dynamics.
2002,
Pubmed
,
Xenbase Cammarata,
Cytoskeletal social networking in the growth cone: How +TIPs mediate microtubule-actin cross-linking to drive axon outgrowth and guidance.
2016,
Pubmed Challacombe,
Dynamic microtubule ends are required for growth cone turning to avoid an inhibitory guidance cue.
1997,
Pubmed Chen,
Axon injury triggers EFA-6 mediated destabilization of axonal microtubules via TACC and doublecortin like kinase.
2015,
Pubmed Erdogan,
Using Xenopus laevis retinal and spinal neurons to study mechanisms of axon guidance in vivo and in vitro.
2016,
Pubmed
,
Xenbase Lee,
The microtubule plus end tracking protein Orbit/MAST/CLASP acts downstream of the tyrosine kinase Abl in mediating axon guidance.
2004,
Pubmed
,
Xenbase Long,
Multiparametric analysis of CLASP-interacting protein functions during interphase microtubule dynamics.
2013,
Pubmed
,
Xenbase Lowery,
Growth cone-specific functions of XMAP215 in restricting microtubule dynamics and promoting axonal outgrowth.
2013,
Pubmed
,
Xenbase Lowery,
Parallel genetic and proteomic screens identify Msps as a CLASP-Abl pathway interactor in Drosophila.
2010,
Pubmed Lowery,
The trip of the tip: understanding the growth cone machinery.
2009,
Pubmed
,
Xenbase Lowery,
Neural Explant Cultures from Xenopus laevis.
2012,
Pubmed
,
Xenbase Lucaj,
Xenopus TACC1 is a microtubule plus-end tracking protein that can regulate microtubule dynamics during embryonic development.
2015,
Pubmed
,
Xenbase Mimori-Kiyosue,
CLASP1 and CLASP2 bind to EB1 and regulate microtubule plus-end dynamics at the cell cortex.
2005,
Pubmed Mortuza,
XTACC3-XMAP215 association reveals an asymmetric interaction promoting microtubule elongation.
2014,
Pubmed
,
Xenbase Myers,
Focal adhesion kinase modulates Cdc42 activity downstream of positive and negative axon guidance cues.
2012,
Pubmed
,
Xenbase Nwagbara,
TACC3 is a microtubule plus end-tracking protein that promotes axon elongation and also regulates microtubule plus end dynamics in multiple embryonic cell types.
2014,
Pubmed
,
Xenbase Piper,
Signaling mechanisms underlying Slit2-induced collapse of Xenopus retinal growth cones.
2006,
Pubmed
,
Xenbase Rutherford,
Xenopus TACC2 is a microtubule plus end-tracking protein that can promote microtubule polymerization during embryonic development.
2016,
Pubmed
,
Xenbase Sabry,
Microtubule behavior during guidance of pioneer neuron growth cones in situ.
1991,
Pubmed Slater,
Xenopus laevis as a model system to study cytoskeletal dynamics during axon pathfinding.
2017,
Pubmed
,
Xenbase Stehbens,
CLASPs link focal-adhesion-associated microtubule capture to localized exocytosis and adhesion site turnover.
2014,
Pubmed Stehbens,
Targeting and transport: how microtubules control focal adhesion dynamics.
2012,
Pubmed Stein,
RETRACTED: Hierarchical organization of guidance receptors: silencing of netrin attraction by slit through a Robo/DCC receptor complex.
2001,
Pubmed
,
Xenbase Tanaka,
The role of microtubules in growth cone turning at substrate boundaries.
1995,
Pubmed
,
Xenbase Wen,
EB1 and APC bind to mDia to stabilize microtubules downstream of Rho and promote cell migration.
2004,
Pubmed Widlund,
XMAP215 polymerase activity is built by combining multiple tubulin-binding TOG domains and a basic lattice-binding region.
2011,
Pubmed Williamson,
Microtubule reorganization is obligatory for growth cone turning.
1996,
Pubmed Wurdak,
A small molecule accelerates neuronal differentiation in the adult rat.
2010,
Pubmed Zumbrunn,
Binding of the adenomatous polyposis coli protein to microtubules increases microtubule stability and is regulated by GSK3 beta phosphorylation.
2001,
Pubmed