XB-ART-53107
Development
2017 Apr 01;1447:1307-1316. doi: 10.1242/dev.141952.
Show Gene links
Show Anatomy links
Distinct intracellular Ca2+ dynamics regulate apical constriction and differentially contribute to neural tube closure.
Suzuki M, Sato M, Koyama H, Hara Y, Hayashi K, Yasue N, Imamura H, Fujimori T, Nagai T, Campbell RE, Ueno N.
???displayArticle.abstract???
Early in the development of the central nervous system, progenitor cells undergo a shape change, called apical constriction, that triggers the neural plate to form a tubular structure. How apical constriction in the neural plate is controlled and how it contributes to tissue morphogenesis are not fully understood. In this study, we show that intracellular calcium ions (Ca2+) are required for Xenopus neural tube formation and that there are two types of Ca2+-concentration changes, a single-cell and a multicellular wave-like fluctuation, in the developing neural plate. Quantitative imaging analyses revealed that transient increases in Ca2+ concentration induced cortical F-actin remodeling, apical constriction and accelerations of the closing movement of the neural plate. We also show that extracellular ATP and N-cadherin (cdh2) participate in the Ca2+-induced apical constriction. Furthermore, our mathematical model suggests that the effect of Ca2+ fluctuations on tissue morphogenesis is independent of fluctuation frequency and that fluctuations affecting individual cells are more efficient than those at the multicellular level. We propose that distinct Ca2+ signaling patterns differentially modulate apical constriction for efficient epithelial folding and that this mechanism has a broad range of physiological outcomes.
???displayArticle.pubmedLink??? 28219946
???displayArticle.link??? Development
Species referenced: Xenopus laevis
Genes referenced: acin1 cdh2 entpd1 gpi krt12.4 mrc1 nps sox2 tubb2b
???displayArticle.morpholinos??? cdh2 MO1
???attribute.lit??? ???displayArticles.show???
|
|
Fig. 1. Intracellular Ca2+ is required for Xenopus NTC. (A) Dorsal views of embryos at stage 16 treated with DMSO, 25 μM 2APB and 200 μM nifedipine. Dashed lines indicate the outlines of the NP. (B) The mean width of the NP in embryos, as measured by visualizing the expression of the pan-neural marker gene Sox2. Error bars depict s.e.m. The number of embryos examined is shown on each bar. **P<0.01 and ***P<0.001 compared with the DMSO-treated control; two-sided Welchâs t-test. (C) Transverse sections of stage-16 embryos stained with phalloidin (top) and outlines of neural tissues and cells (bottom). Scale bars: 100 μm. (D) Apical width of stage- 16 embryos. Black line indicates the median value. **P<0.01 and ***P<0.001, two-sided MannâWhitney U-test; n=54 cells, nine embryos (DMSO); 97 cells, 12 embryos (2APB); 88 cells, 12 embryos (nifedipine). (E) In situ hybridization analysis of inhibitor-treated embryos. Dorsal views showing the expression of Sox2, a pan-neural marker (top), N-tubulin (tubb2b), which marks differentiated neurons (middle), and Epidermal keratin (Epi. keratin), an epidermal marker (bottom). Anterior is to the top. The expression patterns were similar in inhibitor-treated embryos and DMSOtreated controls, but the expression domains were wider in the inhibitor-treated embryos because of delayed NTC. |
|
|
Fig. 2. Live-imaging analyses of intracellular Ca2+ in the neural plate. (A) A Ca2+ transient at the single-cell level, visualized with R-GECO1.0 (gray), in a dorsal view of the presumptive anterior spinal cord region; anterior is to the top. R-GECO1.0 was introduced on the left side of the embryo. The midline is indicated by a dotted line. A time course over a 40 s period of four sample cells (which are indicated in the figure) is shown in the right panels. Scale bar: 100 μm. (B) Time-lapse imaging data of a multicellular, wave-like Ca2+ transient in the embryo shown in A. (C) Fluorescence intensities of cytoplasmic R-GECO1.0 over time; the shaded area indicates the s.d. In multicellular Ca2+ transients (red), cells adjacent to the cell that was initially activated were measured (n=6 cells). (D) The radius and velocity of wave propagations in multicellular Ca2+ transients. The red line represents the relationship between the two data sets, calculated using the least-squares method of linear regression (n=21 cells, five embryos). |
|
|
Fig. 3. Quantitative analyses of intracellular Ca2+ activities in the neural plate. (A) Representative results of quantitative analyses of a Ca2+ fluctuation in an untreated (left), 2APB-treated (middle) and nifedipine-treated (right) embryo. R-GECO1.0 and EGFP were introduced into the left side of the NPs. (Top) EGFP fluorescence images at the start of time-lapse recording; (middle) time projections of Ca2+ activity (R-GECO1.0/EGFP); and (bottom) time projections of reconstructed circles corresponding to the area of the Ca2+ transient, extracted by image processing. Solid yellow lines indicate the midline; dotted lines indicate the border between neural and non-neural tissues. The reconstructed circles were color-coded based on the quartiles of the area distributions in an untreated embryo. (B) The mean number of Ca2+ transients during NTC. The time interval of observations was 20 s. The data are shown as smoothed curves, obtained by averaging the originally counted numbers at a given time point with those of neighboring time points (50 time points total). The shaded area indicates the s.d. (C) The number of single-cell Ca2+ transients in the early and late phases of NTC. **P<0.01 and ***P<0.001, two-sided MannâWhitney U-test. (D) The number of multicellular Ca2+ transients in the early and late phases of NTC. **P<0.01, two-sided MannâWhitney U-test. (E) The ratio of the total area of the multicellular or single-cell Ca2+ transients in the early and late phases of NTC in untreated embryos. ***P<0.001, two-sidedWilcoxon signed rank test. (F) Representative data for the closing speed (black) and the total R-GECO1.0 intensity values at the tissue level (red) during NTC. The closing speed is shown as a smoothed curve, obtained by averaging the rate determined from image analyses (gray) at a given time point with those of neighboring time points (ten time points total). Overlaps between temporary increases in closing speed and intense Ca2+ transients are highlighted (yellow). (G) Mean cross-correlation coefficients between the closing speed and the total R-GECO1.0 value. The shaded area indicates s.d. n=19 (untreated), 5 (2APB-treated) and 6 (nifedipine-treated) embryos. Results in B-E andGare for the same data set. In C-E, the box and whiskers of these plots indicate maximum, third quarter, median, first quarter and minimum values of each group, respectively, from upper side to the bottom of the graphs. Data beyond the end of the whiskers, the upper limit of whiskers is 1.5 times the box length, are shown as outliers. |
|
|
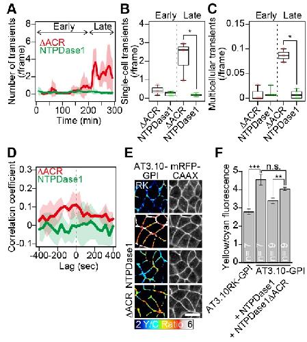
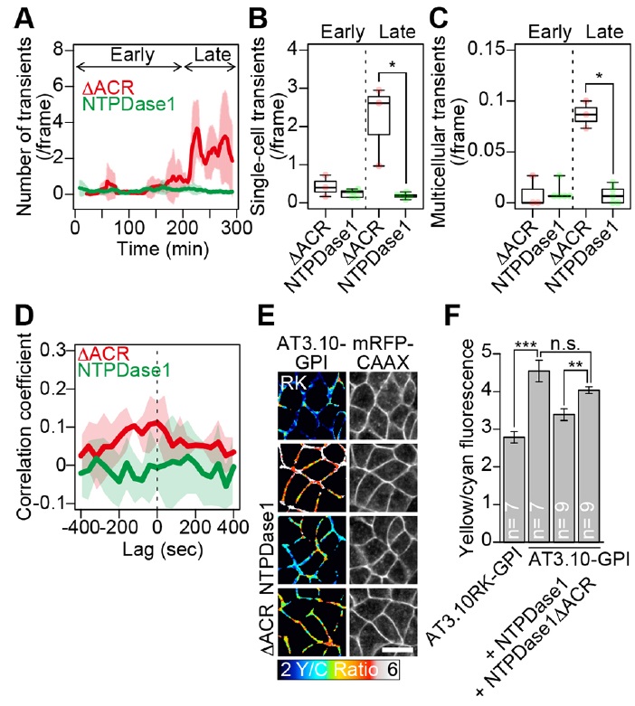
Fig. 4. Extracellular ATP in Ca2+ fluctuations and NTC. (A) Mean number of Ca2+ transients in embryos expressing an E-NTPDase1 mutant (δACR; red) or E-NTPDase1 (NTPDase1; green), shown as smoothed curves obtained by averaging the originally counted values at a given time point with those of neighboring time points (25 time points total). Time interval of observations is 40 s. Shaded area indicates the s.d. (B) Number of single-cell Ca2+ transients in the early and late phases of NTC. *P<0.05, two-sided MannâWhitney U-test. (C) Number of multicellular Ca2+ transients in the early and late phases of NTC. *P<0.05, two-sided MannâWhitney U-test. (D) The mean cross-correlation between the closing speed and the total R-GECO1.0 value in embryos expressing a mutant E-NTPDase1 (δACR; red) or E-NTPDase1 (NTPDase1; green). The shaded area indicates s.d. n=3 (δACR), 5 (NTPDase1) embryos. Results in A-D are for the same data set. (E) Images showing the yellow-tocyan (yellow/cyan; Y/C) fluorescence ratio value of AT3.10RK-GPI (top, control), AT3.10-GPI (second to bottom) on the surface of NP cells, by FRET analysis (left). The mean ratio was measured from the masked region generated by membrane-targeted mRFP (right). Scale bar: 30 μm. (F) The mean yellow-to-cyan fluorescence ratio value of AT3.10-GPI on cell surfaces in the NP by FRET analysis. The number of embryos examined is indicated in each bar. Error bars show s.e.m. **P<0.01 and ***P<0.001, two-sidedWelchâs t-test. n.s., not significant. In B and C, the box and whiskers of these plots indicate maximum, third quarter, median, first quarter and minimum values of each groups, respectively, from upper side to the bottom of the graphs. |
|
|
Fig. 5. Relationship between Ca2+ fluctuation and AC. (A) Dynamics of intracellular Ca2+ and F-actin at the single-cell level. An embryo expressing R-GECO1.0 (top) and Lifeact-EGFP (middle) was imaged during NTC. The numbers in the top panels (+0-160) indicate time (seconds) corresponding to the 340â500 s range in B (yellow in B). Numbers shown in the cell outlines (bottom) indicate the apical cell area (%) relative to that at time 0 in B. (B) Temporal profiles of the mean fluorescent intensities (δF/F0) of R-GECO1.0 (red) and medial Lifeact-EGFP (green), and the relative apical cell area (blue; δA/A0) in a single cell. The shaded areas indicate the s.d. The time period represented in A is highlighted in yellow. (C) Mean cross-correlation coefficients between the temporal dynamics of the apical cell area (blue), medial Lifeact-EGFP (green) and R-GECO1.0 (n=8 transients, 4 cells, 1 embryo). The shaded areas indicate s.d. (D) Relative apical cell area 50 s after photolysis of NPE-caged IP3 in the NP. Red line indicates the median value. *P<0.05, two-sided MannâWhitney U-test; n=26 cells, 2 embryos (âUV); 29 cells, 2 embryos (+UV). (E) Relative apical cell area 50 s after photolysis of DMNPE-caged ATP in the NP. Red line indicates the median value. **P<0.01 and ***P<0.001, two-sided MannâWhitney U-test; n=42 cells, 4 embryos (âDMNPE-caged ATP); 44 cells, 4 embryos (+DMNPE-caged ATP); 39 cells, 4 embryos (5mis-N-cadherin Mo; +DMNPE-caged ATP); 40 cells, 4 embryos (N-cadherin Mo; +DMNPE-caged ATP). 5mis, missense; Mo, morpholino; n.s., not significant. |
|
|
Fig. 6. Schematic representation of the vertex model. (A) The mechanical potentials are shown with five cells. (B) Effect of the Ca2+ transient is described. The Ca2+ transients at the single-cell (i) and multicellular (ii) levels are shown. Cells marked by blue stars are activated. Activated cellular edges in an activated cell are marked by arrows (iii). (C,D) The constrictive nature of the apical cell surface with a ratchet-like stabilization is modeled by two differential equations. The regulation of the natural cell area and of the natural cell perimeter are described in C and D, respectively. The bright orange regions in C are the actual cell surface area, and the dark orange regions correspond to the natural cell surface area. The bright orange lines in D are the actual cell perimeter, and the dark orange broken lines correspond to the natural perimeter. See main text and Supplementary Materials and Methods for the detail. |
|
|
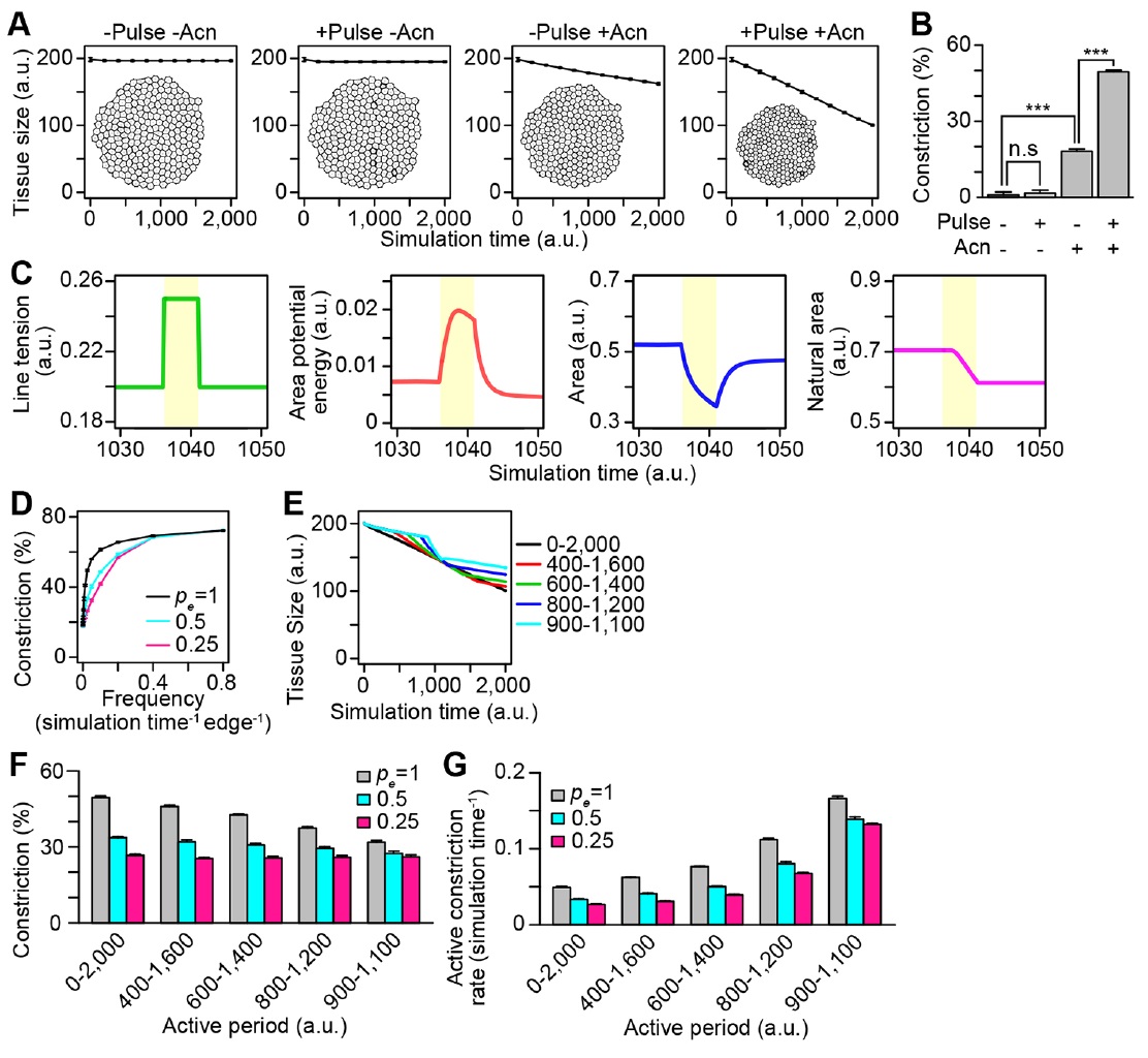
Fig. 7. Mathematical analysis of pulsed AC. (A) Mean tissue sizes of the modeled epithelial sheets during the time course of the simulations, and representative images at the end of each simulation. (B) Mean tissue constriction at the end of the simulations. In A and B, the pulsed contractions were introduced at a frequency of 0.025 simulation timeâ1 edgeâ1, and all of the cell edges in the activated cells were contracted. ***P<0.001, two-sided Studentâs t-test. n.s., not significant. (C) Mean line tension, potential energy from the elasticity of apical surface area, area and natural area of single cell (#58) during the time course of the simulations with the pulse and Acn components. The period with pulse is highlighted in yellow. See Supplementary Materials and Methods for definitions. (D) Relationship between the pulse frequency and mean constriction at the end of the simulations. The proportion of cell edges undergoing contraction per cell was set to a probability ( pe) of 1, 0.5 or 0.25. (E) Mean tissue sizes during the time course of the simulations, when the active period in which the pulses were introduced was set from 200 to 2000 simulation times. (F,G) The mean constriction at the end of the simulations and the constriction rate during the active period, when the length of the active period and the proportion of the cell edges undergoing contraction per cell were changed. All error bars depict s.d.; n=5 different initial conditions. Details of the models and of the simulation processes are described in the supplementary Materials and Methods, Tables S1 and S2. |
|
|
Figure S1. Neural tube closure in Xenopus laevis. (A) Time-lapse imaging data of the neural tube closure of a Xenopus laevis embryo, dorsal views. The elapsed time (minutes) is shown at the bottom right of each panel. (B) A transverse section through the neural plate of a stage-16 embryo, stained with phalloidin. Right: illustration of NP cells in the surface layer undergoing apical constriction. Development 144: doi:10.1242/dev.141952: Supplementary information Development ⢠Supplementary information |
|
|
Figure S2. Method of the live-imaging analyses of neural tube closure. (A) Schematic of Xenopus embryo microinjection and confocal experiments. GECO RNAs were injected into the presumptive neural region in embryos at the four-cell stage. The embryos were then cultured to the appropriate developmental stage, after which the vitelline membranes were removed. The embryos were mounted in a hand-made agarose gel chamber on a glass-base dish filled with 0.3x MMR, and were observed by an inverted microscope equipped with a spinning-disk confocal unit and an EM-CCD camera. (B) Workflow for the quantitative imaging analyses of Ca2+ dynamics in the neural plate (see Materials and Methods for the detail.) |
|
|
Figure S3. Supplementary profiles of Ca2+ fluctuation. (A) The number of Ca2+ transients occurring during NTC in the individual embryo shown in Fig. 3. Plots are shown as smoothed curves of the original counts by averaging values at a given time point with neighboring time points (50 time points total). (B) The mean yellow/cyan fluorescence ratio of the FRET-based Ca2+ indicators YC-Nano50, YC-Nano30, and YC-Nano15 in the neural plate in embryos treated with calcium-channel inhibitors. Error bars depict s.d. The number of embryos examined is shown on each bar. Statistical significances were assessed by two-sided Studentâs t test. (C) The number of Ca2+ transients during NTC in the embryo shown in Fig. 4. The plot is shown as smoothed curves obtained by averaging the originally counted numbers at a given time point with those of neighboring time points (25 time points total). |
|
|
Figure S4. Temporal changes in parameters of single cell in modeled epithelial sheet. Mean line tension, potential energy from line tension, potential energy from the elasticity of apical surface area, potential energy from the elasticity of apical perimeter, apical surface area, apical perimeter, natural area, and natural perimeter of single cell (#58) during the time course of the simulations with the combination of pulse and Acn components. Arrows indicate periods with pulses. |
|
|
Figure S5. Mathematical analysis of pulsed apical constriction with varied assumptions. Mean tissue sizes of the modeled epithelial sheets during the time course of the simulations with the Acn component alone (black), and with the Acn components and the pulse whose active period was set from 200 to 2000 simulation times (colors). Basis of parameter values in the simulations is the same with Figure 7A (#2,4 in Table S2) and 7D (#43-46 in Table S2). (A) During the pulse, the coefficient of elasticity of cellâs apical surface area and perimeter are changed instead of the line tension; KA n = 0.2; KP n = 0.15. (B) Ï1 = -0.1; Ï2 = 0.1. (C) The cellsâ natural surface area and the cellsâ natural perimeter are permitted to increase: eq.7 and 8 were simplified to become dA0 n/dt = κA(An - ÏAA0 n) and dP0 n/dt = κp(Pn - ÏpP0 n); ÏA = 0.7; ÏP = 0.8. (D) The cellsâ natural surface area and the cellsâ natural perimeter are permitted to increase as shown in (C); ÏA = 0.8; ÏP = 0.7. |
|
|
Figure S6. Relationship between pulse number and constriction rate in sparse condition. A magnified plot of mean constriction at the end of the simulations in Fig. 7D. The proportion of cell edges undergoing contraction per cell was set at probability (pe) 1 (black), 0.5 (cyan), and 0.25 (red). Condition without pulse is also shown (blue). Error bars depict s.d; n = 5 different initial conditions. Details of the models and the simulation processes are described in Supplementary Materials and Methods. |
|
|
Figure S7. Schematic workflow for statistical validation of prediction from simulation using observations in vivo. (A) Temporal profiles of closing movement, the total area of single-cell Ca2+ transients, and multicellular Ca2+ transients during last 200 minutes before the completion of NTC. (B) Generation of data set for statistical analysis by dividing temporal profiles into twenty time windows. (C) Fitting mixed linear model to the data set to estimate contributions. See Supplementary Materials and Methods for the detail. |
