XB-ART-53106
Development
2017 Apr 01;1447:1283-1295. doi: 10.1242/dev.145789.
Show Gene links
Show Anatomy links
Genomic integration of Wnt/β-catenin and BMP/Smad1 signaling coordinates foregut and hindgut transcriptional programs.
???displayArticle.abstract???
Digestive system development is orchestrated by combinatorial signaling interactions between endoderm and mesoderm, but how these signals are interpreted in the genome is poorly understood. Here we identified the transcriptomes of Xenopus foregut and hindgut progenitors, which are conserved with mammals. Using RNA-seq and ChIP-seq we show that BMP/Smad1 regulates dorsal-ventral gene expression in both the endoderm and mesoderm, whereas Wnt/β-catenin acts as a genome-wide toggle between foregut and hindgut programs. Unexpectedly, β-catenin and Smad1 binding were associated with both transcriptional activation and repression, with Wnt-repressed genes often lacking canonical Tcf DNA binding motifs, suggesting a novel mode of direct repression. Combinatorial Wnt and BMP signaling was mediated by Smad1 and β-catenin co-occupying hundreds of cis-regulatory DNA elements, and by a crosstalk whereby Wnt negatively regulates BMP ligand expression in the foregut. These results extend our understanding of gastrointestinal organogenesis and of how Wnt and BMP might coordinate genomic responses in other contexts.
???displayArticle.pubmedLink??? 28219948
???displayArticle.pmcLink??? PMC5399627
???displayArticle.link??? Development
???displayArticle.grants??? [+]
P30 DK078392 NIDDK NIH HHS , R01 DK070858 NIDDK NIH HHS , R01 HL114898 NHLBI NIH HHS , T32 HL007752 NHLBI NIH HHS , DP2 GM119134 NIGMS NIH HHS , UL1 TR001425 NCATS NIH HHS
Species referenced: Xenopus laevis
Genes referenced: axin2l bmp2 bmp4 bmp7 bmp7.2 cdx2 cdx4 cebpa crebbp ctnnb1 darmin fetub foxc2 foxi3 fzd8 gata4 hand2 hhex hoxa6 hoxd10 id2 id3 id4 kcnt1 mnx1 msx1 nkx2-1 nkx2-5 nr1h5 pdx1 sfrp2 sfrp5 smad1 sox2 sp5 spib szl tbx1 ventx1 ventx2 ventx2.2 wnt5a wnt5b wnt8b
???displayArticle.antibodies??? Ctnnb1 Ab12 Ep300 Ab1 Smad1 Ab2
???displayArticle.gses??? GSE87652: Xenbase, NCBI
???attribute.lit??? ???displayArticles.show???
|
|
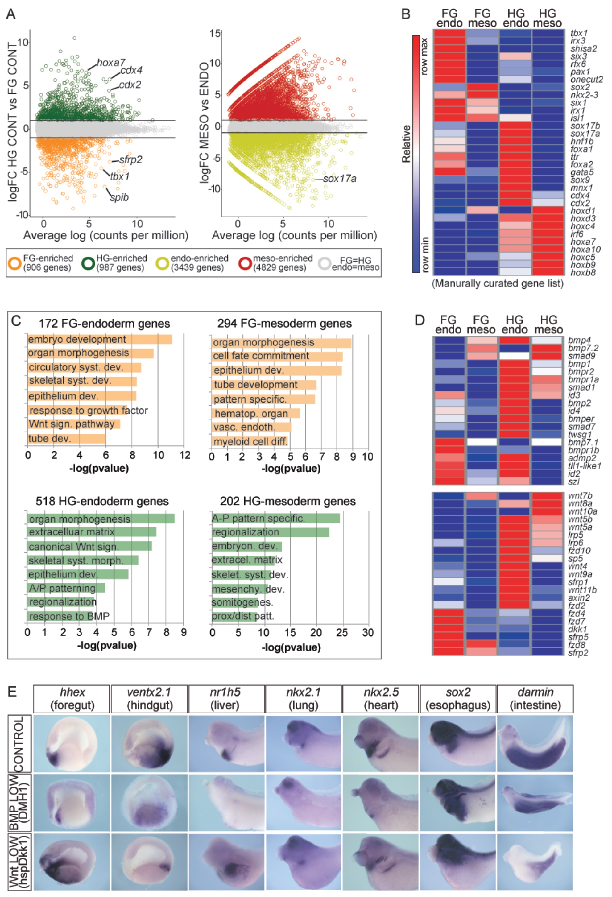
Fig. 1. Transcriptional program of FG and HG progenitors correlates with differential BMP and Wnt signaling. (A) Fate map showing that FG progenitors (yellow) give rise to lungs, liver, pancreas and stomach, whereas HG progenitors (green) give rise to intestine (Chalmers and Slack, 2000). (B) Experimental design. RNA-seq was performed on FG endoderm, FG mesoderm, HG endoderm and HG mesoderm explants dissected from stage NF20 Xenopus embryos. Differentially expressed transcripts were identified by pairwise comparisons of FG (endoderm and mesoderm) versus HG (endoderm and mesoderm), as well as endoderm (FG and HG) versus mesoderm (FG and HG) tissue (log2 FCâ¤â1 or â¥1, FDRâ¤5%). (C) Venn diagram showing the intersection of two separate differential expression analyses: FG versus HG and endoderm versus mesoderm, showing mutually exclusive lists of transcripts with enriched expression. (D) Heatmap clustering of the 906 FG-enriched and 987 HG-enriched genes showing expression in the indicated tissues with representative FG (orange) and HG (green) genes listed on the right. (E) In situ hybridization of sagittal bisected stage NF20 embryos with hhex and ventx2.1 marking the FG and HG domains, respectively. (F) BMP and Wnt activity shown by pSmad1 (red) and nuclear (n) β-catenin (red) immunostaining in NF20 embryos. Nuclei staining with DAPI (green). (G) pSmad1 is high in the ventral and low in the dorsal FG and HG, whereas nβ-catenin is low in the FG and high in the HG. FG/fg, foregut; HG/hg, hindgut; endo, endoderm; meso, mesoderm. Scale bars: 100 µm. |
|
|
Fig. 2. BMP signaling coordinates D-V patterning. (A) Experimental design. FG and HG (endoderm plus mesoderm) explants were dissected from DMSO (vehicle)- or DMH1-treated NF20 embryos and submitted for RNA-seq (in triplicate). (B) Venn diagram showing overlap of FG-enriched genes, HG-enriched genes and BMP-activated and BMP-repressed transcripts (log2 FCâ¥1, FDRâ¤5%); see Fig. S2B for details. (C) Expression heatmap clustering of FG endoderm-, FG mesoderm-, HG endoderm- and HG mesoderm-enriched transcripts in vehicle-treated (CONT) or DMH1-treated explants. (D) Different categories of BMP-activated (ACT) or BMP-repressed (REP) transcripts based on whether the gene is normally enriched in the endoderm, mesoderm or expressed in both (en=me). (E) In situ hybridization of vehicle control-treated, DMH1-treated or BMP2-injected stage NF20 embryos in mid-sagittal section (cdx2, sfrp5, cebpa and nkx2-5; anterior left and dorsal up) or cross-section (hrg and mnx1; dorsal up; white lines indicate expression domain); n>20 for each probe. |
|
|
Fig. 3. Smad1 chromatin binding to BMP-regulated genes. (A) Smad1 ChIP-seq analysis of NF20 whole embryos identified 7976 peaks within 20â kb (upstream or downstream) of 5252 genes. The Venn diagram intersecting 5252 Smad1-bound genes with the 1760 BMP-regulated genes (from Fig. 2B) grouped as FG enriched (n=340), HG enriched (n=186) or as being expressed at similar levels in the FG and HG (FG=HG; n=1234), identifies 615 BMP-regulated genes associated with Smad1 binding. BMP-activated genes are in red and BMP-repressed genes in blue.*P<0.05, hypergeometric test. (B) DNA-binding protein motif enrichment analysis of 7976 Smad1 peaks. (C) Chart illustrates Smad1-bound genes within the different categories of BMP-activated (ACT) and BMP-repressed (REP) genes. (D) Genome browser view of Smad1 peaks on BMP-activated HG gene cdx2 and ventral mesoderm gene hand2, as well as BMP-repressed dorsal genes foxc2 and mnx1. Red boxes indicate statistically significant Smad1 peaks. |
|
|
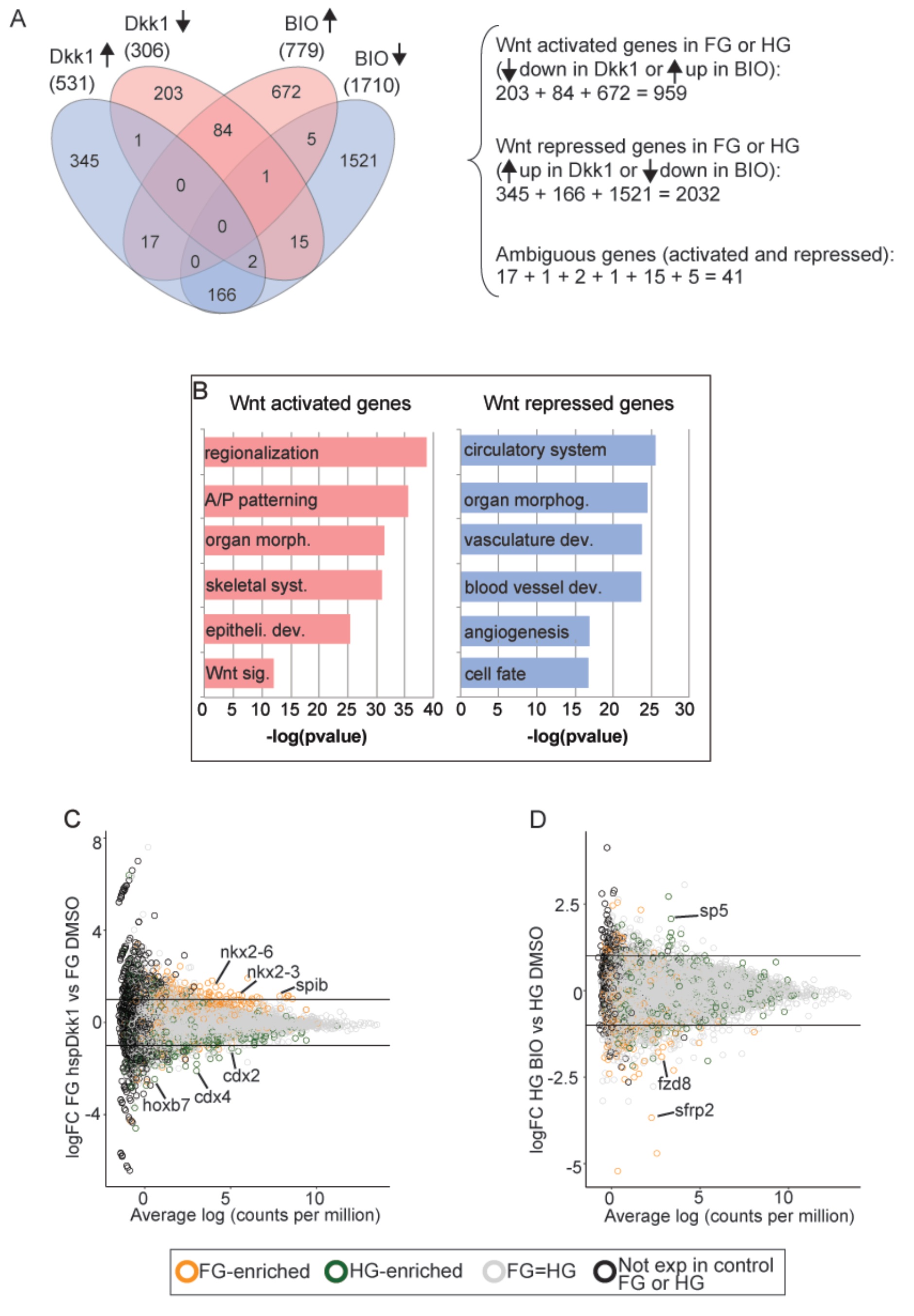
Fig. 4. Wnt signaling promotes the HG transcriptional program and represses the FG transcriptional program. (A) Experimental design. FG and HG (endoderm plus mesoderm) explants were dissected from DMSO-treated, BIO-treated and Tg(hsp70:dkk1) NF20 embryos and submitted for RNA-seq (in triplicate). (B) Venn diagram illustrates overlap of FG-enriched, HG-enriched, Wnt-activated and Wnt-repressed genes (log2 FCâ¤â1 or â¥1, FDRâ¤5%); see Fig. S4A for details. (C) Unsupervised clustering of FG- and HG-enriched genes, showing that BIO-treated FG has an expression profile similar to the HG control. (D) Scatter plot showing log2 FC in expression between control, BIO-treated and Tg(hsp70:dkk1) FG and HG explants. Transcripts are colored based on the normal control expression; FG=HG refers to transcripts expressed similarly in FG and HG, whereas those in black are not normally expressed in FG or HG. (E) Different categories of Wnt-activated (ACT) or Wnt-repressed (REP) transcripts grouped based on whether the gene is normally enriched in the endoderm, mesoderm or expressed in both endoderm and mesoderm (en=me). (F) In situ hybridization of control, Tg(hsp70:dkk1) or BIO-treated embryos in mid-sagittal section; anterior is left and dorsal up. Anterior genes are gata4, cebpa and tbx1 and posterior genes are cdx2 and msx1; n>20 for each probe. |
|
|
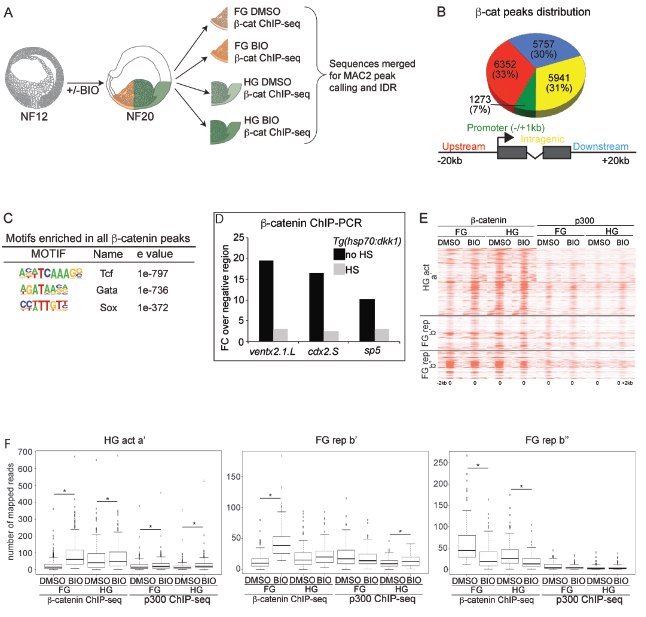
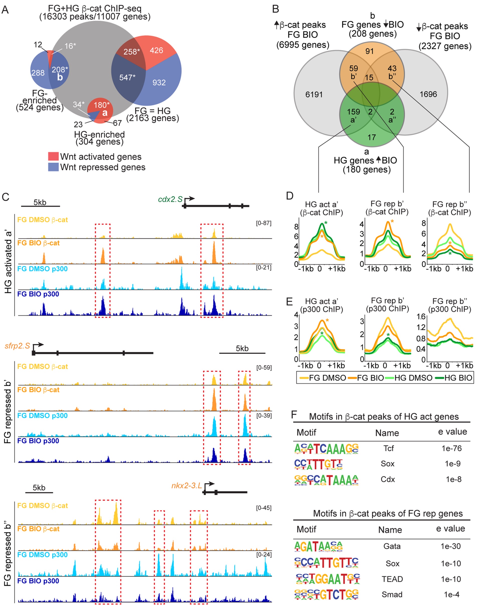
Fig. 5. β-catenin chromatin binding to Wnt-regulated genes. (A) β-catenin ChIP-seq of FG and HG explants identified 16,303 peaks within 20â kb (upstream or downstream) of 11,007 genes. The Venn diagram shows the overlap between 11,007 β-catenin-bound genes and 2991 Wnt-regulated genes (from Fig. 4B) grouped as FG enriched (n=524), HG enriched (n=304) or expressed at similar levels in the FG and HG (FG=HG; n=2163) based on RNA-seq data. BMP-activated genes are in red and BMP-repressed genes in blue. *P<0.05, hypergeometric test. (B) Overlap between 180 HG Wnt-activated genes (a), 208 FG Wnt-repressed genes (b), and genes with gain (left) or loss (right) of β-catenin ChIP enrichment upon BIO treatment. (C) Genome browser view of β-catenin peaks on HG-activated gene cdx2 and FG-repressed genes sfrp2 and nkx2-3. Red boxes indicate β-catenin significant peaks. (D,E) Average tag density of β-catenin (D) and p300 (E) peaks on HG Wnt-activated genes (aâ²) and two classes of FG Wnt-repressed genes (bâ² and bâ²), comparing control with BIO treatment. *P<0.05, Wilcoxon test. (F) Motif enrichment analysis of β-catenin peaks. |
|
|
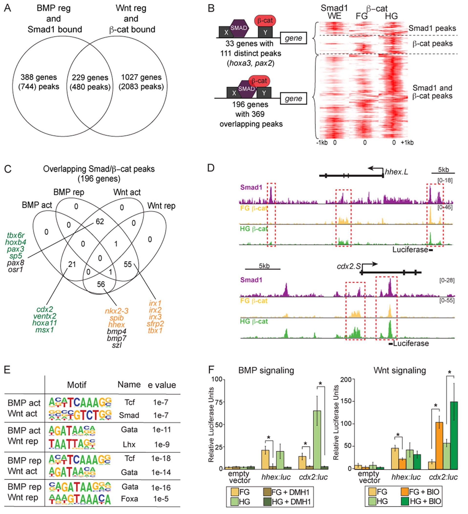
Fig. 6. Smad1 and β-catenin converge on common CRMs. (A) Overlap of BMP-regulated/Smad1-bound genes with Wnt-regulated/β-catenin-bound genes. (B) Schematic of 33 genes with distinct β-catenin and Smad1 peaks and of 196 genes with overlapping β-catenin and Smad1 peaks. Right panel shows Smad1 and β-catenin read density in the corresponding peaks. WE, whole embryo. (C) Venn diagram showing the 196 genes with overlapping Smad1 and β-catenin peaks categorized based on activation (act) or repression (rep) by BMP and Wnt signaling. FG genes are in yellow and HG genes are in green. (D) Genome browser view of β-catenin and Smad1 peaks on hhex and cdx2 with illustration of CRMs tested in luciferase constructs. Red boxes indicate overlapping Smad1 and β-catenin peaks. (E) Motif enrichment analysis of gene sets based on BMP/Wnt regulation. (F) Luciferase assays of reporter constructs with CRMs depicted in D. FG cells were injected in the C1 blastomere and HG cells in the C4 blastomere of 32-cell stage embryos. Error bars represent s.d. of three biological replicates. *P<0.05, Student's t-test. |
|
|
Fig. 7. BMP/Smad1 and Wnt/β-catenin converge on the same FG and HG CRMs. (A) Model of how spatially restricted Wnt and BMP activity coordinate A-P and D-V patterning of FG and HG progenitors. A signaling crosstalk in the FG is illustrated, with low Wnt promoting BMP ligand expression in the pre-cardiac mesoderm. dFG and vFG, dorsal and ventral foregut. (B) A model of how overlapping Smad1 and β-catenin binding to DNA cis-regulatory modules might regulate transcription of different classes genes in FG (yellow column on left) versus HG (green column on right) tissue. Example genes for each regulatory category are indicated on the right. Y and Z indicate transcription factors other than Tcf. Solid arrows indicate the predominant activity in the cells, whereas dashed lines indicate activity that is insufficient to regulate transcription in the cells. |
|
|
Fig. S1: Transcriptional program of FG and HG progenitors in vivo. (A) Scatter plot of log fold change (log2FC) in expression between HG versus FG samples and endo versus meso samples. HG-enriched transcripts (green), FG-enriched transcripts (orange) meso-enriched transcripts (red) and endo-enriched transcripts (yellow) based on log2 fold change (FC) â¤-1 or â¥1 and false discovery rate (FDR) â¤5%. (B) Xenopus orthologs of genes known to be involved in human and mouse GI development (manually curated list from the literature) are present in our FG-enriched and HGenriched gene lists. The heatmap shows that the Xenopus transcripts have restricted expression in manner predicted from the mouse and human literature, illustrating high conservation across species. (C) GO term enrichment analysis of 172 FG-endo, 294 FG-meso, 518 HG-endo and 202 HG-meso genes from Fig. 1C. (D) BMP and Wnt pathway components that are expressed in any sample (FG-endo, FGmeso, HG-endo or HG-meso) above one transcripts per-million reads (TPM >1; lower than this is considered not expressed). The heatmap shows that BMP pathway genes are expressed in both the FG and HG, whereas Wnt ligands are generally restricted to the HG and Wnt-antagonists enriched in the FG. (E) In situ hybridization of mid-sagittal section stage NF20 (hhex and ventx2.1) or NF35 embryos (nr1h5, nkx2-1, nkx2-5, sox2 and darmin) in DMH1 or Tg(hsp70:dkk1) embryos; anterior left and dorsal up. |
|
|
Fig. S2: RNA-seq of DMSO and DMH1 treated embryos identified BMP-regulated genes. (A) Scatter plot showing log2FC in expression between DMSO and DMH1 treated FG (left) and between DMSO and DMH1 treated HG (right) samples. Transcripts are colored based on the normal control expression; HG-enriched in green, FG-enriched in orange, genes expressed similarly in FG and HG (FG=HG) in grey and normally not expressed in control FG or HG in black. (B) Venn diagram illustrates overlap between transcripts up regulated (éï©) or down regulated (êïª) upon DMH1 treatment in FG and HG tissues. FG or HG transcripts repressed upon DMH1 treatment (log2FC â¤-1, FDR â¤5% relative to controls) are considered to be BMP-activated genes (n=697), whereas FG or HG transcripts that are increased upon DMH1 (log2FC â¥1, FDR â¤5%) are classified as BMP-repressed genes (n=1063). Eight transcripts had ambiguous regulation being both activated and repressed by DMH1 in FG or HG tissues, and were excluded from further analysis. Overall we categorized a total of 1760 (697+1063) BMPregulated genes in the FG and HG tissue. (C) GO term analysis of BMP-activated and -repressed genes. (D) Unsupervised clustering of BMP-regulated genes in control (CONT) and DMH1 treated FG and HG samples compared to dorsal explants (DORS), which contain a thin layer of dorsal endoderm (yellow) along with neural and somite tissue. The DMH1-treated FG showed similarities to the dorsal tissue suggesting that BMP induces ventral mesendoderm fate and represses dorsal fate. (E) In situ hybridization of control, DMH1 treated or BMP2 injected embryos, in a cross section confirms that expression of the dorsal mesoderm gene foxc2 is expanded ventrally with DMH1 and restricted dorsally upon BMP injection. White line indicates expression domain. |
|
|
Fig. S3: Smad1 ChIP-seq of embryos stage NF20. (A) Genomic distribution of Smad1 ChIP-seq peaks in stage NF20 embryos categorized as upstream (- 20kb), downstream (+20kb), intragenic and promoter (-1kb to +1kb) regions. (B) Smad1 ChIP-PCR of known BMP-target genes showing reduced Smad1-binding to CRMs of msx1, id3 and ventx2.1 promoters in DMH1 treated embryos compare to DMSO controls. (C) Peak overlap between Smad1 and p300 ChIP-seq of stage NF20 whole embryos. (D) Venn showing the overlap between Smad1-bound genes, p300-bound genes and genes expressed in NF20 embryo at levels higher than 5 transcripts per million (TPM>5) based on RNA-seq. (E) Motif enrichment analysis of Smad1 ChIP-seq peaks associated with activated (act) or repressed (rep) genes. |
|
|
Fig. S4: RNA-seq of control, Tg(hsp70:dkk1) and BIO treated embryos. (A) Venn diagram illustrates transcripts with expression increased (é) or decreased (ê) upon Tg(hsp70:dkk1) or BIO treatment in FG or HG tissues. Wnt-activated genes were log2FC ≤-1 upon heatshock or log2FC ≥1 upon BIO treatment FDR ≤5% (n=959). Wnt-repressed genes were log2FC ≥1 upon heat-shock or log2FC ≤-1 upon BIO treatment FDR ≤5% (n=2032). Forty-one transcripts had ambiguous regulation with evidence of being both Wnt-activated and Wnt-repressed, and were excluded from further analysis. Overall we categorized a total of 2991 (959+2032) Wnt-regulated genes in the FG and HG tissue. (B) GO term enrichment analysis of Wnt-activated and Wnt–repressed genes. (C-D) Scatter plot showing log2FC in expression between FG non-heatshock and FG Tg(hsp70:dkk1) (C) and HG DMSO and HG BIO (D) explants. Transcripts are colored based on the normal control expression; HG-enriched in green, FG-enriched in orange, expressed similarly FG and HG (FG=HG) in grey and normally not expressed in FG or HG in black. |
|
|
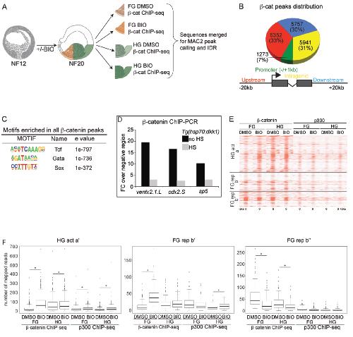
Fig. S5: β-catenin ChIP-seq of embryos stage NF20. (A) Experimental design showing β-catenin ChIP-seq of 100 FG or 100 HG explants dissected from DMSO vehicle control or BIO treated NF20 embryos. Reads were merged and MACS2 peak calling was performed followed by irreproducibility discovery rate (IDR) filtering with standard thresholds (Li et al., 2011) identified 16303 statistically significant peaks associated with 11007 genes (+/- 20 Kb from transcription start site) in the FG and HG samples. (B) Genomic distribution of β-catenin ChIP-seq peaks classified as upstream (-20kb), downstream (+20kb), intragenic and promoter (-1kb to +1kb) regions. (C) DNA-binding protein motif enrichment analysis of all β-catenin ChIP-seq peaks in the genome. (D) β- catenin ChIP-PCR of known CRMs in Wnt-target genes ventx2.1, cdx2 and sp5 from Tg(hsp70:dkk1) embryos with and without heat shock (HS). (E) Read density of different classes of β-catenin and p300 peaks in DMSO or BIO treated FG and HG explants from Fig. 5B. +/-2kb centered on the β-catenin peak summit. (F) Box plots of average tag density of β-catenin and p300 peaks on HG Wnt-activated genes (aâ), and FG Wnt-repressed genes (bâ and bâ) upon BIO treatment. *p<0.05, Wilcoxon test. |
|
|
Fig. S6: BMP/Smad1 and Wnt/β-catenin crosstalk. (A) Overlap between BMP-regulated/Smad1-bound and Wnt-regulated/β-catenin-bound genes. (B) Browser view of β-catenin and Smad1 peaks in Xenopus and human genes (from GSM1505734 and GSM1579346). Red boxes indicate overlapping Smad1 and β-catenin peaks. Black boxes indicate syntenic peaks. (C) In situ hybridization of DMH1, Tg(hsp70:dkk1) and BIO treated embryos in mid-sagittal section, anterior left and dorsal up. Embryos are either stage NF12 wild-type or treated at stage NF11 and fixed at stage NF20. * indicates hhex-expressing FG cells. (D) Expression heatmap of BMP and Wnt ligands and targets present in FG and HG samples of controls (CO), DMH1, Tg(hsp70:dkk1) and BIO-treated embryos. |
|
|
Fig.S7: Smad1 and β-catenin syntenic peaks in Xenopus laevis and Homo sapiens. Browser view of β-catenin and Smad1 peaks in Xenopus and human genes (from the following public data: GSM1505734 and GSM1579346). Red boxes indicate overlapping Smad1 and β- catenin peaks. Black boxes indicate syntenic peaks. |
References [+] :
Akkers, Chromatin immunoprecipitation analysis of Xenopus embryos. 2012, Pubmed , Xenbase
Benahmed, Multiple regulatory regions control the complex expression pattern of the mouse Cdx2 homeobox gene. 2008, Pubmed
Benchabane, GATA- and Smad1-dependent enhancers in the Smad7 gene differentially interpret bone morphogenetic protein concentrations. 2003, Pubmed
Blitz, Finding partners: how BMPs select their targets. 2009, Pubmed
Blythe, beta-Catenin primes organizer gene expression by recruiting a histone H3 arginine 8 methyltransferase, Prmt2. 2010, Pubmed , Xenbase
Blythe, Chromatin immunoprecipitation in early Xenopus laevis embryos. 2009, Pubmed , Xenbase
Brown, The cardiac determination factor, Nkx2-5, is activated by mutual cofactors GATA-4 and Smad1/4 via a novel upstream enhancer. 2004, Pubmed
Cadigan, TCF/LEFs and Wnt signaling in the nucleus. 2012, Pubmed
Chalmers, The Xenopus tadpole gut: fate maps and morphogenetic movements. 2000, Pubmed , Xenbase
De Robertis, Spemann's organizer and the self-regulation of embryonic fields. 2009, Pubmed , Xenbase
Ding, Differential regulation of glycogen synthase kinase 3beta by insulin and Wnt signaling. 2000, Pubmed
Estarás, SMADs and YAP compete to control elongation of β-catenin:LEF-1-recruited RNAPII during hESC differentiation. 2015, Pubmed
Gaarenstroom, TGF-β signaling to chromatin: how Smads regulate transcription during self-renewal and differentiation. 2014, Pubmed
Gaunt, Vertebrate caudal gene expression gradients investigated by use of chick cdx-A/lacZ and mouse cdx-1/lacZ reporters in transgenic mouse embryos: evidence for an intron enhancer. 2003, Pubmed
Gibb, sfrp1 promotes cardiomyocyte differentiation in Xenopus via negative-feedback regulation of Wnt signalling. 2013, Pubmed , Xenbase
Green, Generation of anterior foregut endoderm from human embryonic and induced pluripotent stem cells. 2011, Pubmed
Gupta, Developmental enhancers are marked independently of zygotic Nodal signals in Xenopus. 2014, Pubmed , Xenbase
Haworth, GATA4 and GATA5 are essential for heart and liver development in Xenopus embryos. 2008, Pubmed , Xenbase
Hoppler, BMP-2/-4 and Wnt-8 cooperatively pattern the Xenopus mesoderm. 1998, Pubmed , Xenbase
Itasaki, Crosstalk between Wnt and bone morphogenic protein signaling: a turbulent relationship. 2010, Pubmed
Jamora, Links between signal transduction, transcription and adhesion in epithelial bud development. 2003, Pubmed
Karaulanov, Transcriptional regulation of BMP4 synexpression in transgenic Xenopus. 2004, Pubmed , Xenbase
Kartashov, BioWardrobe: an integrated platform for analysis of epigenomics and transcriptomics data. 2015, Pubmed
Kenny, Sizzled-tolloid interactions maintain foregut progenitors by regulating fibronectin-dependent BMP signaling. 2012, Pubmed , Xenbase
Kim, Chromatin and transcriptional signatures for Nodal signaling during endoderm formation in hESCs. 2011, Pubmed
Kim, Smad-dependent recruitment of a histone deacetylase/Sin3A complex modulates the bone morphogenetic protein-dependent transcriptional repressor activity of Nkx3.2. 2003, Pubmed
Kjolby, Genome-wide identification of Wnt/β-catenin transcriptional targets during Xenopus gastrulation. 2017, Pubmed , Xenbase
Klaus, Developmental signaling in myocardial progenitor cells: a comprehensive view of Bmp- and Wnt/beta-catenin signaling. 2009, Pubmed
Kormish, Interactions between SOX factors and Wnt/beta-catenin signaling in development and disease. 2010, Pubmed
Lancaster, Organogenesis in a dish: modeling development and disease using organoid technologies. 2014, Pubmed
Langmead, Fast gapped-read alignment with Bowtie 2. 2012, Pubmed
Li, Sfrp5 coordinates foregut specification and morphogenesis by antagonizing both canonical and noncanonical Wnt11 signaling. 2008, Pubmed , Xenbase
Li, RSEM: accurate transcript quantification from RNA-Seq data with or without a reference genome. 2011, Pubmed
Lien, Cardiac-specific activity of an Nkx2-5 enhancer requires an evolutionarily conserved Smad binding site. 2002, Pubmed , Xenbase
Lin, Requirement for Wnt and FGF signaling in Xenopus tadpole tail regeneration. 2008, Pubmed , Xenbase
Loh, Efficient endoderm induction from human pluripotent stem cells by logically directing signals controlling lineage bifurcations. 2014, Pubmed
Loh, Mapping the Pairwise Choices Leading from Pluripotency to Human Bone, Heart, and Other Mesoderm Cell Types. 2016, Pubmed
Marty, Schnurri mediates Dpp-dependent repression of brinker transcription. 2000, Pubmed , Xenbase
McLin, Repression of Wnt/beta-catenin signaling in the anterior endoderm is essential for liver and pancreas development. 2007, Pubmed , Xenbase
Nakamura, Tissue- and stage-specific Wnt target gene expression is controlled subsequent to β-catenin recruitment to cis-regulatory modules. 2016, Pubmed , Xenbase
Olson, Homeodomain-mediated beta-catenin-dependent switching events dictate cell-lineage determination. 2006, Pubmed
Rankin, A gene regulatory network controlling hhex transcription in the anterior endoderm of the organizer. 2011, Pubmed , Xenbase
Risso, Normalization of RNA-seq data using factor analysis of control genes or samples. 2014, Pubmed
Rossi, Distinct mesodermal signals, including BMPs from the septum transversum mesenchyme, are required in combination for hepatogenesis from the endoderm. 2001, Pubmed
Schohl, Beta-catenin, MAPK and Smad signaling during early Xenopus development. 2002, Pubmed , Xenbase
Session, Genome evolution in the allotetraploid frog Xenopus laevis. 2016, Pubmed , Xenbase
Sherwood, Wnt signaling specifies and patterns intestinal endoderm. 2011, Pubmed
Skalska, Chromatin signatures at Notch-regulated enhancers reveal large-scale changes in H3K56ac upon activation. 2015, Pubmed
Spence, Directed differentiation of human pluripotent stem cells into intestinal tissue in vitro. 2011, Pubmed , Xenbase
Theisen, Wingless directly represses DPP morphogen expression via an armadillo/TCF/Brinker complex. 2007, Pubmed
Trompouki, Lineage regulators direct BMP and Wnt pathways to cell-specific programs during differentiation and regeneration. 2011, Pubmed
Tsankov, Transcription factor binding dynamics during human ES cell differentiation. 2015, Pubmed
Wang, Epigenetic priming of enhancers predicts developmental competence of hESC-derived endodermal lineage intermediates. 2015, Pubmed
Watanabe, Integrative ChIP-seq/microarray analysis identifies a CTNNB1 target signature enriched in intestinal stem cells and colon cancer. 2014, Pubmed
Wu, GSK3: a multifaceted kinase in Wnt signaling. 2010, Pubmed
Xuan, Pancreas-specific deletion of mouse Gata4 and Gata6 causes pancreatic agenesis. 2012, Pubmed
Zhang, Different thresholds of Wnt-Frizzled 7 signaling coordinate proliferation, morphogenesis and fate of endoderm progenitor cells. 2013, Pubmed , Xenbase
Zhang, Model-based analysis of ChIP-Seq (MACS). 2008, Pubmed
Zorn, Vertebrate endoderm development and organ formation. 2009, Pubmed , Xenbase
