XB-ART-53094
Genes Dev
2017 Feb 01;313:275-290. doi: 10.1101/gad.291799.116.
Show Gene links
Show Anatomy links
CRL2Lrr1 promotes unloading of the vertebrate replisome from chromatin during replication termination.
???displayArticle.abstract???
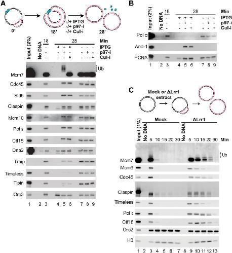
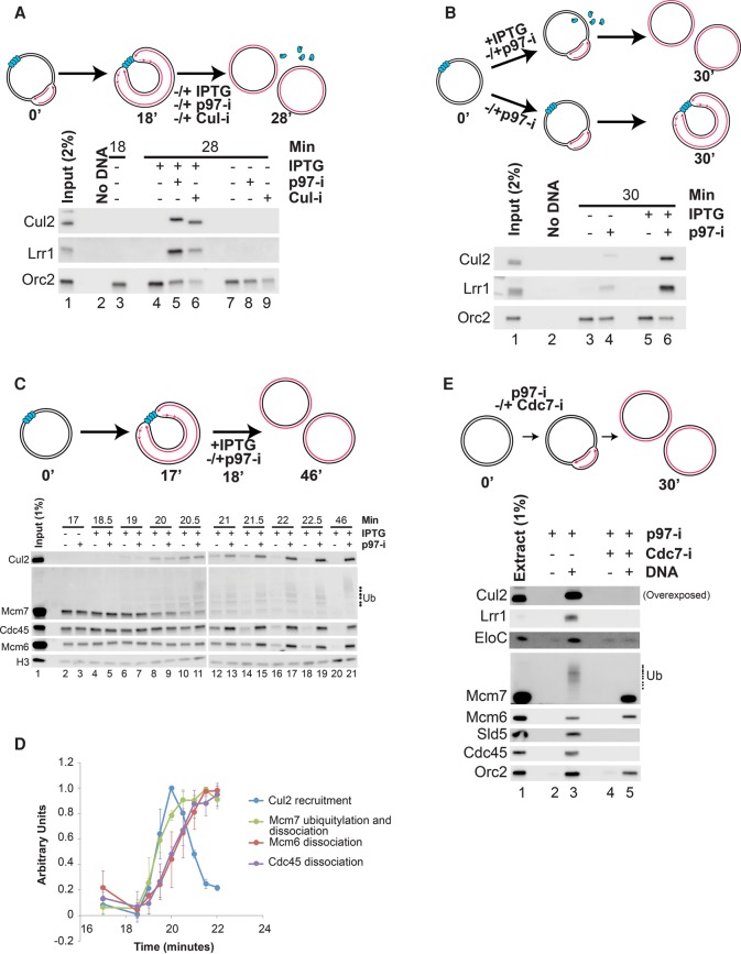
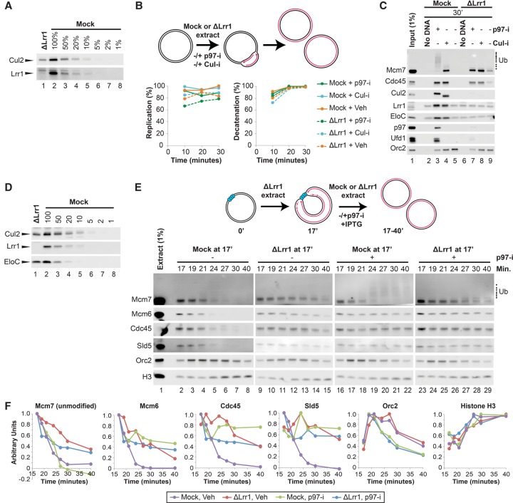
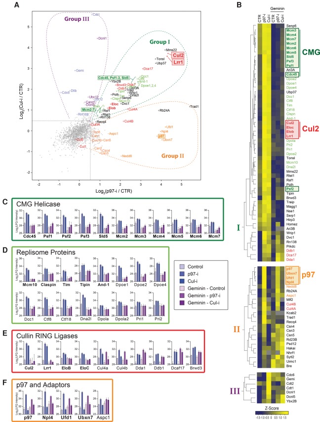
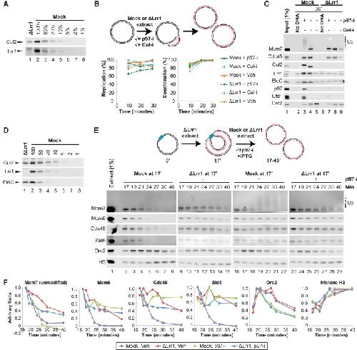
A key event during eukaryotic replication termination is the removal of the CMG helicase from chromatin. CMG unloading involves ubiquitylation of its Mcm7 subunit and the action of the p97 ATPase. Using a proteomic screen in Xenopus egg extracts, we identified factors that are enriched on chromatin when CMG unloading is blocked. This approach identified the E3 ubiquitin ligase CRL2Lrr1, a specific p97 complex, other potential regulators of termination, and many replisome components. We show that Mcm7 ubiquitylation and CRL2Lrr1 binding to chromatin are temporally linked and occur only during replication termination. In the absence of CRL2Lrr1, Mcm7 is not ubiquitylated, CMG unloading is inhibited, and a large subcomplex of the vertebrate replisome that includes DNA Pol ε is retained on DNA. Our data identify CRL2Lrr1 as a master regulator of replisome disassembly during vertebrate DNA replication termination.
???displayArticle.pubmedLink??? 28235849
???displayArticle.pmcLink??? PMC5358724
???displayArticle.link??? Genes Dev
???displayArticle.grants??? [+]
Species referenced: Xenopus laevis
Genes referenced: eif4g2 mcm7
???attribute.lit??? ???displayArticles.show???
References [+] :
Akopian,
Conducting the finale of DNA replication.
2017, Pubmed
Akopian, Conducting the finale of DNA replication. 2017, Pubmed
Alexandru, UBXD7 binds multiple ubiquitin ligases and implicates p97 in HIF1alpha turnover. 2008, Pubmed
Arias, Replication-dependent destruction of Cdt1 limits DNA replication to a single round per cell cycle in Xenopus egg extracts. 2005, Pubmed , Xenbase
Bell, Chromosome Duplication in Saccharomyces cerevisiae. 2016, Pubmed
Blake, The F-box protein Dia2 overcomes replication impedance to promote genome stability in Saccharomyces cerevisiae. 2006, Pubmed
Buchberger, Control of p97 function by cofactor binding. 2015, Pubmed
Budzowska, Regulation of the Rev1-pol ζ complex during bypass of a DNA interstrand cross-link. 2015, Pubmed , Xenbase
Burgers, Polymerase dynamics at the eukaryotic DNA replication fork. 2009, Pubmed
Byun, Functional uncoupling of MCM helicase and DNA polymerase activities activates the ATR-dependent checkpoint. 2005, Pubmed , Xenbase
Cloutier, A newly uncovered group of distantly related lysine methyltransferases preferentially interact with molecular chaperones to regulate their activity. 2013, Pubmed
Cox, Accurate proteome-wide label-free quantification by delayed normalization and maximal peptide ratio extraction, termed MaxLFQ. 2014, Pubmed
den Besten, NEDD8 links cullin-RING ubiquitin ligase function to the p97 pathway. 2012, Pubmed
Devbhandari, Chromatin Constrains the Initiation and Elongation of DNA Replication. 2017, Pubmed
Dewar, The mechanism of DNA replication termination in vertebrates. 2015, Pubmed , Xenbase
Dungrawala, The Replication Checkpoint Prevents Two Types of Fork Collapse without Regulating Replisome Stability. 2015, Pubmed
Evrin, A double-hexameric MCM2-7 complex is loaded onto origin DNA during licensing of eukaryotic DNA replication. 2009, Pubmed , Xenbase
Fang, Distinct roles of cdk2 and cdc2 in RP-A phosphorylation during the cell cycle. 1993, Pubmed , Xenbase
Franz, Chromatin-associated degradation is defined by UBXN-3/FAF1 to safeguard DNA replication fork progression. 2016, Pubmed
Franz, CDC-48/p97 coordinates CDT-1 degradation with GINS chromatin dissociation to ensure faithful DNA replication. 2011, Pubmed , Xenbase
Fu, Selective bypass of a lagging strand roadblock by the eukaryotic replicative DNA helicase. 2011, Pubmed , Xenbase
Gambus, A key role for Ctf4 in coupling the MCM2-7 helicase to DNA polymerase alpha within the eukaryotic replisome. 2009, Pubmed
Gambus, GINS maintains association of Cdc45 with MCM in replisome progression complexes at eukaryotic DNA replication forks. 2006, Pubmed
García-Rodríguez, A conserved Polϵ binding module in Ctf18-RFC is required for S-phase checkpoint activation downstream of Mec1. 2015, Pubmed
Garg, Idling by DNA polymerase delta maintains a ligatable nick during lagging-strand DNA replication. 2004, Pubmed
Georgescu, Mechanism of asymmetric polymerase assembly at the eukaryotic replication fork. 2014, Pubmed
Gotter, Mammalian TIMELESS and Tipin are evolutionarily conserved replication fork-associated factors. 2007, Pubmed
Hänzelmann, Hierarchical binding of cofactors to the AAA ATPase p97. 2011, Pubmed
Hernández-Pérez, USP37 deubiquitinates Cdt1 and contributes to regulate DNA replication. 2016, Pubmed
Hoffmann, TRAIP is a PCNA-binding ubiquitin ligase that protects genome stability after replication stress. 2016, Pubmed
Jin, A family of diverse Cul4-Ddb1-interacting proteins includes Cdt2, which is required for S phase destruction of the replication factor Cdt1. 2006, Pubmed , Xenbase
Kamura, VHL-box and SOCS-box domains determine binding specificity for Cul2-Rbx1 and Cul5-Rbx2 modules of ubiquitin ligases. 2004, Pubmed
Kang, Properties of the human Cdc45/Mcm2-7/GINS helicase complex and its action with DNA polymerase epsilon in rolling circle DNA synthesis. 2012, Pubmed
Kaplan, Mcm4,6,7 uses a "pump in ring" mechanism to unwind DNA by steric exclusion and actively translocate along a duplex. 2003, Pubmed
Kochaniak, Proliferating cell nuclear antigen uses two distinct modes to move along DNA. 2009, Pubmed , Xenbase
Koepp, The F-box protein Dia2 regulates DNA replication. 2006, Pubmed
Langston, CMG helicase and DNA polymerase ε form a functional 15-subunit holoenzyme for eukaryotic leading-strand DNA replication. 2014, Pubmed
Lebofsky, DNA replication in nucleus-free Xenopus egg extracts. 2009, Pubmed , Xenbase
Lee, Roles of replication fork-interacting and Chk1-activating domains from Claspin in a DNA replication checkpoint response. 2005, Pubmed , Xenbase
Levine, DNA replication in SV40 infected cells. I. Analysis of replicating SV40 DNA. 1970, Pubmed
Maculins, Tethering of SCF(Dia2) to the Replisome Promotes Efficient Ubiquitylation and Disassembly of the CMG Helicase. 2015, Pubmed
Maric, Cdc48 and a ubiquitin ligase drive disassembly of the CMG helicase at the end of DNA replication. 2014, Pubmed
Merchant, A lesion in the DNA replication initiation factor Mcm10 induces pausing of elongation forks through chromosomal replication origins in Saccharomyces cerevisiae. 1997, Pubmed
Merlet, The CRL2LRR-1 ubiquitin ligase regulates cell cycle progression during C. elegans development. 2010, Pubmed
Meyer, Emerging functions of the VCP/p97 AAA-ATPase in the ubiquitin system. 2012, Pubmed
Mimura, Xenopus Cdc45-dependent loading of DNA polymerase alpha onto chromatin under the control of S-phase Cdk. 1998, Pubmed , Xenbase
Montagnoli, A Cdc7 kinase inhibitor restricts initiation of DNA replication and has antitumor activity. 2008, Pubmed
Moreno, Polyubiquitylation drives replisome disassembly at the termination of DNA replication. 2014, Pubmed , Xenbase
O'Connell, A genome-wide camptothecin sensitivity screen identifies a mammalian MMS22L-NFKBIL2 complex required for genomic stability. 2010, Pubmed
O'Donnell, The MMS22L-TONSL complex mediates recovery from replication stress and homologous recombination. 2010, Pubmed
Orme, The ubiquitin regulatory X (UBX) domain-containing protein TUG regulates the p97 ATPase and resides at the endoplasmic reticulum-golgi intermediate compartment. 2012, Pubmed
Ossareh-Nazari, RNAi-Based Suppressor Screens Reveal Genetic Interactions Between the CRL2LRR-1 E3-Ligase and the DNA Replication Machinery in Caenorhabditis elegans. 2016, Pubmed
Ozturk, Ramshackle (Brwd3) promotes light-induced ubiquitylation of Drosophila Cryptochrome by DDB1-CUL4-ROC1 E3 ligase complex. 2013, Pubmed
Pacek, Localization of MCM2-7, Cdc45, and GINS to the site of DNA unwinding during eukaryotic DNA replication. 2006, Pubmed , Xenbase
Piwko, RNAi-based screening identifies the Mms22L-Nfkbil2 complex as a novel regulator of DNA replication in human cells. 2010, Pubmed
Prioleau, DNA replication origins-where do we begin? 2016, Pubmed
Raman, A genome-wide screen identifies p97 as an essential regulator of DNA damage-dependent CDT1 destruction. 2011, Pubmed , Xenbase
Raman, Systematic proteomics of the VCP-UBXD adaptor network identifies a role for UBXN10 in regulating ciliogenesis. 2015, Pubmed
Räschle, DNA repair. Proteomics reveals dynamic assembly of repair complexes during bypass of DNA cross-links. 2015, Pubmed , Xenbase
Remus, Concerted loading of Mcm2-7 double hexamers around DNA during DNA replication origin licensing. 2009, Pubmed
Seidman, Late replicative intermediates are accumulated during simian virus 40 DNA replication in vivo and in vitro. 1979, Pubmed
Shiomi, A second proliferating cell nuclear antigen loader complex, Ctf18-replication factor C, stimulates DNA polymerase eta activity. 2007, Pubmed
Siddiqui, Regulating DNA replication in eukarya. 2013, Pubmed
Simon, A Ctf4 trimer couples the CMG helicase to DNA polymerase α in the eukaryotic replisome. 2014, Pubmed
Sonneville, CUL-2LRR-1 and UBXN-3 drive replisome disassembly during DNA replication termination and mitosis. 2017, Pubmed , Xenbase
Tapper, Discontinuous DNA replication: accumulation of Simian virus 40 DNA at specific stages in its replication. 1978, Pubmed
Tyanova, The Perseus computational platform for comprehensive analysis of (prote)omics data. 2016, Pubmed
Verma, Cdc48/p97 mediates UV-dependent turnover of RNA Pol II. 2011, Pubmed
Villa, Ctf4 Is a Hub in the Eukaryotic Replisome that Links Multiple CIP-Box Proteins to the CMG Helicase. 2016, Pubmed
Walter, Initiation of eukaryotic DNA replication: origin unwinding and sequential chromatin association of Cdc45, RPA, and DNA polymerase alpha. 2000, Pubmed , Xenbase
Wohlschlegel, Xenopus Mcm10 binds to origins of DNA replication after Mcm2-7 and stimulates origin binding of Cdc45. 2002, Pubmed , Xenbase
Ye, Polyubiquitin binding and cross-reactivity in the USP domain deubiquitinase USP21. 2011, Pubmed
Yeeles, How the Eukaryotic Replisome Achieves Rapid and Efficient DNA Replication. 2017, Pubmed
Zhu, Mcm10 and And-1/CTF4 recruit DNA polymerase alpha to chromatin for initiation of DNA replication. 2007, Pubmed , Xenbase
