|
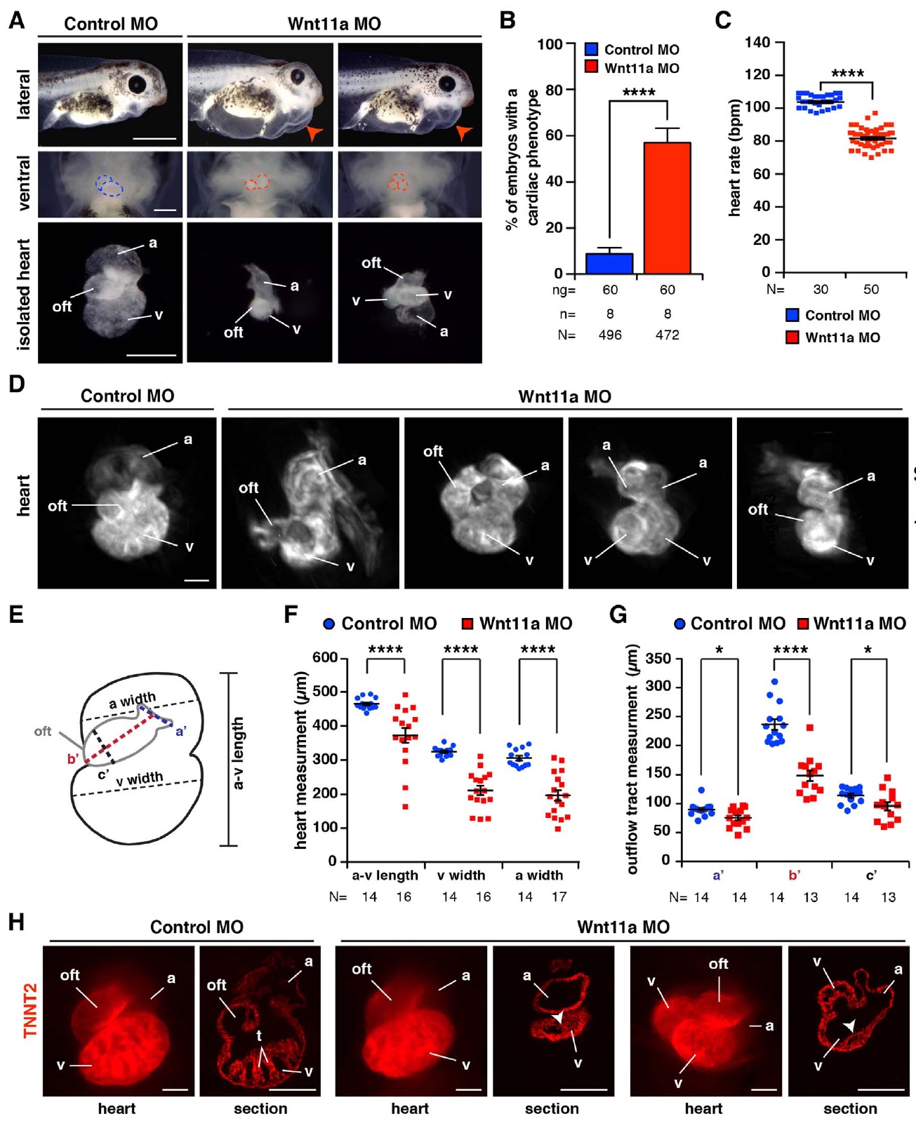
Fig. 1. : Depletion of Wnt11a disrupts cardiogenesis in Xenopus laevis. A. Wnt11a MO injection leads to a cardiac phenotype characterized by cardiac edema (lateral view, red arrowheads) and smaller, deformed hearts (ventral view, dotted lines; isolated hearts) at stage 43. Scale bars: lateral view: 1000 μm; ventral view and isolated hearts: 250 μm. B. Quantitative presentation of the data shown in A. C. The heart rate is significantly reduced in Wnt11a-depleted embryos. D-G. Analysis of cardiac Troponin T stained Wnt11a morphant hearts using OPT. Atrial width, ventricular width and a-v length were measured as indicated in E resulting in data provided in F. Measurement of the OFT was done as indicated in E. Data are given in G. Scale bar: 100 μm. H. Cardiac Troponin T (Tnnt2) staining shows that Wnt11a inhibition results in smaller and malformed hearts. Cross sections demonstrate a disturbed ventricular trabeculation (t). Scale bars: 100 μm. White arrowheads indicate disturbed trabeculation. a, atrium; bpm, beats per minute; n, number of independent experiments; N, number of analysed embryos; ng, nanogram; oft, outflow tract; v, ventricle. Error bars indicate standard error of the means (s.e.m.). *, pâ¤0.05; ****, pâ¤0.0001; calculated by a non-parametric Mann-Whitney rank sum test. |
|
Fig. 2. : Expression of rcsd1 during embryogenesis. A. Temporal expression of rcsd1 at different stages of Xenopus development. Gapdh was used as loading control. Negative controls (-RT) were performed without reverse transcriptase (RT). Rcsd1 is weakly expressed maternally. Zygotic rcsd1 expression starts at stage 13. B-N. Spatial expression of rcsd1 at different developmental stages as indicated in Xenopus. Rcsd1 expression is first detected in the common cardiac progenitor at stage 20 (black arrowhead). Cardiac expression persists until later stages (black arrowheads). In addition, rcsd1 transcripts were detected in the somites (white arrowheads) and myeloid cells (red arrowheads). KN. Cross section through the cardiogenic region of Xenopus embryos as indicated by the black dashed lines in C, E, G and I, respectively. Expression in cardiac tissue is detected at stage 20 (K, sagittal section), 24 (L, transversal section), 30 (M, transversal section)
and 38 (N, transversal section). e, endocardium; m, myocardium; me, mesocardium; p, pericardium; r, pericardial roof. O-Q Expression of Rcsd1 during mouse embryogenesis. Rcsd1 is expressed in the developing murine heart at embryonic stages E7.7 (O), E8.25 (P) and E9.0 (Q). |
|
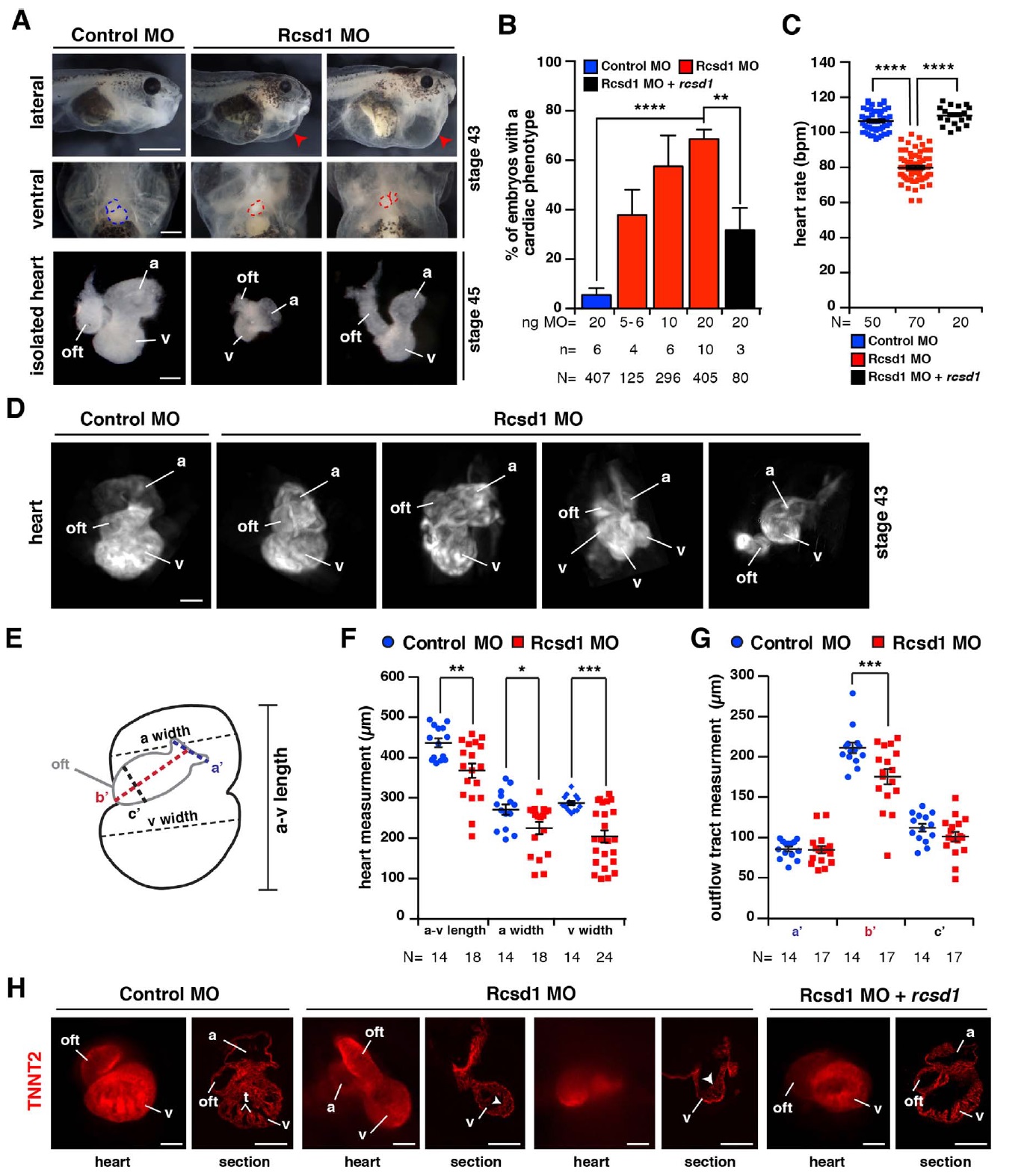
Fig. 3. : Loss of Rcsd1 phenocopies the loss of Wnt11a. A. Depletion of Rcsd1 results in a severe cardiac phenotype characterized by cardiac edema (lateral view, red arrowheads) and heart malformations (ventral view, dotted lines; isolated hearts) at indicated stages. Scale bars: lateral view: 1000 μm; ventral view: 250 μm; isolated hearts 100 μm. B. Quantitative presentation of the data shown in A at stage 43. Rcsd1 MO injection leads to a cardiac phenotype in a dose dependent manner (red columns) compared to control MO injected embryos (blue column). Co-injection of full-length Xenopus rcsd1 RNA rescues the cardiac phenotype upon Rcsd1 deficiency (black column). C. Bilateral injection of Rcsd1 MO leads to a reduced heart rate (beats per minute, bpm) at stage 43, which is rescued by co-injecting full-length Xenopus rcsd1 mRNA. D-G. Analysis of cardiac Troponin T stained Rcsd1 morphant hearts using OPT. Atrial width, ventricular width and a-v length were measured as indicated in E resulting in data provided in F. Measurement of the OFT was done as indicated in E. Data are given in G. Scale bar: 100 μm. H. Cardiac Troponin T (Tnnt2) staining and sectioning of Control and Rcsd1 depleted embryos at stage 43. Loss of Rcsd1 leads to malformed hearts with disturbed ventricular trabeculation (t, white arrowheads). Rcsd1 injection restores the Rcsd1 MO induced phenotype. Scale bars: 100 μm. a, atrium; n, number of independent experiments; N, number of analysed embryos; ng, nanogram; oft, outflow tract; v, ventricle. Error bars indicate standard error of the means (s.e.m.). *, pâ¤0.05; **, pâ¤0.01; ***, pâ¤0.001; ****, pâ¤0.0001; calculated by a non-parametric Mann-Whitney rank sum test. |
|
Fig. 4. : Rcsd1 depletion interferes with cardiac differentiation. A. Expression of nkx2-5, isl1 and tbx20 at stage 20 upon Rcsd1 down-regulation. B. Quantitative presentation of data shown in A. C. Unilateral injection Rcsd1 MO leads to reduced cardiac marker gene expression at stage 28 (ventral views, red arrowheads). D. Quantitative presentation of data shown in C. E-F. qPCR approaches with cardiac explants at stage 28 (E) and stage 33/34 (F) confirmed the down-regulation of tnni3 and myh6 upon Rcsd1 depletion. N, number of single explants used for qPCR. G. Unilateral inhibition of cardiac marker gene expression upon Rcsd1 MO injection (ventral views, red arrowheads) is restored by the co-injection of full-length Xenopus rcsd1 RNA (ventral views, black arrowheads). H. Quantitative presentation of data shown in G. n, number of independent experiments; N, number of analysed embryos. Error bars indicate standard error of the means (s.e.m.). *, pâ¤0.05, **; pâ¤0.01; ***, pâ¤0.001; ****, pâ¤0.0001; calculated by a non-parametric Mann-Whitney rank sum test. |
|
Fig. 5. : Rcsd1 acts downstream of Wnt11a. A. Unilateral injection of Wnt11a MO leads to inhibition of cardiac marker gene expression (red arrowheads), which is restored by the co-injection of Xenopus full-length rcsd1 RNA (black arrowheads). B. Quantitative presentation of data shown in A. C. Unilateral injection of Wnt11a MO leads to inhibition of rcsd1 expression (red arrowheads) D. Quantitative presentation of data shown in C. n, number of independent experiments; N, number of embryos analysed. Error bars indicate standard error of the means (s.e.m.). *, pâ¤0.05, **; pâ¤0.01; ***; pâ¤0.001; ****, pâ¤0.0001; calculated by a non-parametric Mann-Whitney rank sum test. |
|
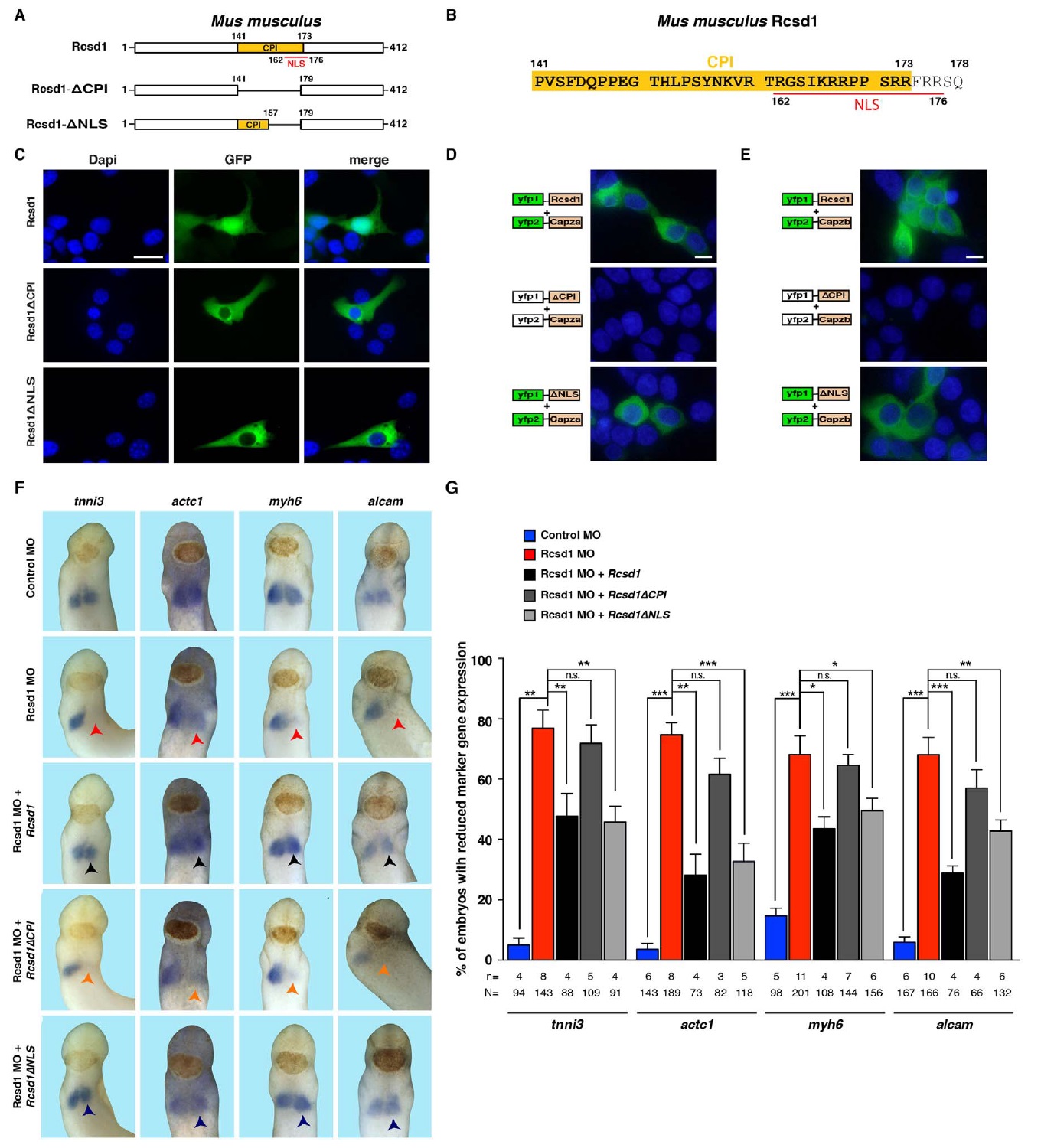
Fig. 6. : Rcsd1 functionally interacts with CapZ in the cytosol. A. Schematic overview of used murine Rcsd1 and deletion constructs. Rcsd1 contains a CPI (capping protein interaction) and a NLS (nuclear localization signal) motif. Numbers indicate amino acids in the Rcsd1 protein. B. Amino acid sequence of murine CPI and NLS motifs. Numbers indicate amino acids in the Rcsd1 protein. C. Transfection of the full-length EGFP-Rcsd1 fusion construct revealed that Rcsd1 is localized in the nucleus and cytosol (upper row). Deletion of CPI (middle row) or NLS (lower row) in Rcsd1 leads to a cytosolic localization. Scale bar: 100 μm. D-E. Split YFP complementation assays. Murine full-length Rcsd1 and Rcsd1δNLS (labelled as δNLS) interact with CapZa and CapZb whereas Rcsd1δCPI (labelled as δCPI) does not. Scale bars D, E: 10 μm. F. Rcsd1 MO was unilaterally injected along with different murine Rcsd1 constructs and the expression of the cardiac markers tnni3, actc1, myh6 and alcam was monitored at stage 28 (ventral views). Reduced marker gene expression upon loss of Rcsd1 (red arrowheads) was rescued by co-injection with the full-length murine Rcsd1 construct (Rcsd1, dark grey arrowheads) and Rcsd1δNLS (dark blue arrowheads). Rcsd1δCPI however (orange arrowheads) was not able to restore marker gene expression. G. Quantitative presentation of data shown in F. n, number of independent experiments; N, number of analysed embryos. Error bars indicate standard error of the means (s.e.m.). n.s., not significant, *, pâ¤0.05; **, pâ¤0.01; ***, pâ¤0.001; calculated by a non-parametric Mann-Whitney rank sum test. |
|
Fig. 7. : Cardiac phenotype after loss of Rcsd1 and after rescue with murine Rcsd1 constructs. A. Cardiac phenotype after Rcsd1 depletion and after rescue with murine Rcsd1 constructs at stage 43. The three upper rows show embryos from lateral and ventral view and the respective isolated hearts. The three lower rows show analysed ventricular trabeculation by cardiac Troponin T (Tnnt2) staining. Rows top to bottom: ventral view of the embryos, close-up of the respective hearts and section through the hearts cardiac phenotype after loss of Rcsd1 was rescued by co-injection with the full-length murine Rcsd1 construct and Rcsd1δNLS, although ventricular trabeculation was only partially restored to normal physical appearances. Rcsd1δCPI however was not able to restore cardiac anatomy and physiology. a, atrium; oft, outflow tract; t, trabeculae; v, ventricle, NLS: nuclear localization signal. (Lateral view: red arrowhead highlights cardiac edema upon loss of Rscd1. White arrow heads highlight the cardiac region in embryos of different rescue experiments. Scale bars: upper part: lateral view: 1000 μm; ventral view and isolated hearts: 250 μm; lower part Tnnt2: ventral view: 1000 μm; hearts and sections: 100 μm. B. Quantitative presentation of data shown in A. C. Injection of Rcsd1 MO lead to a reduced heart rate (beats per minute, bpm), which is rescued by co-injecting murine full-length Rcsd1 or Rcsd1δNLS mRNA but not by Rcsd1δCPI mRNA. n, number of independent experiments; N, number of analysed embryos; ng, nanogram. Error bars indicate standard error of the means (s.e.m.). n.s., not significant; **, pâ¤0.01; ****, pâ¤0.0001; calculated by a non-parametric Mann-Whitney rank sum test. |
|
Supplement Fig. 1.
Serial sections through a heart of a Control MO injected embryo derived from OPT image stacks. a, atrium; oft, outflow tract; v, ventricle. |
|
Supplement Fig. 2.
Serial sections through a heart of a Wnt11 MO injected embryo derived from OPT image stacks. a, atrium; oft, outflow tract; v, ventricle. |
|
Supplement Fig. 3.
Xenopus laevisRcsd1. The Rcsd1 variant found during early Xenopus embryogenesis is shorter at the C-terminus due to alternative splicing at the boundary between intron 6 and exon 7. Small letters indicate intron sequences, capital letters indicate exon sequences. |
|
Supplement Fig. 4.
Specificity and efficiency of Rcsd1 antisense morpholino oligonucleotides (MOs). A. 5â untranslated region (UTR) of rcsd1 mRNA. Binding sites of Rcsd1 MOs 1â3 are indicated. The ATG start codon is highlighted in pink. B-C.In vivo Rcsd1 MO binding efficiency test. Rcsd1 MO-GFP-fusion constructs and MOs were co-injected bilaterally at 2-cell stage embryos as indicated. The Rcsd1 MOs specifically blocked the translation of the Rcsd1 MO-GFP fusion constructs (no gfp signal) but not the â5âUTR Rcsd1 MO-GFP fusion constructs (gfp signal). The Control MO does not bind to the Rcsd1 MO binding site.
|
|
Supplement Fig. 5.
Serial sections through a heart of a Rcsd1 MO injected embryo derived from OPT image stacks. a, atrium; oft, outflow tract; v, ventricle. |
|
Supplement Fig. 6.
Negative controls for the YFP interaction assay. HEK293 cells were transiently transfected with the different murine Rcsd1 and CapZ constructs used in Fig. 6 together with unrelated genes for negative controls. Neither CapZ (CapZa and CapZb) do interact with Xenopus Pes1 nor the full length or different deletion constructs of Rcsd1 with Xenopus Ppan.
|
|
Supplement Fig. 7.
Rcsd1 gene and protein analyses in various species. A. Phylogenetic tree of the human, mouse, rat, chicken, Xenopus and zebrafish Rcsd1 shows that Rcsd1 is closely related across species. Branch lengths present real lengths. B. Schematic representation of X. laevis Rcsd1 containing a capping protein interaction (CPI) and NLS motif. C. Homology analysis of the amino acid sequences of the full length (overall), full-length and subunits of the CPI domain (highlighted in yellow) and the NLS domain (red) of the Rcsd1 proteins among different species. Numbers represent similarities of the indicated species in percentage compared to Homo sapiens. Amino acid (aa) length is given in numbers. D. Sequence alignment of the CPI and NLS motif of the Rcsd1 protein among different species. Asterisks mark conserved nucleotides.
|
|
rcsd1 (RCSD domain containing 1) gene expression in Xenopus laevis embryo, assayed via in situ hybridization, NF stage 15, anterior view, dorsal up. |
|
rcsd1 (RCSD domain containing 1) gene expression in Xenopus laevis embryo, assayed via in situ hybridization, NF stage 20, dorsal view anterior up. |
|
rcsd1 (RCSD domain containing 1) gene expression in Xenopus laevis embryo, assayed via in situ hybridization, NF stage 30, lateral view, anterior right, dorsal up. |