Click here to close
Hello! We notice that you are using Internet Explorer, which is not supported by Xenbase and may cause the site to display incorrectly.
We suggest using a current version of Chrome,
FireFox, or Safari.
Sci Rep
2017 Mar 03;71:55. doi: 10.1038/s41598-017-00136-5.
Show Gene links
Show Anatomy links
Usp7-dependent histone H3 deubiquitylation regulates maintenance of DNA methylation.
Yamaguchi L, Nishiyama A, Misaki T, Johmura Y, Ueda J, Arita K, Nagao K, Obuse C, Nakanishi M.
???displayArticle.abstract??? Uhrf1-dependent histone H3 ubiquitylation plays a crucial role in the maintenance of DNA methylation via the recruitment of the DNA methyltransferase Dnmt1 to DNA methylation sites. However, the involvement of deubiquitylating enzymes (DUBs) targeting ubiquitylated histone H3 in the maintenance of DNA methylation is largely unknown. With the use of Xenopus egg extracts, we demonstrate here that Usp7, a ubiquitin carboxyl-terminal hydrolase, forms a stable complex with Dnmt1 and is recruited to DNA methylation sites during DNA replication. Usp7 deubiquitylates ubiquitylated histone H3 in vitro. Inhibition of Usp7 activity or its depletion in egg extracts results in enhanced and extended binding of Dnmt1 to chromatin, suppressing DNA methylation. Depletion of Usp7 in HeLa cells causes enhanced histone H3 ubiquitylation and enlargement of Dnmt1 nuclear foci during DNA replication. Our results thus suggest that Usp7 is a key factor that regulates maintenance of DNA methylation.
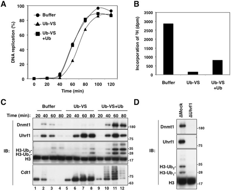
Figure 1. DUBs activity is important for maintenance of DNA methylation, but not for DNA replication, in Xenopus egg extracts. (A,B) Sperm chromatin was incubated with interphase Xenopus egg extracts supplemented with buffer (+buffer), 20 μM Ub-VS (+Ub-VS), or 20 μM Ub-VS and 0.2 mg/ml ubiquitin (+Ub-VS +Ub). Prior to addition of sperm chromatin, radiolabeled [α-32P]dCTP (A) or S-[methyl-3H]-adenosyl-L-methionine (B) was added to extracts. Purified DNA samples were analyzed to determine the efficiency of DNA replication (A) and DNA methylation at 90 min after addition of sperm DNA (B), as described in Experimental Procedures. (C) Interphase egg extracts were treated as in (A) and chromatin fractions were isolated and subjected to immunoblotting using the antibodies indicated. (D) Mock- or Uhrf1-depleted interphase egg extracts were treated with Ub-VS and ubiquitin as in (A). ∆ Denotes immunodepletion of the protein indicated. The resultant chromatin fractions were subjected to immunoblotting using the antibodies indicated. Source data are available online for this figure.
Figure 2. Usp7 forms a stable complex with Dnmt1 in Xenopus egg extracts. (A) Dnmt1 was immunoprecipitated from interphase HSS using specific antibodies. The associated polypeptides were identified by mass spectrometry. The resultant immunoprecipitates were subjected to SDS-PAGE and stained with a SyproRuby; the peptides corresponding to Dnmt1 and Usp7 are indicated. The numbers of unique spectra identified for each protein are shown in the table. (B) Immunoprecipitates using anti-Dnmt1 (lane 3), anti-Usp7 (lane 4), anti-Uhrf1 (lane 5) antibodies, or control IgG (lane 2) as well as egg extracts (lane 1) were subjected to immunoblotting using the antibodies indicated. (C) Sequence alignment of the KG linker of Dnmt1 across different species. Red denotes residues mutated in a 4KA mutant used in this study. (D) FLAG-tagged wild-type or a 4KA mutant of recombinant Xenopus Dnmt1 was introduced into Xenopus egg extracts. Recombinant or endogenous Usp7 was immunoprecipitated using either anti-FLAG-M2 agarose beads or protein A agarose beads conjugated with anti-Usp7 antibodies, respectively. Immunoprecipitates were then subjected to immunoblotting using the antibodies indicated. Source data are available online for this figure.
Figure 3. Usp7 binds to replicating chromatin in a Dnmt1-dependent manner. (A) CSF extracts (M-phase) were released into interphase by addition of CaCl2. Sperm nuclei were added to either CSF or interphase extracts. Aphidicolin (APD, 150 μM) was added to extracts 10 min before sperm addition. At the indicated times after incubation, chromatin fractions were isolated and subjected to immunoblotting using the antibodies indicated. (B) Sperm chromatin was added to mock- or xDnmt1-depleted interphase extracts. xDnmt1-depleted extracts were supplemented with either buffer alone (lanes 9–12), purified wild-type xDnmt1-FLAGx3 or its 4KA mutant-FLAGx3 (10 ng/μl final concentration, lanes 13–16 or 17–20, respectively). At the indicated time points, chromatin fractions as well as extracts were subjected to immunoblotting using the antibodies indicated. ∆ Denotes immunodepletion of the protein indicated. (C) Sperm chromatin was added to mock-depleted or xUhrf1-depleted interphase extracts. xUhrf1-depleted extracts were supplemented with either buffer alone (lanes 7–9) or purified hUhrf1 (30 ng/μl final concentration, lanes 10–12). At the indicated time points, chromatin fractions were isolated and subjected to immunoblotting using the antibodies indicated. Note that xUhrf1 antibodies recognized hUhrf1. ∆ Denotes immunodepletion of the protein indicated. (D) Either mock- or Dnmt1-depleted HSS were incubated with chromatin fractions from mock- (M) or Dnmt1- (D) depleted extracts. The resultant mixtures were immunoprecipitated with anti-histone H3 antibodies and subjected to immunoblotting using the antibodies indicated. ∆ Denotes immunodepletion of the protein indicated. Source data are available online for this figure.
Figure 4. Usp7 depletion and inhibition result in accumulation of ubiquitylated histone H3 and enhancement of Dnmt1 chromatin loading. (A) Sperm chromatin was added to either mock-, Usp7-, or Usp7/Uhrf1-double depleted extracts for 90 min. Isolated chromatin fractions as well as extracts were subjected to immunoblotting using the antibodies indicated. ∆ Denotes immunodepletion of the protein indicated. (B) Sperm chromatin was added to either mock- or Usp7-depleted extracts for 150 min in the presence or absence of 0.1 mg/ml His6-ubiquitin. Chromatin fractions were isolated and subjected to immunoblotting using anti-histone H3 antibodies. ∆ Denotes immunodepletion of the protein indicated. (C,D) HeLa cells were infected with lentiviruses expressing tet-on shRNAs targeting Luciferase (Control), Dnmt1, Usp7, and Uhrf1, in the combinations indicated. Cells were then harvested after treatment with doxycycline (1 μg/ml) for 3 days (C) and whole cell extracts were subjected to immunoblotting using the antibodies indicated. Histones were acid-extracted from cells depleted of the indicated proteins and subjected to immunobloting using anti-histone H3 antibodies (D). xDnmt1-depleted chromatin was used as a positive control. (E) USP7 deubiquitylates histone H3 in vitro. Dnmt1/Usp7 complex deubiquitylates histone H3 either in the absence or presence of SAM. The indicated immunoprecipitates (IP) were incubated with MNase-digested chromatin containing unmodified (lane1) or ubiquitylated histone H3 in the presence or absence of S-adenosylmetionine (SAM). (F) Purified recombinant Usp7 was incubated with ubiquitylated histone H3 for 2 hrs. The reaction mixtures were analyzed by immunoblotting using the antibodies indicated. (G) Sperm chromatin was added to mock- or xUsp7-depleted egg extracts. At the time points indicated, chromatin fractions were isolated and subjected to immunoblotting using the antibodies indicated. ∆ Denotes immunodepletion of the protein indicated. Source data are available online for this figure.
Figure 5. Usp7 is involved in recruitment of Dnmt1 to DNA replication sites in mammals. HeLa cells expressing shRNA-resistant wild-type Usp7(Wt) or its mutant (C223S) were infected with lentiviruses expressing tet-on shRNAs targeting Luciferase (Control) or Usp7 and treated with doxycycline (1 μg/ml) for 72 hrs. The resultant cells were subjected to immunostaining using anti-Dnmt1 (green) and anti-PCNA (red) antibodies.
Figure 6. Usp7 plays a key role in efficient DNA methylation. (A) Sperm chromatin was added to either mock- or Usp7-depleted extracts in the presence of radiolabelled S-[methyl-3H]-adenosyl-L-methionine. The efficiency of DNA methylation was measured at the time points indicated. ∆ Denotes immunodepletion of the protein indicated. (B) Interphase egg extracts were treated with 100 μM P22077. The efficiency of DNA methylation was measured at the indicated time points as in (A).
Figure 7. A schematic model showing the role of Usp7 in the maintenance of DNA methylation. During S-phase, Uhrf1 binds to hemi-methylated DNA and ubiquitylates histone H3. Ubiquitylation of histone H3 facilitates the recruitment of Dnmt1/Usp7 complex to DNA methylation sites. Usp7 then deubiquitylates ubiquitylated histone H3, promoting DNA methylation.
Arias,
Replication-dependent destruction of Cdt1 limits DNA replication to a single round per cell cycle in Xenopus egg extracts.
2005, Pubmed,
Xenbase
Arias,
Replication-dependent destruction of Cdt1 limits DNA replication to a single round per cell cycle in Xenopus egg extracts.
2005,
Pubmed
,
Xenbase Arita,
Recognition of hemi-methylated DNA by the SRA protein UHRF1 by a base-flipping mechanism.
2008,
Pubmed Avvakumov,
Structural basis for recognition of hemi-methylated DNA by the SRA domain of human UHRF1.
2008,
Pubmed Baylin,
A decade of exploring the cancer epigenome - biological and translational implications.
2011,
Pubmed Bird,
DNA methylation patterns and epigenetic memory.
2002,
Pubmed Blow,
Initiation of DNA replication in nuclei and purified DNA by a cell-free extract of Xenopus eggs.
1986,
Pubmed
,
Xenbase Borodovsky,
A novel active site-directed probe specific for deubiquitylating enzymes reveals proteasome association of USP14.
2001,
Pubmed Bostick,
UHRF1 plays a role in maintaining DNA methylation in mammalian cells.
2007,
Pubmed Cheng,
Molecular mechanism for USP7-mediated DNMT1 stabilization by acetylation.
2015,
Pubmed Citterio,
Fine-tuning the ubiquitin code at DNA double-strand breaks: deubiquitinating enzymes at work.
2015,
Pubmed Dimova,
APC/C-mediated multiple monoubiquitylation provides an alternative degradation signal for cyclin B1.
2012,
Pubmed
,
Xenbase Du,
DNMT1 stability is regulated by proteins coordinating deubiquitination and acetylation-driven ubiquitination.
2010,
Pubmed Felle,
The USP7/Dnmt1 complex stimulates the DNA methylation activity of Dnmt1 and regulates the stability of UHRF1.
2011,
Pubmed Fuchs,
Writing and reading H2B monoubiquitylation.
2014,
Pubmed Goll,
Eukaryotic cytosine methyltransferases.
2005,
Pubmed Hashimoto,
The SRA domain of UHRF1 flips 5-methylcytosine out of the DNA helix.
2008,
Pubmed Hermann,
The Dnmt1 DNA-(cytosine-C5)-methyltransferase methylates DNA processively with high preference for hemimethylated target sites.
2004,
Pubmed Jaenisch,
Epigenetic regulation of gene expression: how the genome integrates intrinsic and environmental signals.
2003,
Pubmed Komander,
Breaking the chains: structure and function of the deubiquitinases.
2009,
Pubmed Law,
Establishing, maintaining and modifying DNA methylation patterns in plants and animals.
2010,
Pubmed Long,
BRCA1 promotes unloading of the CMG helicase from a stalled DNA replication fork.
2014,
Pubmed
,
Xenbase Ma,
M phase phosphorylation of the epigenetic regulator UHRF1 regulates its physical association with the deubiquitylase USP7 and stability.
2012,
Pubmed Misaki,
The replication foci targeting sequence (RFTS) of DNMT1 functions as a potent histone H3 binding domain regulated by autoinhibition.
2016,
Pubmed
,
Xenbase Newport,
Nuclear reconstitution in vitro: stages of assembly around protein-free DNA.
1987,
Pubmed
,
Xenbase Nishiyama,
Uhrf1-dependent H3K23 ubiquitylation couples maintenance DNA methylation and replication.
2013,
Pubmed
,
Xenbase Nozawa,
Human POGZ modulates dissociation of HP1alpha from mitotic chromosome arms through Aurora B activation.
2010,
Pubmed Obuse,
A conserved Mis12 centromere complex is linked to heterochromatic HP1 and outer kinetochore protein Zwint-1.
2004,
Pubmed Qin,
DNA methylation requires a DNMT1 ubiquitin interacting motif (UIM) and histone ubiquitination.
2015,
Pubmed Reyes-Turcu,
Regulation and cellular roles of ubiquitin-specific deubiquitinating enzymes.
2009,
Pubmed Sharif,
The SRA protein Np95 mediates epigenetic inheritance by recruiting Dnmt1 to methylated DNA.
2007,
Pubmed Smith,
DNA methylation: roles in mammalian development.
2013,
Pubmed Syeda,
The replication focus targeting sequence (RFTS) domain is a DNA-competitive inhibitor of Dnmt1.
2011,
Pubmed Takeshita,
Structural insight into maintenance methylation by mouse DNA methyltransferase 1 (Dnmt1).
2011,
Pubmed Vilkaitis,
Processive methylation of hemimethylated CpG sites by mouse Dnmt1 DNA methyltransferase.
2005,
Pubmed Zhang,
An Allosteric Interaction Links USP7 to Deubiquitination and Chromatin Targeting of UHRF1.
2015,
Pubmed