XB-ART-53082
Development
2017 Apr 15;1448:1518-1530. doi: 10.1242/dev.137315.
Show Gene links
Show Anatomy links
Folate receptor 1 is necessary for neural plate cell apical constriction during Xenopus neural tube formation.
Balashova OA, Visina O, Borodinsky LN.
???displayArticle.abstract???
Folate supplementation prevents up to 70% of neural tube defects (NTDs), which result from a failure of neural tube closure during embryogenesis. The elucidation of the mechanisms underlying folate action has been challenging. This study introduces Xenopus laevis as a model to determine the cellular and molecular mechanisms involved in folate action during neural tube formation. We show that knockdown of folate receptor 1 (Folr1; also known as FRα) impairs neural tube formation and leads to NTDs. Folr1 knockdown in neural plate cells only is necessary and sufficient to induce NTDs. Folr1-deficient neural plate cells fail to constrict, resulting in widening of the neural plate midline and defective neural tube closure. Pharmacological inhibition of folate action by methotrexate during neurulation induces NTDs by inhibiting folate interaction with its uptake systems. Our findings support a model in which the folate receptor interacts with cell adhesion molecules, thus regulating the apical cell membrane remodeling and cytoskeletal dynamics necessary for neural plate folding. Further studies in this organism could unveil novel cellular and molecular events mediated by folate and lead to new ways of preventing NTDs.
???displayArticle.pubmedLink??? 28255006
???displayArticle.pmcLink??? PMC5399658
???displayArticle.link??? Development
???displayArticle.grants??? [+]
R01 NS073055 NINDS NIH HHS
Species referenced: Xenopus laevis
Genes referenced: cdh1 cdh3 ctnnb1 eea1 folr1 lat sox2 tubb
???displayArticle.antibodies??? Cdh1 Ab1 Cdh3 Ab1 Ctnnb1 Ab13 Sox2 Ab6 Tubb Ab1
???displayArticle.morpholinos??? folr1 MO1 folr1 MO2
???attribute.lit??? ???displayArticles.show???
|
|
Fig. 1. Folate receptor 1 expression during Xenopus laevis neural tube formation. (A) Time course of Xenopus laevis neurulation. hpf, hours post-fertilization. (B) Western blot assays from homogenates of wild-type (WT) or Xenopus laevis folate receptor 1 (Folr1)-overexpressing embryos at the indicated developmental stages. (C) Folate is present during Xenopus neural tube formation and folate levels do not change upon Folr1 knockdown. Data show folate levels measured by ELISA assay in homogenates from stage 13-17 (14.5-19â hpf) WT, folate receptor 1 morpholino 1 (Folr1-MO1)- or standard control morpholino (CMO)-injected embryos. Mean±s.e.m.; n=8 independent measurements from n>40 embryos/group; average embryo weight: 2±0.4â mg. (D,E) Neural plate stage embryos were processed for Folr1 (green) and β-tubulin (D, red) or C-cadherin (E, red) immunostaining. Shown are representative transverse sections of immunostained samples at neural plate stages 15 (D) and 17 (E). (D) Arrow in top panel indicates Folr1 localization at the apical neural plate surface and arrowheads indicate localization in extracellular spaces. Bottom panels show higher magnifications of the boxed area in the panel above and illustrate Folr1 localization to extracellular spaces. L, notochord lumen; Not, notochord. (E) Arrow indicates that Folr1 localizes to the apical neural plate surface along with adherens junction protein C-cadherin. Bottom panels show higher magnifications of the boxed area in the panel above. Scale bars: 20â μm. |
|
|
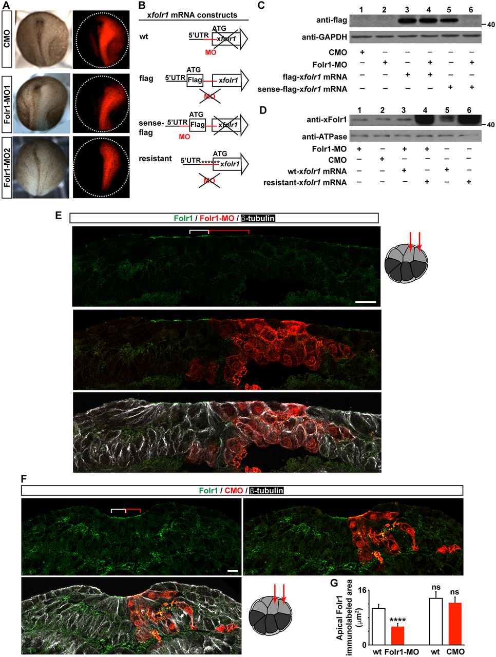
Fig. 2. Efficacy and specificity of folate receptor 1 knockdown by targeted translation-blocking morpholino. (A-G) Two- (A,C,D) or sixteen- (E-G) cell-stage embryos were unilaterally (A,E-G) or bilaterally (C,D) microinjected with standard control morpholino (CMO), morpholino against Folr1 (Folr1-MO) and/or with 600â pg Folr1-MO-sensitive (wt-folr1 mRNA or sense-flag-folr1 mRNA) or -insensitive folr1 mRNA (flag-folr1 mRNA or resistant-folr1 mRNA). (A) Two non-overlapping Folr1 translation blocking morpholinos (10 pmol/blastomere) elicit similar defects in neural plate folding. Shown are representative examples of unilaterally injected CMO, Folr1-MO1 and Folr1-MO2 embryos. Red indicates morpholino-containing tissue. (B) Schematics of construct design for folr1 mRNA sensitive and resistant to Folr1-MO. (C,D) Specificity of Folr1-MO. Representative western blot assays from neural plate stage embryos bilaterally injected (10 pmol MO/blastomere) with the indicated constructs and probed with anti-flag (C) or anti-Folr1 (D). GAPDH and Na+/K+ ATPase α1 subunit were used as loading controls. (E,F) Representative examples of transverse sections from a neurulating embryo unilaterally microinjected at the 16-cell stage with 1.8â pmol Folr1-MO (E) or CMO (F) per blastomere along with GFP mRNA in the dorsal medial and lateral animal blastomeres, as indicated in drawing on the right, sectioned and processed for Folr1 (green), GFP (red) and β-tubulin (white) immunostaining. Red indicates Folr1-MO- (E) or CMO- (F) containing cells. Scale bars: 20â µm. (E) Folr1-MO downregulates expression of endogenous Folr1 in the neural plate apical surface. Brackets indicate same number of Folr1-MO-containing (red) and wild-type (white) apical neural plate cells. (F) Presence of CMO in medial neural plate cells does not affect Folr1 expression. (G) Graph shows area labeled by apical Folr1 immunostaining in three wild-type and morpholino-containing medial neural plate cells (indicated with brackets in E,F). Mean±s.e.m.; n=42 sections from ten Folr1-MO and CMO unilaterally injected embryos; ****P<0.0001; ns, not significant; paired and unpaired Student's t-tests. |
|
|
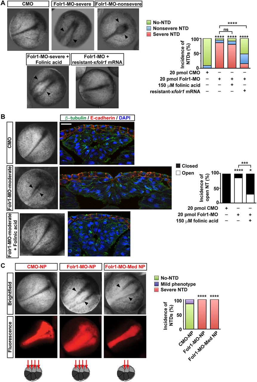
Fig. 3. Folate receptor 1 knockdown in medial neural plate induces neural tube defects. (A,B) Two-cell-stage embryos were bilaterally microinjected with standard control morpholino (CMO) or morpholino against Folr1 (Folr1-MO). Rescue experiments were performed by either microinjecting along with Folr1-MO, 250â pg folr1 mRNA resistant to Folr1-MO (resistant-folr1 mRNA) or by incubating Folr1-MO-injected embryos with 150â μM folinic acid (FA). (A) Representative examples of control and experimental sibling embryos during neural tube closure (20â hpf) from four out of six experiments in which the severe NTD phenotype prevails in Folr1-MO-injected embryos. Arrowheads indicate open neural tube. Graph shows incidence of severe and nonsevere defective neural tube. Mean±s.e.m.; (number of embryos): 20â pmol CMO (89), 20â pmol Folr1-MO (68), 20â pmol Folr1-MO+150â μM FA (54), Folr1-MO+folr1 mRNA (46); ****P<0.0001; ns, not significant; two-tailed MannâWhitney U-test (Wilcoxon rank-sum test). (B) Folr1-MO-induced moderate NTD phenotype results in open neural tube. Shown are representative examples of whole embryos at stage 21 and transverse sections of the neural tissue from Folr1-MO-injected embryos exhibiting a moderate NTD phenotype (arrowheads; two out of six experiments) and their siblings injected with CMO or Folr1-MO and FA. Embryos were then processed for β-tubulin (green) and E-cadherin (cadherin 1; red) immunostaining and nuclear labeling (blue, DAPI). Graph shows percentage of embryos with open neural tube; number of embryos: CMO (21), Folr1-MO (21), Folr1-MO+FA (20); ****P<0.0001, ***P<0.0005, *P<0.01; MannâWhitney two-tailed U-test (Wilcoxon rank-sum test). (C) Dorsal medial and lateral (medial+lateral neural plate, NP) or only dorsal medial (medial neural plate, Med NP) animal blastomeres from 16-cell-stage embryos were microinjected with 3 pmol/blastomere CMO or Folr1-MO along with Alexa 594-dextran conjugate (in red). Embryos were fixed and photomicrographed under a macroscope. Red indicates CMO- or Folr1-MO-containing tissue. Graph shows incidence of severe NTD phenotype (%). Number of embryos with severe neural tube defects out of total in each group was: 0/33 CMO-NP, 42/42 Folr1-MO-NP and 44/44 Folr1-MO-Med NP; ****P<0.0001; MannâWhitney two-tailed U-test (Wilcoxon rank-sum test). |
|
|
Fig. 4. Folate receptor 1 in medial neural plate cells is necessary for changes in cell morphology required for neural plate folding. (A-D) Representative examples of neurulating embryos unilaterally microinjected at the 16-cell stage with 1.8â pmol Folr1-MO along with GFP mRNA in the dorsal medial (A-C) or dorsal lateral (D) animal blastomeres, as indicated in drawings on the right, sectioned and processed for Sox2, neural progenitor marker (blue), Folr1 (green), GFP (red) and β-tubulin (white) immunostaining. Red indicates Folr1-MO-containing cells. (A) Folr1 knockdown in medial neural plate (Med NP) cells impedes neural plate folding. Asterisks indicate same number of medial cells in wild-type (blue) and Folr1-deficient (pink) sides of the neural plate counted from the midline to represent the impact on the extent of the medial apical surface (white and red double arrows). Curves indicate the bending of the neural plate in wild-type (white) and Folr1-deficient (red) tissues. Arrows in A indicate cells shown in B (white, wild type) and C (red, Folr1 deficient). (B) Wild-type apically constricted (bracket) cell (second from the midline) from the superficial layer of the medial neural plate. Arrowhead indicates apically localized Folr1. (C) Cell (second from the midline) from the superficial layer of the Folr1-deficient side (red) of the medial neural plate fails to constrict (bracket). Arrowhead indicates lack of apically localized Folr1. (D) Folr1 knockdown in lateral neural plate (Lat NP) cells does not induce any apparent morphogenic phenotype. Scale bars: 20â µm. |
|
|
Fig. 5. Medial neural plate cells deficient in folate receptor 1 fail to constrict apically during neural plate folding. Two-cell-stage embryos were unilaterally microinjected with 10 pmol morpholino against Folr1 (Folr1-MO) or control morpholino (CMO) along with Alexa Fluor 594-dextran conjugate and bilaterally injected with membrane-GFP. Apical surface of superficial neural plate was time-lapse imaged from whole embryos at a rate of 0.2â minâ1. Regions of interest were selected to contour cells close to the midline that remained visible during the 1-h recording and did not divide during this period. (A) Shown are representative examples for the indicated time points of Folr1-MO- and CMO-unilaterally injected and imaged embryos. Outlined is one wild-type (dashed) and one MO-containing (solid) cell for which the apical surface was measured over time. Numbers indicate apical cell surface for the same outlined cells at 0 and 60â min of recording. Scale bar: 10â μm. (B) Graph shows apical cell surface (as percentage of initial cell surface at 0 min, 100%) at the indicated time points. Mean±s.e.m.; n=30 Folr1-MO-, 28 CMO-containing cells, and 30 contralateral wild-type (WT) cells per group; ****P<0.0001; ns, not significant; two-way ANOVA. |
|
|
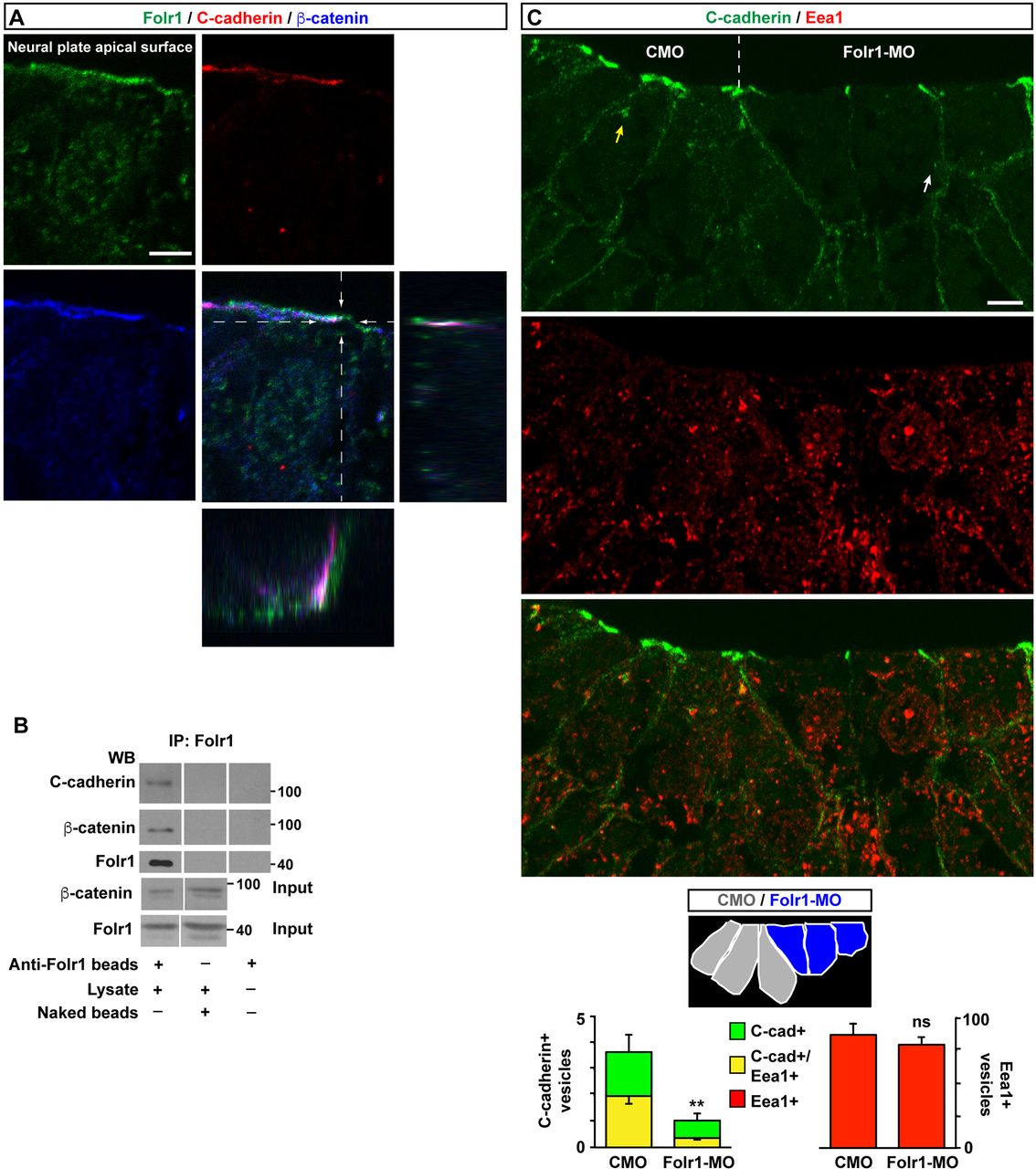
Fig. 6. Folate receptor interacts with C-cadherin and is necessary for its endocytosis in medial neural plate cells during neural plate folding. (A) Neural plate stage embryos were processed for Folr1 (green), C-cadherin (red) and β-catenin (blue) immunostaining. Shown is a representative transverse single z-section of immunostained stage 15 medial neural plate cell with orthogonal view through the indicated planes to demonstrate partial apical colocalization of Folr1, C-cadherin and β-catenin in the neural plate. Scale bar: 5â µm. (B) C-cadherin and β-catenin co-immunoprecipitate with Folr1. Lysates from wild-type neural plate stage embryos were incubated with anti-Folr1-crosslinked beads or naked beads. Co-immunoprecipitated proteins were dissociated from beads and run in SDS-PAGE gels for western blot assays with anti-Folr1, C-cadherin and β-catenin antibodies. Shown are representative western blot assays, which were performed five times with similar results. (C) The number of C-cadherin-containing vesicles including C-cadherin-containing early endosomes is reduced in Folr1-deficient medial neural plate cells. Two-cell-stage embryos were unilaterally microinjected with CMO and Folr1-MO in contralateral blastomeres. Shown is a representative example of transverse section from a neurulating embryo immunostained for C-cadherin (green) and Eea1 (red). Schematic indicates the cells from which the number of immunopositive vesicles were counted. Yellow arrow points to a C-cadherin+/Eea1+ vesicle and white arrow points to a C-cadherin+/ Eea1â vesicle. Scale bar: 10â µm. Graph shows mean±s.e.m. C-cadherin- and EEA1-labeled vesicles/cell measured in 54 CMO- and 54 Folr1-MO-containing medial neural plate cells in 18 sections from five embryos; **P<0.005; paired Student's t-test. |
|
|
Fig. 7. Pharmacological inhibition of folate uptake systems affects Xenopus laevis neural tube formation. Embryos at stage 13 (14.75 hpf) were incubated with 100 nM-1.5 mM methotrexate (MTX), 1 nM-300 μM methotrexate ester, 1 nM-100 μM pyrimethamine, 100-500 μM trimetrexate or vehicle (control, 0.3% DMSO or saline). Embryos were fixed and photographed under a macroscope when controls reached neural tube closure, at stage 20 (22 hpf). Shown are representative examples. Arrowheads indicate defective neural tube closure. Rescue of 1.5 mM MTX-induced NTD phenotype was performed by preincubating two- to four-cell-stage embryos with 10 mM folinic acid (FA). Graph shows mean±s.e.m. percentage defective embryos; n≥6 independent experiments with n≥10 embryos per group, per experiment; *P<0.01; two-way ANOVA. |
|
|
Fig. S1. Specificity of Xenopus folate receptor 1 antibody. (A,B) Two-cell-stage embryos were unilaterally injected with 700 pg xfolr1 mRNA+GFP mRNA (A) or Alexa Fluor 594-dextran conjugate (B), paraffin-sectioned and processed for xFolr1 immunostaining with (A) or without (B) Folr1 primary antibody added. Scale bar: 20 μm. (C) Schematic of construct to demonstrate specificity of xFolr1 antibody and representative Western blot from whole cell homogenates from embryos injected at the 2- cell stage with the indicated constructs. xFolr1: Xenopus laevis folate receptor 1, Folr1- MO: xFolr1-targeted translation blocking-morpholino. |
|
|
Fig. S2. Folr1-MO or methotrexate does not induce apoptosis of neural plate cells during neurulation. (A) Two-cell-stage embryos were unilaterally injected with 10 pmol folate receptor 1 morpholino (Folr1-MO) and Alexa 594-conjugated dextran and grown until neural plate stage 17 (18.75 hpf). (B) Early neural plate stage embryos (stage 13, 14.75 hpf) were incubated in the absence (Control) or presence of 1-1.5 mM methotrexate (MTX) until closure of the neural tube in controls (stage 20, 21.75 hpf). (A,B) Embryos were then processed for TUNEL assay, immunostaining for β-tubulin and nuclear labeling with DAPI. Shown are representative transverse sections of neural tissue from aforementioned embryos. Positive control is a sample treated with DNase; negative control is a sample in which no labeling enzyme (Terminal Deoxynuclotidyl Transferase) was added. Scale bars: 20 μm. |
|
|
Fig. S3. Knockdown of folate receptor 1 in mesoderm or non-neural ectoderm does not induce neural tube defects. Targeted blastomeres of 16-cell-stage embryos were unilaterally microinjected with 3 pmol/cell morpholino against the Xenopus laevis Folr1 (Folr1-MO) along with Alexa 594-dextran conjugate in indicated blastomeres (left). Neural plate stage embryos were then sectioned and processed for immunostaining with anti-β-tubulin (grayscale) and Sox2 (green). Red indicates MO-containing cells. Scale bars: 20 μm. |
|
|
Fig. S4. Folr1 knockdown does not induce changes in actin dynamics or in overall apicobasal polarity in the folding neural plate. (A) Two-cell-stage embryos were unilaterally microinjected with Folr1-MO along with Alexa Fluor 594-dextran conjugate (red) and bilaterally injected with mCherry-UtropinCH (F-actin reporter, green). Superficial medial neural plate was time-lapse imaged from whole embryos at a rate of 1- 2 min−1. Fluorescence intensity profiles (arrows) across cell-cell borders were measured among wild-type (WT, 1) and Folr1-MO (2) containing cells during 15 min imaging. Scale bar, 10 μm. Intensity profiles were fitted with Gauss function using R software after background substraction. Bar graph shows mean±SEM peak width at 50% maximum intensity (left) and standard deviation (SD) of normalized maximum intensity during 15 min recording (right), n: 28 cell-cell borders per group, t-test. (B) Unilateral Folr1-MO-containing neural plate stage embryos were sectioned and processed for immunostaining with anti-ZO-1 (green). Scale bar, 20 μm. |
|
|
Fig. S5. Neural plate cell apical constriction is concurrent with endocytosis of Ccadherin. Neural plate stage embryos were sectioned and processed for immunostaining with anti-C-cadherin (green) and anti-Eea1 (red). Scale bar, 20 μm. Arrow points to a Ccadherin- containing endosome. |
References [+] :
Afman,
Homocysteine interference in neurulation: a chick embryo model.
2003, Pubmed
Afman, Homocysteine interference in neurulation: a chick embryo model. 2003, Pubmed
Afman, Inhibition of transmethylation disturbs neurulation in chick embryos. 2005, Pubmed
Antony, The biological chemistry of folate receptors. 1992, Pubmed
Antony, Folate receptors. 1996, Pubmed
Barber, Expression patterns of folate binding proteins one and two in the developing mouse embryo. 1999, Pubmed
Belgacem, Inversion of Sonic hedgehog action on its canonical pathway by electrical activity. 2015, Pubmed , Xenbase
Belgacem, Sonic hedgehog signaling is decoded by calcium spike activity in the developing spinal cord. 2011, Pubmed , Xenbase
Blom, Neural tube defects and folate: case far from closed. 2006, Pubmed
Borodinsky, Activity-dependent homeostatic specification of transmitter expression in embryonic neurons. 2004, Pubmed , Xenbase
Burkel, Versatile fluorescent probes for actin filaments based on the actin-binding domain of utrophin. 2007, Pubmed , Xenbase
Chen, Mice deficient in methylenetetrahydrofolate reductase exhibit hyperhomocysteinemia and decreased methylation capacity, with neuropathology and aortic lipid deposition. 2001, Pubmed
Colas, Towards a cellular and molecular understanding of neurulation. 2001, Pubmed
Davidson, Neural tube closure in Xenopus laevis involves medial migration, directed protrusive activity, cell intercalation and convergent extension. 1999, Pubmed , Xenbase
Detrait, Human neural tube defects: developmental biology, epidemiology, and genetics. 2005, Pubmed
Elwood, Molecular cloning and characterization of the human folate-binding protein cDNA from placenta and malignant tissue culture (KB) cells. 1989, Pubmed
Eom, Bone morphogenetic proteins regulate neural tube closure by interacting with the apicobasal polarity pathway. 2011, Pubmed
Finnell, DNA methylation in Folbp1 knockout mice supplemented with folic acid during gestation. 2002, Pubmed
Girotto, High dose folic acid supplementation of rats alters synaptic transmission and seizure susceptibility in offspring. 2013, Pubmed
Grem, Determinants of trimetrexate lethality in human colon cancer cells. 1994, Pubmed
Haigo, Shroom induces apical constriction and is required for hingepoint formation during neural tube closure. 2003, Pubmed , Xenbase
Harris, Neuronal determination without cell division in Xenopus embryos. 1991, Pubmed , Xenbase
Heffer-Lauc, Effects of detergents on the redistribution of gangliosides and GPI-anchored proteins in brain tissue sections. 2007, Pubmed
Hensey, Programmed cell death during Xenopus development: a spatio-temporal analysis. 1998, Pubmed , Xenbase
Hildebrand, Shroom, a PDZ domain-containing actin-binding protein, is required for neural tube morphogenesis in mice. 1999, Pubmed
Holm, High-affinity folate binding in human choroid plexus. Characterization of radioligand binding, immunoreactivity, molecular heterogeneity and hydrophobic domain of the binding protein. 1991, Pubmed
Hook, Cell cycle effects of trimetrexate (CI-898). 1986, Pubmed
Iskandar, Folate regulation of axonal regeneration in the rodent central nervous system through DNA methylation. 2010, Pubmed
Jarrett, Dynamin-dependent endocytosis is necessary for convergent-extension movements in Xenopus animal cap explants. 2002, Pubmed , Xenbase
Jolivet, The pharmacology and clinical use of methotrexate. 1983, Pubmed
Kee, Neogenin and RGMa control neural tube closure and neuroepithelial morphology by regulating cell polarity. 2008, Pubmed , Xenbase
Keller, Planar induction of convergence and extension of the neural plate by the organizer of Xenopus. 1992, Pubmed , Xenbase
Klein, Genetic and genomic tools for Xenopus research: The NIH Xenopus initiative. 2002, Pubmed , Xenbase
Koch, Evaluation of the MTHFR C677T allele and the MTHFR gene locus in a German spina bifida population. 1998, Pubmed
Kozak, At least six nucleotides preceding the AUG initiator codon enhance translation in mammalian cells. 1987, Pubmed
Kozak, An analysis of 5'-noncoding sequences from 699 vertebrate messenger RNAs. 1987, Pubmed
Lee, Endocytosis is required for efficient apical constriction during Xenopus gastrulation. 2010, Pubmed , Xenbase
Matsuda, Controlled expression of transgenes introduced by in vivo electroporation. 2007, Pubmed
Meuli, Fetal surgery for myelomeningocele is effective: a critical look at the whys. 2014, Pubmed
Moody, Fates of the blastomeres of the 16-cell stage Xenopus embryo. 1987, Pubmed , Xenbase
Morita, Nectin-2 and N-cadherin interact through extracellular domains and induce apical accumulation of F-actin in apical constriction of Xenopus neural tube morphogenesis. 2010, Pubmed , Xenbase
Mornet, Screening of the C677T mutation on the methylenetetrahydrofolate reductase gene in French patients with neural tube defects. 1997, Pubmed
Moury, Cooperative model of epithelial shaping and bending during avian neurulation: autonomous movements of the neural plate, autonomous movements of the epidermis, and interactions in the neural plate/epidermis transition zone. 1995, Pubmed
Mu, EEA1, an early endosome-associated protein. EEA1 is a conserved alpha-helical peripheral membrane protein flanked by cysteine "fingers" and contains a calmodulin-binding IQ motif. 1995, Pubmed
Namimatsu, Reversing the effects of formalin fixation with citraconic anhydride and heat: a universal antigen retrieval method. 2005, Pubmed
Nandadasa, N- and E-cadherins in Xenopus are specifically required in the neural and non-neural ectoderm, respectively, for F-actin assembly and morphogenetic movements. 2009, Pubmed , Xenbase
Nishimura, Shroom3-mediated recruitment of Rho kinases to the apical cell junctions regulates epithelial and neuroepithelial planar remodeling. 2008, Pubmed
Nishimura, Remodeling of the adherens junctions during morphogenesis. 2009, Pubmed
NULL, Prevention of neural tube defects: results of the Medical Research Council Vitamin Study. MRC Vitamin Study Research Group. 1991, Pubmed
O'Byrne, Association of folate receptor (FOLR1, FOLR2, FOLR3) and reduced folate carrier (SLC19A1) genes with meningomyelocele. 2010, Pubmed
Ossipova, Role of Rab11 in planar cell polarity and apical constriction during vertebrate neural tube closure. 2014, Pubmed , Xenbase
Papapetrou, Methylenetetrahydrofolate reductase and neural tube defects. 1996, Pubmed
Piedrahita, Mice lacking the folic acid-binding protein Folbp1 are defective in early embryonic development. 1999, Pubmed
Pitkin, Folate and neural tube defects. 2007, Pubmed
Prasad, Selective expression of the high-affinity isoform of the folate receptor (FR-alpha) in the human placental syncytiotrophoblast and choriocarcinoma cells. 1994, Pubmed
Ramaekers, Autoantibodies to folate receptors in the cerebral folate deficiency syndrome. 2005, Pubmed
Saitsu, Spatial and temporal expression of folate-binding protein 1 (Fbp1) is closely associated with anterior neural tube closure in mice. 2003, Pubmed
Schoenwolf, Neural plate- and neural tube-forming potential of isolated epiblast areas in avian embryos. 1989, Pubmed
Schoenwolf, Microsurgical analyses of avian neurulation: separation of medial and lateral tissues. 1988, Pubmed
Selhub, The folate-binding protein of rat kidney. Purification, properties, and cellular distribution. 1984, Pubmed
Sequeira, Exposure to Folate Receptor Alpha Antibodies during Gestation and Weaning Leads to Severe Behavioral Deficits in Rats: A Pilot Study. 2016, Pubmed
Sirotnak, Carrier-mediated membrane transport of folates in mammalian cells. 1999, Pubmed
Smithells, Vitamin deficiencies and neural tube defects. 1976, Pubmed
Speer, The thermolabile variant of methylenetetrahydrofolate reductase (MTHFR) is not a major risk factor for neural tube defect in American Caucasians. The NTD Collaborative Group. 1997, Pubmed
Spiegelstein, Embryonic development of folate binding protein-1 (Folbp1) knockout mice: Effects of the chemical form, dose, and timing of maternal folate supplementation. 2004, Pubmed
Sugimoto, The role of XBtg2 in Xenopus neural development. 2007, Pubmed , Xenbase
Swanson, Targeted disruption of the methionine synthase gene in mice. 2001, Pubmed
Swapna, Interplay between electrical activity and bone morphogenetic protein signaling regulates spinal neuron differentiation. 2012, Pubmed , Xenbase
Tu, Spontaneous calcium transients manifest in the regenerating muscle and are necessary for skeletal muscle replenishment. 2014, Pubmed , Xenbase
van der Put, Mutated methylenetetrahydrofolate reductase as a risk factor for spina bifida. 1995, Pubmed
van der Put, Decreased methylene tetrahydrofolate reductase activity due to the 677C-->T mutation in families with spina bifida offspring. 1996, Pubmed
Wallingford, The continuing challenge of understanding, preventing, and treating neural tube defects. 2013, Pubmed
Wallingford, Neural tube closure requires Dishevelled-dependent convergent extension of the midline. 2002, Pubmed , Xenbase
Watanabe, Mice deficient in cystathionine beta-synthase: animal models for mild and severe homocyst(e)inemia. 1995, Pubmed
West, Cadherin Trafficking for Tissue Morphogenesis: Control and Consequences. 2016, Pubmed , Xenbase
Wilcken, Relevance to spina bifida of mutated methylenetetrahydrofolate reductase. 1996, Pubmed
Zimmerman, Competitive inhibition of folate absorption by dihydrofolate reductase inhibitors, trimethoprim and pyrimethamine. 1987, Pubmed
