XB-ART-53079
Sci Rep
2017 Mar 03;7:43173. doi: 10.1038/srep43173.
Show Gene links
Show Anatomy links
Nicotinic acid inhibits glioma invasion by facilitating Snail1 degradation.
???displayArticle.abstract???
Malignant glioma is a formidable disease that commonly leads to death, mainly due to the invasion of tumor cells into neighboring tissues. Therefore, inhibition of tumor cell invasion may provide an effective therapy for malignant glioma. Here we report that nicotinic acid (NA), an essential vitamin, inhibits glioma cell invasion in vitro and in vivo. Treatment of the U251 glioma cells with NA in vitro results in reduced invasion, which is accompanied by a loss of mesenchymal phenotype and an increase in cell-cell adhesion. At the molecular level, transcription of the adherens junction protein E-cadherin is upregulated, leading to accumulation of E-cadherin protein at the cell-cell boundary. This can be attributed to NA's ability to facilitate the ubiquitination and degradation of Snail1, a transcription factor that represses E-cadherin expression. Similarly, NA transiently inhibits neural crest migration in Xenopus embryos in a Snail1-dependent manner, indicating that the mechanism of action for NA in cell migration is evolutionarily conserved. We further show that NA injection blocks the infiltration of tumor cells into the adjacent brain tissues and improves animal survival in a rat model of glioma. These results suggest that NA treatment may be developed into a potential therapy for malignant glioma.
???displayArticle.pubmedLink??? 28256591
???displayArticle.pmcLink??? PMC5335718
???displayArticle.link??? Sci Rep
???displayArticle.grants??? [+]
Species referenced: Xenopus
Genes referenced: actb myc snai1 snai2
???displayArticle.antibodies??? actb Ab3 Myc Ab8
???attribute.lit??? ???displayArticles.show???
|
|
Figure 1. U251 cells lose mesenchymal phenotype upon NA treatment.U251 cells were incubated with PBS (control) or the indicated concentration of NA for 8 hr. Rhodamine phalloidin labeling for F-actin (red), immunocytochemistry for β-tubulin (green) and DAPI labeling for nuclei (blue) were carried out as described in Methods. White arrowheads denote the long protrusions that consist mainly of microtubules, and the inset in (D) shows an amplified image of the indicated protrusion. The percentage of cells with this type of long protrusions was calculated for each treatment and summarized in (F). *P < 0.05; ***P < 0.001. |
|
|
Figure 2. NA treatment inhibits U251 cell invasion in vitro.Transwell assays were carried out for U251 cells incubated in PBS (control) or the indicated concentration of NA as described in Methods. Images of cells (stained with Giemsa) that invaded through the matrigel (A–C) or remained on the seeded side (E–G) in a representative experiment are shown, and results of 15 different regions in 3 independent experiments (5 regions per experiment) are summarized in (D) and H for the opposite and seeded sides, respectively. |
|
|
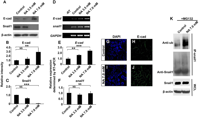
Figure 3. NA upregulates E-cadherin expression by promoting ubiquitination and degradation of Snail1.U251 cells were treated with PBS (control) or the indicated concentration of NA for 4âhr. (AâC) Western blot analyses for whole-cell lysates were performed with an anti-E-cadherin antibody. Membranes were stripped and reblotted for Snail1 and β-actin. Representative images of Western blots are shown in A, and relative intensity of E-cadherin and Snail1 normalized against β-actin was calculated and summarized in (B,C), respectively. (DâF) Total RNA was extracted, and RT-PCR was carried out for the transcripts of E-cadherin, snail1, and GAPDH. Representative images of semi-quantitative RT-PCR are shown in (D) and relative expression levels of E-cadherin and snail1 (normalized against GAPDH), as determined by RT-qPCR, are shown in (E,F) respectively. NS, not significant; **Pâ<â0.01; ***Pâ<â0.001. (GâJ) Cells were fixed and processed for DAPI staining (blue) and immunocytochemistry for E-cadherin (green). (K) U251 cells were treated with MG132 and NA or PBS (control), IP was carried out for cell lysates with an anti-Snail1 antibody, and Western blot was performed with an anti-ubiquitin antibody. Western blot for whole-cell lysates (WCL) was also performed separately with an anti-Snail1 antibody. |
|
|
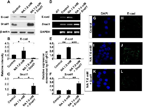
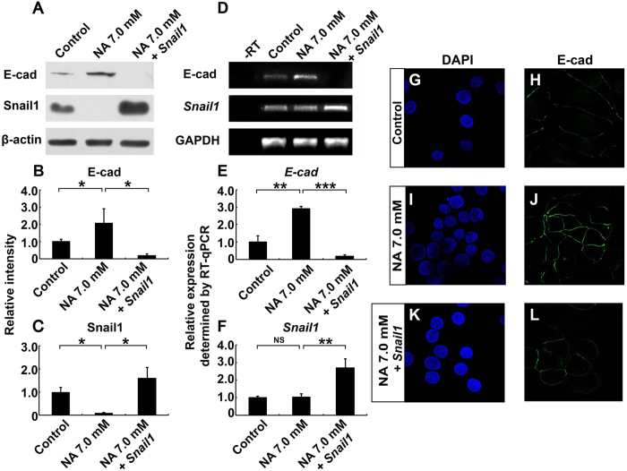
Figure 4. Snail1 reverses the effects of NA on E-cadherin expression.U251 cells were treated with PBS (control) or 7.0âmM NA for 4 hr, or transfected with a plasmid expressing Snail1 and then treated with 7.0âmM NA for 4 hr. (A) Western blot analyses for whole-cell lysates were performed with an anti-E-cadherin antibody. Membranes were stripped and reblotted for Snail1 and β-actin. Representative images of Western blots are shown in A, and relative intensity of E-cadherin and Snail1 normalized against β-actin was calculated and summarized in (B,C) respectively. (DâF) Total RNA was extracted, and RT-PCR was carried out for the transcripts of E-cadherin, snail1, and GAPDH. Representative images of semi-quantitative RT-PCR are shown in (D), and relative expression levels of E-cadherin and snail1 (normalized against GAPDH), as determined by RT-qPCR, are shown in E and F, respectively. NS, not significant; *Pâ<â0.05; **Pâ<â0.01; ***Pâ<â0.001. (GâL) Cells were fixed and processed for DAPI staining (blue) and immunocytochemistry for E-cadherin (green). |
|
|
Figure 5. NA inhibits CNC migration in Xenopus embryos by inducing Snail1 degradation.(AâD) Xenopus embryos were injected in one blastomere at 2-cell stage with PBS (control; A), NA (70âng; B), or NA combined with mRNA encoding GR-fused Snail1 (C). To induce nuclear translocation of Snail1, dexamethasone was added at stage 10â10.5 (C). Embryos were cultured to stage ~18 and processed for in situ hybridization for snail2. The injected side (on the right and denoted with an asterisk) was labeled with co-injected β-galatosidase (red), and arrows indicate the directions of migration of the three CNC streams. A representative embryo from each group is shown in (AâC), and quantitative results are summarized in (D). (E) Embryos were injected with mRNA encoding myc-tagged Snail1, and cultured with or without NA until stage 15â17 (shortly before CNC migration). Western blot was carried out with an anti-myc antibody for whole-embryo lysates or lysates of dissected CNC. Representative images of Western blots are shown in (E), and relative intensity of myc-tagged Snail1 normalized against β-actin was calculated and summarized in (F) (whole embryos) and (G) (CNC). *Pâ<â0.05. |
|
|
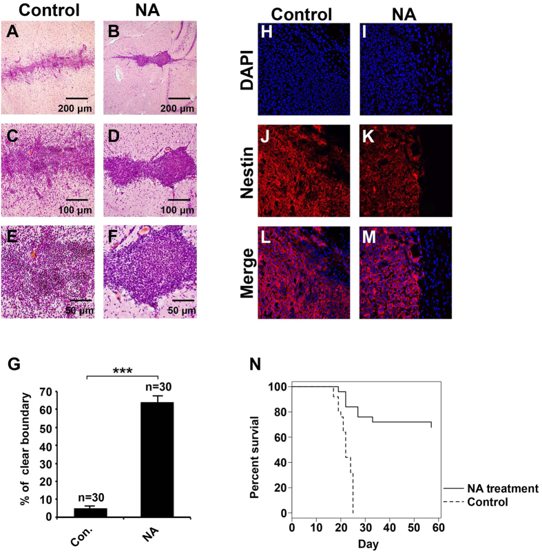
Figure 6. NA injection inhibits C6 glioma cell invasion in vivo and improves survival in a rat model of glioma.Rats allografted with C6 cells were injected with PBS (control) or NA as described in Methods. (A–G) Brain slices were collected and H&E staining was carried out. Representative images of brain slices collected from rats injected with PBS or NA are shown in (A–F) (with indicated magnification), and quantitative results from both groups (6 rats/group) are summarized in G. Arrows indicate C6 glioma cells. ***P < 0.001. (H–M) Brain slices were processed for DAPI staining (blue) and immunocytochemistry for Nestin (red). (N) NA significantly improved the survival of C6-allografted rats as compared with control (PBS; n = 25 for each group, P < 0.001). |
References [+] :
Appolloni,
A cadherin switch underlies malignancy in high-grade gliomas.
2015, Pubmed
Appolloni, A cadherin switch underlies malignancy in high-grade gliomas. 2015, Pubmed
Arai, Nestin expression in brain tumors: its utility for pathological diagnosis and correlation with the prognosis of high-grade gliomas. 2012, Pubmed
Audrito, Nicotinamide blocks proliferation and induces apoptosis of chronic lymphocytic leukemia cells through activation of the p53/miR-34a/SIRT1 tumor suppressor network. 2011, Pubmed
Aybar, Snail precedes slug in the genetic cascade required for the specification and migration of the Xenopus neural crest. 2003, Pubmed , Xenbase
Barriga, The hypoxia factor Hif-1α controls neural crest chemotaxis and epithelial to mesenchymal transition. 2013, Pubmed , Xenbase
BRIDGES, The influence of dietary depletion of thiamine, riboflavin and niacin on the induction of gliomata in mice. 1960, Pubmed
Chao, Induction of neural differentiation in rat C6 glioma cells with taxol. 2015, Pubmed
Chapman, Epithelial-mesenchymal interactions in pulmonary fibrosis. 2011, Pubmed
Ching, Molecular mechanisms of activation of endothelial nitric oxide synthase mediated by transient receptor potential vanilloid type 1. 2011, Pubmed
Cloughesy, Phase 1 trial of vocimagene amiretrorepvec and 5-fluorocytosine for recurrent high-grade glioma. 2016, Pubmed
Cuddapah, A neurocentric perspective on glioma invasion. 2014, Pubmed
Dahlrot, Clinical value of CD133 and nestin in patients with glioma: a population-based study. 2014, Pubmed
De Craene, Regulatory networks defining EMT during cancer initiation and progression. 2013, Pubmed
Díaz, Regulation of the protein stability of EMT transcription factors. 2014, Pubmed
Gaidarov, Differential tissue and ligand-dependent signaling of GPR109A receptor: implications for anti-atherosclerotic therapeutic potential. 2013, Pubmed
Gille, Nicotinic acid: pharmacological effects and mechanisms of action. 2008, Pubmed
Goel, Niacin Alternatives for Dyslipidemia: Fool's Gold or Gold Mine? Part II: Novel Niacin Mimetics. 2016, Pubmed
Han, SNAI1 is involved in the proliferation and migration of glioblastoma cells. 2011, Pubmed
Hay, An overview of epithelio-mesenchymal transformation. 1995, Pubmed
Hou, Recurrent glioblastoma multiforme: a review of natural history and management options. 2006, Pubmed
Iser, The Epithelial-to-Mesenchymal Transition-Like Process in Glioblastoma: An Updated Systematic Review and In Silico Investigation. 2017, Pubmed
Itzhaki, Nicotinamide inhibits vasculogenic mimicry, an alternative vascularization pathway observed in highly aggressive melanoma. 2013, Pubmed
Iwadate, Epithelial-mesenchymal transition in glioblastoma progression. 2016, Pubmed
Kahlert, Epithelial-to-mesenchymal(-like) transition as a relevant molecular event in malignant gliomas. 2013, Pubmed
Kalluri, The basics of epithelial-mesenchymal transition. 2009, Pubmed
Karunasena, 'Cut from the same cloth': Shared microsatellite variants among cancers link to ectodermal tissues-neural tube and crest cells. 2015, Pubmed
Kim, A developmental taxonomy of glioblastoma defined and maintained by MicroRNAs. 2011, Pubmed
Langer, Ajuba LIM proteins are snail/slug corepressors required for neural crest development in Xenopus. 2008, Pubmed , Xenbase
Lee, KITENIN promotes glioma invasiveness and progression, associated with the induction of EMT and stemness markers. 2015, Pubmed
Li, Nicotinic acid modulates intracellular calcium concentration and disassembles the cytoskeleton. 2014, Pubmed , Xenbase
Li, Xenopus reduced folate carrier regulates neural crest development epigenetically. 2011, Pubmed , Xenbase
Li, TRPV1-antagonist AMG9810 promotes mouse skin tumorigenesis through EGFR/Akt signaling. 2011, Pubmed
Lim, Epithelial-mesenchymal transitions: insights from development. 2012, Pubmed
Lin, The SNAG domain of Snail1 functions as a molecular hook for recruiting lysine-specific demethylase 1. 2010, Pubmed
Lin, Inhibition of histamine receptor 3 suppresses glioblastoma tumor growth, invasion, and epithelial-to-mesenchymal transition. 2015, Pubmed
Louis, The 2007 WHO classification of tumours of the central nervous system. 2007, Pubmed
Ma, Nicotinic acid activates the capsaicin receptor TRPV1: Potential mechanism for cutaneous flushing. 2014, Pubmed
Ma, Nicotinic acid is a common regulator of heat-sensing TRPV1-4 ion channels. 2015, Pubmed
Mahabir, Sustained elevation of Snail promotes glial-mesenchymal transition after irradiation in malignant glioma. 2014, Pubmed
Mani, The epithelial-mesenchymal transition generates cells with properties of stem cells. 2008, Pubmed
Mayor, The neural crest. 2013, Pubmed , Xenbase
Monsoro-Burq, Msx1 and Pax3 cooperate to mediate FGF8 and WNT signals during Xenopus neural crest induction. 2005, Pubmed , Xenbase
Myung, Snail and Cox-2 expressions are associated with WHO tumor grade and survival rate of patients with gliomas. 2010, Pubmed
Myung, Snail plays an oncogenic role in glioblastoma by promoting epithelial mesenchymal transition. 2014, Pubmed
Nieto, The ins and outs of the epithelial to mesenchymal transition in health and disease. 2011, Pubmed
Offermanns, Activation of platelet function through G protein-coupled receptors. 2006, Pubmed
Offermanns, The nicotinic acid receptor GPR109A (HM74A or PUMA-G) as a new therapeutic target. 2006, Pubmed
Ogawa, Sensing of redox status by TRP channels. 2016, Pubmed
Ohkubo, The transcription factor Snail downregulates the tight junction components independently of E-cadherin downregulation. 2004, Pubmed
Panopoulos, Glioblastoma motility occurs in the absence of actin polymer. 2011, Pubmed
Peinado, Snail mediates E-cadherin repression by the recruitment of the Sin3A/histone deacetylase 1 (HDAC1)/HDAC2 complex. 2004, Pubmed
Pike, Flushing out the role of GPR109A (HM74A) in the clinical efficacy of nicotinic acid. 2005, Pubmed
Polyak, Transitions between epithelial and mesenchymal states: acquisition of malignant and stem cell traits. 2009, Pubmed
Powell, Riding the crest of the wave: parallels between the neural crest and cancer in epithelial-to-mesenchymal transition and migration. 2013, Pubmed
Qu, Melatonin treatment increases the transcription of cell proliferation-related genes prior to inducing cell death in C6 glioma cells in vitro. 2013, Pubmed
Rabadán, Delamination of neural crest cells requires transient and reversible Wnt inhibition mediated by Dact1/2. 2016, Pubmed , Xenbase
Sato, Neural crest determination by co-activation of Pax3 and Zic1 genes in Xenopus ectoderm. 2005, Pubmed , Xenbase
Savary, Snail depletes the tumorigenic potential of glioblastoma. 2013, Pubmed
Simões-Costa, Insights into neural crest development and evolution from genomic analysis. 2013, Pubmed
Stevens, Pellagra secondary to 5-fluorouracil. 1993, Pubmed
Strobl-Mazzulla, Epithelial to mesenchymal transition: new and old insights from the classical neural crest model. 2012, Pubmed
Stuhlmiller, Current perspectives of the signaling pathways directing neural crest induction. 2012, Pubmed , Xenbase
Sun, Niacin activates the PI3K/Akt cascade via PKC- and EGFR-transactivation-dependent pathways through hydroxyl-carboxylic acid receptor 2. 2014, Pubmed
Tanaka, Identification of anti-cancer chemical compounds using Xenopus embryos. 2016, Pubmed , Xenbase
Theveneau, Neural crest delamination and migration: from epithelium-to-mesenchyme transition to collective cell migration. 2012, Pubmed , Xenbase
Thiery, Epithelial-mesenchymal transitions in development and disease. 2009, Pubmed
Wu, ATPase inhibitory factor 1 is a potential prognostic marker for the migration and invasion of glioma. 2015, Pubmed
Yang, Elongator Protein 3 (Elp3) stabilizes Snail1 and regulates neural crest migration in Xenopus. 2016, Pubmed , Xenbase
Yook, Wnt-dependent regulation of the E-cadherin repressor snail. 2005, Pubmed , Xenbase
Zhou, Dual regulation of Snail by GSK-3beta-mediated phosphorylation in control of epithelial-mesenchymal transition. 2004, Pubmed
