Click here to close Hello! We notice that you are using Internet Explorer, which is not supported by Xenbase and may cause the site to display incorrectly. We suggest using a current version of Chrome, FireFox, or Safari.
XB-ART-53046
Cell Rep 2017 Jan 31;185:1171-1186. doi: 10.1016/j.celrep.2016.12.093.
Show Gene links Show Anatomy links

miR-182 Regulates Slit2-Mediated Axon Guidance by Modulating the Local Translation of a Specific mRNA.

Bellon A, Iyer A, Bridi S, Lee FCY, Ovando-Vázquez C, Corradi E, Longhi S, Roccuzzo M, Strohbuecker S, Naik S, Sarkies P, Miska E, Abreu-Goodger C, Holt CE, Baudet ML.


???displayArticle.abstract???
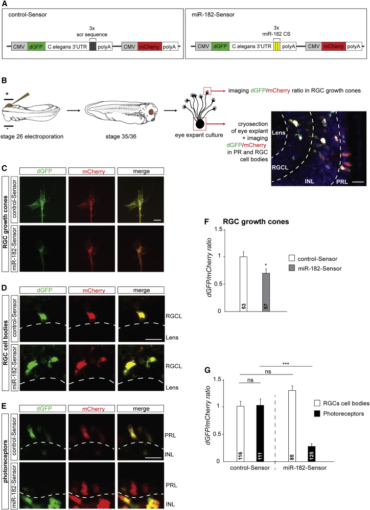
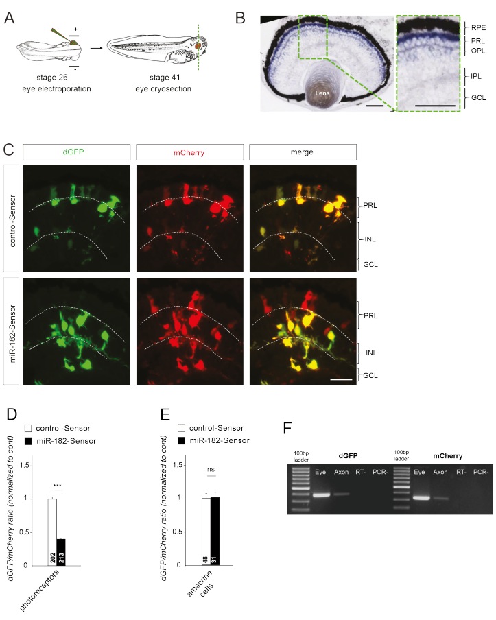
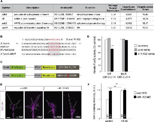
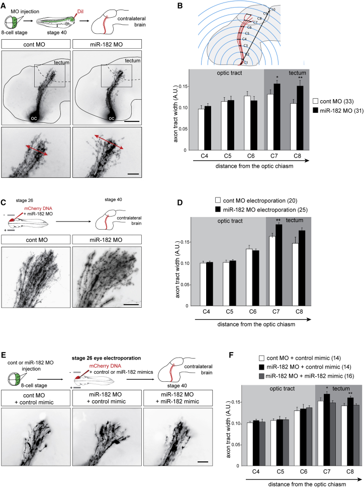
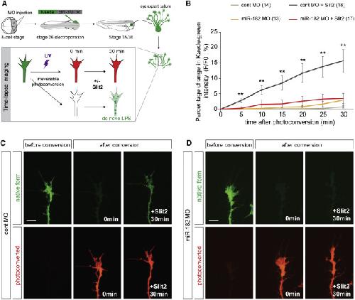
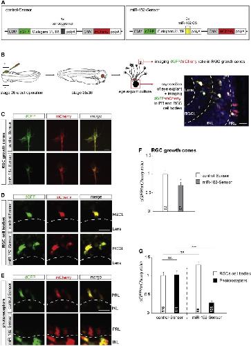
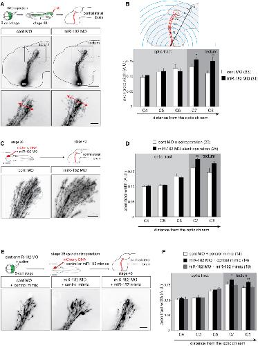
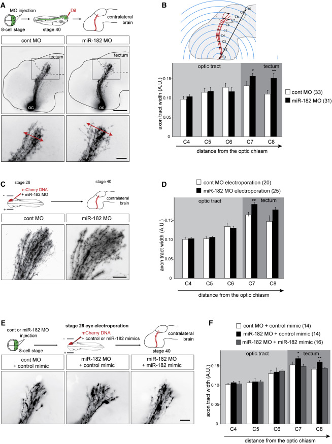
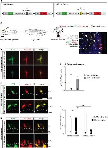
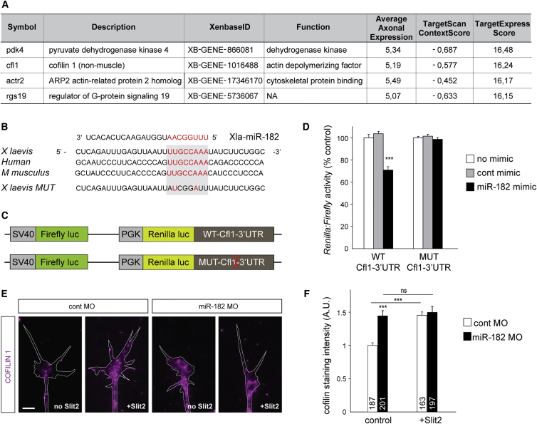
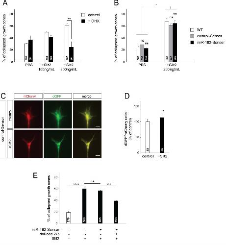
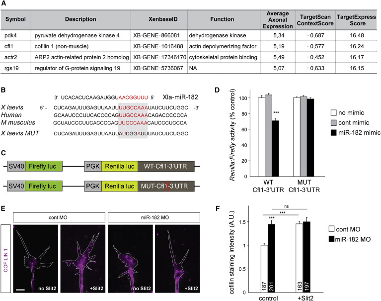
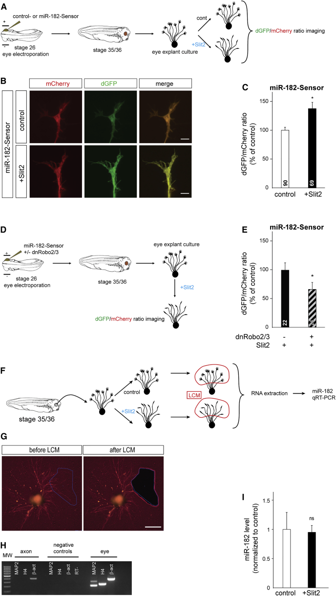
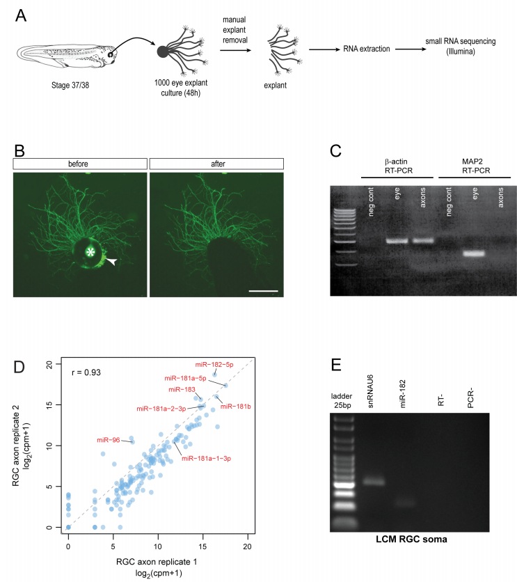
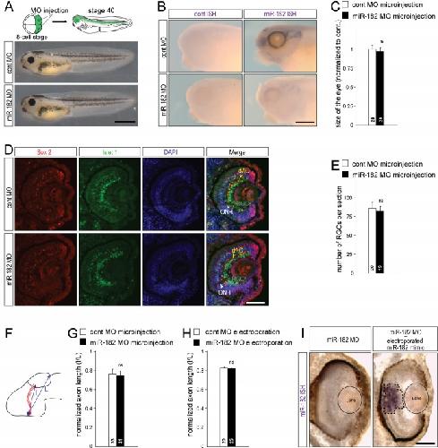
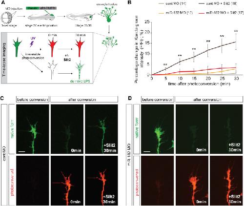
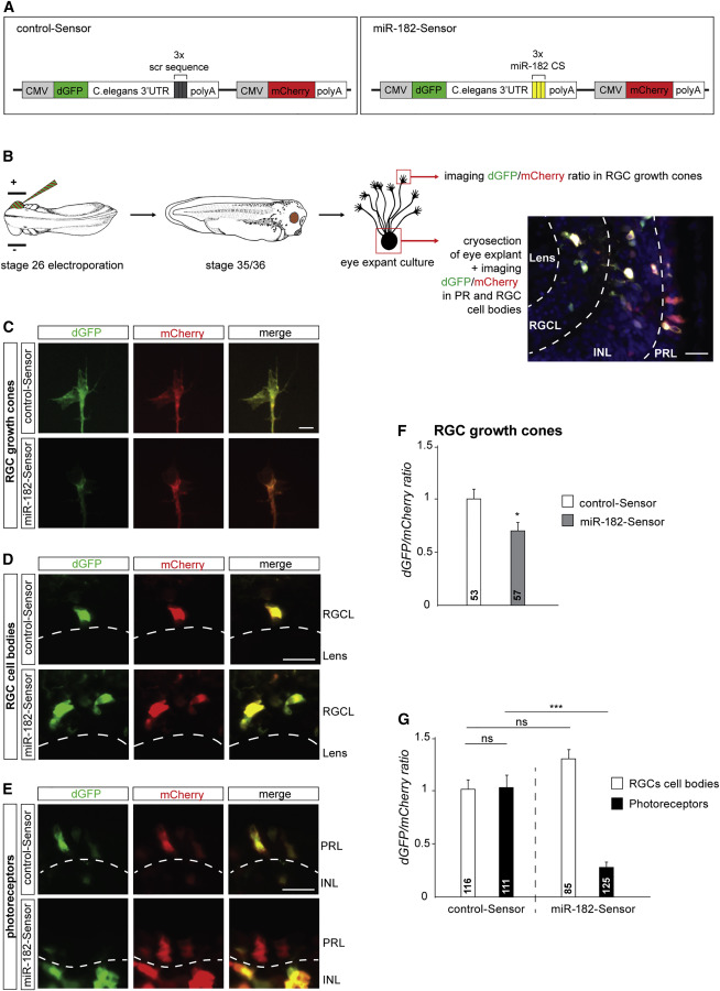
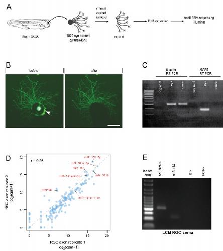
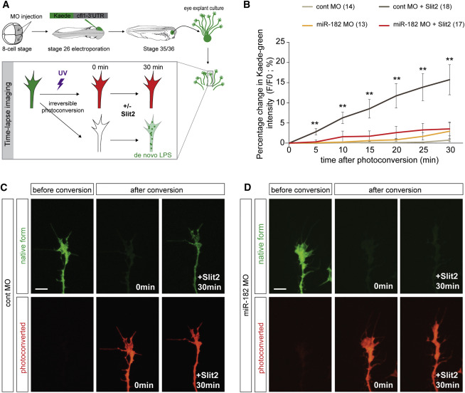
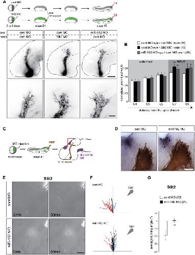
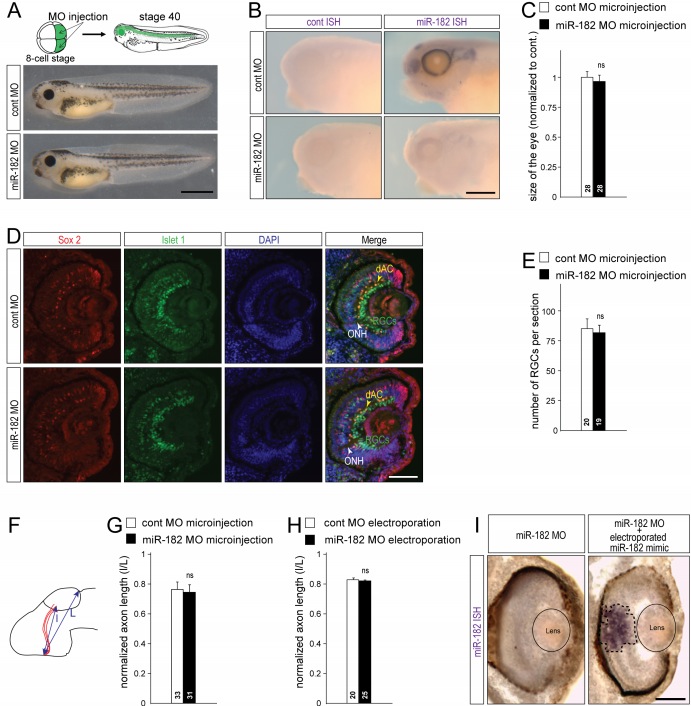
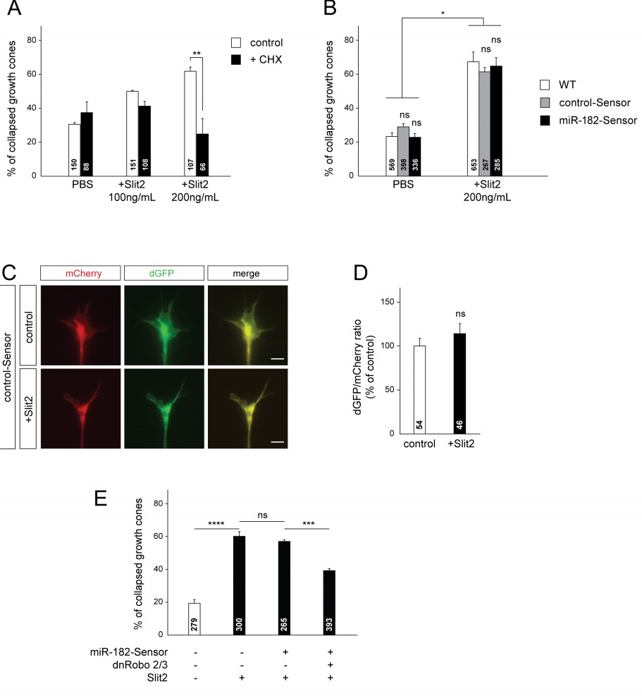
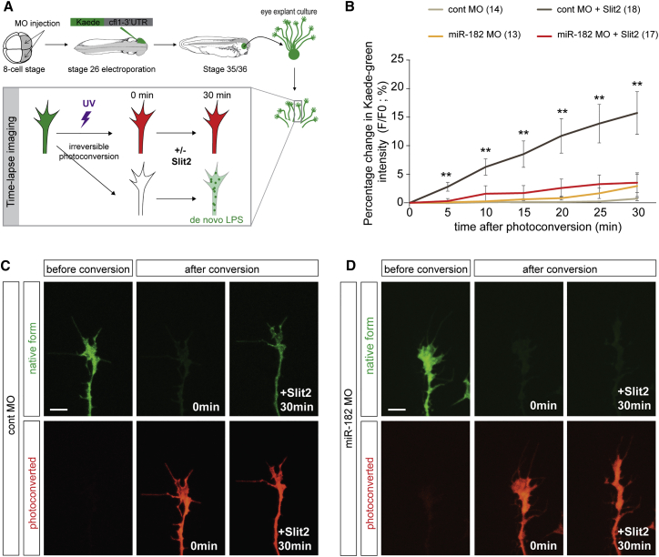
During brain wiring, cue-induced axon behaviors such as directional steering and branching are aided by localized mRNA translation. Different guidance cues elicit translation of subsets of mRNAs that differentially regulate the cytoskeleton, yet little is understood about how specific mRNAs are selected for translation. MicroRNAs (miRNAs) are critical translational regulators that act through a sequence-specific mechanism. Here, we investigate the local role of miRNAs in mRNA-specific translation during pathfinding of Xenopus laevis retinal ganglion cell (RGC) axons. Among a rich repertoire of axonal miRNAs, miR-182 is identified as the most abundant. Loss of miR-182 causes RGC axon targeting defects in vivo and impairs Slit2-induced growth cone (GC) repulsion. We find that miR-182 targets cofilin-1 mRNA, silencing its translation, and Slit2 rapidly relieves the repression without causing miR-182 degradation. Our data support a model whereby miR-182 reversibly gates the selection of transcripts for fast translation depending on the extrinsic cue.

???displayArticle.pubmedLink??? 28147273
???displayArticle.pmcLink??? PMC5300892
???displayArticle.link??? Cell Rep
???displayArticle.grants??? [+]

Species referenced: Xenopus laevis
Genes referenced: actr2 bdnf cfl1 gnl3 map2 mmut nrp1 ntn1 pdk4 prl.2 rgs19 rhoa sema3a slit2 ugcg
???displayArticle.morpholinos??? miR-182 MO1 slit2 MO4 slit2 MO5

???displayArticle.gses??? GSE86883: NCBI

???attribute.lit??? ???displayArticles.show???
References [+] :
Aschrafi, MicroRNA-338 regulates local cytochrome c oxidase IV mRNA levels and oxidative phosphorylation in the axons of sympathetic neurons. 2008, Pubmed