Click here to close
Hello! We notice that you are using Internet Explorer, which is not supported by Xenbase and may cause the site to display incorrectly.
We suggest using a current version of Chrome,
FireFox, or Safari.
???displayArticle.abstract???
In contrast to humans, many amphibians are able to rapidly and completely regenerate complex tissues, including entire appendages. Following tail amputation, Xenopus tropicalis tadpoles quickly regenerate muscle, spinal cord, cartilage, vasculature and skin, all properly patterned in three dimensions. To better understand the molecular basis of this regenerative competence, we performed a transcriptional analysis of the first 72 h of tail regeneration using RNA-Seq. Our analysis refines the windows during which many key biological signaling processes act in regeneration, including embryonic patterning signals, immune responses, bioelectrical signaling and apoptosis. Our work provides a deep database for researchers interested in appendage regeneration, and points to new avenues for further study.
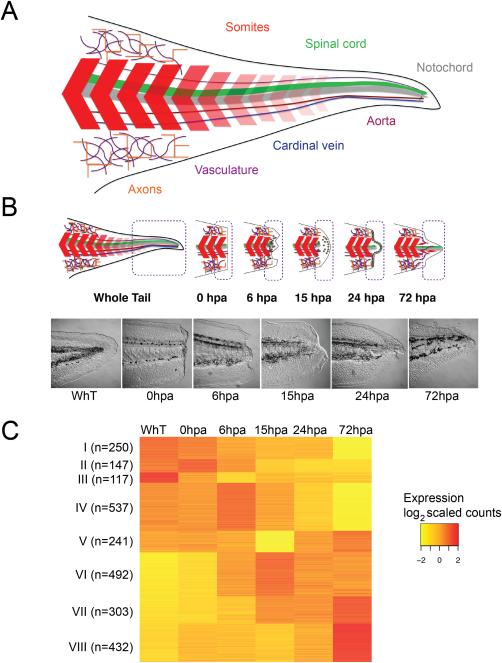
Figure 1. Tail regeneration analysis in X. tropicalis. (a) Schematic of the Xenopus tropicalis tail at stage 41, highlighting structures that regenerate following amputation. (b) Time course of X. tropicalis tail regeneration following amputation at stage 41. Top pictures are cartoons representing regeneration of tail tissues as shown in (a). The dotted lines circumscribe the portions of tissue collected for RNA-Seq analysis. Bottom pictures are DIC micrographs of representative regenerating tails. (c) Fuzzy K clustering analysis recovers 8 dominant patterns of covariant gene expression. WhT = Whole tail. Hpa = hours post amputation
Figure 2. Gene ontology and expression patterns for differentially expressed genes during regeneration, Clusters I–IV. (a) Cluster I contains genes that are highly expressed in the tail tip, downregulated from 0 to 6 hpa, and then re-upregulated. (b) Cluster II contains genes that are highly expressed in the whole tail and are downregulated steadily over the course of regeneration. Cluster III contains genes that are strongly expressed in the transected trunk at 0hpa, and are downregulated during regeneration. Cluster IV contains genes that are upregulated in the first few hours post amputation and then downregulated. Heat maps of expression values uses the same color key as Figure 1c. Top gene ontology enrichment terms were identified using EnrichR, and are shown with the corresponding –log10 of their adjusted p value. Higher –log10 represents more significant terms. P values are adjusted to take into account multiple hypothesis testing. WhT = Whole tail. Hpa = hours post amputation.
Figure 3. Gene ontology and expression patterns for differentially expressed genes during regeneration: Clusters V–VIII. (a) Cluster V contains genes with peak expression at 15 hpa. (b) Genes in cluster VI are strongly expressed beginning at 15 hpa and then are maintained at a high level until 72 hpa. (c,d) Clusters VII and VIII contain genes that have peak expression late in regeneration, at 72 hpa. Heat maps of expression values uses the same color key as Figure 1c. Top gene ontology enrichment terms were identified using EnrichR, and are shown with the corresponding –log10 of their adjusted p value. Higher –log10 represents more significant terms. p values are adjusted to take into account multiple hypothesis testing. WhT = Whole tail. Hpa = hours post amputation.