|
Fig. 1.
N4bp3 is expressed in the early embryonic development of Xenopus laevis. Whole mount in situ hybridization (WMISH) approaches at indicated stages show that N4bp3 is expressed in the developing eye (red arrows) including the retina (re) and the lens (le), the brain including fore- and hindbrain (white arrows and arrowheads), the cranial placodes and ganglia (black arrows), part of the migrating neural crest cells (red arrowheads) and the endodermal part of the pharyngeal pouches (black arrowheads). Dotted lines in panel G, H and I delineate section planes in panel J-O. Abbreviations: le, lens; re, retina.
|
|
Fig. 2.
N4bp3 is required for eye development in Xenopus laevis. A Knockdown of N4bp3 causes a severe eye phenotype demonstrated on macroscopic and microscopic level. The eye on the injected side is smaller and deformed (white arrows) including a coloboma phenotype (red arrows). Scale bars: dorsal and lateral: 500 µm; detail: 100 µm. B N4bp3 MO injection results in an eye phenotype in a dose dependent and significant manner. Note that the data of D are integrated into this statistical analysis. C The eye phenotype caused by 25 ng N4bp3 MO injection can significantly be rescued by co-injecting 1 ng full-length rat n4bp3 RNA. Scale bars: 1000 µm. D Statistical evaluation of the data in C. E Measurement of the area of the eye (red dotted circles) at stage 42. Scale bars: 500 µm. F The statistical evaluation of the data in E reveals a significant reduction of the eye area upon N4bp3 depletion. G and H Control MO embryos exhibit no colobma. Scale bar: 1000 µm. I and J Compared to internal control, N4bp3-deficient eyes show coloboma with variable severity. Scale bar: 1000 µm. K and L Loss of N4bp3 function leads to disorganized retinal layers including rosette-like structures (white arrows) shown by retinal cell type specific marker genes. However, retinal layers on the un-injected side are unaffected. We used rho (photoreceptor cells), prox1 (horizontal cells), vsx1 (bipolar cells), pax6 (amacrine and ganglion cells) and pouf4f1 (ganglion cells). Abbreviations: N, number of evaluated embryos in total; n, number of independent experiments; ng, nanogram. Error bars indicate standard error of the means (s. e. m.); * pâ¤0.05; ** pâ¤0.01; *** pâ¤0.001; **** pâ¤0.0001. P-values were calculated by a nonparametric, one-tailed Mann-Whitney rank sum test. |
|
Fig. 3.
N4bp3 function is required for brain development. A Injection of 25 ng N4bp3 MO results in a reduced brain size (red dotted line, middle panel) compared to the un-injected and Control MO injected sides (black dotted lines, left panel). The brain phenotype was significantly rescued by co-injection of 25 ng N4bp3 MO together with 1 ng full-length rat N4bp3 RNA (right panel). Scale bar: 200 µm. B Quantification of the data in A. For the evaluation, the injected zone was set in ratio to the un-injected zone. Abbreviations: n, number of independent evaluated brains. Error bars indicate standard error of the means (s. e. m.); **** pâ¤0.0001. P-values were calculated by a nonparametric, one-tailed Mann-Whitney rank sum test. |
|
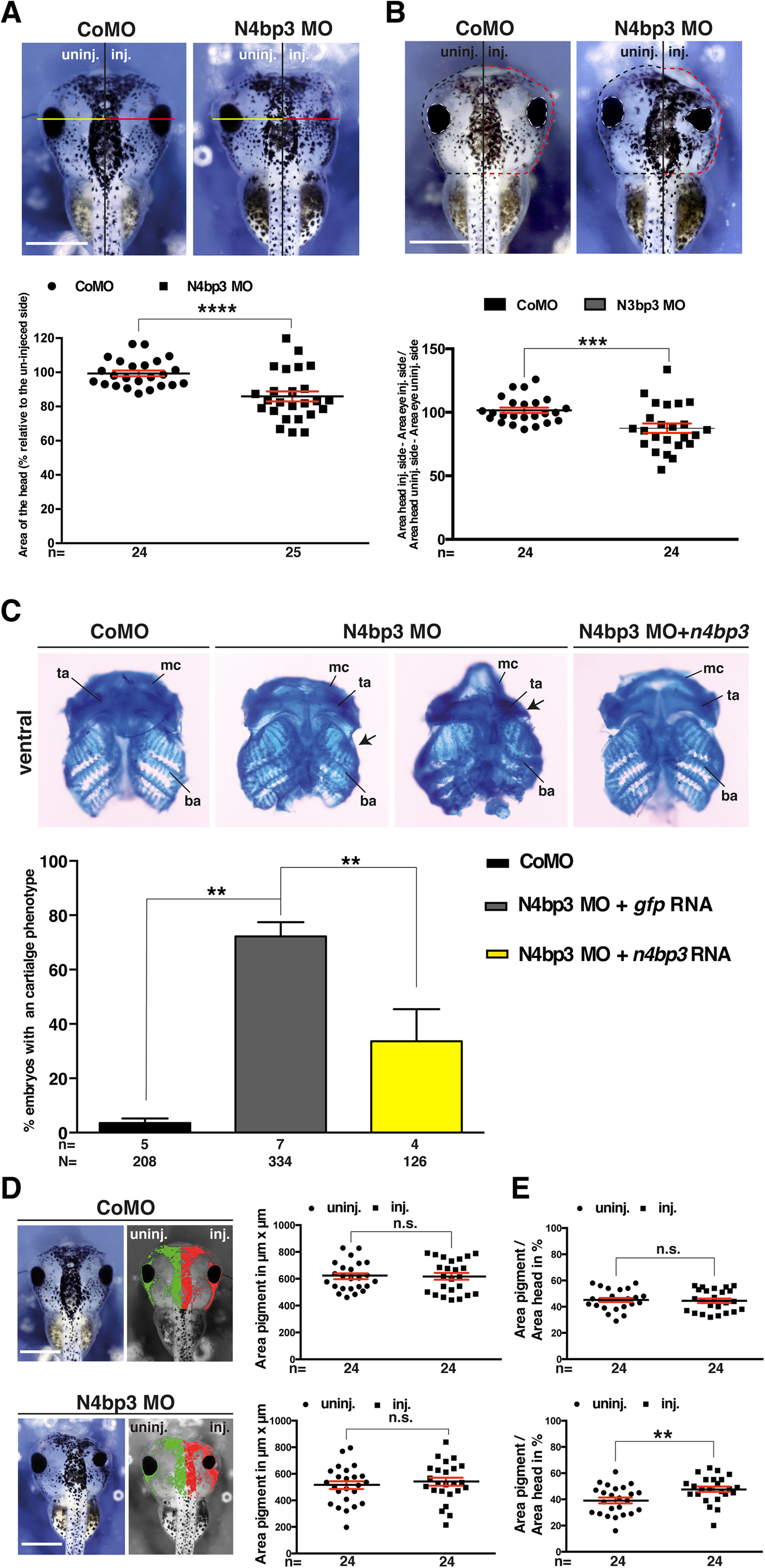
Fig. 4.
N4bp3 knockdown results in reduced head size and cartilage structures. A and B Dorsal views of Xenopus embryos at stages 43/44. A After N4bp3 knockdown the distance between the midline and the surface of the embryo is reduced on the N4bp3 MO-injected side compared to the un-injected or Control MO injected side. Scale bars: 500 µm. Statistical quantification of the data is given. B Head areas of both sides (un-injected sides: black dotted circles; injected sides: red dotted circles) and eye areas (white dotted circles) were measured. The statistical quantification shows the ratio between the head area of the injected and the head area of the un-injected sides excluding the eye areas. N4bp3 deficiency resulted in a reduced head area compared to Control MO injections. C Alcian Blue stained isolated cranial cartilages demonstrate reduced cartilage structures upon N4bp3 depletion (black arrows) whereas Control MO injections show normal developed cartilages. The co-injection of N4bp3 MO together with rat n4bp3 RNA leads to a rescue of the phenotype. A statistical quantification of the data is given. D Measurement of the pigment area. Neither the injection of a Control MO nor the N4bp3 MO (pigmented area labeled in red) leads to an impairment of melanocyte development compared to the un-injected side (pigmented area labeled in green). A statistical evaluation is given. E The ration between the area of pigment and the area of the head is significant higher upon N4bp3 depletion compared to Control MO injections. Abbreviations: ba, branchial arches; mc, Meckel´s cartilage; N, number of evaluated embryos in total; n, number of independent experiments; n.s., not significant; ta, tectum antrerius. Error bars indicate standard error of the means (s. e. m.); ** pâ¤0.01; *** pâ¤0.001; **** pâ¤0.0001. P-values were calculated by a nonparametric, one-tailed Mann-Whitney rank sum test. |
|
Fig. 5.
Loss of N4bp3 function interferes with the expression of eye and brain marker genes. A WMISH using rax and pax6 at stage 13 demonstrates a reduced staining in the eye field on the injected side (red arrows) whereas the un-injected and Control MO injected sides were unaffected. In contrast, the pan-neural maker gene sox3 is not affected upon N4bp3 (25 ng MO) deficiency. B Quantification of the data in A. C. Expression of pax6 in the brain region is reduced in N4bp3 deficient embryos at stage 13. D Statistical evaluation of the data in A. E The expression domain and intensity of rax, pax6 and otx2 in the eye region at stage 23 is impaired upon loss of N4bp3 function (black arrows). F Statistical evaluation of the data in E. G WMISH using emx1, pax6 (both forebrain expression domains), otx2 (forebrain and midbrain expression domains), en2 (isthmus expression domain) and egr2 (krox20) (hindbrain expression domain). All analyzed marker genes are significantly reduced upon loss of N4bp3 function (black arrows). Control MO injection has no effect on marker gene expression. H Quantification of the data in G. Abbreviations: N, number of evaluated embryos in total; n, number of independent experiments. Error bars indicate standard error of the means (s. e. m.); * pâ¤0.05; ** pâ¤0.001. P-values were calculated by a nonparametric, one-tailed Mann-Whitney rank sum test. |
|
Fig. 6.
Loss of N4bp3 leads to an impaired neural crest cell migration. WMISH experiments show a mild effect on neural crest marker genes snai2, foxd3 and twist1 at stage 16 upon N4bp3 deficiency (arrows). In contrast, Control MO injections have no influence in neural crest marker genes at this stage. Statistical evaluation of the data is given. B Neural crest cell migration at stage 24 is severely impaired after N4bp3 depletion whereas Control MO injections show no effect. Statistical evaluation of the data is given. Abbreviations: N, number of evaluated embryos in total; n, number of independent experiments. Error bars indicate standard error of the means (s. e. m.); * pâ¤0.05. P-values were calculated by a nonparametric, one-tailed Mann-Whitney rank sum test. |
|
Fig. 7.
TUNEL and pH3 staining in N4bp3-deficient embryos at stage 23. A TUNEL staining. N4bp3 MO injection leads to an increase of TUNEL positive cells compared to the un-injected side whereas the Control MO injection has no effect on cell apoptosis. TUNEL positive cells were counted in the areas defined by the black rectangles. Statistical quantifications of the data are given. B N4bp3 depletion leads to a significant reduction of proliferating cells compared to the un-injected side whereas the Control MO injection has no influence on cell proliferation. pH3 positive cells were counted in the areas defined by the black rectangles. Statistical evaluation of the data are shown. Abbreviations: n, number of independent experiments; n.s., not significant. Error bars indicate standard error of the means (s. e. m.); ** pâ¤0.01; **** pâ¤0.0001. P-values were calculated by a nonparametric, one-tailed Mann-Whitney rank sum test. |
|
Supplementary material Fig. S1: N4bp3 gene localization is conserved across species. A synteny analysis shows that the genetic neighborhood of N4bp3 is strongly conserved among species. Genes are depicted by a color code. Abbreviations: VDAC1, voltage dependent anion channel 1; TCF7, transcription factor 7; PPP2CA, protein phosphatase 2 catalytic subunit alpha; SAR1B, secretion associated Ras related GTPase 1B; SEC24A, SEC24 homolog A; STC2, stanniocalcin 2; CPEB4, cytoplasmic polyadenylation element binding protein 4; N4BP3, NEDD4 binding protein 3; NHP2, NHP2 ribonucleoprotein; HNRNPAB, heterogeneous nuclear ribonucleoprotein A/B; ADAMTS2, ADAM metallopeptidase with thrombospondin type 1 motif 2. |
|
Supplementary material Fig. S2: N4bp3 MO and probe sequences. A. Schematic overview of the n4bp3 open reading frame. The n4bp3 probe binds to a 1427 bp fragment in the n4bp3 open reading frame (orange labeled) and recognizes both n4bp3 pseudoalles as the S and L form show a 92% identity in this region. The MO binding sites of N4bp3 MO (blue labeling) and N4bp3 MO2 (brown labeling) are shown. B. Comparative n4bp3 sequence of the S and L form from base 1 (ATG start codon) to 150. The MO binding sites of N4bp3 MO (blue labeling) and N4bp3 MO2 (brown labeling) are shown. 5′ part of the n4bp3 probe binding site is highlighted by an orange bracket. |
|
Supplementary material Fig. S3: Comparative expression analysis of n4bp3, twist1 and nedd4 on sections.
The expression of all three genes partially overlaps within the migrating neural crest cells (red arrowheads). |
|
Supplementary material Fig. S4: GFP co-injection. MO injections have been performed unilaterally into one animal-dorsal blastomere at eight-cell stage to target anterior neural tissue and correct injections were controlled by co-injection of 0.5â1 ng gfp RNA at stages 13 or 23 using a fluorescence microscope. The un-injected side served as internal control. |
|
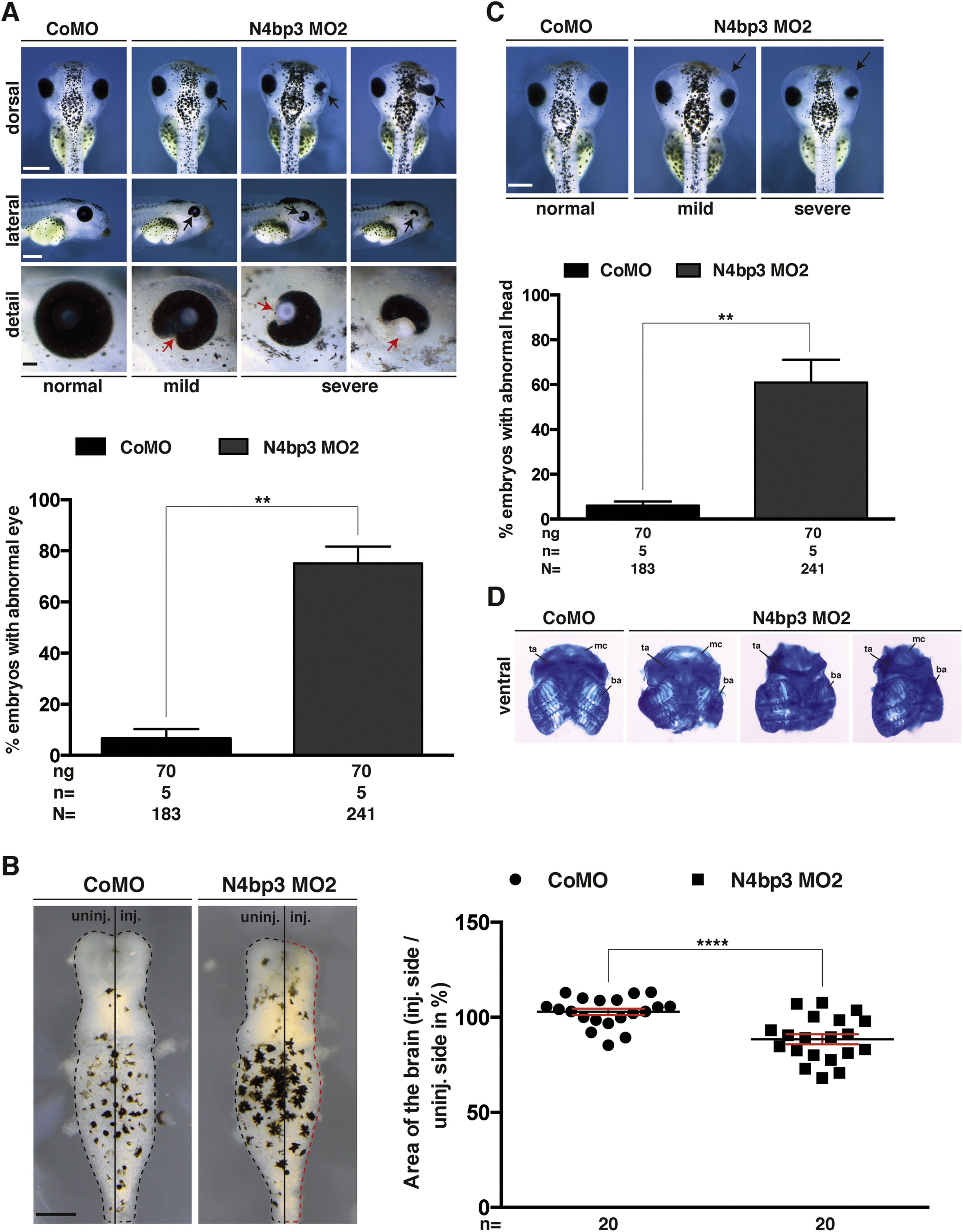
Supplementary material Fig. S5: The injection of the N4bp3 MO2 leads to a phenotype comparable to N4bp4 MO injection. The injection of 70 ng N4bp3 MO2 results in a eye (A, arrows), brain (B), head size (C, arrows) and cartilage (D) phenotype similar to the injection of N4bp3 MO. Statistical evaluations are given. Scale bars: A. dorsal and lateral: 500 µm; detail: 100 µm. B. 200 µm. C. 500 µm. Abbreviations: N, number of evaluated embryos in total; n, number of independent experiments. Error bars indicate standard error of the means (s. e. m.); ** pâ¤0.01; **** pâ¤0.0001. P-values were calculated by a nonparametric, one-tailed Mann-Whitney rank sum test. |
|
Supplementary material Figure S6: Gain of N4bp3 function. Injection of neither 1 nor 2 ng rat n4bp3 RNA impairs early development of Xenopus laevis. Scale bars: 500 µm. |
|
Supplementary material Fig. S7: Comparative expression analysis of n4bp3 and nedd4 during Xenopus anterior neural development. N4bp3 and nedd4 show similar expression patterns during eye (red arrows), brain (white arrowheads) and neural crest / pharyngeal arch (black arrowheads) development. |