Click here to close
Hello! We notice that you are using Internet Explorer, which is not supported by Xenbase and may cause the site to display incorrectly.
We suggest using a current version of Chrome,
FireFox, or Safari.
???displayArticle.abstract???
Here we present a protocol for the husbandry of Xenopus laevis tadpoles and froglets, and procedures to study spinal cord regeneration. This includes methods to induce spinal cord injury (SCI); DNA and morpholino electroporation for genetic studies; in vivo imaging for cell analysis; a swimming test to measure functional recovery; and a convenient model for screening for new compounds that promote neural regeneration. These protocols establish X. laevis as a unique model organism for understanding spinal cord regeneration by comparing regenerative and nonregenerative stages. This protocol can be used to understand the molecular and cellular mechanisms involved in nervous system regeneration, including neural stem and progenitor cell (NSPC) proliferation and neurogenesis, extrinsic and intrinsic mechanisms involved in axon regeneration, glial response and scar formation, and trophic factors. For experienced personnel, husbandry takes 1-2 months; SCI can be achieved in 5-15 min; and swimming recovery takes 20-30 d.
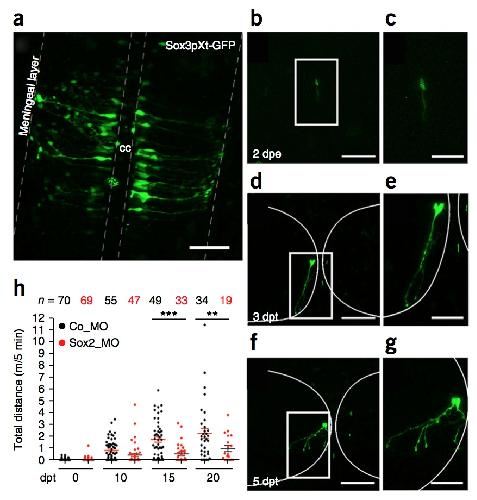
Figure 1 | Spinal cord transection surgery in stage 50 larvae. (a) Stage 50 larvae are transferred from an anesthetic bath to a gauze using a spoon to avoid any damage. (b,c) Larvae are placed dorsal side up on the gauze under the dissecting microscope. (d) Schematic diagram showing location of the injury site at the thoracic level of the spinal cord. (e) Identification of the third and fourth peripheral nerves by white lines or green arrowheads. (f) Scissors position right before transection. (g) Straight cut through skin, muscle and spinal cord. (h) Larva after spinal cord transection. Scale bars, 200 μm. Spinal cord injury in larvae was performed in compliance with the institutional bioethics and biosafety committee at the Pontificia Universidad CatoÂÂÂÂ?lica de Chile.
Adapted with permission from Macmillan Publishers Ltd: Edwards-Faret et al. (2017).Spinal cord regeneration in Xenopus laevis. Nature Protocols 12, 372–389 (2017) doi:10.1038/nprot.2016.177, copyright (2017).
Figure 2 | Spinal cord transection surgery in stage 66 froglets. (a) Stage 66 froglets are transferred from anesthetic to a gauze using a spoon to avoid any damage. (b,c) Froglets are placed dorsal side up on the gauze under the dissecting microscope. (d) Schematic diagram showing the location of the injury site at the thoracic level of the spinal cord. (e) First incision in the skin and muscle with the tip of a 23-gauge needle. (f) Skin and muscle separation to access the dorsal region of the vertebrae. (g) Laminectomy of one vertebra using forceps. (h) Blood should be cleaned with tissue paper. (i) Spinal cord is exposed to proceed with spinal cord transection. (j) Incision across the spinal cord using microdissection scissors. (k) Spinal cord incision. (l) Closure of the injury extending the muscle and then the skin from one side over the other. Scale bars, 5 mm (e); 1.5 mm (f–l). Spinal cord injury in froglets was performed in compliance with the institutional bioethics and biosafety committee at the Pontificia Universidad Catolica de Chile.
Adapted with permission from Macmillan Publishers Ltd: Edwards-Faret et al. (2017).Spinal cord regeneration in Xenopus laevis. Nature Protocols 12, 372–389 (2017) doi:10.1038/nprot.2016.177, copyright (2017).
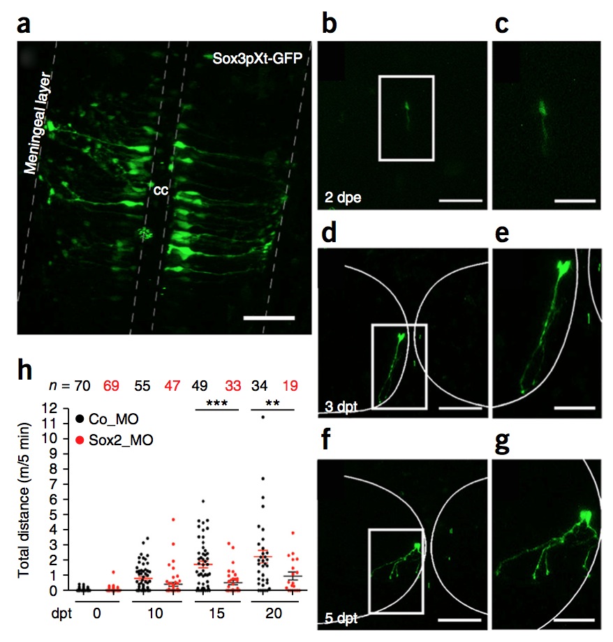
Figure 5 | Sox3pXt-GFP+ cells after spinal cord electroporation. (a) GFP expression 2 d after electroporation of Sox3pXt-GFP into the central canal (cc) of the larvae spinal cord. The morphology clearly shows that GFP+ cells have radial glia morphology. (b–g) Z stack of in vivo imaging of Sox3pXt-GFP+ electroporated cells (b) 2 dpe (days after electroporation) and (d,f) 3–5 dpt (days after transection), showing differentiation to neuronal morphology. White boxed areas in b,d,f are the magnified areas indicated in c,e,g and show the neural morphology of the electroporated cells. (h) Trajectory of swimming records of larvae electroporated with control morpholino (Co_MO; black dots) and Sox2 morpholino (Sox2_MO; red dots). Results for swimming records were analyzed by one-way ANOVA and Bonferroni multiple comparison test. Error bars indicate the s.e.m.(**P < 0.01; ***P < 0.001, indicates statistically significant). The decrease in Sox2_MO electroporated animals is explained because of animal death specific to the knockdown of Sox2. Scale bars, 50 μm (a,b,d,f); 100 μm (c,e,g). Spinal cord electroporation and swimming behavior test in larvae were performed in compliance with the institutional Bioethics and Biosafety committee at the Pontificia Universidad Catolica de Chile. b–h adapted with permission from ref. 10, Elsevier.
Adapted with permission from Macmillan Publishers Ltd: Edwards-Faret et al. (2017).Spinal cord regeneration in Xenopus laevis. Nature Protocols 12, 372–389 (2017) doi:10.1038/nprot.2016.177, copyright (2017).
Beattie,
Metamorphosis alters the response to spinal cord transection in Xenopus laevis frogs.
1990, Pubmed,
Xenbase
Beattie,
Metamorphosis alters the response to spinal cord transection in Xenopus laevis frogs.
1990,
Pubmed
,
Xenbase Becker,
Axonal regrowth after spinal cord transection in adult zebrafish.
1997,
Pubmed Becker,
Readiness of zebrafish brain neurons to regenerate a spinal axon correlates with differential expression of specific cell recognition molecules.
1998,
Pubmed Bestman,
In vivo single-cell electroporation for transfer of DNA and macromolecules.
2006,
Pubmed
,
Xenbase Bhattacharya,
CRISPR/Cas9: An inexpensive, efficient loss of function tool to screen human disease genes in Xenopus.
2015,
Pubmed
,
Xenbase Blitz,
Biallelic genome modification in F(0) Xenopus tropicalis embryos using the CRISPR/Cas system.
2013,
Pubmed
,
Xenbase Buchholz,
More similar than you think: Frog metamorphosis as a model of human perinatal endocrinology.
2015,
Pubmed
,
Xenbase Cheriyan,
Spinal cord injury models: a review.
2014,
Pubmed Chernoff,
Spinal cord regeneration: a phenomenon unique to urodeles?
1996,
Pubmed Cline,
Xenopus as an experimental system for developmental neuroscience: introduction to a special issue.
2012,
Pubmed
,
Xenbase Contreras,
Early requirement of Hyaluronan for tail regeneration in Xenopus tadpoles.
2009,
Pubmed
,
Xenbase Diaz Quiroz,
Spinal cord regeneration: where fish, frogs and salamanders lead the way, can we follow?
2013,
Pubmed Fei,
CRISPR-mediated genomic deletion of Sox2 in the axolotl shows a requirement in spinal cord neural stem cell amplification during tail regeneration.
2014,
Pubmed Gaete,
Spinal cord regeneration in Xenopus tadpoles proceeds through activation of Sox2-positive cells.
2012,
Pubmed
,
Xenbase Gargioli,
Cell lineage tracing during Xenopus tail regeneration.
2004,
Pubmed
,
Xenbase Gearhart,
Histological changes after transection of the spinal cord of fetal and neonatal mice.
1979,
Pubmed Gibbs,
Metamorphosis and the regenerative capacity of spinal cord axons in Xenopus laevis.
2011,
Pubmed
,
Xenbase Harland,
Xenopus research: metamorphosed by genetics and genomics.
2011,
Pubmed
,
Xenbase Ishibashi,
A method for generating transgenic frog embryos.
2008,
Pubmed
,
Xenbase Jakeman,
Traumatic spinal cord injury produced by controlled contusion in mouse.
2000,
Pubmed James-Zorn,
Xenbase: Core features, data acquisition, and data processing.
2015,
Pubmed
,
Xenbase Javaherian,
Coordinated motor neuron axon growth and neuromuscular synaptogenesis are promoted by CPG15 in vivo.
2005,
Pubmed
,
Xenbase Karpinka,
Xenbase, the Xenopus model organism database; new virtualized system, data types and genomes.
2015,
Pubmed
,
Xenbase Kroll,
Transgenic Xenopus embryos from sperm nuclear transplantations reveal FGF signaling requirements during gastrulation.
1996,
Pubmed
,
Xenbase Lee-Liu,
Genome-wide expression profile of the response to spinal cord injury in Xenopus laevis reveals extensive differences between regenerative and non-regenerative stages.
2014,
Pubmed
,
Xenbase Lee-Liu,
Spinal cord regeneration: lessons for mammals from non-mammalian vertebrates.
2013,
Pubmed Love,
Genome-wide analysis of gene expression during Xenopus tropicalis tadpole tail regeneration.
2011,
Pubmed
,
Xenbase Lukovic,
Complete rat spinal cord transection as a faithful model of spinal cord injury for translational cell transplantation.
2015,
Pubmed McKeown,
Neurogenesis is required for behavioral recovery after injury in the visual system of Xenopus laevis.
2013,
Pubmed
,
Xenbase Metz,
Validation of the weight-drop contusion model in rats: a comparative study of human spinal cord injury.
2000,
Pubmed Michel,
Axonal-ependymal associations during early regeneration of the transected spinal cord in Xenopus laevis tadpoles.
1979,
Pubmed
,
Xenbase Muñoz,
Regeneration of Xenopus laevis spinal cord requires Sox2/3 expressing cells.
2015,
Pubmed
,
Xenbase Nakae,
The animal model of spinal cord injury as an experimental pain model.
2011,
Pubmed Nakayama,
Simple and efficient CRISPR/Cas9-mediated targeted mutagenesis in Xenopus tropicalis.
2013,
Pubmed
,
Xenbase Nout,
Animal models of neurologic disorders: a nonhuman primate model of spinal cord injury.
2012,
Pubmed Nye,
Strategies to reduce variation in Xenopus regeneration studies.
2005,
Pubmed
,
Xenbase Ogai,
Function of Sox2 in ependymal cells of lesioned spinal cords in adult zebrafish.
2014,
Pubmed O'Hara,
Reorganization of the ependyma during axolotl spinal cord regeneration: changes in intermediate filament and fibronectin expression.
1992,
Pubmed Reimer,
Motor neuron regeneration in adult zebrafish.
2008,
Pubmed Session,
Genome evolution in the allotetraploid frog Xenopus laevis.
2016,
Pubmed
,
Xenbase SIMS,
Transection of the spinal cord in developing Xenopus laevis.
1962,
Pubmed
,
Xenbase Singh,
Global prevalence and incidence of traumatic spinal cord injury.
2014,
Pubmed Tanaka,
Considering the evolution of regeneration in the central nervous system.
2009,
Pubmed Thuret,
Therapeutic interventions after spinal cord injury.
2006,
Pubmed Wang,
Targeted gene disruption in Xenopus laevis using CRISPR/Cas9.
2015,
Pubmed
,
Xenbase Yisheng,
First aid and treatment for cervical spinal cord injury with fracture and dislocation.
2007,
Pubmed Zukor,
Meningeal cells and glia establish a permissive environment for axon regeneration after spinal cord injury in newts.
2011,
Pubmed